首页 > 其他行业标准 > YB/T 4274-2012海洋石油平台用热轧H型钢
YB/T 4274-2012

基本信息

标准号: YB/T 4274-2012

中文名称:海洋石油平台用热轧H型钢

标准类别:其他行业标准

英文名称:Hot rolling H section steel for offshore oil drilling platform

标准状态:已作废

发布日期:2012-05-24

实施日期:2012-11-01

作废日期:2024-07-11

出版语种:简体中文

下载格式:.pdf .zip

相关标签: 海洋 石油 平台 热轧 型钢

标准分类号

标准ICS号:冶金>>钢铁产品>>77.140.70型钢

中标分类号:冶金>>钢铁产品>>H44型钢、异型钢

关联标准

替代情况:公告:中华人民共和国工业和信息化部公告 2024年第17号

出版信息

出版社:中国标准出版社

标准价格:0.0

出版日期:2012-11-01

相关单位信息

复审日期:2024-07-11

起草单位:马钢(集团)控股有限公司、莱芜钢铁集团股份公司、河北津西钢铁集团股份有限公司、首钢长治钢铁有限公司、冶金工业信息标准研究院

归口单位:全国钢标准化技术委员会

发布部门:中华人民共和国工业和信息化部

标准简介

本标准规定了海洋石油平台用热轧H型钢的牌号、订货内容、尺寸、外形、重量及允许偏差、技术要求、试验方法、检验规则、包装、标志和质量证明书等。 本标准适用于制造海洋石油平台结构用的一般强度和高强度热轧H型钢,其翼缘厚度不大于50mm。


标准图片预览

YB/T 4274-2012海洋石油平台用热轧H型钢
YB/T 4274-2012海洋石油平台用热轧H型钢
YB/T 4274-2012海洋石油平台用热轧H型钢
YB/T 4274-2012海洋石油平台用热轧H型钢
YB/T 4274-2012海洋石油平台用热轧H型钢

标准内容

ICS 77. 140. 70
中华人民共和国黑色冶金行业标准YB/T4274-—2012
海洋石油平台用热轧H型钢
Hot rolling H section steel for offshore oil drilling platform2012-05-24 发布
中华人民共和国工业和信息化部2012-11-01实施
本标准由中国钢铁工业协会提出。前言
本标准由全国钢标准化技术委员会归口。YB/T4274—-2012
本标准起草单位:马钢(集团)控股有限公司、莱芜钢铁集团有限公司、河北津西钢铁集团股份有限公司、首钢长治钢铁有限公司、冶金工业信息标准研究院。本标准主要起草人:汪开忠、王建军、孙维、赵一臣、刘宝石、徐兵伟、奚铁、袁鹏举、侯捷、吴坚、胡洪、程鼎、蒲玉梅。
本标准为首次发布。
建筑321---标准查询下载网

1范围
海洋石油平台用热轧H型钢
YB/T4274—2012
本标准规定了海洋石油平台用热轧H型钢的牌号、订货内容、尺寸、外形、重量及允许偏差、技术要求、试验方法、检验规则、包装、标志和质量证明书等。本标准适用于制造海洋石油平台结构用的一般强度和高强度热轧H型钢(以下简称H型钢),其翼缘厚度不大于50mm。
海洋石油平台用热轧H型钢的生产厂应由中国船级社或其他船级社认可。2规范性引用文件
下列文件对于本文件的应用是必不可少的。凡是注日期的引用文件,仅注日期的版本适用于本文件。凡是不注日期的引用文件,其最新版本(包括修改单)适用于本标准。GB/T222钢的成品化学成分允许偏差GB/T223.3‘钢铁及合金化学分析方法二安替比林甲烷磷钼酸重量法测定磷量GB/T223.5钢铁酸溶硅和全硅含量的测定还原型硅钼酸盐分光光度法GB/T223.9钢铁及合金铝含量的测定铬天青S分光光度法GB/T223.10
GB/T223.11
GB/T 223. 12
GB/T223.14
GB/T 223.16
GB/T223.18
GB/T223.19
GB/T 223.23
GB/T223.24
GB/T 223.26
GB/T223.27
GB/T223.32
GB/T223.37
GB/T223.39
钢铁及合金化学分析方法铜铁试剂分离-铬天青S光度法测定铝含量钢铁及合金铬含量的测定可视滴定或电位滴定法钢铁及合金化学分析方法碳酸钠分离-二苯碳酰二肼光度法测定铬量钢铁及合金化学分析方法钼试剂萃取光度法测定钒含量钢铁及合金化学分析方法变色酸光度法测定钛量钢铁及合金化学分析方法硫代硫酸钠分离-碘量法测定铜量钢铁及合金化学分析方法
新亚铜灵-三氯甲烷萃取光度法测定铜量钢铁及合金镍含量的测定
丁二酮分光光度法
钢铁及合金化学分析方法萃取分离-丁二酮分光光度法测定镍量钢铁及合金钼含量的测定硫氰酸盐分光光度法钢铁及合金化学分析方法硫氰酸盐-乙酸丁酯萃取分光光度法测定钼量钢铁及合金化学分析方法次磷酸钠还原-碘量法测定砷量钢铁及合金化学分析方法蒸馏分离-中和滴定法测定氮量钢铁及合金化学分析方法氯磺酚S光度法测定锯量GB/T223.40
钢铁及合金锯含量的测定氯碘酚S分光光度法GB/T 223.54
钢铁及合金化学分析方法火焰原子吸收分光光度法测定镍量GB/T 223.58
钢铁及合金化学分析方法亚砷酸钠-亚硝酸钠滴定法测定锰量GB/T 223.59
钢铁及合金磷含量的测定铋磷钼蓝分光光度法和锑磷钼蓝分光光度法GB/T 223.60
钢铁及合金化学分析方法高氯酸脱水重量法测定硅含量GB/T 223.61
GB/T223.62
钢铁及合金化学分析方法
磷钼酸铵容量法测定磷量
钢铁及合金化学分析方法
云乙酸丁酯萃取光度法测定磷量GB/T 223.63
钢铁及合金化学分析方法高碘酸钠(钾)光度法测定锰量GB/T223.644
钢铁及合金锰含量的测定火焰原子吸收光谱法YB/T4274—2012
GB/T223.67
钢铁及合金硫含量的测定次甲基蓝分光光度法GB/T223.68
钢铁及合金化学分析方法管式炉内燃烧后碘酸钾滴定法测定硫含量GB/T223.69
钢铁及合金碳含量的测定管式炉内燃烧后气体容量法GB/T223.71
GB/T223.72
钢铁及合金化学分析方法管式炉内燃烧后重量法测定碳含量钢铁及合金硫含量的测定重量法钢铁及合金化学分析方法非化合碳含量的测定GB/T223.74
钢铁及合金化学分析方法火焰原子吸收光谱法测定钒量GB/T223.76
钢铁及合金化学分析方法姜黄素直接光度法测定硼含量GB/T223.78
GB/T228.1
金属材料拉伸试验第1部分:室温试验方法GB/T229
GB/T232
GB/T2101
GB/T2970
GB/T2975
GB/T4336
GB/T6394
金属材料夏比摆锤冲击试验方法金属材料弯曲试验方法
型钢验收、包装、标志及质量证明书的一般规定厚钢板超声波检验方法
钢及钢产品力学性能试验取样位置及试样制备碳素钢和中低合金钢火花源原子发射光谱分析方法(常规法)金属平均晶粒度测定法
GB/T11263
热轧H型钢和部分T型钢
GB/T17505
钢及钢产品交货一般技术要求
GB/T20066
GB/T20123
GB/T20124
GB/T20125
钢和铁化学成分测定用试样的取样和制样方法钢铁总碳硫含量的测定高频感应炉燃烧后红外吸收法(常规方法)钢铁氮含量的测定惰性气体熔融热导法(常规方法)低合金钢多元素含量的测定电感耦合等离子体原子发射光谱法冶金技术标准的数据修约与检测数据的判定原则YB/T081
承压设备无损检测
JB4730
建筑用钢板及扁钢的超声波探伤检验缺陷等级分类及判定标准JISG0901
3术语和定义
下列术语和定义适用于本标准。3.1
海洋石油平台用热轧H型钢hotrollingHsectionsteelforoffshoreoildrillingplatform用于制造海洋石油平台结构用的一般强度和高强度热轧H型钢。3.2
热机械轧制thermomechanicalrolling最终变形在某一温度范围内进行,使材料获得仅仅依靠热处理不能获得的特定性能的轧制工艺。
注1:轧制后如果加热到580℃可能导致材料强度值的降低。如果确实需要加热到580℃以上,则应由供方进行。
注2:热机械轧制交货状态可以包括加速冷却或加速冷却并回火(包括自回火),但不包括直接淬火或淬火加回火。
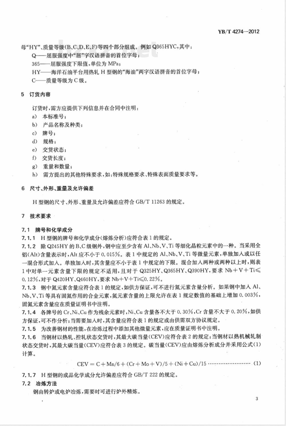
4牌号表示方法
钢的牌号由“屈服强度”汉语拼音的首位字母“Q”、屈服强度下限值、“海油”两字汉语拼音的首位字2
建筑321—标准查询下载网

母“HY”、质量等级(B、C、D、E、F)等四个部分组成。例如Q365HYC,其中:Q屈服强度中“屈”字汉语拼音的首位字母;365-届服强度下限值,单位为MPa;HY——海洋石油平台用热轧H型钢的“海油”两字汉语拼音的首位字母;C—质量等级为C级。
5订货内容
订货时,需方应提供下列信息并在合同中注明:a)本标准号;
b)产品名称及种类;
c)牌号;
d)规格;
交货状态;
f)交货长度;
g)重量和数量;
需方提出的其他特殊要求,如:特殊规格要求、特殊表面质量要求等。h)
6尺寸、外形、重量及允许偏差
H型钢的尺寸、外形、重量及允许偏差应符合GB/T11263的规定。7技术要求
7.1牌号和化学成分
7.1.1H型钢的牌号和化学成分(熔炼分析)应符合表1的规定。YB/T4274--2012
7.1.2除Q245HY的B、C级钢外,钢中应至少含有Al、Nb、V、Ti等细化晶粒元素中的一种。当采用全铝(Alt)含量表示时,Alt应不小于0.015%。表1中规定的Al、Nb、V、Ti等微量元素,单独加人或以任一混合形式加入。单独加人时,其含量应不小于表1中规定的下限。混合加人两种或两种以上时,则表1中对单一元素含量下限的规定不适用,且对于Q325HY、Q365HY、Q390HY,要求Nb+V+Ti<0.12%,对于Q420HY、Q460HY,要求Nb+V+Ti≤0.22%。7.1.3钢中氮元素含量应符合表1的规定,如供方保证,可不进行氮元素含量分析。如果钢中加入A1、Nb、V、Ti等具有固氮作用的合金元素,氮元素含量的上限允许在表1规定数值的基础上增加0.003%,固氮元素含量应在质量证明书中注明。7.1.4各牌号的Cr、Ni、Cu作为残余元素时,Ni、Cu含量各不大于0.30%,Cr含量不大于0.20%,如供方保证,可不作分析;当需要加入时,其含量应符合表1的规定或由供需双方协议规定。7.1.5为改善钢材的性能,在冶炼过程中添加其他微量元素,应在质量证明书中注明。7.1.6当钢材以热轧、控轧状态交货时,其最大碳当量(CEV)应符合表2的规定;当钢材以热机械轧制状态交货时,其最大碳当量(CEV)应符合表3的规定。碳当量(CEV)应由熔炼分析成分并采用公式(1)计算。
CEV=C+Mn/6+(Cr+Mo+V)/5+(Ni+Cu)/15.7.1.7H型钢的成品化学成分允许偏差应符合GB/T222的规定。7.2治炼方法
钢由转炉或电炉冶炼,需要时可进行炉外精炼。(1)
YB/T4274—2012
010:0≤
010:0≤
010'0≤
0100≤
0100≤
800:0≤
800≤
800≤
800≤
~06°0
~09°0
81°0≤
910≤
810≤
XH09to
jz321.net
建筑321---标准查询下载网
7.3交货状态
Q245HY
Q325HY
Q365HY
Q390HY
Q420HY
Q460HY
Q245HY
Q325HY
Q365HY
Q390HY
Q420HY
Q460HY
表2热轧、控轧状态交货钢材的碳当量表3热机械轧制状态交货钢材的碳当量H型钢以热轧、控轧或热机械轧制状态交货,7.4力学和工艺性能
7.4.1H型钢的力学性能要求应符合表4的规定。表4力学性能(纵向试样)
拉伸试验
Q245HY
Q325HY
Q365HY
质量等级
下屈服强度(ReL)/MPa
公称厚度≤16mm公称厚度>16mm
≥245
≥325
≥365
≥235
≥315
≥355
抗拉强度(Rm)/MPa
400~510
490~610
490~610
YB/T4274—2012
断后伸长率(A)/%
YB/T4274—2012
Q390HY
Q420HY
Q460HY
质量等级
表4(续)
下屈服强度(Rel.)/MPa
拉伸试验
抗拉强度(Rm)/MPa
公称厚度≤16mrn公称厚度>16mm≥390
≥420
≥460
≥370
≥400
≥440
注:届服点不明显时,屈服强度Re应采用规定非比例延伸强度Rpo.2。7.4.2
510~660
530~680
570~720
断后伸长率(A)/%
当需方要求时,可做弯曲检验,此时H型钢的弯曲性能要求应符合表5的规定。表5弯曲性能(纵向试样)
180°弯曲试验
Q245HY
Q325HY
Q365HY
Q390HY
Q420HY
Q460HY
7.4.3夏比(V型)冲击试验
d=弯心直径,a=厚度
钢材厚度/mm
7.4.3.1钢材的夏比(V型)冲击试验的试验温度和冲击吸收能量应符合表6的规定。除需方要求外:冲击试验仅做横向,但供方应保证纵向冲击性能。7.4.3.2翼缘厚度不小于6mm的H型钢应做冲击试验。冲击试样尺寸取10mm×10mm×55mm标准试样,当钢材厚度不足以制取标准试样时,应采用10mm×7.5mm×55mm或10mm×5mm×55mm小尺寸试样,冲击吸收能量应分别为不小于表6规定值的75%或50%;优先采用较大尺寸试样:7.4.3.3H型钢的冲击试验结果按一组3个试样的算术平均值进行计算,允许其中有1个试验值低于规定值,但不应低于规定值的70%,否则,应从同一抽样产品上再取3个试样进行试验,先后6个试样试6
建筑321---标准查询下载网

YB/T4274—2012
验结果的算术平均值不得低于规定值,允许有2个试样的试验结果低于规定值,但其中低于规定值70%的试样只允许有一个。
表6夏比(V型)冲击试验的冲击温度和冲击吸收能量牌号
Q245HY
Q325HY
Q365HY
Q390HY
Q420HY
Q460HY
无损检验
质量等级
试验温度/℃
冲击吸收能量(KV2)/J
≥>34
≥>27
≥>50
钢材应进行无损检验(通常为超声波探伤)。探伤方法、标准、数量、合格级别应在协议或合同中注明。7.6表面质量
H型钢的表面质量应符合GB/T11263标准中的相应规定7.7特殊要求
根据供需双方协议,钢材可进行晶粒度等其他项目的检验。8试验方法
每批H型钢的检验项目、取样数量、取样方法和试验方法应符合表7的规定。7
YB/T4274—2012
检验规则
检验项目
化学成分
晶粒度
无损检验
表面质量
尺寸、外形
重量偏差
检查和验收
检验项目、取样数量、取样方法和试验方法取样数量/个
逐根或每批
取样方法
GB/T20066
GB/T2975
任根H型钢
按无损检验标准规定
钢材的检查和验收由供方技术监督部门进行。9.2组批规则
试验方法
GB/T223、GB/T4336
GB/T20123、GB/T20124、GB/T20125GB/T228.1
GB/T232
GB/T229
GB/T6394
GB/T2970、JB4730、JISG0901或协商GB/T11263
合适的量具
钢材应成批验收,每批由同一牌号、同一炉号、同一规格、同一交货状态的钢材组成。每批重量应不大于60t。
9.3取样数量和取样部位
钢材检验的取样数量和取样部位应符合表7规定。9.4复验与判定
H型钢的复验和判定应符合GB/T11263的相应规定。9.5数值修约
除非在合同或订单中另有规定,试验结果的数值修约方法按YB/T081规定执行。10包装、标志和质量证明书
H型钢的包装、标志和质量证明书应符合GB/T11263的规定。建筑321---标准查询下载网
免费标准下载网bzxz
中华人民共和国黑色冶金
行业标准
海洋石油平台用热轧H型钢
YB/T4274--201.2
冶金工业出版社出版发行
北京北河沿大街嵩祝院北巷39号邮政编码:100009
三河市双峰印刷装订有限公司印刷各地新华书店经销
开本880X12301/16印张1字数22千字2012年9月第一版
2012年9月第一次印刷
统一书号:155024·418
定价:30.00元
小提示:此标准内容仅展示完整标准里的部分截取内容,若需要完整标准请到上方自行免费下载完整标准文档。