首页 > 其他行业标准 > YS/T 880-2013仲丁钠黑药
YS/T 880-2013

基本信息

标准号: YS/T 880-2013

中文名称:仲丁钠黑药

标准类别:其他行业标准

英文名称:Sodium di-sec-butyl dithiophosphate

标准状态:现行

发布日期:2013-04-25

实施日期:2013-09-01

出版语种:简体中文

下载格式:.pdf .zip

标准分类号

标准ICS号:化工技术>>化工产品>>71.100.40表面活性剂及其他助剂

中标分类号:冶金>>冶金原料与辅助材料>>H34选矿药剂

关联标准

出版信息

出版社:中国标准出版社

页数:12页

标准价格:16.0

出版日期:2013-09-01

相关单位信息

起草人:林玉兰、张春海、吴熙群、刘龙利、范志鸿

起草单位:铁岭选矿药剂有限公司等

归口单位:全国有色金属标准化技术委员会(SAC/TC 243)

发布部门:中华人民共和国工业和信息化部

主管部门:全国有色金属标准化技术委员会(SAC/TC 243)

标准简介

本标准规定了仲丁钠黑药的要求、试验方法、检验规则和包装、标志、运输、贮存、质量证明书及合同(或订货单)内容。 本标准适用于以五硫化二磷、仲丁醇和氢氧化钠为原料生产的仲丁钠黑药,主要用作有色金属硫化矿及金、银等贵金属矿物浮选的捕收剂。
本标准按照是GB/T1.1—2009给出的规则起草的。
本标准由全国有色金属标准化技术委员会(SAC/TC243)归口。
本标准负责起草单位:铁岭选矿药剂有限公司。
本标准参加起草:北京矿冶研究总院。
本标准主要起草人:林玉兰、张春海、吴熙群、刘龙利、范志鸿。
下列文件对于本文件的应用是必不可少的。凡是注日期的引用文件,仅注日期的版本适用于本文件。凡是不注日期的引用文件,其最新版本(包括所有的修改单)适用于本文件。
GB/T13508 聚乙烯吹塑容器
GB/T19161 包装容器 复合式中型散装容器
SN/T0271 出口商品运输包装 塑料容器检验规程

标准图片预览

YS/T 880-2013仲丁钠黑药
YS/T 880-2013仲丁钠黑药
YS/T 880-2013仲丁钠黑药
YS/T 880-2013仲丁钠黑药
YS/T 880-2013仲丁钠黑药

标准内容

ICS71.100.40
中华人民共和国有色金属行业标准YS/T880—2013
仲丁钠黑药
Sodiumdi-sec-butyldithiophosphate2013-05-02发布
中华人民共和国工业和信息化部发布
2013-09-01实施
本标准按照是GB/T1.1一2009给出的规则起草的。本标准由全国有色金属标准化技术委员会(SAC/TC243)归口。本标准负责起草单位:铁岭选矿药剂有限公司。本标准参加起草:北京矿冶研究总院。本标准主要起草人:林玉兰、张春海、吴熙群、刘龙利、范志鸿。YS/T880—2013
1范围
仲丁钠黑药
YS/T880—2013
本标准规定了仲丁钠黑药的要求、试验方法、检验规则和包装、标志、运输、贮存、质量证明书及合同(或订货单)内容。
本标准适用于以五硫化二磷、仲丁醇和氢氧化钠为原料生产的仲丁钠黑药,主要用作有色金属硫化矿及金、银等贵金属矿物浮选的捕收剂。2
规范性引用文件
下列文件对于本文件的应用是必不可少的。凡是注日期的引用文件,仅注日期的版本适用于本文件。凡是不注日期的引用文件,其最新版本(包括所有的修改单)适用于本文件。GB/T13508
聚乙烯吹塑容器
GB/T19161
包装容器复合式中型散装容器
出口商品运输包装塑料容器检验规程SN/T0271
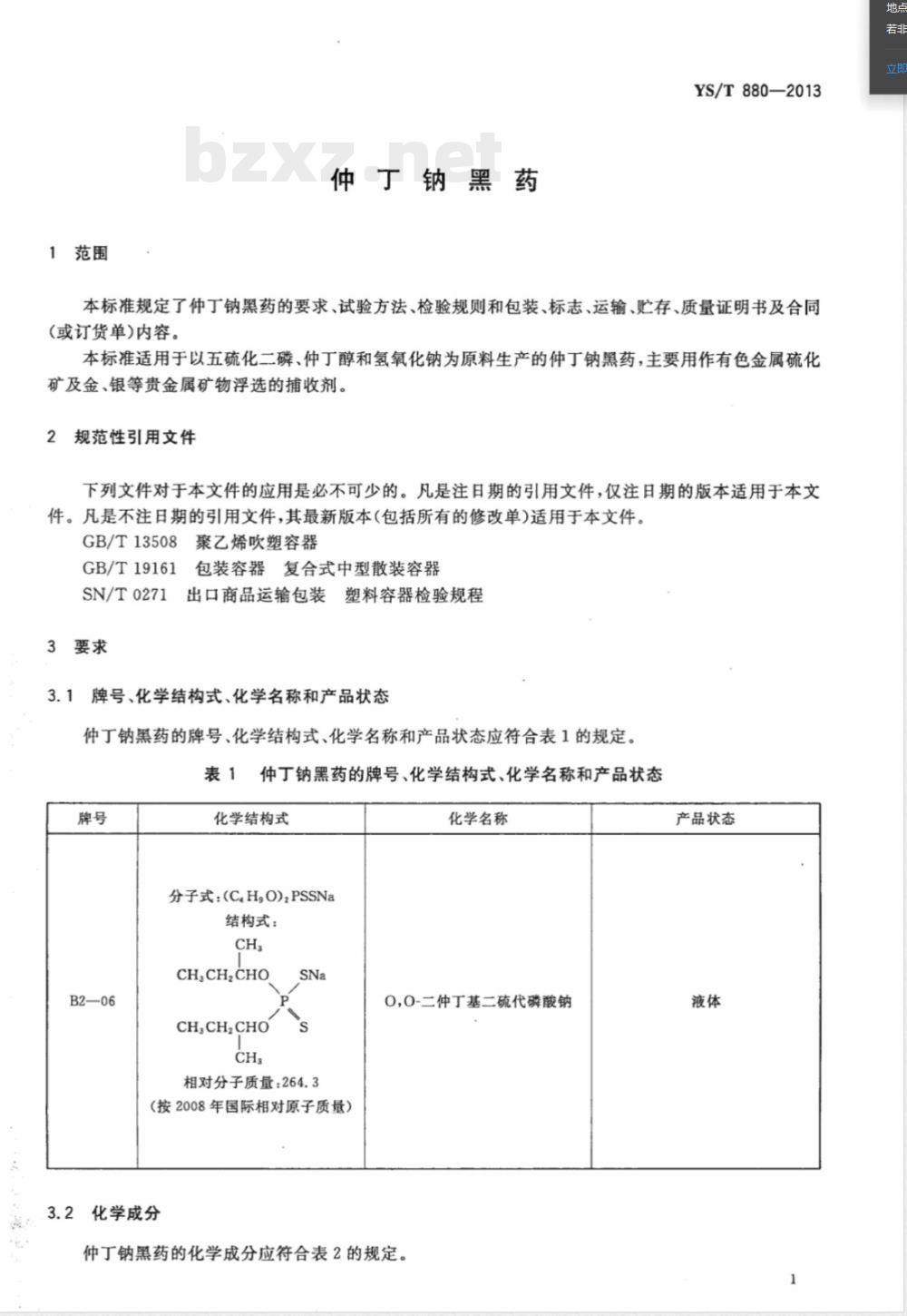
3要求
牌号、化学结构式、化学名称和产品状态仲丁钠黑药的牌号、化学结构式、化学名称和产品状态应符合表1的规定。表1仲丁钠黑药的牌号、化学结构式、化学名称和产品状态牌号
B2—06
化学结构式
分子式:(C.HO),PSSNa
结构式:
CH,CH,CHO
CHCH2CHO
相对分子质量:264.3
(按2008年国际相对原子质量)3.2化学成分
化学名称
O,O-二仲丁基二硫代磷酸钠
仲丁钠黑药的化学成分应符合表2的规定。产品状态
YS/T880--2013
B2—06
3.3外观质量
产品名称
仲丁钠黑药
表2仲丁钠黑药的化学成分
选矿活性物质含量/%
(O,O-二仲丁基二硫代磷酸钠)4953
仲丁钠黑药产品为淡黄至深黄绿色液体,不应混有机械杂质。4试验方法
4.1选矿活性物质含量的测定(或仲裁方法)按附录A进行。4.2pH值采用pH试纸测试。
4.3外观质量采用目视检测法。
5检验规则
5.1检查与验收
5.1.1产品由供方质量监督部门负责检验,保证产品质量符合本标准或合同(或订货单)的要求,并填写质量证明书。
5.1.2需方应对收到的产品按本标准的规定进行检验。如检验结果与本标准或合同(或订货单)的规定不符时,应在收到产品之日起15d内向供方提出,由供需双方协商解决;如需仲裁,仲裁取样应由供需双方共同进行。
5.2组批
仲丁钠黑药应成批提交验收,每批应由同一状态的产品组成。5.3检验项目
每批产品应进行化学成分和外观质量的检验。5.4仲裁取样方法
自每批产品中抽取10%的桶数作为样桶,但不得少于5桶,然后用清洁燥的玻璃采样管徐徐插人近桶底,用大拇指按住玻璃管上口迅速吸取试样,注人一个干燥洁净的混合器中,每桶取出试样量不少于200mL士30mL,并将试样混合均匀,作为一个试样分成两份,每个试样量不少于300mL,分别装入两个具磨口塞清洁干燥的玻璃瓶中,做好标识。一瓶供检验用,另一瓶保存,以备查用。5.5检验结果的判定
5.5.1化学成分和外观质量检验结果与本标准或合同(或订货单)不符时,应在同批产品中抽取双倍量试样进行重复试验,重复试验结果只要有一项不符合本标准要求,则判整批产品不合格。5.5.2需方收到的产品如系运输或保管等方面引起的变质损坏,应由责任方负责。2
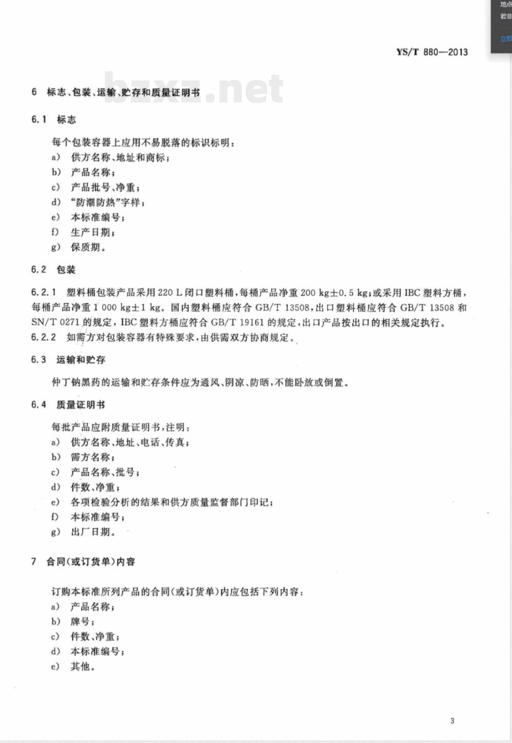
6标志、包装、运输、贮存和质量证明书6.1标志
每个包装容器上应用不易脱落的标识标明:供方名称、地址和商标;
产品名称;
产品批号、净重;
“防潮防热”字样;
本标准编号;
生产日期;
保质期。
YS/T880-—2013
塑料桶包装产品采用220L闭口塑料桶,每桶产品净重200kg士0.5kg;或采用IBC塑料方桶,6.2.1
每桶产品净重1000kg土1kg。国内塑料桶应符合GB/T13508,出口塑料桶应符合GB/T13508和SN/T0271的规定,IBC塑料方桶应符合GB/T19161的规定,出口产品按出口的相关规定执行。6.2.2如需方对包装容器有特殊要求,由供需双方协商规定。6.3运输和存
仲丁钠黑药的运输和贮存条件应为通风、阴凉、防晒,不能卧放或倒置。6.4
质量证明书
每批产品应附质量证明书,注明:a)
供方名称、地址、电话、传真;b)
需方名称;
产品名称、批号;Www.bzxZ.net
件数、净重;
各项检验分析的结果和供方质量监督部门印记;本标准编号;
出厂日期。
合同(或订货单)内容
订购本标准所列产品的合同(或订货单)内应包括下列内容:a)产品名称;
b)牌号;
c)件数、净重;
d)本标准编号;
e)其他。
YS/T880-—2013
A.1范围
附录A
(规范性附录)
仲丁钠黑药选矿活性物质含量的测定一碘量法本标准规定了仲丁钠黑药选矿活性物质(二仲丁基二硫代磷酸钠)含量的测定方法。A.2方法原理
试样溶于水后,加一定量的稀盐酸,主要干扰物质硫化钠、硫氢化钠被盐酸分解成硫化氢。一部分硫化氢逸出,从而减少干扰,然后加过量碘标准滴定溶液。主成分O,O-二仲丁基二硫代磷酸钠与碘进行定量的反应。反应式如下:
2(C,H,O),P-SNa+Iz=(C,H,O),P-S-S-P(OC,H,)2+2Nal过剩的碘用硫代硫酸钠标准滴定溶液滴定,根据净消耗碘标准滴定溶液的量计算主要成分含量。碘量法所测定的是O,0-二仲丁基二硫代磷酸钠含量。A.3试剂
A.3.1盐酸(1+3)。
A.3.2碘标准滴定溶液:c(
I2)=0.1mol/L。
A.3.3硫代硫酸钠标准滴定溶液:c(NazS2O3)=0.1mol/L。A.3.4淀粉指示剂(5g/L):
称取0.5g淀粉于200mL烧杯中,加少量水调成糊状,加100mL沸水,充分搅拌,煮沸至透明。使用期为两周。
A.4分析步骤
用滴瓶在分析天平上称取试样1.5g左右(精确到0.0001g),置于250mL锥形瓶中,加50mL水,在通风橱中加盐酸(A.3.1)6mL,摇动十几秒,加水至总体积为100mL,用滴定管加0.1mol/L碘标准滴定溶液(A.3.2)至溶液呈明显的过量碘的黄色,加碘时要轻轻摇动。然后边轻摇边用0.1mol/L硫代硫酸钠标准滴定溶液(A.3.3)滴定,滴至溶液呈浅黄色时加5g/L淀粉指示剂(A.3.4)3mL,继续滴定,用力摇荡,一直滴到蓝色消失为终点。注:碘滴定操作温度为20℃土5℃。A.5结果计算
选矿活性物质含量,O,0-二仲丁基二硫代磷酸钠的质量分数w(%)按式(A.1)计算:4
式中:
A.6允许差
w=(ciV-c:Ve) ×0. 264 3 × 100m
-碘标准滴定溶液的浓度,单位为摩尔每升(mol/L);碘标准滴定溶液的体积数,单位为毫升(mL):硫代硫酸钠标准滴定溶液的浓度,单位为摩尔每升(mol/L);硫代硫酸钠标准滴定溶液的体积数,单位为毫升(mL);试样的质量,单位为克(g);
YS/T880—2013
每毫摩尔O,O-二仲丁基二硫代磷酸钠的质量,单位为克每毫摩尔(g/mmol)。两次平行测定结果的绝对允许差值不超过0.5%。5
YS/T880-2013
中华人民共和国有色金属
行业标准
仲丁钠黑药
YS/T380—-2013
中国标准出版社出版发行
北京市朝阳区和平里西街甲2号(100013)北京市西城区三里河北街16号(100045)网址wwv.spc.net.cn
发行中心:(010)51780235
总编室:(010)64275323
读者服务部:(010)68523946
中国标准出版社秦皇岛印刷厂印刷各地新华书店经销
印张0.75
开本880×12301/16
字数12千字
2013年7月第一版
2013年7月第一次印刷
书号:155066·2-25572定价
如有印装差错
由本社发行中心调换
版权专有
有侵权必究
举报电话:(010)68510107
小提示:此标准内容仅展示完整标准里的部分截取内容,若需要完整标准请到上方自行免费下载完整标准文档。