首页 > 其他行业标准 > YS/T 807.7-2012铝中间合金化学分析方法 第7部分:铍含量的测定 依莱铬氰兰R分光光度法
YS/T 807.7-2012

基本信息

标准号: YS/T 807.7-2012

中文名称:铝中间合金化学分析方法 第7部分:铍含量的测定 依莱铬氰兰R分光光度法

标准类别:其他行业标准

英文名称:Chemical analysis methods of aluminium dardeners—Part 7:Determination of beryllium content—SCR spectrophotometric method

标准状态:已作废

发布日期:2012-11-07

实施日期:2013-03-01

作废日期:2022-01-10

出版语种:简体中文

下载格式:.pdf .zip

相关标签: 中间 合金 化学分析 方法 含量 测定 光度法

标准分类号

标准ICS号:冶金>>有色金属>>77.120.10铝和铝合金

中标分类号:冶金>>金属化学分析方法>>H12轻金属及其合金分析方法

关联标准

替代情况:公告:中华人民共和国工业和信息化部公告 2021年(第44号)

出版信息

出版社:中国标准出版社

书号:155066·2-24462

页数:8页

标准价格:14.0

出版日期:2013-03-01

相关单位信息

起草人:原建昌、徐铁玲、王玉玲、张颖、张洁、李鹏伟、胡璇、曲凤娇、曹阳

起草单位:中国铝业股份有限公司郑州研究院、中国有色金属工业标准计量质量研究所等

归口单位:全国有色金属标准化技术委员会(SAC/TC 243)

发布部门:中华人民共和国工业和信息化部

主管部门:全国有色金属标准化技术委员会(SAC/TC 243)

标准简介

本部分规定了铝中间合金中铍含量的测定方法。 本部分适用于铝中间合金中铍含量的测定。测定范围:0.50%~6.50% 。
YS/T807—2012《铝中间合金化学分析方法》分为14个部分:
———第1部分:铁含量的测定 重铬酸钾滴定法;
———第2部分:锰含量的测定 高碘酸钾分光光度法;
———第3部分:镍含量的测定 EDTA 滴定法;
———第4部分:铬含量的测定 过硫酸铵氧化-硫酸亚铁铵滴定法;
———第5部分:锆含量的测定 EDTA 滴定法;
———第6部分:硼含量的测定 离子选择电极法;
———第7部分:铍含量的测定 依莱铬氰兰R分光光度法;
———第8部分:锑含量的测定 碘化钾分光光度法;
———第9部分:铋含量的测定 碘化钾分光光度法;
———第10部分:钾含量的测定 火焰原子吸收光谱法;
———第11部分:钠含量的测定 火焰原子吸收光谱法;
———第12部分:铜含量的测定 硫代硫酸钠滴定法;
———第13部分:钒含量的测定 硫酸亚铁铵滴定法;
———第14部分:锶含量的测定 EDTA 滴定法。
本部分为YS/T807的第7部分。
本部分按照GB/T1.1—2009给出的规则起草。
本部分由全国有色金属标准化技术委员会(SAC/TC243)归口。
本部分负责起草单位:中国铝业股份有限公司郑州研究院、中国有色金属工业标准计量质量研究所。
本 部分参加起草单位:抚顺铝业有限公司、辽宁忠旺集团有限公司。
本部分主要起草人:原建昌、徐铁玲、王玉玲、张颖、张洁、李鹏伟、胡璇、曲凤娇、曹阳。

标准图片预览

YS/T 807.7-2012铝中间合金化学分析方法 第7部分:铍含量的测定 依莱铬氰兰R分光光度法
YS/T 807.7-2012铝中间合金化学分析方法 第7部分:铍含量的测定 依莱铬氰兰R分光光度法
YS/T 807.7-2012铝中间合金化学分析方法 第7部分:铍含量的测定 依莱铬氰兰R分光光度法
YS/T 807.7-2012铝中间合金化学分析方法 第7部分:铍含量的测定 依莱铬氰兰R分光光度法
YS/T 807.7-2012铝中间合金化学分析方法 第7部分:铍含量的测定 依莱铬氰兰R分光光度法

标准内容

ICS 77.120.10
中华人民共和国有色金属行业标准YS/T807.7--2012
铝中间合金化学分析方法
第7部分:铍含量的测定
依莱铬氰兰R分光光度法
Chemical analysis methods of aluminium dardeners-Part 7 : Determination of beryllium content--SCR spectrophotometric method2012-11-07发布
中华人民共和国工业和信息化部首页
序号程序名称程序地址
运.已.状态
2013-03-01实施
每日始每日终启动
中华人民共和国有色金属
行业标准
铝中间合金化学分析方法
第7部分:铍含量的测定
依莱铬氟兰R分光光度法
YS/T807.7—2012
中国标准出版社出版发行
北京市朝阳区和平里西街甲2号(100013)北京市西城区三里河北街16号(100045)网址www.spc.net.cn
总编室:(010)64275323发行中心:(010)51780235读者服务部:(010)68523946
中国标准出版社秦皇岛印刷厂印刷各地新华书店经销
01/16印张0.5
开本880×1230
2013年2月第一版
字数8千字
2013年2月第-次印刷
书号:155066·2-24462
2定价
如有印装差错由本社发行中心调换版权专有侵权必究Www.bzxZ.net
举报电话:(010)68510107
YS/T807—2012《铝中间合金化学分析方法》分为14个部分:-第1部分:铁含量的测定重铬酸钾滴定法;一第2部分:锰含量的测定
第3部分:镍含量的测定
第4部分:铬含量的测定
—第5部分:错含量的测定
高碘酸钾分光光度法;
EDTA滴定法;
过硫酸铵氧化-硫酸亚铁铵滴定法;EDTA滴定法;
第6部分:硼含量的测定
离子选择电极法;
一第7部分:铍含量的测定
-第8部分:锑含量的测定
第9部分:铋含量的测定
第10部分:钾含量的测定
第11部分:钠含量的测定
第12部分:铜含量的测定
—第13部分:钒含量的测定
--第14部分:锶含量的测定
依莱铬氰兰R分光光度法;
碘化钾分光光度法;
碘化钾分光光度法;
火焰原子吸收光谱法;
火焰原子吸收光谱法;
硫代硫酸钠滴定法;
硫酸亚铁铵滴定法;
EDTA滴定法。
本部分为YS/T807的第7部分。
本部分按照GB/T1.1一2009给出的规则起草。本部分由全国有色金属标准化技术委员会(SAC/TC243)归口。YS/T 807.7—2012
本部分负责起草单位:中国铝业股份有限公司郑州研究院、中国有色金属工业标准计量质量研究所。
本部分参加起草单位:抚顺铝业有限公司、辽宁忠旺集团有限公司。本部分主要起草人:原建昌、徐铁玲、王玉玲、张颖、张洁、李鹏伟、胡璇、曲凤娇、曹阳。铝中间合金化学分析方法
第7部分:铍含量的测定
依莱铬氰兰R分光光度法
YS/T807.7—2012
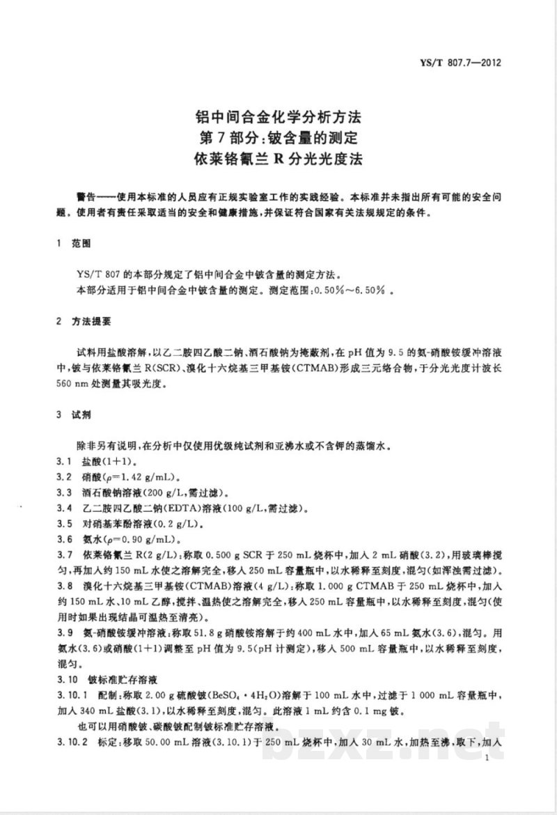
警告使用本标准的人员应有正规实验室工作的实践经验。本标准并未指出所有可能的安全问题。使用者有责任来取适当的安全和健康措施,并保证符合国家有关法规规定的条件。1范围
YS/T807的本部分规定了铝中间合金中铍含量的测定方法。本部分适用于铝中间合金中铍含量的测定。测定范围:0.50%~6.50%。2方法提要
试料用盐酸溶解,以乙二胺四乙酸二钠、酒石酸钠为掩蔽剂,在pH值为9.5的氨氮-硝酸铵缓冲溶液中,铍与依莱铬氰兰R(SCR)、溴化十六烷基三甲基铵(CTMAB)形成三元络合物,于分光光度计波长560nm处测量其吸光度。
3试剂
除非另有说明,在分析中仅使用优级纯试剂和亚沸水或不含钾的蒸馏水。3.1盐酸(1+1)。
3.2硝酸(p=1.42g/mL)。
3.3酒石酸钠溶液(200g/L,需过滤)。3.4乙二胺四乙酸二钠(EDTA)溶液(100g/L,需过滤)。3.5对硝基苯酚溶液(0.2g/L)。
3.6氨水(p=0.90g/mL)。
3.7依莱铬氰兰R(2g/L):称取0.500gSCR于250mL烧杯中,加入2mL硝酸(3.2),用玻璃棒搅匀,再加入约150mL水使之溶解完全,移入250mL容量瓶中,以水稀释至刻度,混匀(如浑浊需过滤)。3.8漠化十六烷基三甲基铵(CTMAB)溶液(4g/L):称取1.000gCTMAB于250mL烧杯中,加入约150mL水、10mL乙醇,搅拌、温热使之溶解完全,移人250mL容量瓶中,以水稀释至刻度,混匀(使用时如果出现结晶可温热至清亮)。3.9氨-硝酸铵缓冲溶液:称取51.8g硝酸铵溶解于约400mL水中,加入65mL氨水(3.6),混匀。用氨水(3.6)或硝酸(1十1)调整至pH值为9.5(pH计测定),移入500mL容量瓶中,以水稀释至刻度,混匀。
3.10铍标准贮存溶液
3.10.1配制:称取2.00g硫酸铍(BeSO,·4H20)溶解于100mL水中,过滤于1000mL容量瓶中,加人340mL盐酸(3.1),以水稀释至刻度,混匀。此溶液1mL约含0.1mg铍。也可以用硝酸铍、碳酸铍配制铍标准贮存溶液。3.10.2标定:移取50.00mL溶液(3.10.1)于250mL烧杯中,加人30mL水,加热至沸,取下,加人1
YS/T807.7—2012
2mLEDTA(0.05mol/L),3滴麝香草酚兰溶液(1g/L),滴加氮水(3.6)至溶液呈明显的蓝色,并过量3滴,微沸状态下保温30min,取下放置过夜。用中速定量滤纸过滤,以氨水(5十95)洗涤烧杯5~6次、沉淀7~8次,将沉淀连同滤纸移入已恒重的瓷埚中,干燥,炭化,于1000℃马弗炉中灼烧45min,取出,稍冷,置于干燥器中60min后称量。重复灼烧至恒重。3.10.3计算
按式(1)计算铍标准贮存溶液的浓度:p=m×0,360 3
式中:
铍标准贮存溶液的浓度,单位为毫克每毫升(mg/mL):一灼烧后沉淀的质量,单位为毫克(mg);移取铍标准贮存溶液(3.10.1)的体积,单位为毫升(mL)。0.3603--氧化铍换算成铍的系数。(1)
3.11铍标准溶液:移取10.00mL已标定好的铍标准贮存溶液(3.10.2)于500mL容量瓶中,加人167mL盐酸溶液(3.1),以水稀释至刻度,混匀。此溶液1mL含2μg铍(用时现配)。4仪器
4.1分光光度计。
4.2 pH计。
5试样
将试样加工成厚度不大于1mm的碎屑。6分析步骤
6.1试料
称取0.25g试样(5),精确至0.0001g。6.2
测定次数
独立地进行两次测定,取其平均值。3空白试验
随同试料(6.1)做空白试验。
6.4测定
6.4.1将试料(6.1)置于300mL烧杯中,盖上表Ⅲ,分次加人总量为20mL的盐酸(3.1),待剧烈反应停止后,加热使试料溶解完全,冷却,移人250mL容量瓶中,以水稀释至刻度,混匀。6.4.2移取5.00mL试液(6.4.1)于250mL容量瓶中,加入20mL盐酸(3.1),以水稀释至刻度,混匀。
6.4.3移取5.00mL试液(6.4.2)于50mL容量瓶中,加入1.0mL酒石酸钠溶液(3.3),充分混匀。2
YS/T807.7—2012
加入2.0mLEDTA溶液(3.4),立即加人1滴对硝基苯酚溶液(3.5)并在不断摇动下用氨水(3.6)调整溶液由无色变为浅黄色,再加入2.00mL氨水(3.6)(加入EDTA溶液后不应放置,否则会出现EDTA结晶或浑浊,但发浑不会影响测定结果;以上几步操作要连续进行),加人5.0mL缓冲溶液(3.9),混匀。加入4.0mLCTMAB溶液(3.8),缓慢混匀,放置约5min,加人3.00mLSCR溶液(3.7),以水稀释至刻度,混匀。
6.4.4将部分试液(6.4.3)移入1cm石英吸收池中,以随同试料所做的空白试验溶液(6.3)为参比,于分光光度计波长560nm处测量其吸光度,从工作曲线上查出相应的铍量。6.5工作曲线的绘制
6.5.1移取0mL、1.50mL、2.00mL、2.50mL、3.00mL、3.50mL铍标准溶液(3.11)分别置于组50mL容量瓶中,加水稀释至10mL,以下按6.4.3进行操作。6.5.2将部分系列标准溶液(6.5.1)移人1cm石英吸收池中,以试剂空白溶液(未加铍标准溶液者)为参比,于分光光度计波长560nm处测量其吸光度,以铍量为横坐标,吸光度为纵坐标,绘制工作曲线。7分析结果的计算
铍含量以铍的质量分数w(Be)计,按式(2)计算:w(Be) = m, ×V。× 10-s
m。×V,
式中:
m,—自工作曲线上查得的铍量,单位为微克(μg);m。——试料的质量,单位为克(g);Vi—移取试液体积,单位为毫升(mL);V。—试液总体积,单位为毫升(mL)。计算结果表示到小数点后2位。
8精密度
8.1重复性
×100%
.(2)
在重复性条件下获得的两个独立测试结果的测定值,在以下给出的平均值范围内,这两个测试结果的绝对差值不超过重复性限(r),超过重复性限(r)的情况不超过5%,重复性限(r)按表1数据采用线性内插法求得,
铍的质量分数/%
重复性限r/%
8.2允许差
实验室之间分析结果的差值应不大于表2所列的允许差。4.92
YS/T807.7—2012
铍的质量分数/%
0.50~1.00
>1. 00 ~ 3. 50
>3. 50 ~5. 00
>5. 00~6. 50
9质量控制与保证
允许差/%
分析时,用标准样品或控制样品进行校核,或每年至少用标准样品或控制样品对分析方法校核。次。当过程失控时,应找出原因。纠正错误后,重新进行校核。YS/T B07.7-2012-第7部分含量的测定依莱铬氰当R分光光度法-铝中间合金155066224462
RMB:14.00
版权专有慢权必究
BZ002104740
YS/T807.7-2012
书号:155066·2-24462
定价:
Z102-L'208 L/SX
小提示:此标准内容仅展示完整标准里的部分截取内容,若需要完整标准请到上方自行免费下载完整标准文档。