首页 > 其他行业标准 > YS/T 746.6-2010无铅锡基焊料化学分析方法 第6部分:锑含量的测定 火焰原子吸收光谱法
YS/T 746.6-2010

基本信息

标准号: YS/T 746.6-2010

中文名称:无铅锡基焊料化学分析方法 第6部分:锑含量的测定 火焰原子吸收光谱法

标准类别:其他行业标准

英文名称:Methods for chemical analysis of lead-free tin-based solders—Part 6:Determination of antimony content—Flame atomic absorption spectrometric method

标准状态:现行

发布日期:2010-11-22

实施日期:2011-03-01

出版语种:简体中文

下载格式:.pdf .zip

标准分类号

标准ICS号:冶金>>金属材料试验>>77.040.30金属材料化学分析

中标分类号:冶金>>金属化学分析方法>>H13重金属极其合金分析方法

关联标准

出版信息

出版社:中国标准出版社

书号:155066.2-21534

页数:8页

标准价格:14.0

出版日期:2011-03-01

相关单位信息

起草人:林文霜、谢雪珍、石如祥、朱锐、江寨伸、胡昱炜

起草单位:广西华锡集团股份有限公司、云南锡业集团有限责任公司、红河出入境检验检疫局

归口单位:全国有色金属标准化技术委员会(SAC/TC 243)

发布部门:中华人民共和国工业和信息化部

主管部门:全国有色金属标准化技术委员会(SAC/TC 243)

标准简介

本部分规定了无铅锡基焊料中锑含量的测定方法。 本部分适用于无铅锡基焊料中锑含量的测定。测定范围:0.0150%~5.50% 。
YS/T746《无铅锡基焊料化学分析方法》共分为17部分:
———第1部分 锡含量的测定 焦性没食子酸解蔽-硝酸铅滴定法
———第2部分 银含量的测定 火焰原子吸收光谱法和硫氰酸钾电位滴定法
———第3部分 铜含量的测定 火焰原子吸收光谱法和硫代硫酸钠滴定法
———第4部分 铅含量的测定 火焰原子吸收光谱法
———第5部分 铋含量的测定 火焰原子吸收光谱法和Na2EDTA 滴定法
———第6部分 锑含量的测定 火焰原子吸收光谱法
———第7部分 铁含量的测定 火焰原子吸收光谱法
———第8部分 砷含量的测定 砷锑钼蓝分光光度法
———第9部分 锌含量的测定 火焰原子吸收光谱法和Na2EDTA 滴定法
———第10部分 铝含量的测定 电热原子吸收光谱法
———第11部分 镉含量的测定 火焰原子吸收光谱法
———第12部分 铟含量的测定 Na2EDTA 滴定法
———第13部分 镍含量的测定 火焰原子吸收光谱法
———第14部分 磷含量的测定 结晶紫-磷钒钼杂多酸分光光度法
———第15部分 锗含量的测定 水杨基荧光酮分光光度法
———第16部分 稀土含量的测定 偶氮胂Ⅲ分光光度法
———第17部分 银、铜、铅、铋、锑、铁、砷、锌、铝、镉、镍、铟含量的测定 电感耦合等离子体发射光谱法
本部分为第6部分。
本部分是按照GB/T1.1—2009给出的规则起草的。
本部分由全国有色金属标准化技术委员会(SAC/TC243)归口。
本部分起草单位:广西华锡集团股份有限公司。
本部分参加单位:云南锡业集团有限责任公司、红河出入境检验检疫局。
本部分主要起草人:林文霜、谢雪珍、石如祥、朱锐、江寨伸、胡昱炜。

标准图片预览

YS/T 746.6-2010无铅锡基焊料化学分析方法 第6部分:锑含量的测定 火焰原子吸收光谱法
YS/T 746.6-2010无铅锡基焊料化学分析方法 第6部分:锑含量的测定 火焰原子吸收光谱法
YS/T 746.6-2010无铅锡基焊料化学分析方法 第6部分:锑含量的测定 火焰原子吸收光谱法
YS/T 746.6-2010无铅锡基焊料化学分析方法 第6部分:锑含量的测定 火焰原子吸收光谱法
YS/T 746.6-2010无铅锡基焊料化学分析方法 第6部分:锑含量的测定 火焰原子吸收光谱法

标准内容

ICS 77.040.30
中华人民共和国有色金属行业标准YS/T746.6-2010
无铅锡基焊料化学分析方法
第6部分:锑含量的测定
火焰原子吸收光谱法
Methods for chemical analysis of lead-free tin-based solders-Part 6:Determination of antimony content-Flame atomic absorption spectrometric method2010-11-22发布
中华人民共和国工业和信息化部2011-03-01实施
YS/T746《无铅锡基焊料化学分析方法》共分为17部分:第1部分
第2部分
第3部分
第4部分
第5部分
第6部分
第7部分
第8部分
第9部分
第10部分
第11部分
第12部分
第13部分
第14部分
第15部分
第16部分
第17部分
锡含量的测定
银含量的测定
铜含量的测定
铅含量的测定
铋含量的测定
锑含量的测定
铁含量的测定
砷含量的测定
锌含量的测定
铝含量的测定
镉含量的测定
钢含量的测定
镍含量的测定
磷含量的测定
焦性没食子酸解蔽-硝酸铅滴定法火焰原子吸收光谱法和硫氰酸钾电位滴定法火焰原子吸收光谱法和硫代硫酸钠滴定法火焰原子吸收光谱法
火焰原子吸收光谱法和Na2EDTA滴定法火焰原子吸收光谱法
火焰原子吸收光谱法
砷锑钼蓝分光光度法
火焰原子吸收光谱法和Na2EDTA滴定法电热原子吸收光谱法
火焰原子吸收光谱法
NazEDTA滴定法
火焰原子吸收光谱法
结晶紫-磷钒钼杂多酸分光光度法锗含量的测定水杨基荧光酮分光光度法稀土含量的测定偶氮肿Ⅲ分光光度法YS/T746.6--2010
银、铜、铅、铋、锑、铁、砷、锌、铝、镉、镍、铟含量的测定电感耦合等离子体发射光本部分为第6部分。
本部分是按照GB/T1.1一2009给出的规则起草的。本部分由全国有色金属标准化技术委员会(SAC/TC243)归口。本部分起草单位:广西华锡集团股份有限公司。本部分参加单位:云南锡业集团有限责任公司、红河出人境检验检疫局。本部分主要起草人:林文霜、谢雪珍、石如祥、朱锐、江寨伸、胡昱炜。I
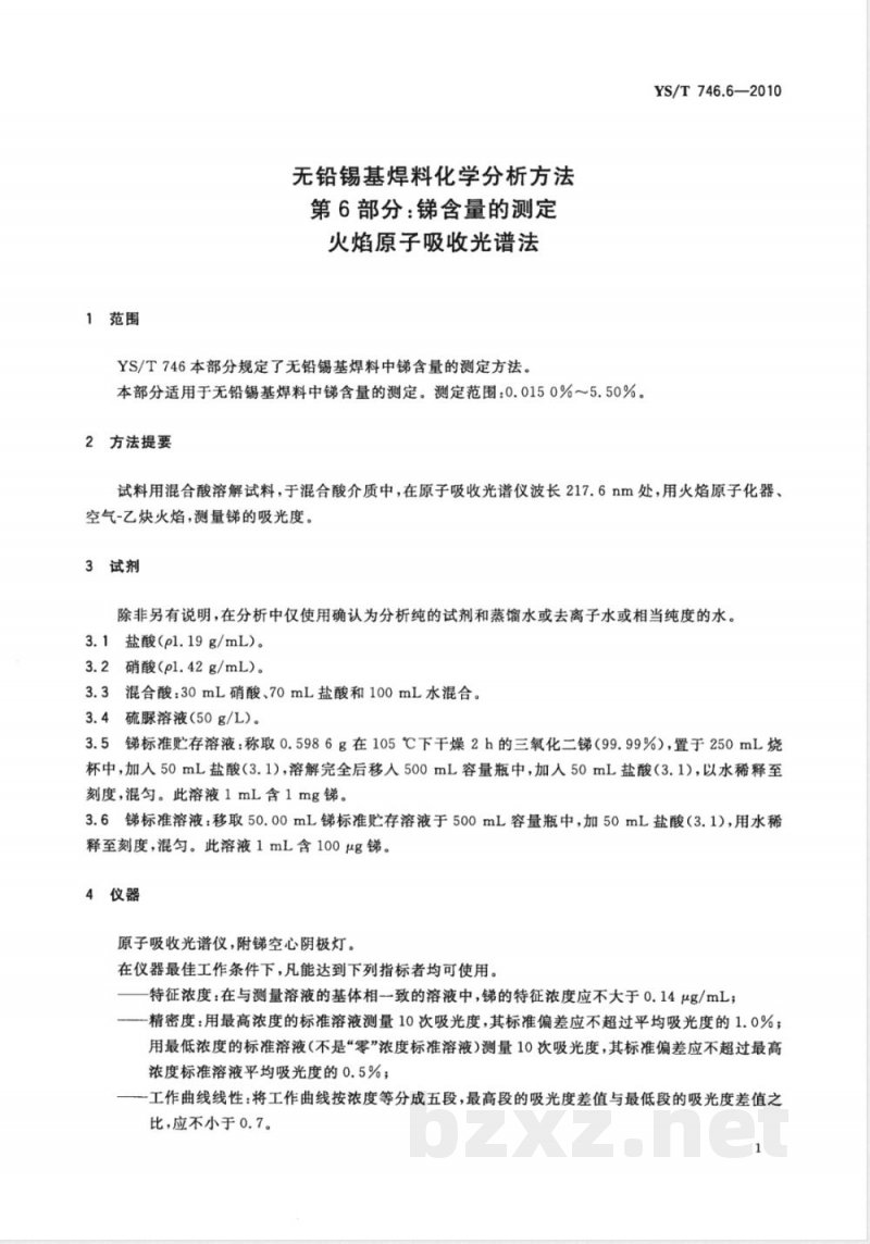
1范围
无铅锡基焊料化学分析方法
第6部分:锑含量的测定
火焰原子吸收光谱法
YS/T746本部分规定了无铅锡基焊料中锑含量的测定方法。本部分适用于无铅锡基焊料中锑含量的测定。测定范围:0.0150%~5.50%。2方法提要
YS/T746.6—2010
试料用混合酸溶解试料,于混合酸介质中,在原子吸收光谱仪波长217.6nm处,用火焰原子化器、空气-乙炔火焰,测量锑的吸光度。3试剂
除非另有说明,在分析中仅使用确认为分析纯的试剂和蒸馏水或去离子水或相当纯度的水。3.1盐酸(pl.19g/mL)。
3.2硝酸(pl.42g/mL)。
3.3混合酸:30mL硝酸、70mL盐酸和100mL水混合。3.4硫脲溶液(50g/L)。
3.5锑标准贮存溶液:称取0.5986g在105℃下干燥2h的三氧化二锑(99.99%),置于250mL烧杯中,加入50mL盐酸(3.1),溶解完全后移入500mL容量瓶中,加入50mL盐酸(3.1),以水稀释至刻度,混匀。此溶液1mL含1mg。3.6锑标准溶液:移取50.00mL标准贮存溶液于500mL容量瓶中,加50mL盐酸(3.1),用水稀释至刻度,混匀。此溶液1mL含100μg锑。4仪器
原子吸收光谱仪,附锑空心阴极灯。在仪器最佳工作条件下,凡能达到下列指标者均可使用。特征浓度:在与测量溶液的基体相一致的溶液中,锑的特征浓度应不大于0.14μg/mL;精密度:用最高浓度的标准溶液测量10次吸光度,其标准偏差应不超过平均吸光度的1.0%;用最低浓度的标准溶液(不是“零”浓度标准溶液)测量10次吸光度,其标准偏差应不超过最高浓度标准溶液平均吸光度的0.5%;一一工作曲线线性:将工作曲线按浓度等分成五段,最高段的吸光度差值与最低段的吸光度差值之比,应不小于0.7。
YS/T746.6--2010
5分析步骤
5.1试料
按表1称取试样,精确至0.0001g。表1试料量、试液体积、混合酸用量锑的质量分数/%
0.0150~0.0500
>0.0500~0.100
>0.100~0.250
>0.250~0.500
>0.500~2.50
>2.50~5.50
2测定次数
试料量/g|试液定容体积/mL|分取试液体积/mL」混合酸体积/mL0.5
独立地进行二次测定,取其平均值。5.3空白试验
随同试料做空白试验。
5.4测定
试液稀释体积/mL
5.4.1将试料(5.1)置于150mL烧杯中,加入10mL混合酸(3.3),加盖表血,低温溶解完全,取下冷却至室温。
注:当试液中含银量大于0.2mg时,加入10mL硫腺溶液(3.4),混匀至溶液清亮。5.4.2用水将试液移入表1容量瓶中,并稀释至刻度,混匀。按表1分取试液于表1容量瓶中,按表1补加混合酸(3.3),以水稀释至刻度,混匀。放置至5.4.33
澄清。
5.4.4于原子吸收光谱仪波长217.6nm处,用火焰原子化器、空气-乙炔火焰,与系列标准溶液同时,以水调零,吸取上清液测量锑的吸光度。测得试料锑的吸光度减去空白试验的吸光度,在工作曲线上查出相应的锑浓度。
5.5工作曲线的绘制
5.5.1工作曲线A
5.5.1.1移取0mL、1.50mL、2.50mL、3.50mL、4.50mL、5.50mL锑标准溶液(3.6),置于一组50mL容量瓶中,各加人10mL混合酸(3.3),用水稀释至刻度,混匀。5.5.1.2与试料测定相同条件下,测量系列标准溶液的吸光度,减去系列标准溶液中“零”浓度溶液的吸光度,以锑浓度为横坐标、吸光度为纵坐标,绘制工作曲线。5.5.2工作曲线B:用于试料中含银量大于0.2mg时测定锑量。2
YS/T746.6—2010
移取0mL、1.50mL、2.50mL、3.50mL、4.50mL、5.50mL锑标准溶液(3.6),置于一组50mL容量瓶中,分别加人10mL混合酸(3.3)、10mL硫脲溶液(3.4),用水稀释至刻度,混匀。以下按5.5.1.2进行。
注:当试液中锡量>3mg/mL或含铟量>1mg/mL时,在锑系列标准溶液中加人与试料同量的锡(99.999%)或钢(99.999%)。
6分析结果的计算
锑含量以锑的质量分数ws计,数值以%表示,按式(1)计算:ws= P. Vi. V, X 10-
式中:
在工作曲线上查得的锑浓度,单位为微克每毫升(μg/mL);-试料的质量,单位为克(g);
V,试液定容体积,单位为毫升(mL);V2—分取试液体积,单位为毫升(mL);Vs—试液稀释体积,单位为毫升(mL)。(1)
计算结果表示到小数点后2位;锑含量小于1.00%时,表示到小数点后3位;锑含量小于0.10%时,表示到小数点后4位。
7精密度
7.1重复性
在重复性条件下获得的两次独立测试结果的测定值,在以下给出的平均值范围内,这两个测试结果的绝对差值不超过重复性限(r),超过重复性限(r)的情况不超过5%,重复性限(r)按表2数据采用线性内插法求得:
表2重复性限www.bzxz.net
7.2再现性
在再现性条件下获得的两次独立测试结果的测定值,在以下给出的平均值范围内,这两个测试结果的绝对差值不超过再现性限(R),超过再现性限(R)的情况不超过5%,再现性限(R)按表3数据采用线性内插法求得:
再现性限
Ws / %
YS/T746.6—2010
质量保证和控制
应用国家级标准样品或行业级标准样品(当前两者没有时,也可用控制标样替代),每周或每两周校核一次本分析方法标准的有效性。当过程失控时,应找出原因,纠正错误后,重新进行校核。版权专有侵权必究
书号:155066·2-21534
YS/T746.6-2010
打印日期:2011年2月24日F009
定价:
0102-99 /
小提示:此标准内容仅展示完整标准里的部分截取内容,若需要完整标准请到上方自行免费下载完整标准文档。