首页 > 其他行业标准 > YB/T 5339-2015磷铁 碳含量的测定 红外线吸收法
YB/T 5339-2015

基本信息

标准号: YB/T 5339-2015

中文名称:磷铁 碳含量的测定 红外线吸收法

标准类别:其他行业标准

英文名称:Ferrophosphorus. Determination of carbon content. The infrared absorption method

标准状态:现行

发布日期:2015-04-30

实施日期:2015-10-01

出版语种:简体中文

下载格式:.pdf .zip

相关标签: 磷铁 含量 测定 红外线 吸收

标准分类号

标准ICS号:冶金>>77.100铁合金

中标分类号:冶金>>金属化学分析方法>>H11钢铁与铁合金分析方法

关联标准

替代情况:替代YB/T 5339-2006

出版信息

出版社:冶金工业出版社

标准价格:25.0

出版日期:2015-10-01

相关单位信息

起草人:余卫华、谭谦、夏念平、李江文、陈自斌、陈士华、张穗忠、吴立新、易丽红

起草单位:武汉钢铁(集团)公司、冶金工业信息标准研究院

归口单位:全国生铁及铁合金标准化技术委员会(SAC/TC 318)

提出单位:中国钢铁工业协会

发布部门:中华人民共和国工业和信息化部

主管部门:全国生铁及铁合金标准化技术委员会(SAC/TC 318)

标准简介

本标准规定了红外线吸收法测定碳含量的方法。本标准适用于磷铁中碳含量的测定。测定范围(质量分数):0.025 %~1.20 %。
本标准按照GB/T 1.1-2009给出的规则起草。
本标准代替YB/T 5339-2006《磷铁化学分析方法 红外吸收法测定碳量》。
本标准与YB/T 5339-2006比较,主要技术内容修改如下:
——在原理部分的描述进行了修改,指出了在实际分析过程中对反应生成的一氧化碳的处理有两种方法;
——删除了对于仪器的性能要求;
——删除了用丙酮清洗受污染的锡粒的操作;
——将分析天平的精度要求提高了0.0001g;
——称取的试料质量改为0.50g,称取的锡粒质量改为0.30g,称取的钨粒质量改为1.50g;
——将空白测定放在校准试验之前进行;
——对校准试验进行了修改,添加了校准验证步骤。
本标准由中国钢铁工业协会提出。
本标准由全国生铁及铁合金标准化技术委员会(SAC/TC 318)归口。
本标准起草单位:武汉钢铁(集团)公司、冶金工业信息标准研究院。
本标准主要起草人:余卫华、谭谦、夏念平、李江文、陈自斌、陈士华、张穗忠、吴立新、易丽红。
本标准所代替标准的历次版本发布情况为:
——YB/T 5339-2006。
下列文件对于本文件的应用是必不可少的,凡是注日期的引用文件,仅注日期的版本适用于本文件。凡是不注日期的引用文件,其最新版本(包括所有的修改单)适用于本文件。
GB/T 4010 铁合金化学分析用试样的采取和制备

标准图片预览

YB/T 5339-2015磷铁 碳含量的测定 红外线吸收法
YB/T 5339-2015磷铁 碳含量的测定 红外线吸收法
YB/T 5339-2015磷铁 碳含量的测定 红外线吸收法
YB/T 5339-2015磷铁 碳含量的测定 红外线吸收法
YB/T 5339-2015磷铁 碳含量的测定 红外线吸收法

标准内容

ICS77.100
中华人民共和国黑色冶金行业标准YB/T5339—2015
代替YB/T5339—2006
2015-04-30发布
碳含量的测定
红外线吸收法
FerrophosphorusDetermination of carboncontentTheinfrared absorptionmethod2015-10-01实施
中华人民共和国工业和信息化部发布
本标准按照GB/T1.1一2009给出的规则起草。本标准代替YB/T53392006《磷铁化学分析方法红外吸收法测定碳量》。本标准与YB/T5339—2006比较,主要技术内容变化如下:YB/T5339—2015
在原理部分的描述进行了修改,指出了在实际分析过程中对反应生成的一氧化碳的处理有两种方法;
删除了对于仪器的性能要求;
删除了用丙酮清洗受污染的锡粒的操作;-将分析天平的精度要求提高到0.0001g;称取的试料质量改为0.50g,称取的锡粒质量改为0.30g,称取的钨粒质量改为1.50g;将空白测定放在校准试验之前进行;对校准试验进行了修改,添加了校准验证步骤。本标准由中国钢铁工业协会提出。本标准由全国生铁及铁合金标准化技术委员会(SAC/TC318)归口。本标准起草单位:武汉钢铁(集团)公司、冶金工业信息标准研究院。本标准主要起草人:余卫华、谭谦、夏念平、李江文、陈自斌、陈士华、张穗忠、吴立新、易丽红。本标准所代替标准的历次版本发布情况为:YB/T5339—2006。
磷铁碳含量的测定
红外线吸收法
YB/T5339—2015
警告一一使用本标准的人员应有正规实验室工作实践经验。本标准未指出所有可能的安全问题。使用者有责任采取适当的安全和健康措施,并保证符合国家有关法规规定的条件。1范围
本标准规定了红外线吸收法测定碳含量的方法。本标准适用于磷铁中碳含量的测定。测定范围(质量分数):0.025%~1.20%。2规范性引用文件
下列文件对于本文件的应用是必不可少的。凡是注日期的引用文件,仅所注日期的版本适用于本文件。凡是不注日期的引用文件,其最新版本(包括所有的修改单)适用于本文件。GB/T4010铁合金化学分析用试样的采取和制备3原理
试料于高频感应炉的氧气流中加热燃烧,生成的二氧化碳(或者一氧化碳)由氧气载至红外线分析器的测量室,二氧化碳(或一氧化碳)吸收特定波长的红外能,其吸收能与二氧化碳(或者一氧化碳)浓度成正比,根据检测器接受能量的变化可测得碳的质量分数4试剂及材料
分析中除另有说明外,仅使用认可的分析纯试剂。4.1氧气,纯度大于99.95%,其他级别的氧气若能获得低而一致的空白时,也可以使用。4.2钨粒,碳的质量分数小于0.0002%,粒度0.8mm~1.4mm。4.3锡粒,碳的质量分数小于0.0002%,粒度0.4mm~0.8mm。4.4高氯酸镁,无水、粒状。
4.5烧碱石棉,粒状。
4.6动力气源,氮气、氩气或压缩空气,其杂质(水和油)小于0.5%。4.7埚,g×h,mm:23×23或25×25,并在高于1200℃的高温炉中灼烧4h或通氧灼烧至空白值最低,冷却后贮于盛有碱石棉(或碱石灰)和无水氯化钙的未涂抹油脂的干燥器中。4.8娲钳,材质为不锈钢或铝。
4.9玻璃棉。
5仪器及设备
5.1红外线吸收定碳仪
5.1.1红外线吸收定碳仪装置示意图见图1。5.1.2试剂管(3):内装烧碱石棉(见4.5)和玻璃棉(见4.9)。5.1。3试剂管(见4、9):内装高氯酸镁(见4.4)和玻璃棉(见4.9)。5.2气源
5.2.1载气系统包括氧气容器、两级压力调节器及保证提供合适压力和额定流量的时序控制部分。5.2.2动力气源系统包括动力气(氮气、氩气或压缩空气)、两级压力调节器及保证提供合适压力和额定1
YB/T53392015
-氧气瓶;
一两级压力调节器;
试剂管;
压力调节器;
高频感应炉;
燃烧管;
玻璃棉;
流量控制器;
-氧化碳转化为二氧化碳的转换器‘;除硫器;
红外检测器。
注:*有一氧化碳检测池的可不需要一氧化碳转化为二氧化碳的转换器。图1红外线吸收定碳仪示意图
流量的时序控制部分。根据厂商推荐调节气体压力大小。5.3高频感应炉
应满足试样熔融温度的要求。
5.4控制系统
5.4.1微处理机系统包括中央处理机、存储器、键盘输入设备、信息中心显示屏、分析结果显示屏及分析结果打印机等。
5.4.2控制功能包括自动装卸和炉台升降、自动清扫、分析条件选择设置、分析过程的监控和报警中断、分析数据的采集、计算、校准及处理等。5.5、测量系统
主要由分析天平(感量不大于0.1mg)、红外线分析器和电子测量元件组成。6取样和制样
分析用实验室样品应按GB/T4010进行取样和制样,粒度应小于0.088mm。2
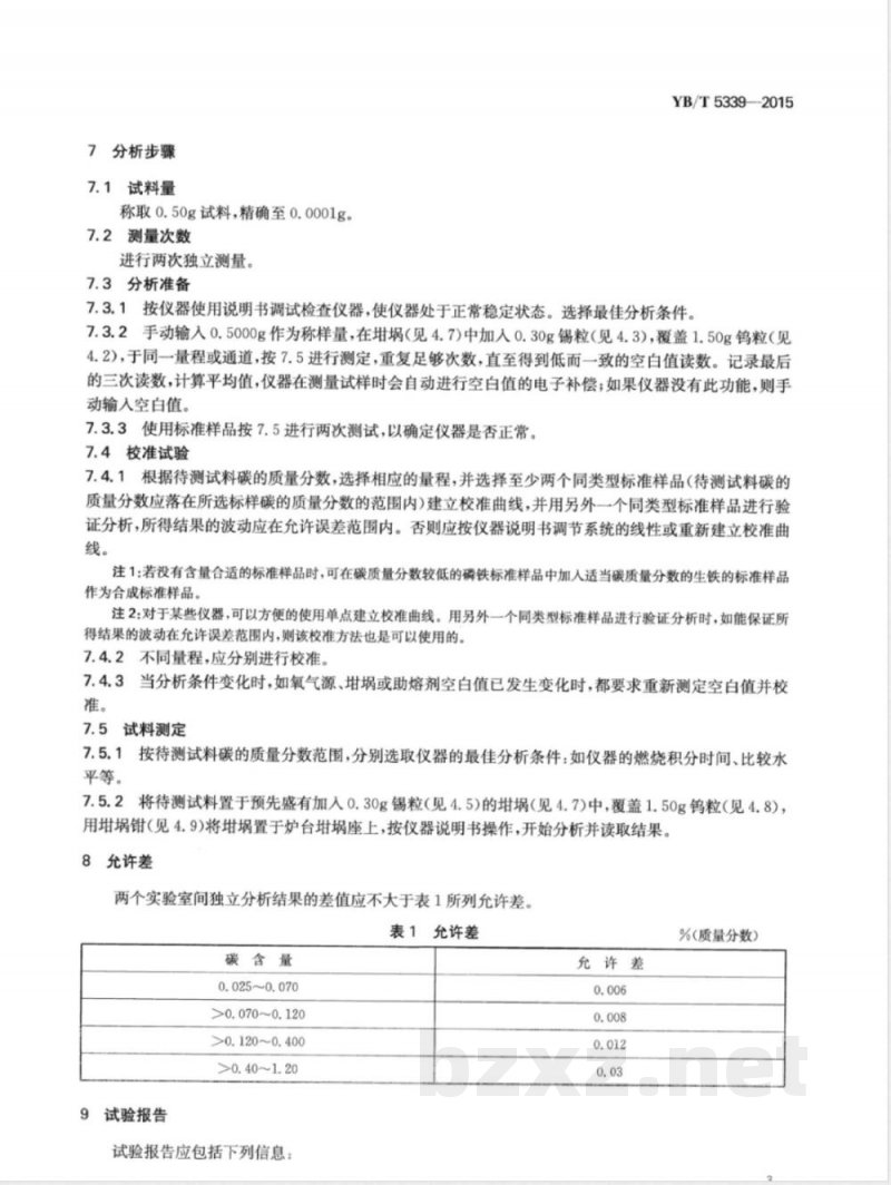
7分析步骤
7.1试料量
称取0.50g试料,精确至0.0001g。7.2测量次数
进行两次独立测量。
7.3分析准备
YB/T5339—2015
7.3.1按仪器使用说明书调试检查仪器,使仪器处于正常稳定状态。选择最佳分析条件。7.3.2手动输入0.5000g作为称样量,在埚(见4.7)中加人0.30g锡粒(见4.3),覆盖1.50g钨粒(见4.2),于同一量程或通道,按7.5进行测定,重复足够次数,直至得到低而一致的空白值读数。记录最后的三次读数,计算平均值,仪器在测量试样时会自动进行空白值的电子补偿;如果仪器没有此功能,则手动输入空白值。
7.3.3使用标准样品按7.5进行两次测试,以确定仪器是否正常。7.4校准试验
7.4.1根据待测试料碳的质量分数,选择相应的量程,并选择至少两个同类型标准样品(待测试料碳的质量分数应落在所选标样碳的质量分数的范围内)建立校准曲线,并用另外一个同类型标准样品进行验证分析,所得结果的波动应在允许误差范围内。否则应按仪器说明书调节系统的线性或重新建立校准曲线。
注1:若没有含量合适的标准样品时,可在碳质量分数较低的磷铁标准样品中加人适当碳质量分数的生铁的标准样品作为合成标准样品。www.bzxz.net
注2:对于某些仪器,可以方便的使用单点建立校准曲线。用另外一个同类型标准样品进行验证分析时,如能保证所得结果的波动在允许误差范围内,则该校准方法也是可以使用的。7.4.2不同量程,应分别进行校准。当分析条件变化时,如氧气源、埚或助熔剂空白值已发生变化时,都要求重新测定空白值并校7.4.3
7.5试料测定
7.5.1按待测试料碳的质量分数范围,分别选取仪器的最佳分析条件:如仪器的燃烧积分时间、比较水平等。
7.5.2将待测试料置于预先盛有加入0.30g锡粒(见4.5)的(见4.7)中,覆盖1.50g钨粒(见4.8),用埚钳(见4.9)将埚置于炉台埚座上,按仪器说明书操作,开始分析并读取结果。8
充许差
两个实验室间独立分析结果的差值应不大于表1所列允许差。表1允许差
碳含量
0.025~0.070
>0.070~0.120
>0.120~0.400
>0.40~1.20
9试验报告
试验报告应包括下列信息:
允许差
%(质量分数)
YB/T5339—2015
何操作。
测试实验室名称和地址;
试验报告发布日期;
本标准的编号;
遵守本标准的程度;
试样本身必要的详细说明;
分析结果及其表示;
测定过程中存在的任何异常现象和本标准中没有规定的可能对试样的分析结果产生影响的任155024-0744
9715502407448
中华人民共和国黑色冶金
行业标准
磷铁碳含量的测定红外线吸收法YB/T5339—2015
冶金工业出版社出版发行
北京北河沿大街嵩祝院北巷39号邮政编码:100009
北京七彩京通数码快印有限公司印刷各地新华书店经销
印张0.75
开本880×1230
5字数14千字
2015年9月第一版
2015年9月第一次印刷
统一书号:155024·0744
定价:25.00元
小提示:此标准内容仅展示完整标准里的部分截取内容,若需要完整标准请到上方自行免费下载完整标准文档。