首页 > 其他行业标准 > YB/T 4220-2010五氧化二钒 氧化钾、氧化钠含量的测定 电感耦合等离子体原子发射光谱法
YB/T 4220-2010

基本信息

标准号: YB/T 4220-2010

中文名称:五氧化二钒 氧化钾、氧化钠含量的测定 电感耦合等离子体原子发射光谱法

标准类别:其他行业标准

英文名称:Vanadium pentoxide —Determination of sodium oxide and potaiumss oxide content—The inductively coupled plasmaatomic emission spectrometry

标准状态:现行

发布日期:2010-11-22

实施日期:2011-03-01

出版语种:简体中文

下载格式:.pdf .zip

相关标签: 五氧化二钒 氧化钾 氧化钠 含量 测定 电感 耦合 等离子体 原子 发射光谱

标准分类号

标准ICS号:冶金>>黑色金属>>77.080.01黑色金属综合

中标分类号:冶金>>金属化学分析方法>>H11钢铁与铁合金分析方法

关联标准

出版信息

出版社:冶金工业出版社

标准价格:15.0

出版日期:2011-03-01

相关单位信息

起草单位:四川川投峨眉铁合金(集团)有限责任公司

归口单位:全国生铁及铁合金标准化技术委员会

发布部门:中华人民共和国工业和信息化部

标准简介

本标准中规定了测定钾钠的原理,试剂,试验步骤,结果要求等。


标准图片预览

YB/T 4220-2010五氧化二钒  氧化钾、氧化钠含量的测定  电感耦合等离子体原子发射光谱法
YB/T 4220-2010五氧化二钒  氧化钾、氧化钠含量的测定  电感耦合等离子体原子发射光谱法
YB/T 4220-2010五氧化二钒  氧化钾、氧化钠含量的测定  电感耦合等离子体原子发射光谱法
YB/T 4220-2010五氧化二钒  氧化钾、氧化钠含量的测定  电感耦合等离子体原子发射光谱法
YB/T 4220-2010五氧化二钒  氧化钾、氧化钠含量的测定  电感耦合等离子体原子发射光谱法

标准内容

ICS77.100
中华人民共和国黑色冶金行业标准YB/T42202010
五氧化二钒
氧化钾和氧化钠含量的测定
电感耦合等离子体原子发射光谱法Vanadium pentoxideDetermination of sodium oxideand potassiumoxide content-The inductively coupled plasma atomic emission spectrometry2010-11-10发布
中华人民共和国工业和信息化部2011-03-01实施
本标准的附录A为资料性附录。
本标准由中国钢铁工业协会提出。前
本标准由全国生铁及铁合金标准化技术委员会归口。本标准起草单位:四川川投峨眉铁合金(集团)有限责任公司。本标准主要起草人:唐华应、方艳、刘惠丽。本标准系首次发布。
YB/T4220—2010
五氧化二钒氧化钾和氧化钠含量的测定电感耦合等离子体原子发射光谱法YB/T4220--2010
警告一一使用本标准的人员应有正规实验室工作的实践经验。本标准并未指出所有可能的安全问题。使用者有责任采取适当的安全和健康措施,并保证符合国家有关法规规定的条件。1范围
本标准规定了用电感耦合等离子体原子发射光谱法测定五氧化二钒中氧化钾和氧化钠的含量。本标准适用于五氧化二钒中氧化钾和氧化钠含量的测定。测定范围(质量分数):氧化钾,0.05%~0.8%;氧化钠,0.1%~2%。
2规范性引用文件
下列文件对于本文件的应用是必不可少的。凡是注日期的引用文件,仅注日期的版本适用于本文件。凡是不注日期的引用文件,其最新版本(包括所有的修改单)适用于本文件。YB/T5304五氧化二钒
3原理
试料用盐酸低温分解后,在盐酸介质中,将试液稀释至一定体积,在电感耦合等离子体发射光谱仪上,测量各元素的光谱强度,在校准曲线上计算出试料中氧化钾和氧化钠的质量浓度,再计算其质量分数。
4试剂和材料
除非另有说明,在分析中仅使用确认为分析纯的试剂和蒸馏水或与其纯度相当的水。4.1高纯五氧化二钒,Vz0s≥99.99%。4.2盐酸,2+1。
4.3盐酸,1+2。
4.4氧化钾标准溶液:准确称取0.3957g预先经500℃灼烧0.5h、置于干燥器中冷却至室温的基准氯化钾,置于300mL烧杯中,加人100mL水,溶解完全后,加人5mL盐酸(4.3),移入250mL容量瓶中,以水稀释至刻度,混匀。此溶液1mL含1.00mg氧化钾。4.5氧化钠标准溶液:准确称取0.4715g预先经500℃灼烧0.5h、置于干燥器中冷却至室温的基准氯化钠,置于300mL烧杯中,加人100mL水,溶解完全后,加人5mL盐酸(4.3),移入250mL容量瓶中,用水稀至刻度,混匀。此溶液1mL含1.00mg氧化钠。4.6混合标准溶液:移取50.00mL氧化钾标准溶液(4.4)和100.00mL氧化钠标准溶液(4.5)于200mL容量瓶中,用水稀至刻度,混勾。此溶液1mL含250ug氧化钾、500ug氧化钠。5仪器与设备
分析中,除使用通常的实验室仪器、设备外,还使用电感耦合等离子体原子发射光谱仪,配备溶液穷化进样系统。仪器经优化后应满足:5.1一般要求
按制造商的建议和实验室定量分析操作来初始调节ICP光谱仪。YB/T4220—2010
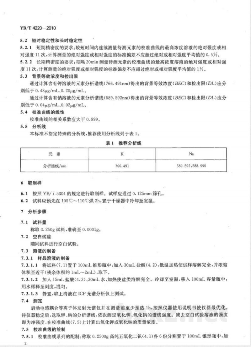
5.2短时稳定性和长时稳定性
5.2.1短期精密度的要求:较短时间内连续测量待测元素的校准曲线的最高浓度溶液的绝对强度或相对强度11次,计算测量的绝对强度或相对强度的标准偏差不应超过绝对或相对强度平均值的0.5%。5.2.2长期精密度的要求:每隔20min测量待测元素的校准曲线的最高浓度溶液的绝对强度或相对强度11次,计算测量的绝对强度或相对强度的标准偏差不应超过绝对或相对强度平均值的1%。5.3背景等效浓度和检出限
通过计算含有钾溶液的元素分析谱线(766.491nm)得出的背景等效浓度(BEC)和检出限(DL)应分别低于0.48ug/mL、0.20μg/mL。通过计算含有钠溶液的元素分析谱线(589.592nm)得出的背景等效浓度(BEC)和检出限(DL)应分别低于0.04μg/mL、0.02μg/mL。5.4校准曲线的线性
校准曲线的相关系数应大于0.999。5.5分析线
本标准不指定特殊的分析线,推荐使用分析线列于表1。表1推荐分析线
分析谱线/nm
6取制样
按照YB/T.5304的规定进行取制样。试样应通过0.125mm筛孔。6.1
试料应预先在105℃110℃烘2h,置于干燥器中冷却至室温。7分析步骤
7.1试料量此内容来自标准下载网
称取0.250g试料,准确至0.0001g。7.2空白试验
随同试料进行空白试验。
7.3溶液的制备
7.3.1样品溶液的制备
589.592,588.995
7.3.1.1将试料(7.1)置于100mL锥形瓶中,加入30mL盐酸(4.2),低温加热使试样溶解完全,并浓缩体积至近干(残余体积约1mL~2mL),取下。7.3.1.2加人15mL盐酸(4.3)、30mL水,加热使盐类溶解完全。冷却至室温,移入100mL容量瓶中,用水稀释至刻度,混匀。
7.3.1.3静置,取上清液在ICP光谱分析仪上测试。7.4测定
启动电感耦合等离子体发射光谱仪并在测量前至少预热1h,按照仪器使用说明书使仪器最优化。待仪器稳定后,选取钾、钠的分析谱线,依次测定氧化钾、氧化钠的谱线强度。减去空白试验溶液的强度即为净强度,在校准曲线(7.5)上计算出氧化钾或氧化钠的质量浓度。7.5校准曲线的绘制
7.5.1.校准曲线系列的配制:称取0.2500g高纯五氧化二钒(4.1)各6份分别置于100mL锥形瓶中,加2
YB/T4220—2010
人8mL盐酸(4.2),加热使试样溶解完全并蒸发至试液近干,用15mL盐酸(4.3)加热溶解盐类,冷却至室温,分别转移至6个100mL容量瓶中,依次加人:0mL、2.00mL、4.00mL、6.00mL、8.00mL、10.00mL混合标准溶液(4.5),用水稀释至刻度,混匀。7.5.2测试与绘制校准曲线:将校准曲线系列溶液(7.5.1)在ICP光谱分析仪上测试,校准曲线系列每一溶液的强度减去零浓度溶液的强度,为各被测元素校准曲线系列溶液的净强度,以各被测元素浓度(ug/mL)为横坐标,净强度为纵坐标,绘制校准曲线。8
分析结果的计算
按式(1)计算试样中氧化钾或氧化钠的含量(质量分数)w(KO、Na2O),数值以%表示:w(K,O、NaO)=
式中:
mo×106×100
自校准曲线上查得的试料溶液中氧化钠或氧化钾的质量浓度,单位为微克每毫升(ug/mL);一最终测量试样溶液的体积,单位为毫升(mL);V-
一试料量,单位为克(g)。
允许差
实验室之间分析结果的差值应不大于表2所列允许差。表2允许差
试验报告
试验报告应包括下列内容:
含量范围
0.05~0.30
>0.30~0.80
0.10~1.00
>1.00~2.00
鉴别试料、实验室和分析日期的资料;a)
遵守本标准规定的程度;
分析结果及其表示;
测定中观察到的异常现象;
对分析结果可能有影响而本标准未包括的操作或者任选的操作。%(质量分数)
允许差
YB/T4220—2010
A.1目的
附录A
(资料性附录)
测定仪器的规范性操作
本附录中给出的性能试验目的在于使用不同类型的仪器对等离子体光谱仪的性能进行适当的测定,允许不同的仪器使用不同的操作条件,但等离子体光谱仪最终能产生一致的结果。整个性能试验步骤用三个基本参数考核:检测限(DL),背景等效浓度(BEC)和短期精密度(RSDN)。
A.2定义
本标准应用以下定义。
A.2.1检测限(DL):当元素产生最小浓度信号时,可以认为超出了任何带有一定规定等级的伪背景信号;另一方面,元素浓度产生信号是背景水平值标准偏差的三倍。A.2.2背景等效浓度(BEC):是产生与背景强度值相等的净强度相当于分析物的浓度;是对给定波长灵敏度的度量。
A.2.3短期精密度(RSDN):在测定条件下所得仪器的一系列读数的相对标准偏差。A.3背景等效浓度和检测限
制备3份溶液,含待测物浓度分别为:0浓度水平,10倍检测限,1000倍检测限。这些溶液含有与待测样品相似浓度的酸、基体元素。应按制造商的建议和实验室的定量分析的实践经验对等离子体光谱仪进行最初的调节。吸入空白液并取10次强度读数。对另外两种溶液重复此操作。使用下列公式(A.1)计算分析曲线的斜率:M=C2/(12-I)
式中:
M—分析曲线的斜率;
一10倍检测限溶液的浓度,单位为微克每毫升(ug/mL);I2—10倍检测限溶液10次原始强度读数的平均值;Ib空白溶液10次强度读数的平均值。使用下列公式(A.2)计算DL:
DL=3SM
式中:
DL——检测限,单位为微克每毫升(μg/mL);Sb一是10次空白强度读数的标准偏差。使用下列公式(A.3)计算BEC:
BEC=MXI
式中:
BEC—背景等效浓度,单位为微克每毫升(μg/mL)。(A.1)
按公式(A.4)从原始平均强度(I3)与空白平均强度I,的差值来计算1000倍检测限溶液的净平均强度(IN3),如下:
IN3=I3I
式中IN3是溶液(DL的1000倍)的净平均强度。RSDNmin是元素浓度为1000XDL溶液的估计值。按公式(A.5)计算1000倍检测限溶液(1000XDL)的净强度相对标准偏差。RSDNm = VS+ S×100.
式中S3是1000倍检测限溶液的10次强度读数的标准偏差。YB/T4220—2010
中华人民共和国黑色冶金
行业标准
五氧化二钒氧化钾和氧化钠含量的测定电感耦合等离子体原子发射光谱法YB/T4220—2010
冶金工业出版社出版发行
北京北河沿大街嵩祝院北巷39号邮政编码:100009
北京兴华印刷厂印刷
各地新华书店经销
开本880X12301/16印张0.75字数16千字2011年2月第一版2011年2月第一次印刷*
统一书号:155024·324定价:15.00元
小提示:此标准内容仅展示完整标准里的部分截取内容,若需要完整标准请到上方自行免费下载完整标准文档。