首页 > 其他行业标准 > YB/T 4462-2015高纯硅铁 硼含量的测定 电感耦合等离子体原子发射光谱法
YB/T 4462-2015

基本信息

标准号: YB/T 4462-2015

中文名称:高纯硅铁 硼含量的测定 电感耦合等离子体原子发射光谱法

标准类别:其他行业标准

英文名称:High purity ferrosilicon. Determination of boron content. Inductively coupled plasma atomic emission spectrometric method

标准状态:现行

发布日期:2015-04-30

实施日期:2015-10-01

出版语种:简体中文

下载格式:.pdf .zip

相关标签: 硅铁 含量 测定 电感 耦合 等离子体 原子 发射光谱

标准分类号

标准ICS号:冶金>>77.100铁合金

中标分类号:冶金>>金属化学分析方法>>H11钢铁与铁合金分析方法

关联标准

出版信息

出版社:冶金工业出版社

标准价格:25.0

出版日期:2015-10-01

相关单位信息

起草人:刘媛媛、薛宾、魏永芬、唐宗党、尹红军、闫青林

起草单位:青海百通高纯材料开发有限公司

归口单位:全国生铁及铁合金标准化技术委员会(SAC/TC 318)

提出单位:中国钢铁工业协会

发布部门:中华人民共和国工业和信息化部

主管部门:全国生铁及铁合金标准化技术委员会(SAC/TC 318)

标准简介

本标准规定了用电感耦合等离子体原子发射光谱法(ICP-AES)测定高纯硅铁中硼的含量。本标准适用于高纯硅铁中硼含量的测定。测定范围(质量分数):0.001%~0.010% 。
本标准按照GB/T 1.1-2009给出的规则起草。
本标准由中国钢铁工业协会提出。
本标准由全国生铁及铁合金标准化技术委员会(SAC/TC 318)归口。
本标准起草单位:青海百通高纯材料开发有限公司。
本标准主要起草人:刘媛媛、薛宾、魏永芬、唐宗党、尹红军、闫青林。
本标准为首次发布。
下列文件对于本文件的应用是必不可少的。凡是注日期的引用文件,仅注日期的版本适用于本文件。凡是不注日期的引用文件,其最新版本(包括所有的修改单)适用于本文件。
GB/T 4010 铁合金化学分析用试样的采取和制备
GB/T 6682 分析实验室用水规格和试验方法
GB/T 12806 实验室玻璃仪器 单标线容量瓶
GB/T 12807 实验室玻璃仪器 分度吸量管
GB/T 12808 实验室玻璃仪器 单标线吸量管

标准图片预览

YB/T 4462-2015高纯硅铁 硼含量的测定 电感耦合等离子体原子发射光谱法
YB/T 4462-2015高纯硅铁 硼含量的测定 电感耦合等离子体原子发射光谱法
YB/T 4462-2015高纯硅铁 硼含量的测定 电感耦合等离子体原子发射光谱法
YB/T 4462-2015高纯硅铁 硼含量的测定 电感耦合等离子体原子发射光谱法
YB/T 4462-2015高纯硅铁 硼含量的测定 电感耦合等离子体原子发射光谱法

标准内容

ICS77.100
中华人民共和国黑色冶金行业标准YB/T4462—2015
高纯硅铁
硼含量的测定
电感耦合等离子体原子发射光谱法High purity ferrosiliconDetermination of boron contentInductivelycoupledplasmaatomicemissionspectrometricmethod2015-04-30发布
中华人民共和国工业和信息化部2015-10-01实施
本标准按照GB/T1.1一2009给出的规则起草。本标准由中国钢铁工业协会提出。本标准由全国生铁及铁合金标准化技术委员会(SAC/TC318)归口。本标准起草单位:青海百通高纯材料开发有限公司。本标准主要起草人:刘媛媛、薛宾、魏永芬、唐宗党、尹红军、闫青林。本标准为首次发布。
YB/T4462—-2015
YB/T4462—2015
高纯硅铁硼含量的测定电感耦合等离子体原子发射光谱法警告一一使用本标准的人员应有正规实验室工作的实践经验。本标准并未指出所有可能的安全问题。使用者有责任采取适当的安全和健康措施,并保证符合国家有关法规规定的条件。1范围
本标准规定了用电感耦合等离子体原子发射光谱法(ICP-AES)测定高纯硅铁中硼的含量。本标准适用于高纯硅铁中硼含量的测定。测定范围(质量分数):0.001%~0.010%。2规范性引用文件
下列文件对于本文件的应用是必不可少的。凡是注日期的引用文件,仅所注日期的版本适用于本文件。凡是不注日期的引用文件,其最新版本(包括所有的修改单)适用于本文件。GB/T4010铁合金化学分析用试样的采取和制备GB/T6682分析实验室用水规格和试验方法GB/T12806
GB/T12807
GB/T12808
3原理
实验室玻璃仪器单标线容量瓶
实验室玻璃仪器分度吸量管
实验室玻璃仪器单标线吸量管
试样用硝酸、氢氟酸分解,以硫酸-磷酸混合酸冒烟溶解难容硼化物,试液稀释至规定体积,用电感耦合等离子体原子发射光谱仪测量在249.678nm处硼的发射光谱强度,或对钇的相对强度,根据用校准溶液制作的校准曲线计算出硼的质量分数。4试剂和材料
除另有说明外,在分析过程中只使用优级纯试剂和符合GB/T6682中规定的实验室用水。4.1纯铁,>99.98%或分析元素含量已知。4.2硝酸,p约1.42g/mL。
4.3氢氟酸,p约1.15g/mL。
4.4硫酸,p约1.84g/mL。
4.5磷酸,p约1.70g/mL。
4.6硫酸-磷酸混合酸:3+2。
4.7硼标准储备溶液
4.7.1硼标准储备溶液,200.00μg/mL。准确称取1.1438g优级纯硼酸于250mL烧杯中,加100mL水溶解,移入1000mL容量瓶中,用水稀释至刻度,混匀。转入塑料瓶中储存。4.7.2硼标准储备溶液,10.00μg/mL。分取25.00mL硼标准储备溶液(4.7.1)于500mL容量瓶中,用水冲至刻度,混匀。51
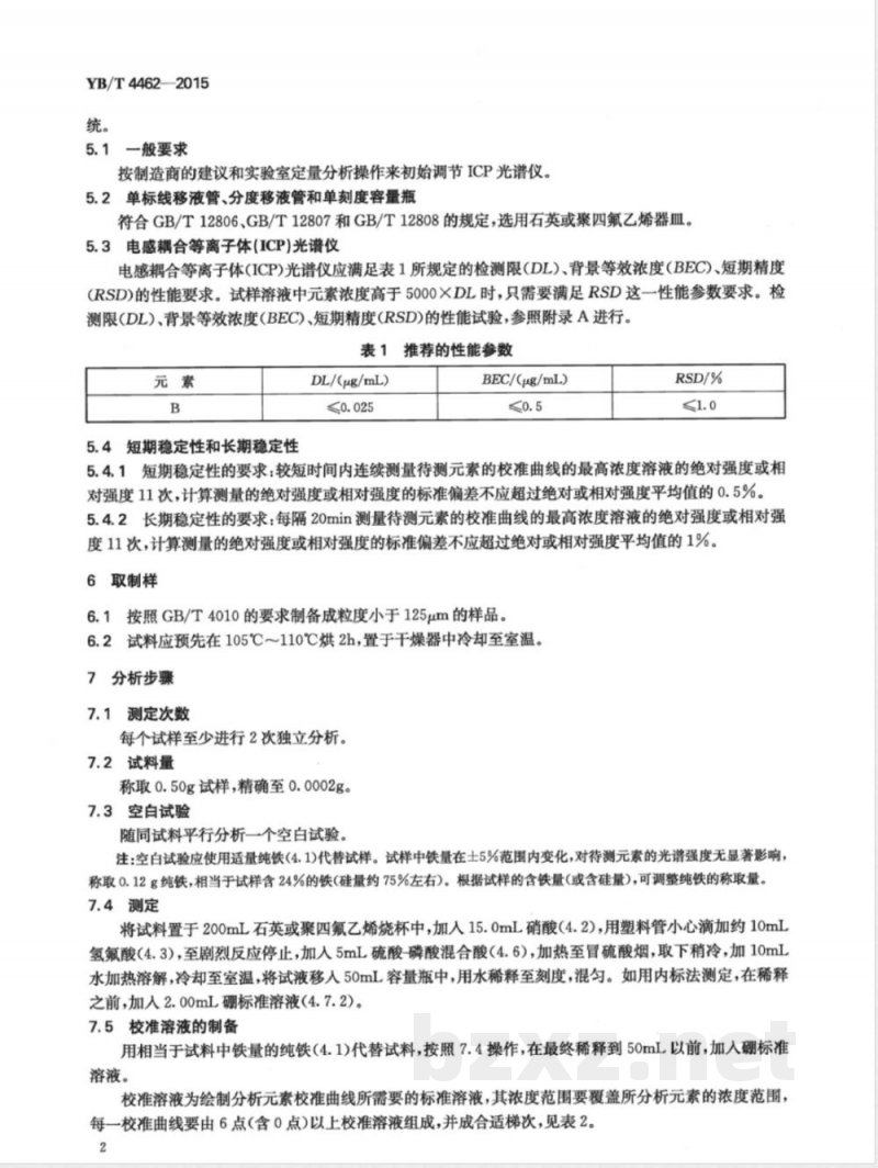
仪器与设备
分析中,除使用通常的实验室仪器、设备外,使用电感耦合等离子体发射光谱仪,配备溶液雾化进样系1
YB/T4462—2015
5.1一般要求
按制造商的建议和实验室定量分析操作来初始调节ICP光谱仪。5.2单标线移液管、分度移液管和单刻度容量瓶符合GB/T12806、GB/T12807和GB/T12808的规定,选用石英或聚四氟乙烯器皿。5.3电感耦合等离子体(ICP)光谱仪电感耦合等离子体(ICP)光谱仪应满足表1所规定的检测限(DL)、背景等效浓度(BEC)、短期精度(RSD)的性能要求。试样溶液中元素浓度高于5000×DL时,只需要满足RSD这一性能参数要求。检测限(DL)、背景等效浓度(BEC)、短期精度(RSD)的性能试验,参照附录A进行。表1推荐的性能参数
5.4短期稳定性和长期稳定性
DL/(μg/mL)
BEC/(μg/mL)
5.4.1短期稳定性的要求:较短时间内连续测量待测元素的校准曲线的最高浓度溶液的绝对强度或相对强度11次,计算测量的绝对强度或相对强度的标准偏差不应超过绝对或相对强度平均值的0.5%。5.4.2长期稳定性的要求:每隔20min测量待测元素的校准曲线的最高浓度溶液的绝对强度或相对强度11次,计算测量的绝对强度或相对强度的标准偏差不应超过绝对或相对强度平均值的1%。6取制样
6.1按照GB/T4010的要求制备成粒度小于125μm的样品。6.2试料应预先在105℃110℃烘2h,置于干燥器中冷却至室温。7分析步骤
7.1测定次数
每个试样至少进行2次独立分析。7.2试料量
称取0.50g试样,精确至0.0002g。7.3空白试验
随同试料平行分析一个空白试验。注:空白试验应使用适量纯铁(4.1)代替试样。试样中铁量在士5%范围内变化,对待测元素的光谱强度无显著影响,称取0.12g纯铁,相当于试样含24%的铁(硅量约75%左右)。根据试样的含铁量(或含硅量),可调整纯铁的称取量。7.4测定
将试料置于200mL石英或聚四氟乙烯烧杯中,加入15.0mL硝酸(4.2),用塑料管小心滴加约10mL氢氟酸(4.3),至剧烈反应停止,加入5mL硫酸磷酸混合酸(4.6),加热至冒硫酸烟,取下稍冷,加10mL水加热溶解,冷却至室温,将试液移人50mL容量瓶中,用水稀释至刻度,混匀。如用内标法测定,在稀释之前,加入2.00mL硼标准溶液(4.7.2)。7.5校准溶液的制备
用相当于试料中铁量的纯铁(4.1)代替试料,按照7.4操作,在最终稀释到50mL以前,加入硼标准溶液。
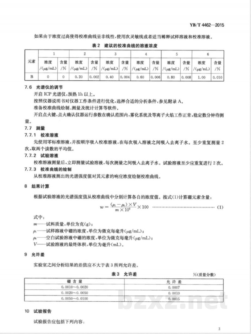
校准溶液为绘制分析元素校准曲线所需要的标准溶液,其浓度范围要覆盖所分析元素的浓度范围,每一校准曲线要由6点(含0点)以上校准溶液组成,并成合适梯次,见表2。2
YB/T4462—2015
如果由于浓度过高使得校准曲线呈非线性,使用次灵敏线或者适当稀释试样溶液和校准溶液。表2建议的校准曲线的溶液浓度
/(μg/mL)
7.6光谱仪的调节
/(μg/mL)
开启ICP光谱仪,预热1h以上。
/(μg/mL)
/(μg/mL)
/(μg/mL)
按照仪器说明书对仪器工作条件进行优化,选择合适的分析条件,参见附录A。准备校准曲线绘制、测量及统计计算等软件。浓度
/(μg/mL)
开启点火键,点火确认仪器运行参数在确认范围内,雾化系统及等离子火焰工作正常,稳定数分钟待测量。
7.7测量
7.7.1校准溶液
先使用零标准溶液,并按顺序吸人校准溶液,在每次吸人溶液之间吸人去离子水。至少重复测量2次,取两个读数的平均值。
7.7.2试验溶液
校准溶液测量后,立即测量试验溶液,每次测量之间吸人去离子水。试验溶液至少应重复进行2次。7.7.3校准曲线的绘制
从校准溶液测出的光谱强度值对其元素的响应浓度绘制校准曲线。8结果计算
根据试验溶液的光谱强度值从校准曲线中分别计算各自的浓度值。按式(1)计算硼元素含量:(gl)XV×100
m×10%
式中:
试料质量,单位为克(g);
-试样溶液中硼的浓度,单位为微克每毫升(ug/mL);空白试验溶液中硼的浓度,单位为微克每毫升(ug/mL);一试验溶液的最终体积,单位为毫升(mL)。9允许差
实验室之间分析结果的差值应不大于表3所列允许差。表3允许差
0.0010~0.0020
0.0020~0.0050
0.0050~0.0100
试验报告
试验报告应包括下列内容:
允许差
%(质量分数)
YB/T4462—2015
鉴别试料、实验室和分析日期的资料;遵守本标准规定的程度;
分析结果及其表示;
测定中观察到的异常现象;
对分析结果可能有影响而本标准未包括的操作或者任选的操作。附录A
(资料性附录)
测定仪器的规范性操作
YB/T4462—2015
A.1本附录中给出的性能试验目的在于使用不同类型的仪器对等离子体光谱仪的性能进行适当的测定,允许不同的仪器使用不同的操作条件,但等离子体光谱仪最终能产生一致的结果。A.2性能试验包括三个基本参数:检测限(DL),背景等效浓度(BEC)和短期精密度(RSDN)。A.2.1检测限(DL)
当元素产生最小浓度信号时,可以认为超出了任何带有一定规定等级的伪背景信号,另一方面,元素浓度产生信号是背景水平值标准偏差的三倍。A.2.2背景等效浓度(BEC)
是产生与背景强度值相等的净强度相当于分析物的浓度,是对给定波长灵敏度的度量。A.2.3短期精密度(RSDN)
在测定条件下所得仪器的一系列读数的相对标准偏差。A.3背景等效浓度和检测限的确定方法制备3份溶液,含待测物浓度分别为:0浓度水平,10倍检测限,1000倍检测限。这些溶液含有与待测样品相似浓度的酸、基体元素。应按制造商的建议和实验室的定量分析的实践经验对等离子体光谱仪进行最初的调节。吸入空白液并取10次强度读数。对另外两种溶液重复此操作。按式(A.1)计算分析曲线的斜率:M=C2/(I,-)....
式中:
M分析曲线的斜率;
-10倍检测限溶液的浓度,单位为微克每毫升(ug/mL);I2——10倍检测限溶液10次原始强度读数的平均值;Is——空白溶液10次强度读数的平均值。按式(A.2)计算DL:bZxz.net
DL=3SM
式中:
DL—检测限,单位为微克每毫升(μg/mL)S——10次空白强度读数的标准偏差。使用下列公式(A.3)计算BEC:
BEC=MXI
式中:
BEC一背景等效浓度,单位为微克每毫升(ug/mL)。(A.1)
按式(A.4)从原始平均强度(1)与空白平均强度I的差值来计算1000倍检测限溶液的净平均强度(IN3),如下:
式中:
IN3—溶液(DL的1000倍)的净平均强度。(A.4)
YB/T4462—2015
按式(A.5)计算1000倍检测限溶液(1000XDL)的净强度相对标准偏差。 RSDN = S+S 10 ..
式中:
RSDNmn——元素浓度为1000XDL溶液的估计值;Ss——1000倍检测限溶液的10次强度读数的标准偏差;Sp——10次空白强度读数的标准偏差;INs——溶液(DL的1000倍)的净平均强度。6
小提示:此标准内容仅展示完整标准里的部分截取内容,若需要完整标准请到上方自行免费下载完整标准文档。