首页 > 其他行业标准 > YB/T 4496-2015焦炉煤气 硫化氢含量的测定 气相色谱法
YB/T 4496-2015

基本信息

标准号: YB/T 4496-2015

中文名称:焦炉煤气 硫化氢含量的测定 气相色谱法

标准类别:其他行业标准

英文名称:Coke oven gas. Determination of the hydrogen sulfide content. Gas chromatography

标准状态:现行

发布日期:2015-07-14

实施日期:2016-01-01

出版语种:简体中文

下载格式:.pdf .zip

相关标签: 硫化氢 含量 测定 色谱法

标准分类号

标准ICS号:化工技术>>有机化学>>71.080.15芳香烃

中标分类号:化工>>有机化工原料>>G17一般有机化工原料

关联标准

出版信息

出版社:冶金工业出版社

标准价格:25.0

出版日期:2016-01-01

相关单位信息

起草人:刘翠霞、王兰、张广义、谢广粤、张贺娟、张峥、白汉芳、郑景须

起草单位:武汉钢铁(集团)公司、冶金工业信息标准研究院

归口单位:全国钢标准化技术委员会(SAC/TC 183)

提出单位:中国钢铁工业协会

发布部门:中华人民共和国工业和信息化部

主管部门:全国钢标准化技术委员会(SAC/TC 183)

标准简介

本标准规定了焦炉煤气中硫化氢含量的气相色谱测定的原理、仪器和材料、采样、分析步骤、结果计算、精密度和安全注意事项。 本标准适用于焦炉煤气中硫化氢含量的测定。
本标准按照GB/T 1.1-2009给出的规则起草。
本标准由中国钢铁工业协会提出。
本标准由全国钢标准化技术委员会(SAC/TC 183)归口。
本标准起草单位:武汉钢铁(集团)公司、冶金工业信息标准研究院。
本标准主要起草人:刘翠霞、王兰、张广义、谢广粤、张贺娟、张峥、白汉芳、郑景须。
本标准为首次发布。
下列文件对于本文件的应用是必不可少的。凡是注日期的引用文件,仅注日期的版本适用于本文件。凡是不注日期的引用文件,其最新版本(包括所有的修改单)适用于本文件。
GB/T 3723 工业用化学产品采样安全通则
GB/T 8170 数值修约规则与极限数值的表示和判定

标准图片预览

YB/T 4496-2015焦炉煤气 硫化氢含量的测定 气相色谱法
YB/T 4496-2015焦炉煤气 硫化氢含量的测定 气相色谱法
YB/T 4496-2015焦炉煤气 硫化氢含量的测定 气相色谱法
YB/T 4496-2015焦炉煤气 硫化氢含量的测定 气相色谱法
YB/T 4496-2015焦炉煤气 硫化氢含量的测定 气相色谱法

标准内容

ICS71.080.15
中华人民共和国黑色治金行业标准YB/T4496—2015
焦炉煤气
硫化氢含量的测定
气相色谱法
Coke oven gas-Determination of the hydrogen sulfidecontent---Gaschromatography
2015-07-14发布
中华人民共和国工业和信息化部2016-01-01实施
本标准按照GB/T1.1—2009给出的规则起草。本标准由中国钢铁工业协会提出。本标准由全国钢标准化技术委员会(SAC/TC183)归口。本标准起草单位:武汉钢铁(集团)公司、冶金工业信息标准研究院。本标准主要起草人:刘翠霞、王兰、张广义、谢广粤、张贺娟、张、白汉芳、郑景须。本标准为首次发布。
YB/T4496—2015
1范围
焦炉煤气硫化氢含量的测定
气相色谱法
YB/T4496—2015
本标准规定了焦炉煤气中硫化氢含量的气相色谱测定的原理、仪器和材料、采样、分析步骤、结果计算、精密度和安全注意事项。
本标适用于焦炉煤气中硫化氢含量的测定。2规范性引用文件
下列文件对于本文件的应用是必不可少的。凡是注日期的引用文件,仅注日期的版本适用于本文件。凡是不注日期的引用文件,其最新版本(包括所有的修改单)适用于本文件。GB/T3723工业用化学产品采样安全通则GB/T8170数值修约规则与极限数值的表示和判定3原理
用带有火焰光度检测器(FPD)的气相色谱仪,毛细管色谱柱进行分离检测焦炉煤气中硫化氢,通过外标法测定焦炉煤气中硫化氢的含量,以克/每立方米(g/m)表示。4仪器和材料
4.1气相色谱仪:具有火焰光度检测器(FPD)、安装毛细管色谱柱的接口及分流、不分流装置,检测限为≤5×10-1g/s的气相色谱仪。
4.2色谱工作站或色谱数据处理器。4.3色谱柱:GS-GASPRO石英弹性毛细管柱,30mX0.32mm,FFAP聚乙二醇类)石英弹性毛细管柱,30m×0.32mm×0.25μm,或能达到分离要求的毛细管色谱柱。4.4进样器:六通阀进样器,定量管体积为1mL,材质为不锈钢。4.5载气:氮气,体积分数≥99.99%,用5A分子筛净化管净化。4.6燃烧气:氢气,体积分数≥99.99%。4.7助燃气:净化空气,经活性炭和硅胶过滤。4.8硫化氢标准样品:用硫化氢标准物质配制成与待测样品浓度相近的标准气体,用氮气作背景气,4.9采样器:不应与试验样品发生反应及吸附。5采样
5.1采样安全应符合GB/T3723的规定。5.2采样点应选在气流平稳的直管段管道上,与管道弯曲部分和截面形状急剧变化部分的距离,不小于管道直径的1.5倍。将内径8mm,壁厚1mm的不锈钢取样管插入煤气主管中心1/3半径的断面内。取样管出口前装有取样阀。取样阀到取样容器之间用软质聚乙烯管或硅橡胶管连接,连接管应尽量短。5.3采样前先将煤气放散5min~10min。5.4可采用铝箔袋或100mL玻璃注射器采样,采样时注意不要带入外界空气,至少用标准气体吹洗三次。
5.5低浓度、高浓度样品的采样容器不能混用。1
YB/T4496—2015
取样时,采取适当的保温措施。5.6
分析步骤
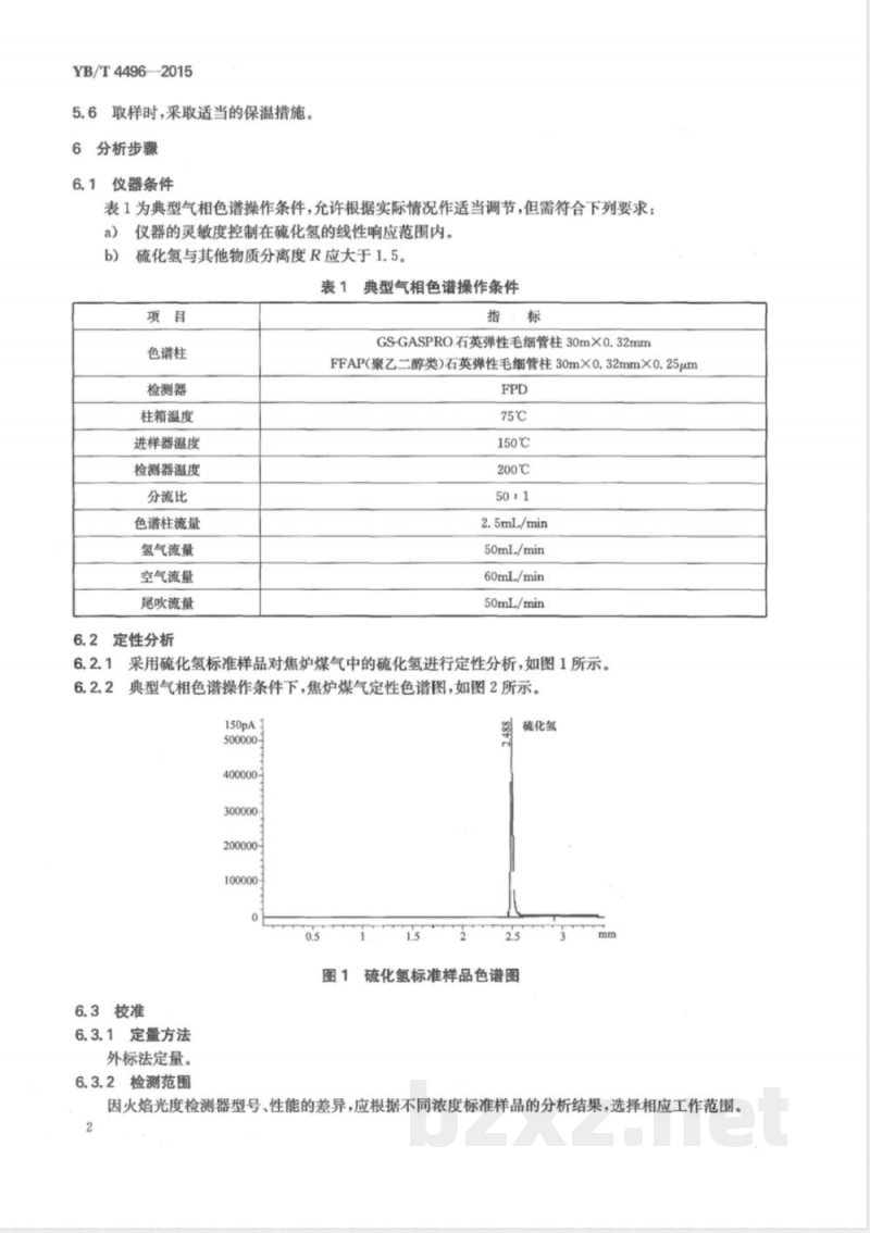
仪器条件
表1为典型气相色谱操作条件,允许根据实际情况作适当调节,但需符合下列要求:a)
仪器的灵敏度控制在硫化氢的线性响应范围内。硫化氢与其他物质分离度R应大于1.5。表1
色谱柱
典型气相色谱操作条件
GS-GASPRO石英弹性毛细管柱30mX0.32mmFFAP(聚乙二醇类)石英弹性毛细管柱30m×0.32mmX0.25μm检测器
柱箱温度
进样器温度
检测器温度
分流比
色谱柱流量
氢气流量
空气流量
尾吹流量
6.2定性分析
150℃
200℃
2.5mL/min
50mL/min
60mL/min
50mL/min
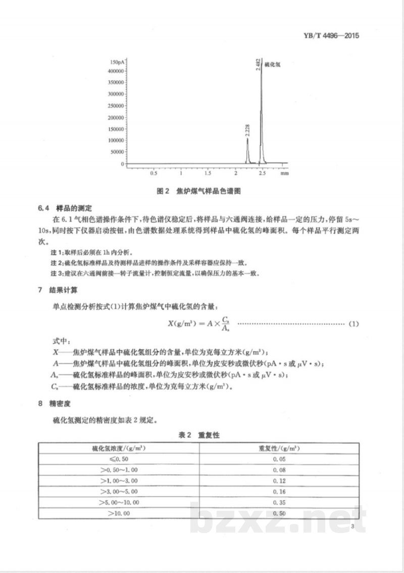
6.2.1采用硫化氢标准样品对焦炉煤气中的硫化氢进行定性分析,如图1所示。6.2.2
典型气相色谱操作条件下,焦炉煤气定性色谱图,如图2所示。150pA1
500000-
400000-
300000-
100000-
6.3校准
6.3.1定量方法
外标法定量。
6.3.2检测范围
硫化氢
硫化氢标准样品色谱图
因火焰光度检测器型号、性能的差异,应根据不同浓度标准样品的分析结果,选择相应工作范围。6.4样品的测定
400000
350000
200000
150000
100000
焦炉煤气样品色谱图bZxz.net
等硫化氢
YB/T4496—2015
在6.1气相色谱操作条件下,待色谱仪稳定后,将样品与六通阀连接,给样品一定的压力,停留5s~10s,同时按下仪器启动按钮,由色谱数据处理系统得到样品中硫化氢的峰面积。每个样品平行测定两次。
注1:取样后必领在1h内分析。
注2:硫化氢标准样品及待测样品进样的操作条件及采样容器应保持一致。注3:建议在六通阀前接一转子流量计,控制恒定流量,以确保压力的基本一致。7
结果计算
单点检测分析按式(1)计算焦炉煤气中硫化氢的含量X(g/m)=AX
式中:
焦炉煤气样品中硫化氢组分的含量,单位为克每立方米(g/m\);A
焦炉煤气样品中硫化氢组分的峰面积,单位为皮安秒或微伏秒(pA·s或μV·s);硫化氢标准样品的峰面积,单位为皮安秒或微伏秒(pA·s或μV·s);A
硫化氢标准样品的浓度,单位为克每立方米(g/m)。8
精密度
硫化氢测定的精密度如表2规定。重复性
硫化氢浓度/(g/m)
>0.50~1.00
>1.00~3.00
>3.00~5.00
>5.00~10.00
重复性/(g/m)
YB/T4496—2015
9安全注意事项
9.1焦炉煤气含有多种对人体有害杂质如一氧化碳、苯族烃、硫化氢、氰化物、焦油雾、氨、萘等。9.2焦炉煤气中硫化氢是强烈的神经毒素,对黏膜有强烈的刺激作用。9.3高浓度硫化氢易燃,与空气混合能形成爆炸性混合物,遇明火、高热能引起燃烧爆炸,与浓硝酸、发烟硫酸或其他强氧化剂剧烈反应发生爆炸。9.4在工作场所取样时应站在上风口,必须使用个人防护用品(如一氧化碳报警器、防毒口罩、工作服、手套等)。
155024-0773
中华人民共和国黑色冶金
行业标准
焦炉煤气硫化氢含量的测定
气相色谱法
YB/T4496—2015
冶金工业出版社出版发行
北京北河沿大街嵩祝院北巷39号邮政编码:100009
北京七彩京通数码快印有限公司印刷各地新华书店经销
开本880×12301/16印张0.75字数14千字2015年11月第一版2015年11月第一次印刷*
统一书号:155024·0773
定价:25.00元
小提示:此标准内容仅展示完整标准里的部分截取内容,若需要完整标准请到上方自行免费下载完整标准文档。