首页 > 其他行业标准 > YB/T 159.3-2015钛精矿(岩矿) 氧化亚铁含量的测定 重铬酸钾滴定法
YB/T 159.3-2015

基本信息

标准号: YB/T 159.3-2015

中文名称:钛精矿(岩矿) 氧化亚铁含量的测定 重铬酸钾滴定法

标准类别:其他行业标准

英文名称:Tiatanium concentrate(rock minerals). Determination of ferrous oxide content. The potassium dichromate titrimetric method

标准状态:现行

发布日期:2015-04-30

实施日期:2015-10-01

出版语种:简体中文

下载格式:.pdf .zip

相关标签: 精矿 岩矿 氧化亚 含量 测定 重铬酸钾 滴定法

标准分类号

标准ICS号:采矿和矿产品>>金属矿>>73.060.99其他金属矿

中标分类号:矿业>>有色金属矿>>D41轻金属矿

关联标准

替代情况:替代YB/T 159.3-1999

出版信息

出版社:冶金工业出版社

标准价格:25.0

出版日期:2015-10-01

相关单位信息

起草人:张念慈、徐修平、仲利、李波、蔡北雁

起草单位:国家冶金工业铁精矿质量监督检测中心、国家钒钛制品质量监督检验中心、金属矿产资源高效循环利用国家工程研究中心

归口单位:全国生铁及铁合金标准化技术委员会(SAC/TC 318)

提出单位:中国钢铁工业协会

发布部门:中华人民共和国工业和信息化部

主管部门:全国生铁及铁合金标准化技术委员会(SAC/TC 318)

标准简介

本部分规定了用重铬酸钾滴定法测定氧化亚铁含量。本部分适用于钛精矿(岩矿)中氧化亚铁含量的测定,测定范围(质量分数):20.00%~40.00%。
YB/T 159《钛精矿(岩矿)》分为以下7个部分:
——第1部分 钛精矿(岩矿) 二氧化钛含量的测定 硫酸铁铵滴定法
——第2部分 钛精矿(岩矿) 全铁含量的测定 三氯化钛重铬酸钾滴定法
——第3部分 钛精矿(岩矿) 氧化亚铁含量的测定 重铬酸钾滴定法
——第4部分 钛精矿(岩矿) 磷含量的测定 铋磷钼蓝分光光度法
——第5部分 钛精矿(岩矿) 硫含量的测定 燃烧碘量法
——第6部分 钛精矿(岩矿) 氧化钙和氧化镁含量的测定 EGTA-CyDTA滴定法
——第7部分 钛精矿(岩矿) 氧化钙和氧化镁含量的测定 火焰原子吸收光谱法
本部分为YB/T 159的第3部分。
本部分按照GB/T 1.1-2009给出的规则起草。
本部分代替YB/T 159.3-1999《钛精矿(岩矿)化学分析方法 重铬酸钾容量法测定氧化亚铁含量》,与YB/T 159.3-1999相比,主要技术变化如下:
——本部分增加了“警告”说明和“试验报告”要求;
——更新了规范性引用文件;
——修改了取样和制样的要求,规定按照GB/T 6730.1和GB/T 10322.1的要求进行制取样;
——本部分增加了“结果计算”要求及规范性附录A。
本部分由中国钢铁工业协会提出。
本部分由全国生铁及铁合金标准化技术委员会(SAC/TC 318)归口。
本部分起草单位:国家冶金工业铁精矿质量监督检测中心、国家钒钛制品质量监督检验中心、金属矿产资源高效循环利用国家工程研究中心。
本部分主要起草人:张念慈、徐修平、仲利、李波、蔡北雁。
本部分所代替标准的历次发布情况为:
——YB/T 159.3-1999。
下列文件对于本文件的应用是必不可少的。凡是注日期的引用文件,仅注日期的版本适用于本文件。凡是不注日期的引用文件,其最新版本(包括所有的修改单)适用于本文件。
GB/T 6682 分析实验室用水规格和试验方法
GB/T 6730.1 铁矿石化学分析方法 分析用预干燥试样的制备
GB/T 8170 数值修约规则与极限数值的表示和判定
GB/T 10322.1 铁矿石 取样和制样方法

标准图片预览

YB/T 159.3-2015钛精矿(岩矿) 氧化亚铁含量的测定 重铬酸钾滴定法
YB/T 159.3-2015钛精矿(岩矿) 氧化亚铁含量的测定 重铬酸钾滴定法
YB/T 159.3-2015钛精矿(岩矿) 氧化亚铁含量的测定 重铬酸钾滴定法
YB/T 159.3-2015钛精矿(岩矿) 氧化亚铁含量的测定 重铬酸钾滴定法
YB/T 159.3-2015钛精矿(岩矿) 氧化亚铁含量的测定 重铬酸钾滴定法

标准内容

ICS73.060.99
中华人民共和国黑色冶金行业标准YB/T159.3—2015
代替YB/T159.3—1999
钛精矿(岩矿)
氧化亚铁含量的测定
重铬酸钾滴定法
Titanium concentrate(rock minerals)-Determination of ferrous oxidecontent-Thepotassium dichromatetitrimetric method2015-04-30发布
中华人民共和国工业和信息化部2015-10-01实施
YB/T159《钛精矿(岩矿)》分为以下7个部分:第1部分
钛精矿(岩矿)
第2部分
第3部分
第4部分
第5部分
第6部分
第7部分
钛精矿(岩矿)
钛精矿(岩矿)
钛精矿(岩矿)
钛精矿(岩矿)
钛精矿(岩矿)
钛精矿(岩矿)
二氧化钛含量的测定硫酸铁铵滴定法全铁含量的测定三氯化钛重铬酸钾滴定法;氧化亚铁含量的测定重铬酸钾滴定法;磷含量的测定铋磷钼蓝分光光度法;燃烧碘量法;
硫含量的测定
YB/T159.3—2015
氧化钙和氧化镁含量的测定
EGTA-CyDTA滴定法;
氧化钙和氧化镁含量的测定
火焰原子吸收光谱法。
本部分为YB/T159的第3部分。
本部分按照GB/T1.1一2009给出的规则起草。本部分代替YB/T159.3—1999《钛精矿(岩矿)化学分析方法量》,与YB/T159.3—1999相比,主要技术变化如下:一本部分增加了“警告”说明和“试验报告”要求;更新了规范性引用文件;
重铬酸钾容量法测定氧化亚铁含修改了取样和制样的要求,规定按照GB/T6730.1和GB/T10322.1的要求进行制取样;一本部分增加了“结果计算”要求及规范性附录A。本部分由中国钢铁工业协会提出。本部分由全国生铁及铁合金标准化技术委员会(SAC/TC318)归口。本部分起草单位:国家冶金工业铁精矿质量监督检测中心、国家钒钛制品质量监督检验中心、金属矿产资源高效循环利用国家工程研究中心。本部分主要起草人:张念慈、徐修平、仲利、李波、蔡北雁。本部分所代替标准的历次发布情况:YB/T159.3—1999。
钛精矿(岩矿)氧化亚铁含量的测定重铬酸钾滴定法
YB/T159.3—2015
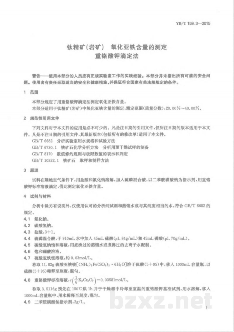
警告一一使用本部分的人员应有正规实验室工作的实践经验。本部分并未指出所有可能的安全问题。使用者有责任采取适当的安全和健康措施,并保证符合国家有关法规规定的条件。1范围
本部分规定了用重铬酸钟滴定法测定氧化亚铁含量。本部分适用于钛精矿(岩矿)中氧化亚铁含量的测定,测定范围(质量分数):20.00%~40.00%。2规范性引用文件
下列文件对于本文件的应用是必不可少的。凡是注日期的引用文件,仅所注日期的版本适用于本文件。凡是不注日期的引用文件,其最新版本(包括所有的修改单)适用于本文件。GB/T6682分析实验室用水规格和试验方法GB/T6730.1铁矿石化学分析方法分析用预干燥试样的制备GB/T8170数值修约规则与极限数值的表示和判定GB/T10322.1铁矿石取样和制样方法3原理
试料在隔绝空气条件下,用盐酸和氟化钠溶解,加入硫磷混合酸,以二苯胺磺酸钠为指示剂,用重铬酸钾标准溶液滴定,借此测定氧化亚铁含量。4试剂与材料
分析中除另有说明外,仅使用认可的分析纯试剂和蒸馏水或与其纯度相当的水,符合GB/T6682的规定。
4.1氟化钠。
4.2碳酸氢钠。
4.3盐酸,3+1。
4.4硫磷混合酸,于910mL水中加人45mL硫酸(pl.84g/mL)和45mL磷酸(pl.70g/mL)。4.5碳酸氢钠饱和溶液,用煮沸过的蒸馏水或煮沸过的去离子水配制。4.6饱和硼酸溶液。
硫酸亚铁铵溶液,约0.03mol/L。称取11.82g硫酸亚铁铵[(NH)2Fe(SO4)2·6H2O]溶于硫酸(5十95)中,移入1000mL容量瓶,以硫酸(5十95)稀释至刻度,混匀。B重铬酸钾标准溶液,c
KzCr20)=0.03581mol/L。
称取3.5116g预先在150℃烘1h并于干燥器中冷却至室温的重铬酸钾基准试剂,用水溶解,移入1000mL容量瓶中,用水稀释至刻度,混匀。4.9二苯胺磺酸钠指示剂,2g/L。1
YB/T159.3—2015
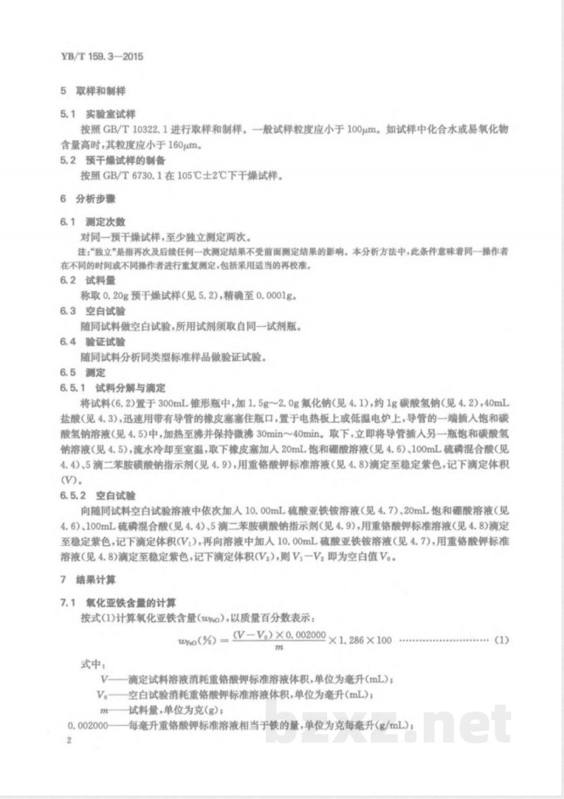
5取样和制样
5.1实验室试样
按照GB/T10322.1进行取样和制样。一般试样粒度应小于100um。如试样中化合水或易氧化物含量高时,其粒度应小于160μm。5.2预干燥试样的制备
按照GB/T6730.1在105℃士2℃下干燥试样。6分析步骤
6.1测定次数
对同一预干燥试样,至少独立测定两次。注:“独立”是指再次及后续任何一次测定结果不受前面测定结果的影响。本分析方法中,此条件意味着同一操作者在不同的时间或不同操作者进行重复测定,包括采用适当的再校准。6.2试料量
称取0.20g预干燥试样(见5.2),精确至0.0001g。6.3空白试验
随同试料做空白试验,所用试剂须取自同一试剂瓶。6.4验证试验
随同试料分析同类型标准样品做验证试验。6.5测定
6.5.1试料分解与滴定
将试料(6.2)置于300mL锥形瓶中,加1.5g~2.0g氟化钠(见4.1),1g碳酸氢钠(见4.2),40mL盐酸(见4.3),迅速用带有导管的橡皮塞塞住瓶口,置于电热板上或低温电炉上,导管的一端插入饱和碳酸氢钠溶液(见4.5)中,加热至沸并保持微沸30min~40min。取下,立即将导管插入另一瓶饱和碳酸氢钠溶液(见4.5),流水冷却至室温,取下橡皮塞加入20mL饱和硼酸溶液(见4.6)、100mL硫磷混合酸(见4.4)、5滴二苯胺磺酸钠指示剂(见4.9),用重铬酸钟标准溶液(见4.8)滴定至稳定紫色,记下满定体积(M。
6.5.2空白试验
向随同试料空白试验溶液中依次加入10.00mL硫酸亚铁铵溶液(见4.7)、20mL饱和硼酸溶液(见4.6)、100mL硫磷混合酸(见4.4)、5滴二苯胺磺酸钠指示剂(见4.9),用重铬酸钾标准溶液(见4.8)滴定至稳定紫色,记下滴定体积(V),再向溶液中加入10.00mL硫酸亚铁铵溶液(见4.7),用重铬酸钾标准溶液(见4.8)滴定至稳定紫色,记下滴定体积(V2),则Vi一V2即为空白值V。。7结果计算
7.1氧化亚铁含量的计算
按式(1)计算氧化亚铁含量(wFeo),以质量百分数表示:wF.o(%)=(V-V)×0.002000
0×1.286×100
式中:
滴定试料溶液消耗重铬酸钾标准溶液体积,单位为毫升(mL);V
空白试验消耗重铬酸钾标准溶液体积,单位为毫升(mL);试料量,单位为克(g);
每毫升重铬酸钾标准溶液相当于铁的量,单位为克每毫升(g/mL).........()
1.286——Fe(Ⅱ)换算成FeO的系数。7.2分析结果的确定和表示
YB/T159.3—2015
同一试样两次独立分析结果差值的绝对值如不大于表1规定的允许差,则取其算术平均值作为分析结果。如果两次独立分析结果差值大于表1规定的允许差,则按附录A的规定追加测量次数并确定分析结果。
分析结果按GB/T8170修约,表示至小数后两位数字。8
允许差
分析结果的差值应不大于表1所列允许差表1
氧化亚铁含量的允许差
氧化亚铁含量
20.00~30.00
>30.00~40.00
试验报告
试验报告应包括下列信息:
测试实验室名称和地址;
试验报告发布日期;
本部分的编号;
试样本身必要的详细说明;
分析结果;
标准样品名称和结果;
允许差
%(质量分数)
测定过程中存在的任何异常特性和在本部分中没有规定的可能对试样或标准样品的分析结果g)
产生影响的任何操作。
YB/T159.3—2015
从独立的重复结果开始
附录A
(规范性附录)
试样分析值接受程序流程图
测定X、x2
[x]x2] ≤Ra
再次测定3
nax-Xmin≤1.2R下载标准就来标准下载网
再次测定x4
Xmin≤1.3Rd
=中位值(1,X2,3,4)
注:Ra即表1所列允许差。
试样分析值接受程序流程图
Xi+2+X3
X+x2+xy+X4
155024-0752
715502407523
中华人民共和国黑色冶金
行业标准
钛精矿(岩矿)氧化亚铁含量的测定重铬酸钾滴定法
YB/T159.3—2015
冶金工业出版社出版发行
北京北河沿大街嵩祝院北巷39号邮政编码:100009
北京七彩京通数码快印有限公司印刷各地新华书店经销
开本880×1230
1/16印张0.75
字数14千字
2015年9月第一版
2015年9月第一次印刷
统一书号:155024·0752
定价:25.00元
小提示:此标准内容仅展示完整标准里的部分截取内容,若需要完整标准请到上方自行免费下载完整标准文档。