首页 > 石油天然气行业标准(SY) > SY/T 5834-2007 低固相压井液性能评价指标及测定方法
SY/T 5834-2007

基本信息

标准号: SY/T 5834-2007

中文名称:低固相压井液性能评价指标及测定方法

标准类别:石油天然气行业标准(SY)

标准状态:现行

发布日期:2007-10-08

实施日期:2008-03-01

出版语种:简体中文

下载格式:.rar.pdf

下载大小:518580

相关标签: 性能 评价 指标 测定方法

标准分类号

标准ICS号:石油及相关技术>>75.020石油和天然气的开采与加工

中标分类号:石油>>石油勘探、开发与集输>>E14石油开采

关联标准

替代情况:替代SY/T 5834-1993

出版信息

页数:12

标准价格:8.0 元

相关单位信息

起草单位:大港油田集团钻采工艺研究院

归口单位:采油采气专业标委会

标准简介

SY/T 5834-2007 低固相压井液性能评价指标及测定方法 SY/T5834-2007 标准下载解压密码:www.bzxz.net

标准图片预览

SY/T 5834-2007 低固相压井液性能评价指标及测定方法
SY/T 5834-2007 低固相压井液性能评价指标及测定方法
SY/T 5834-2007 低固相压井液性能评价指标及测定方法
SY/T 5834-2007 低固相压井液性能评价指标及测定方法
SY/T 5834-2007 低固相压井液性能评价指标及测定方法

标准内容

ICS 75. 020
备案号:22039—2007
中华人民共和国石油天然气行业标准SY/T 5834—2007
代替 SY/T 5834 --993
低固相压井液性能评价指标及测定方法Performance specifications and measuring methods of low - solid killing fluid2007—10—08发布
国家发展和改革委员会
2008-03—01实施
2规范性引用文件
3术语和定义.
4性能评价指标
5测定方法
附录A(资料性附录)粘温试验记录目
附录B(资料性附录)暂堵率及岩心渗透率损害率测定记录参考文献·
SY/T 5834—2007
SY/T 5834--2007
本标准代替SY/T5834—1993&低固相压并液性能测定方法及评价指标\。本标准与SY/T5834—~1993相比,主要变化如下:::删除了“抗剪切粘度变化率测定”内容(1993年版的第13章)—一删除了“常温常压失水仪测定法”内容(1993年版的第9章);一关于“密度测定”直接引用文件(1993年版的第7章;本版的5.4);关于“油管腐蚀率”内容,不再详述而修改为直接引用文件(1993年版的第11章;本版的5. 9);
修改了“岩心渗透率损害率测定”内容,岩心推备等内容直接按SYT6540一2002中的内容执行,并且建议模拟地层温度进行岩心流动试验(1993年版的第10章,本版的5.10);修改了“粘度测定”内容(1993年版的第8章;本版的55);二-增加了“压井液暂堵率测定”内容(本版的511),—→—增加了“静切力测定”内容(本版的5 5)-增加了“静态悬浮稳定时间测定”内容(本版的5.6):一增了“高温高压失水量测定”内容(本版的57)。本标准的附录A、附录B为资料性附录。本标准由采油采气专业标推化委员会提出并归口。本标准起草单位:大港油田集团钻采工艺研究院,本标准起草人;杨小平、郭元庆、钟会敏、郑淑杰、赵俊峰、安元华、马建民。本标准所代替标准的历次版本发布情况为:-SY/T5834—1993,
1范围
低固相压并液性能评价指标及测定方法本标准规定了低固相压卉液(以下简称压井液)的性能评价指标与测定方法。本标准适用于压并液性能的测定。2规范性引用文件
SY/T 5834—2007
下列文件中的条款通过本标准的而成为本标准的条款,凡是注日期的引用文件,其随启所有的修改单(不包括勘误的内容)或修订版均不适用于本标准。然而鼓励根据本标准达成协议的各方研究是否可使用这些义件的最新版本。凡是不注H期的引用文件,其最新版本适用」本标准。GB/T67831—2006石油天然气1业钻升液现场测试第1部分:水基钻井液SY/T00261999水腐蚀性测试方法SY/T6540—2002钻升液完井液损害油层室内评价方法3术语和定义
下列术语和定义适用了本标准,低固相压井液low一solidkillingfluid悬浮固相质量分数低于4%的水基压并液。4性能评价指标
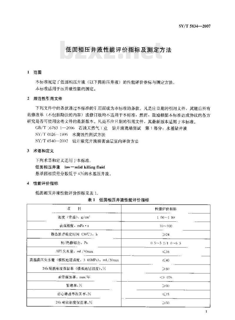
低固相压井液性能评价指标见表1。表1低固相压井液性能评价指标
密度(带温),/cm
表观粘度,mPa·s
静态悬浮稳定时间(30C》。h
初/终静切力、Pa
API失水量。ml /30mun
高温高压尖水量(模拟地层温度,345MPa),ml./3(imu24h耐温粘度保留率(模拟地层混度),%仙管腐独率,Iun/年
暂堵率,为
岩心渗透率损害率,%
2.4h 耐盐后度架留率,%
性能这价措标
1 --1 8
10-~-100
( 5-~5 5/1 (1 ~6 5
SY/T 5834—2007
5测定方法
5.1材料
a)氮气;
b)中性煤油:
c)蒸馏水:
5.2主要仪器设备
a)电动搅拌器;
b)电热恒温水浴:控温精度±1℃;c)电热恒温T燥箱:温控200℃±1℃;d)密度计:泥浆密度计或玻璃浮子式密度计等,量程为100g/cm~250g/cm,精度为001g/cm';
c)粘度计:Fann'旋转粘度计或同类产品:f)中压失水仪:ZNS钻井液失水量测定仪或同类产品;g)高温高压失水仪;
h)岩心流动试验仪:LSY-ZV型或同类产品;1兴心抑空饱和测定装置:
J)真空录:抽气流量2000mL/s~~4000tmL/s.额定真空度666×10?Pak)氮气瓶:[作力大于5MPa;
1)减压阀:wwW.bzxz.Net
m)子热炉;
n)秒表:
0)玉力计:04级以上(含0.4级)的机械压力表或电子压力计,量程根据试验要求选拯:p)药物:感量01g;
q)分析人平:感丧00001g。
5.3试样准备
按压井液的配方遵循以下步骤进行试样制备(对于现场已配成的压井液样品,在48h内可以直接进行各项性能指标的测定)。
5.3.1用量筒量取基液(清水或卤水)2500ml.注入3000mL烧杯内。5.3.2将搅拦器安装好搅拌棒,缓慢放人盛有基液的烧杯内,使搅拌棒下端距烧杯底部1cm为宜。5.3.3分析天平称取增稠剂,称量误差±0001g,5.3.4动搅拌器,出低速缓慢调至500r/min土100r/mln,搅拌基液。5.3.5将增稠剂拌品缓慢加入盛有基液的烧杯内,将搅拌器调至2000r/m1n土100r/mln的速度连续搅拌10mn后,再调至500r/mn±100r/min,连续搅拌30mir,盖静置6h。5.3.6按配比准确称取或量取其他添加剂(如暂堵剂、稳定剂、无机盐等),依次如人上述溶液中并进行搅拌,搅拌器速度控制在500r/mn-~1000r/mn。5.3.7搅拌30tm1m后需温加盖静置4h~8h,在48h内完成性能测定,5.4密度测定
密度测定安GB/T167831—2006中的41~4 4执行,测定温度为30℃,5.5表观粘度和静切力测定
表观粘度,静划力的测定按GB/T1678312006中的63执行:测定温度为30℃,5.6静态息浮稳定时间测定
5.6.1用量筒准确量取压升液2(K)ml.注入5(nhmL的烧杯内。2
SY/T 58342007
5.6.2将搅拌器的速度调至5c()r/m1n±100r/min,开动觉拌器,连续搅拌压井液10min后倒入50mL比色管中静置:
5.6.3间隔2h观察,-次压并液,记录分层出现的时间,即为静态总浮稳定时间,5.6.4该项测定所做平行试样数量不少于3个,测定结果误差为+2h,测定时间不超过48h5.7失水量测定
API失水量测定按GB/I1678.31—20U6中的72执行。高温高压失水量测定按GB/T167831-200G中的73执行。5.8耐温粘度保留率测定
5.8.1取3.50ml.压井液试样,在模拟地层温度下先测量剂始粘度值,恒温24h后再测量-·次度值,测定方法见55.
5.8.2该项测定所做平行试样数量不少于3个,误差小于5%。数据处理:按式(1)计算高温下的耐温粘度保留率:5.8.3
R,=丝×100%
式中:
R,-一耐温粘度保留率,以门分数表示;。-压井液初始粘度,mPa·s;
模拟地层温度恒温24h后测得的压井液粘度,mPa·s5.8.4将试验结果参照附录 A的格式进行记录。5.9油管腐蚀率测定
油管腐蚀率测定按SY/T00261999执行。5.10岩心添透率损害率测定
5.10.1岩心准备和使用的压井液试样:试验岩心准答按 SY/T 6540—2002中的6 1~66执行试验中压并液按5 3制备。
5.10.2测定方法:
心渗透率损告率测定按 SY/T 6540--2002中的 8 1~8 5 执行,其中 SY/T 6540-2002 的834试验压力可根据现场实际要求的液柱压力与孔隙压力确定,计算方法和公式见式(2)。Ap=0.0098p.h-p
式中:
Ap试验压,MPa;
压井液密度,g/cm;
h——油层中深,m,
p,一—孔隙压力,MPa。
将试验结果参见表B1的格式进行记录5.10.3数据处理:
按式(3)计算岩心渗透率损害率:X100%
式中:
D-岩心渗透率损害率,以白分数表示,—一原并液损去旨岩心渗透率:10-um:-乐并液摄前岩心原始渗透率,um。++ (2)
SY/T5834—2007
5. 11暂堵率测定
5.11.1岩心原始渗透本的测定:恶心准备见 5 101,
心原始渗透率的测定按SY/T6540-2002中的742执行。5.11.2模拟压井液新堵过程中光心渗透率的测定:模拟压井液暂堵试验按SY/165402002中的831~836进行:其中SY/T65402002的831中的金属环改装在测定起,的正方向。静滤失试验过程中应观察,收集出亡端流山液体,每20mm测定一次试验[力和机应的流量,并将试验结果参照表B2的格式进行记录,计算该试验过程的平均压力、平均流量,并纳人达西公式计算岩心渗透率。5.11.3数据处理:
按式(4)计算暂堵率:
式中:
暂堵率,以百分数表示;
k——压井液暂堵过程岩心渗透率,10um;—并液损害前岩心原始渗透率,1)m。5.12耐盐粘度保留率测定
用清水和质量分数为15%的NaCI盐水在其他成分和配制方法完全相同的情况下配制压井液。测定上述两种压并澈在模拟地层温度下的度,帖度测定按55进行,按式(5)计算耐盐粘度保留本:R, =丝 × 1001%
式中:
R、“一!并液的耐盐粘度保留率,以卢分数表示;消水配制的压片液粘度,mPa·s;t
盐水配制的爪井液粘度,mPa·s:A
附录A
【资料性附录】
粘温试验记录
耐温粘度保留率测定试验记录参见表A1。衰A.1粘温试验记录
试样编号
始黏度:mPa·s
恒温24h后很的帖度,rnPa·
耐温粘度保留率头
SY/T 5834--2007
SY/T 5834--2007
附录B
【资料性附录】
暂堵率及岩心渗透率损害率测定记录B.1室内模拟评价压液损害油层的岩心渗透率损害率测定记录参见表B1。表B.1岩心透率损害率测定记录
试验编号:
田民块
岩心号
滁透率测试父骏记求
岩心长度
气测渗秀率
10-gum
孔隙度
压井波体系配方
压儿液损害前
书前平均压力
源始渗透率
mL/mini
岩心渗透损害率,%
试验人:
计算人:
审核人:
岩心直径
孔隙体积
含水饱和度
压并液损害后
温度流量
摄害后最高这排压力
害后岩心渗透车
10 μm2
分析时间:
B.2压并液暂堵率测定记录参见表 B 2。表 B. 2压并液暂堵率测定记录
试骏编号:
油田区块
碧心号
器心长度
气测渗透率
孔隧度
井液损害前
mL/tmun
原好渗透辛
暨堵率
试验人:
计算人:
审核人:
试验时间
荐心直径
孔菌体积
含水饱和度
压井液替堵过程
暂堵过程岩心渗递率
10*μm2
分析时间:
SY/T 5834—2007
收集波最
SY/T5834—2007
参考文献
[1_SY/T5107—1995
5水基压裂液性能评价方法
[2_ SY/T 5762-- 1995
5压裂酸化用粘士稳定剂性能测定方法_3I SY/T 5336—1996
6岩心常规分析方法
[4]赵敏,徐同台:保护油气层技术[M北京:石油工业出版社:1995
L5]李克向保护油气层钻井完升技术[M]北京:石油工业出版社,19938
中华人民洪利国
石油天然气行业标准
低固相压并液性能评价指标及测定方法SY/r 5834—2007
石油工业出版社出版
{北京安定门外安华里区号楼】
石油工业出版社印刷厂排版印刷新华书店北京发行新发行
881×12311 老米 16 开本 1 印张 23 =印 1—12(011218年3月北京第1版20063月北京第1次印别书号:15502:·6059定价:8.H元版权专有
不得翻印
200+E8 1/Xs
小提示:此标准内容仅展示完整标准里的部分截取内容,若需要完整标准请到上方自行免费下载完整标准文档。