首页 > 石油天然气行业标准(SY) > SY/T 6203-2007 油气井井喷着火抢险作法
SY/T 6203-2007

基本信息

标准号: SY/T 6203-2007

中文名称:油气井井喷着火抢险作法

标准类别:石油天然气行业标准(SY)

标准状态:现行

发布日期:2007-10-08

实施日期:2008-03-01

出版语种:简体中文

下载格式:.rar.pdf

下载大小:1440948

相关标签: 油气井 着火 抢险 作法

标准分类号

标准ICS号:环保、保健与安全>>13.100职业安全、工业卫生

中标分类号:石油>>石油综合>>E09卫生、安全、劳动保护

关联标准

替代情况:替代SY/T 6203-1996

出版信息

出版社:石油工业出版社

页数:9

标准价格:0.0 元

出版日期:2008-03-01

相关单位信息

起草单位:中国石化中原石油勘探局钻井工程处

归口单位:石油工业安全专业标委会

发布部门:中华人民共和国国家发展和改革委员会

标准简介

SY/T 6203-2007 油气井井喷着火抢险作法 SY/T6203-2007 标准下载解压密码:www.bzxz.net

标准图片预览

SY/T 6203-2007 油气井井喷着火抢险作法
SY/T 6203-2007 油气井井喷着火抢险作法
SY/T 6203-2007 油气井井喷着火抢险作法
SY/T 6203-2007 油气井井喷着火抢险作法
SY/T 6203-2007 油气井井喷着火抢险作法

标准内容

ICS 13. 100下载标准就来标准下载网
备案号:22046—2007
中华人民共和国石油天然气行业标准SY/T 6203—2007
代替SY/T6203—1996
油气井井喷着火抢险作法
Wrecking method for oil and gas well blowout and fires2007—10—08发布
国家发展和改革委员会
2008—03—01实施
规范性引用文件
抢险准备工作
4并门清障
5灭火·
灭火后的井喷处理
注意事项
SY/T 6203—2007
SY/T62032007
本标准代替SY/T6203--1996油气井井喷着火抢险作法》。木标准与SY/T62031996相比,主要变化如下:增加了引言。
增加了规范性引用文件(本版的第2章)。对指挥部下设:a)、b)、c)、d)、e)进行了调整,增加了f)、g)(1996年版的2.1.2,本版的3.2.2)。
组织机构框图进行了完善。
一增加了启动相应级别的应急预案(本版的3.1)。-增加了抢险指挥部职贡的有关内容(本版的3.3.1.1,3.3.1.5,3.3.1.7,3.3.1.8)。明确抢险指挥部总指挥、副总指挥及各组负责人的任命权限。增如了医疗救护组的职责(本版的3.3.7)。增加了综合协调组的职责(本版的3.3.8)。-增加[1清除障碍的内容[本版的4.2.2d)]。-增加罩引火筒高压密集水流封顶火火法(本版的5.2.3)。增加了人身防护的内容(本版的6.1)。增加了严防着火的内容(本版的6.2)。增加了加强监测的内容(本版的6.3)。删除1996年版“5.1新井装置的准备及要求”中“5.1.4”和“5.1.5\两条。册除1996年版“5.4.2在套管底法兰损坏或无套管底法兰的情况下”。删除199%年版“5.2抢装工.其的要求”删除1996年版“5.5特殊压井”
增加了“采取钢丝绳加压、导向整体吊装法拆除坏的旧井口装置”和“采用拆除坏的旧井口装置相同的加压、导向方法吊装新井口装置”(木版的6.5.2,6.6.1)。-增加了压并方案应注意的几个因素(本版的6.7.1)。增加了压并方法的选择(本版的6.7.2)本标准由石油工业安全专业标准化技术委员会提出开归口:本标准起草单位:中原石油勘探局钻井工程处。本标士要起草人:牛建新、李占英、胡群爱、刘子春,赵彦。本标准所代替标准的历次版本发布情况为:SY/T 6203—1996.
1范围
油气井井喷着火抢险作法
SY/T 6203-2007
本标准给出了油气外开喷者火抢险施工作业的准备、灭火程序、方法、技术要求、安个防护及应注意的问题等方面的推荐作法。本标准适用于!油气井井喷着火的抢险作业,2规范性引用文件
下列义件中的条款通过本标准的引用而成为本标准的条款。凡是注日期的引用文件,其随后所有的修改单(不包括勘误的内容)或修改版均不适用扩本标准,然而,鼓励根据木标准达成协议的各方研究是否可使用这些义件的最新版本。凡是不注日期的引用文件,其最新版本适用于本标准。SY/T5(87—2005含硫化氢油气井安全钻井推荐作法(APIRP49:20X)1,NEQ)SY/T6137-2005含硫化氢的气生产和天然气处理装置作业的推荐作法(APIRP55:1995,MOD)SY/T6277—2005含硫油气田硫化氢监测与人身安全防护规定SY/T6426—2005钻并控技术规程3抢险准备工作
3.1启动相应级别的应急预案
根据各集团(股份)公司井喷事故分级,沛气升井喷着火后,钻井队、钻并公司、油气出和集团(股份)公司都应启动相应级别的井喷事故应急预案。3.2组织机构
3.2.1成立抢险指挥部。
3.2.2指挥部下段设:
a)技术组;
b)1程抢险组;
c)消防组:
山)后勒保障组;
e)安全保卫组:
f)医疗救护组;
g)综合协调组。
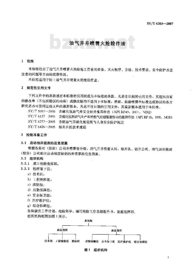
各纠做出工作计划,抢险完毕,编写抢险工作总结报告书,呈报指挥部,组织机构框图如图1所示:
总指择
副总指挥
技术组工程抢险组消敲组
副总指挥
后勘保障组安全保卫组医疗教护组综合协调组图1
组织机构
SY/T6203—2007
3.3职责
3.3.1抢险指挥部职责。
3.3.1.1全面指挥油气并并喷着火抢险工作3.3.1.2抢险指挥部由总指挥负责,副总指挥由总指挥指定,各组负责人由抢险指挥部指定。3.3.1.3根据着火的实际情况,分析火情发展趋势,选择处理方案,由总指挥批准,并发布命令实施。
3.3.1.4对现场人员、邻近居民的安全和环境保护及时采取果断措施,启动相关应急预案,协助当地政府疏散人员。
应安排检测人员,对周围有毒有害、可燃气体含量进行检测,并将检测结果及时通报。3.3.1.5
规定统一的指挥信号,配戴醒目标志。3.3.1.6
组织各组负责人制定抢险方案(压并方案,灭火方案等),并加以演练。3.3.1.7
指定专人进行信息发布,及时向上级和地方部门通报情况。3.3.1.8
3.3.2技术组职责。
3.3.2.1勘察井喷流量、并口压力、设备及井口装置损坏情况、喷出物、井口周围地裂地陷漏气情况、地形、道路状况、抢险危险程度、操作困难程度、污染程度、气象情况等3.3.2.2测定喷出物成分
3.3.2.3根据收集,查阅的各项地质、工程资料,做出技术分析报告。3.3.2.4负责制定抢险技术方案,充分论证方案的可行性、可靠性,供抢险指挥部选择。3.3.2.5根据抢险工作需要,组织加工改造设备和专用工具。3.3.2.6负责压井施工。
及时传达指挥部指令,收集各组抢险工作汇报及相关资料,作出事故分析。3.3.2.7
3.3.2.8完成指挥部下达的其他任务。3.3.3工程抢险组职责。
3.3.3.1参与抢险方案制定。
3.3.3.2负责井口清障和井口拆装3.3.3.3完成指挥部下达的其他任务3.3.4消防组职责。
3.3.4.1负责制定灭火方案,报抢险指挥部审批后实施。3.3.4.2负责灭火实力的调度与组织指挥。3.3.4.3对现场抢险提供掩护和保障。3.3.4.4完成指挥部下达的其他任务。3.3.5后勤保障组职责。
3.3.5.1根据现场实际情况和消防所需水量,储备足够量的消防用水。3.3.5.2及时组织抢险的设备和物资,保质保量送达现场,3.3.5.3抢险施工输电线路应采取安全保护措施,电器设备防爆性能可靠3.3.5.4保障现场人员的生活供给。3.3.5.5完成指挥部下达的其他任务。3.3.6安全保卫组职责。
3.3.6.1设置警戒线,做好现场警戒保卫。3.3.6.2对进入警戒线的人员、车辆及物资进行安全检查。3.3.6.3监测井场及井场以外危险区域内硫化氢、二氧化硫等有毒有害气体的浓度。3.3.6.4发现异常情况及时报告指挥部,采取应急措施。3.3.6.5完成指挥部下达的其他任务。2
3.3.7医疗救护组职责。
3.3.7.1负责现场伤员的救治和联系医院接纳伤病员。3.3.7.2负责现场的卫生和消毒工作。3.3.7.3完成指挥部下达的其他任务。3.3.8综合协调组职责。
3.3.8.1负责抢险信息的传递和协调各小组抢险救护。3.3.8.2负责与地方政府和有关部门沟通联系相关工作事项。3.3.8.3做好现场抢险实况录像,收集有关资料,对抢险全过程进行记录。3.3.8.4:完成指挥部下达的其他任务。4井口清障
4.1保护井口
4.1.1对井口周围易燃易爆物品进行处置,消除危险源。4.1.2保护井口可采取如下办法:a)对井口强行冷却;
b)在地表及并场条件允许的情况下,以井口为中心,拦坝蓄水,淹没井口。4.2清除障碍
带火清障,暴露井口,拓宽作业场地。4.2.1清障应先易后难、先外后内、先上后下、逐段切割拖拉出并场。4.2.2带火清障作业时,消防人员应做到:a)先压火降温,然后根据地形地貌、火势风向,选择抢险突破口;b)采用必要手段,集中把火焰压向一方;SY/T6203—2007
c)同时集中足够的直流水枪和流量,喷射密集水流,配合使用喷酒头及喷淋嘴形成一道水幕,掩护抢险队员进行切割、拖拉作业,直到彻底清除井架底座,使井口完全暴露。d)抢险队员应穿戴对应现场实际需要的防护服和使用相应的防护用品。4.2.3采用以下切割工具及技术:a)带火清障作业,采用氧炔焰、电弧、钢锯、钢绳锯等切割方法。b)远距离切割可采用多功能机械手,进行高压研磨、水力喷砂或氧炔焰切割。c)采用聚能射孔弹爆破切制。
5灭火
灭火时,应遵循“救人重于敦火”、“先控制,后消灭”、“先重点,后一般”的原则,保障抢险人员的生命安全。
5.1灭火应具备的条件
5.1.1灭火前井口周围应彻底清障,暴露井口,井口可采用引火筒等办法导火向上。5.1.2按灭火方案要求备足灭火用水和灭火剂。5.1.3火火设备就位、准备工作就绪。5.1.4灭火人员熟知指挥信号、灭火程序及安全措施,熟悉安全通道。5.1.5并控设备及压并措施准备完善。5.1.6在含硫化氢环境中火火时,应符合SY/T62772005中5.1.2的规定。5.2灭火方法及技术要求
5.2.1密集水流灭火法:应根据火势程度及特点,以大于井喷流量的消防水量和高压密集水流,集中在火焰根部的同一点上喷射,将燃烧的油气与未燃烧的油气分隔开,并使密集水流逐渐向上抬高,3
SY/T 62032007
迫使火焰根部位胃逐渐向上移动,拉大问距直到火焰熄灭。5.2.2喷射化学剂灭火法:应以足够的化学剂,在水枪,水炮的配合下,尽量靠近并口,在上风方问,同时间问火焰喷射化学剂,抑制燃烧过程,直至火焰熄火。灭火后继续喷射水流冷却非口及其周围,防止复燃。
5.2.3罩引火简高压密集水流封顶火火法:采用引火筒,将散状火焰集中引导垂直向上,在引火筒顶端射水柱拦截封顶火火。
5.2.4救援井灭火汰:通过打定向救授井,使事故开与救援井相通,可采用泄压、导流或消水、泥浆乐并止喷灭火。
6灭火后的井喷处理
6.1人身防护
6.1.1灭火后应考虑有毒有害气体、高压气液、高空落物、设备培塌、复燃等因素对人身造成的伤害。
6.1.2含硫化氢油气并火火底,应符合SY/T6277—2005中第5章及SY/T61372005中第6章的规定,来取有效措施,防止人身伤害:6.2严防着火
防着火应符合SY/T6426—2005中第9章的规定。6.3加强监测
6.3.1对并场周围有有害、可燃气体及氧气含量进行监测,并采取相应措施。6.3.2含化氨油气升的监测应符合SY/T5087一2005的规定。6.4新井口装直的准备及要求
6.4.1新开口装置的压力级别和通径尺寸,应满足现场并口的要求。6.4.2现有套管底法兰可以利用,在油管头四通或套管头四通及压井管汇完好的情况下,可直接整体吊装新井二装置:
6.4.3套管底法兰无法利用,应准备套管头或带底法兰的套管卡紧装置。6.5拆除坏的原井口装面
6.5.1挖圆并与通道、暴露表层套管,6.5.2采取钢丝绳加压、导向整体吊装法拆除坏的原升口装置6.5.3将导向滑轮支架或绳套固定在适当位置。根据并口压力大小,现场决定支架个数、率引设备的使用分数:
6.5.4将各条加压钢丝绳通过导向滑轮、套管底法兰螺孔,一端与井口装置连接,另·端与拖拉设备连接,并拉紧,用大吨位吊装设备把原井口装置从其上方吊往。6.5.5御完原升1装置的全部固定螺栓后撤离井口,牵引设备配合吊装设备松加压绳,吊装设备将原井口装置吊走。
6.6装新井口装置
6.6.1采用拆除坏的原井口装置相同的机压、导向方法吊装新井口装置。6.6.2新川底法兰钢圈采用焊接或沉头螺钉固定牢固6.6.3打开闸阀或全封芯子并吊平,在牵引设备的配合下,慢慢向井口移动切割气流,对准套管底法兰,拉紧加压钢丝绳,将新井口稳住后放松吊鲍。6.6.4上紧新并口螺栓,接好放喷管汇,关闭闸阀或全封,控制井喷。6.6.5接压井管线。
6.7 压井
6.7.1压并作业按压并方案执行:压井方案应注意如下固素:4
SY/T 6203—2007
a)并口装置由原并口保留部分加新装上去的部分组成,其承压能力比额定承压能力低。b)暴露在地面的井口套管经人火烧烤后其承压能力会有不同程度的降低,井作业应考虑到这·因
c)经过段时间的无控制井喷后,储层一般已形成漏斗效应,压并时易出现开漏。6.7.2在产层孔隙度好,流阻小,井1承压能力较大,且上部棵露地层压井时不破裂的情况下,殿采用半推法压并,否则采用置换法压并6,7.3压井作业尽量在白天进行施下。7注意事项
7.1在抢险作业过程中,不应有两种或两种以上互相影响的作业同时进行。清障、拆换井口装置灭火及压井等关键性作业,不宜在夜间和雷雨天进行。如不具备安全条件,不能盲目地进行抢险作业。
7.2对事故现场和周边高危场所、公共设施逆行有毒有害、可燃气体检测,确认安全后,作业人员和居民才能返回现场或居所。
7.3如井喷若火井的喷层与注水层向层Ⅱ连通,则其周围的注水井应立即停止注水,然后再进行灭火抢险作业。
中华人民共和国
石油人然气行业标准
油气井井喷着火抢险作法
SY/T 203—2007
石油工业出版社出版
(北京安是门外安华里区一号楼)石油工业出版社印削;排版印别新华书店北京发行所发行
860×1230毫来1G开木0.75印张17千宁印160002018年3月北京第1版2008件3月北京第1次印别房号:155(216045定价:B.00元版权专有不得翻印
L00Z—E0Z9 L/AS
小提示:此标准内容仅展示完整标准里的部分截取内容,若需要完整标准请到上方自行免费下载完整标准文档。