首页 > 石油天然气行业标准(SY) > SY/T 5689-2006 单螺杆抽油泵地面驱动装置
SY/T 5689-2006

基本信息

标准号: SY/T 5689-2006

中文名称:单螺杆抽油泵地面驱动装置

标准类别:石油天然气行业标准(SY)

标准状态:现行

发布日期:2006-11-03

实施日期:2007-04-01

出版语种:简体中文

下载格式:.rar.pdf

下载大小:2486706

相关标签: 单螺杆 地面 驱动 装置

标准分类号

标准ICS号:石油及相关技术>>石油和天然气工业设备>>75.180.10勘探和钻采设备

中标分类号:石油>>石油勘探、开发、集输设备>>E92石油钻采设备与仪器

关联标准

替代情况:替代SY/T 5689-1995

出版信息

出版社:石油工业出版社

页数:10页

标准价格:0.0 元

出版日期:2007-04-01

相关单位信息

起草单位:中国石油北京石油机械厂

归口单位:全国石油钻采设备和工具标委会

发布部门:中华人民共和国国家发展和改革委员会

主管部门:国家发展和改革委员会

标准简介

适用于石油工业采油用单螺杆抽油泵地面驱动装置的设计、制造和检验。 SY/T 5689-2006 单螺杆抽油泵地面驱动装置 SY/T5689-2006 标准下载解压密码:www.bzxz.net

标准图片预览

SY/T 5689-2006 单螺杆抽油泵地面驱动装置
SY/T 5689-2006 单螺杆抽油泵地面驱动装置
SY/T 5689-2006 单螺杆抽油泵地面驱动装置
SY/T 5689-2006 单螺杆抽油泵地面驱动装置
SY/T 5689-2006 单螺杆抽油泵地面驱动装置

标准内容

ICS75.180.10
备案号:19104-2006
中华人民共和国石油天然气行业标准SY/T5689--2006www.bzxz.net
代替SY/T5689--1995
20071397
单螺杆抽油泵地面驱动装置
Drive heads for progressing cavity pump2006-11-03发布
国家发展和改革委员会
2007-04-01实施
规范性引用文件
产品分类及型号表示方法
技术要求
试验方法
检验规则
......
包装、运输及贮存
SY/T5689-2006
SY/T5689-2006
本标准代替SY/T5689--1995《单螺杆抽油泵地面驱动装置》本标准与SY/T5689-1995相比,主要变化如下:删去了引用标准:GB197《普通螺纹公差与配合》及SY5282《抽油光杆卡》;增加了引用标准:GB/T11544-1997《普通V带和窄V带尺寸》,SY/T5127--2002《井口装置和采油树规范》,SY/T5550《空心抽油杆》,JB/T7565.2《隔爆型三相异步电动机技术条件第2部分:YB2-W、YB2-TH、YB2-THW、YB2-TA、YB2-TAW系列隔爆型三相异步电动机(机座号63~355)》(见第2章);修改了产品型号表示方法(见3.5);扩大了配置功率范围(见表5);增加了对调速性能的要求(见4.6);增加了对电动机的隔爆要求(见4.9);增加了密封盒采用填料密封时应配有并液导流和收集装置的要求(见4.14)。本标准由全国石油钻采设备和工具标准化技术委员会提出并归口。本标准主要起草单位:北京石油机械厂。本标准参加起草单位:大庆油田有限责任公司采油工程研究院、大庆油田力神泵业有限公司、大港中成机械制造有限公司。
本标准主要起草人:郁文正、王兴燕、范育昭、师国臣、魏纪德、张连山、汪卫军、郑学成。本标准所代替标准的历次版本发布情况为:SY/T5689--1995。
1范围
单螺杆抽油泵地面驱动装置
SY/T5689—2006
本标准规定了单螺杆抽油泵地面驱动装置的分类及型号表示方法、技术要求、试验方法、检验规则、标志、包装、运输及贮存。本标准适用于石油工业采油用单螺杆抽油泵地面驱动装置(以下简称驱动装置)的设计、制造和检验。
2规范性引用文件
下列文件中的条款通过本标准的引用而成为本标准的条款。凡是注日期的引用文件,其随后所有的修改单(不包括勘误的内容)或修订版均不适用于本标准,然而,鼓励根据本标准达成协议的各方研究是否可使用这些文件的最新版本。凡是不注日期的引用文件,其最新版本适用于本标准。GB/T9253.2-1999石油天然气工业套管、油管和管线管螺纹的加工、测量和检验[idtAPISpec5B:1996(第14版)
GB/T10095.1--2001
渐开线圆柱齿轮精度第1部分:轮齿同侧齿面偏差的定义和允许值(idtISO1328-1:1997)
GB/T10095.2--2001
渐开线圆柱齿轮精度第2部分:径向综合偏差与径向跳动的定义和允许值(idtISO1328-2:1997)GB/T11357
GB/T 11365
GB/T 11544
GB/T13306
SY/T5029
SY/T5127-
SY/T5550
带轮的材质、表面粗糙度及平衡锥齿轮和准双曲面齿轮精度
普通V带和窄V带尺寸(negISO4184:1992)标牌
抽油杆
-2002井口装置和采油树规范(negAPISpec6A:1999)空心抽油杆
JB/T7565.2
隔爆型三相异步电动机技术条件第2部分:YB2-W、YB2-TH、YB2THW、YB2-TA、YB2-TAW系列隔爆型三相异步电动机(机座号63~355)3产品分类及型号表示方法
驱动装置按动力源分为三类,其形式代号见表1。3.11
动力源形式代号
动力源形式
电动机
液压马达
内燃机
SY/T5689--2006
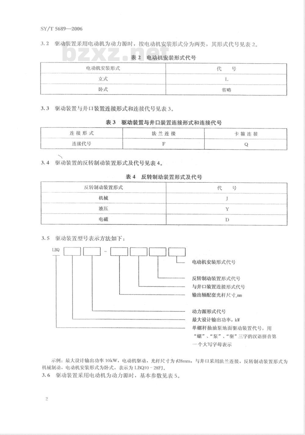
驱动装置采用电动机为动力源时,按电动机安装形式分为两类,其形式代号见表2。3.2
电动机安装形式
电动机安装形式代号
驱动装置与井口装置连接形式和连接代号见表3。表3·驱动装置与井口装置连接形式和连接代号连接形式
连接代号
法兰连接
驱动装置的反转制动装置形式及代号见表4。表4:反转制动装置形式及代号
反转制动装置形式
驱动装置型号表示方法如下:
卡箍连接
电动机安装形式代号
反转制动装置形式代号
与井口装置连接形式代号
输出轴配套光杆尺寸,mm
动力源形式代号
最大设计输出功率,kw
单螺杆抽油泵地面驱动装置代号,用“螺”、“泵”、“驱”三字的汉语拼音第个大写字母表示
示例:最大设计输出功率10kW,电动机驱动,光杆尺寸为$28mm,与井口采用法兰连接,反转制动装置形式为机械制动,电动机安装形式为卧式,表示为LBQ10-28FJ。3.6驱动装置采用电动机为动力源时,基本参数见表5。2
最大设计输出功率
额定轴向负荷
推荐输出转速
可供选择的电动机功率
4技术要求
表5驱动装置的基本参数
5.5,7.5,11
油管螺纹应符合GB/T9253.2—1999的相关规定。4.1
50~300
15,18.5,22,30
与抽油杆相连接的螺纹应符合SY/T5029和SY/T5550的规定。4.2
连接法兰应符合SY/T5127---2002的规定。4.3
SY/T5689-2006
37,45,55,75
4.4弧齿圆锥齿轮、齿轮副的精度应符合GB/T11365的规定。渐开线圆柱齿轮、齿轮副的精度应符合GB/T10095.1—2001和GB/T10095.2--2001的规定。4.5电动机传动V带应优先选用GB/T11544-1997规定的基准宽度制窄V带或有效宽度制窄V带,带轮的材质、表面粗糙度要求及静平衡试验应符合GB/T11357的规定,带轮设计应满足强度要求。
4.6驱动装置应具备调速功能。
驱动装置应配置反转制动装置,制动装置应具备低速(输出轴反向转速小于150r/min)释放能4.7
量的功能。
4.8驱动装置应安装皮带罩和卡瓦护罩,应在适当位置标明输出轴的工作旋向或电机旋转方向。驱动装置的电动机应为隔爆型,电动机应满足JB/T7565.2的相关技术要求,依据实际工况选4.9
择电动机的功率,并根据工作条件和气候条件选择相适应的电动机。4.10驱动装置工作环境温度范围宜为一20℃~45℃,在高温或高寒环境条件下,应做特殊技术处理。
驱动装置运转中,齿轮箱或轴承箱不得有渗漏现象。传动卡瓦的卡持、传动应安全可靠。传动卡瓦与光杆不应产生相对滑动。4.12
4.13密封盒试验压力为2MPa;介质为L-HH32液压油,在试验压力下,密封盒若采用机密封:其泄漏量不得大于5mL/h。密封盒若采用填料密封,允许泄漏量可按式(1)进行计算:3元ds3
10nLAp
式中:
Q-允许泄漏量,单位为毫升每小时,(mL/h);d
轴径,单位为毫米(mm);
填料与轴半径间隙单位为毫米,(mm);液体流动粘度系数单位为帕[斯卡秒,(Pa。s);填料与轴接触长度单位为毫米,(mm);填料两侧的压差单位为帕[斯卡],(Pa)。A
但其最大泄漏量不得大于20mL/h。..1)
SY/T5689--2006
4.14采用填料密封的驱动装置应配有井液导流和收集装置。4.15驱动装置在空负荷运转试验时,应符合如下要求:a)减速器油温升小于25℃;
b)减速器运转应平稳;
c)各密封处、结合处不得渗油、漏油。4.16驱动装置在负荷运转试验时,应符合如下要求:a)减速器油温升小于45℃,油最高温度小于90℃;b)减速器运转应平稳;由电动机驱动的驱动装置,整机噪声不应超过85dB(A);c)除密封盒外,各密封处、结合处不得渗油、漏油;d)各零、部件不应有损坏。
5试验方法
5.1空负荷运转试验
总装合格后,按规定的旋向,在转速150r/min下进行空负荷运转试验,运转时间不少于2h。5.2负荷运转试验
5.2.1空负荷试验合格后才能进行负荷运转试验,5.2.2驱动装置应按表6规定,在试验转速150r/min下进行负荷运转试验。表6
额定扭矩的百分数
额定轴向负荷的百分数
运转时间
负荷百分数及运转时间
5.2.3用接触或非接触式温度计测量齿轮箱或轴承箱的油温。100
5.2.4水平方向距驱动装置1m、垂直方向离驱动装置底面高1m处,用A计权声压计测取驱动装置前、后、左、右四点噪声的算术平均值。5.3反转制动装置试验
对配有机械反转制动装置的产品,要进行以下试验:对输出轴施加75%额定扭矩的反向扭矩,反转制动装置应能制动且各零部件不应有损坏。5.4密封盒密封试验
以4.13要求的压力对密封盒进行油压密封试验。出厂试验驱动装置以150r/min运转,运转时间不少于0.5h;型式检验驱动装置以150r/min运转,运转时间不少于2h。6检验规则
6.1检验形式
6.1.1出厂检验
驱动装置应逐台进行出厂检验。6.1.2型式检验
有下列情况之均应作型式检验:a)新设计的或老产品转厂生产的试制鉴定产品;SY/T5689-2006
b)正式生产的产晶在结构、材料及工艺方面有较大改变,可能影响产品性能时;c)正常生产累计产量达100台时;d)因故停产两年以上,又重新恢复生产的产品。6.2检验项目及验收准则
检验项目及验收准则按表7执行。型式检验项目中,有任一项不合格时,则认为该产品型式检验不合格;出厂检验项目中,有任一项不合格,则认为该产品出厂检验不合格。表7检验项目及判定准则
技术要求
检验标准及验收准则
GB/T 9253. 2—1999
SY/T5029,SY/T5550
SY/T 5127--2002
GB/T 11365
GB/T 10095. 1--2001
GB/T10095.2-2001
GB/T 11544--1997
GB/T11357
注:“/”为应做项目,“×”为不做项目。7标志
7.1产品标牌
出厂检验
产品标牌应符合GB/T13306的规定,标牌内容宜包括:产品型号及名称;
产品的主要参数(包括电动机功率、轴向负荷等);制造日期及出厂编号;
-制造厂名或注册商标。
7.2包装标志
包装标志内容宜包括:
产品的名称及型号;
箱体外形尺寸(长×宽×高);净重与毛重;
箱号;
产品数量;
检验项目
型式检验
SY/T5689-2006
一发货日期;
-发货站(港)及发货单位(发货人);-到货站(港)及收货单位(收货人);-根据需要标注储运图示标志。
8包装、运输及存
8.1包装
8.1.1对外接口处应作防锈、防碰保护处理。一般应采取箱装发运。装箱时,各部件在箱内应固定可靠,不得碰撞。包装箱应与运输方式8.1.2
相适应。
8.2运输及贮存
8.2.1包装完好的产品,用汽车、火车等适宜的运输工具运输。8.2.2产品应贮存于防雨、防晒、防冻的库房中,长期贮存时应做相应的防护处理。8.3产品随行文件的要求
随行文件应封人塑料袋内,并随机装箱。文件可包括:产品检验合格证;
产品使用说明书;
装箱单;
随机备件清单;
其他有关技术资料。
8.3.2产品使用说明书的要求:产品使用说明书应有执行产品标准号、制造厂名及详细地址等内容。使用说明书宜包括以下内容:
驱动装置的工作原理;
-驱动装置的结构特征与结构示意图;驱动装置的技术特性;
驱动装置的安装与调整;
使用指南;
-故障指南;
-驱动装置的保养与维修。
SY/T5689-2006
中华人民共和国
石油天然气行业标准
单螺杆抽油泵地面驱动装置
SY/T5689—2006
石油工业出版社出版
(北京安定门外安华里二区号楼)石油工业出版社印刷厂排版印刷新华书店北京发行所发行
880×1230毫米16开本3/4印张19千字印1--20002007年4月北京第1版
2007年4月北京第1次印刷
书号:155021·6021
定价:8.00元
版权专有
不得翻印
9002689S L/XS
小提示:此标准内容仅展示完整标准里的部分截取内容,若需要完整标准请到上方自行免费下载完整标准文档。