首页 > 铁路运输行业标准(TB) > TB/T 2726-2008 机车、动车用柴油机进排气波纹管组件
TB/T 2726-2008

基本信息

标准号: TB/T 2726-2008

中文名称:机车、动车用柴油机进排气波纹管组件

标准类别:铁路运输行业标准(TB)

标准状态:现行

出版语种:简体中文

下载格式:.zip .pdf

下载大小:2632898

相关标签: 机车 动车 柴油机 排气 波纹管 组件

标准分类号

关联标准

出版信息

相关单位信息

标准简介

TB/T 2726-2008.Inlet & exhaust bellows assembly of diesel engine for locomotive and power car.
1范围
TB/T 2726规定了机车.动车用柴油机进排气波纹管组件的术语、产品分类、技术要求、试验方法及检验规则、标志、包装、运输和贮存等要求。
TB/T 2726适用于机车、动车用柴油机进排气波纹管组件的设计制造和验收。
2规范性引用文件
下列文件中的条款通过本标准的引用而成为本标准的条款。凡是注H期的引用文件,其随后所有的修改单(不包括勘误的内容)或修订版均不适用于本标准,然而,鼓励根据本标准达成协议的各方研究是否可使用这些文件的最新版本。凡是不注!期的引用文件,其最新版本适用于本标准。
GB/T 191- 2000 包装 储运图示标志(eqv ISO 780; 1997)
GB/T 700碳素结构钢(GB/T 700 2006.ISO 630: 1995,NEQ)
GB/T 711优质 碳索结构钢热轧毕钢板和觉钢带
GB/T 1800.4 .1999极限与配合标准公 差等级和孔、轴的极限偏差表(eqv ISO 286- -2:1998)
GB/T 2829-2002 周期检验计数抽样程序 及表(适用于对过程稳定性的检验)
GB/T 3280不锈钢冷 轧钢板和钢带
GB/T 4237不锈钢热轧钢板
GB/T 4239不锈钢和耐热钢冷 轧钢带
GB/T 12777-1999 金属波纹管膨胀节通用技术条件
GB 16749-1997压力容器波形膨胀节
JB/T 4730. 2-2005承压设备无损检测 笫2部分:射线检测
Y B/T 5090不锈钢热轧钢带

标准图片预览

TB/T 2726-2008 机车、动车用柴油机进排气波纹管组件
TB/T 2726-2008 机车、动车用柴油机进排气波纹管组件
TB/T 2726-2008 机车、动车用柴油机进排气波纹管组件
TB/T 2726-2008 机车、动车用柴油机进排气波纹管组件
TB/T 2726-2008 机车、动车用柴油机进排气波纹管组件

标准内容

ISC45.060.10
中华人民共和国铁道行业标准
TB/T2726—2008
代替TB/T2726—1996
机车、动车用柴油机进排气波纹管组件Inlet & exhaustbellows assemblyof diesel engine for locomotive and power car2008-10-14发布
2009-03-01实施
中华人民共和国铁道部发布
规范性引用文件
3术语和定义
4产品分类
技术要求
试验方法和检验规则
标志、包装、运输与贮存
TB/T2726—2008
TB/T2726—2008
本标准代替TB/T2726一1996《内燃机车用柴油机进排气波纹管组件》。本标准与TB/T2726--1996相比主要变化如下:删除原标准4.2中基本参数和尺寸的要求;删除原标准4.1.2中Q型波纹管的内容;一删除原标准5.4中焊接工艺等相关内容的要求;一增加了进、排气波纹管工作温度和工作压力的要求(见5.5);-增加了波纹管由两层以上套装时,每层之间间隙的具体要求。本标准由铁道行业内燃机车标准化技术委员会提出并归口。本标准由中国北车集团大连机车车辆有限公司负责起草,中国北车集团北京二七机车厂有限公司、中国南车集团威墅堰机车车辆厂、弗莱希波·泰格金属波纹管有限公司和无锡金鑫集团东绛铁路配件厂共同参加起草。
本标准主要起草人:孟浩、牟恕宽、王红、吴平、刘杰。本标准所代替标准的历次版本发布情况为:TB/T2726-1996。
1范围
机车、动车用柴油机进排气波纹管组件TB/T27262008
本标准规定了机车、动车用柴油机进排气波纹管组件的术语、产品分类、技术要求、试验方法及检验规则、标志、包装、运输和贮存等要求。本标准适用于机车、动车用柴油机进排气波纹管组件的设计、制造和验收。2规范性引用文件
下列文件中的条款通过本标准的引用而成为本标准的条款。凡是注日期的引用文件,其随后所有的修改单(不包括勘误的内容)或修订版均不适用于本标准,然而,鼓励根据本标准达成协议的各方研究是否可使用这些文件的最新版本。凡是不注Ⅱ期的引用文件,其最新版本适用于本标准。GB/T191—2000包装储运图示标志(eqvISO780:1997)GB/T700碳紫结构钢(GB/T7002006.ISO630:1995.NEQ)GB/T711优质碳素结构钢热轧序钢板和宽钢带GB/T1800.4·-1999极限与配合标准公差等级和孔、轴的极限偏差表(eqvSO286—2:1998)GB/T2829--2002周期检验计数抽样程序及表(适用于对过程稳定性的检验)GB/T3280不锈钢冷轧钢板和钢带GB/T4237不锈钢热轧钢板
GB/T4239不锈钢和耐热钢冷轧钢带GB/T12777-1999金属波纹管膨胀节通用技术条件GB16749-1997压力容器波形膨胀节JB/T4730.2--2005承压设备无损检测第2部分:射线检测YB/T5090不锈钢热轧钢带
3术语和定义
下列术语和定义适用于本标准。3.1
波纹管组件Bellowassembly
由波纹管、导流套和法兰等零部件组成,用于补偿因温度变化而产生的进排气系统管路膨胀(或收缩)及管路制造安装等引起的尺寸累计误差。3.2
波纹管Bellows
由一个或多个波纹及端部直边段所组成的弹性元件。3.3
波距Pitch
相邻两波纹对应两点间的轴向距离。3.4
导流套Guide sleeve
用于减少气体阻力并起到导流作用的零件。1
TB/T2726—2008
法兰Flange
连接波纹管组件与相邻设备或管路的零件。3.6
轴向位移Axialdisplacement
沿波纹管组件轴向的尺寸变化量。3.7
横向位移Lateraldisplacement
沿波纹管组件径向的尺寸变化量。4产品分类
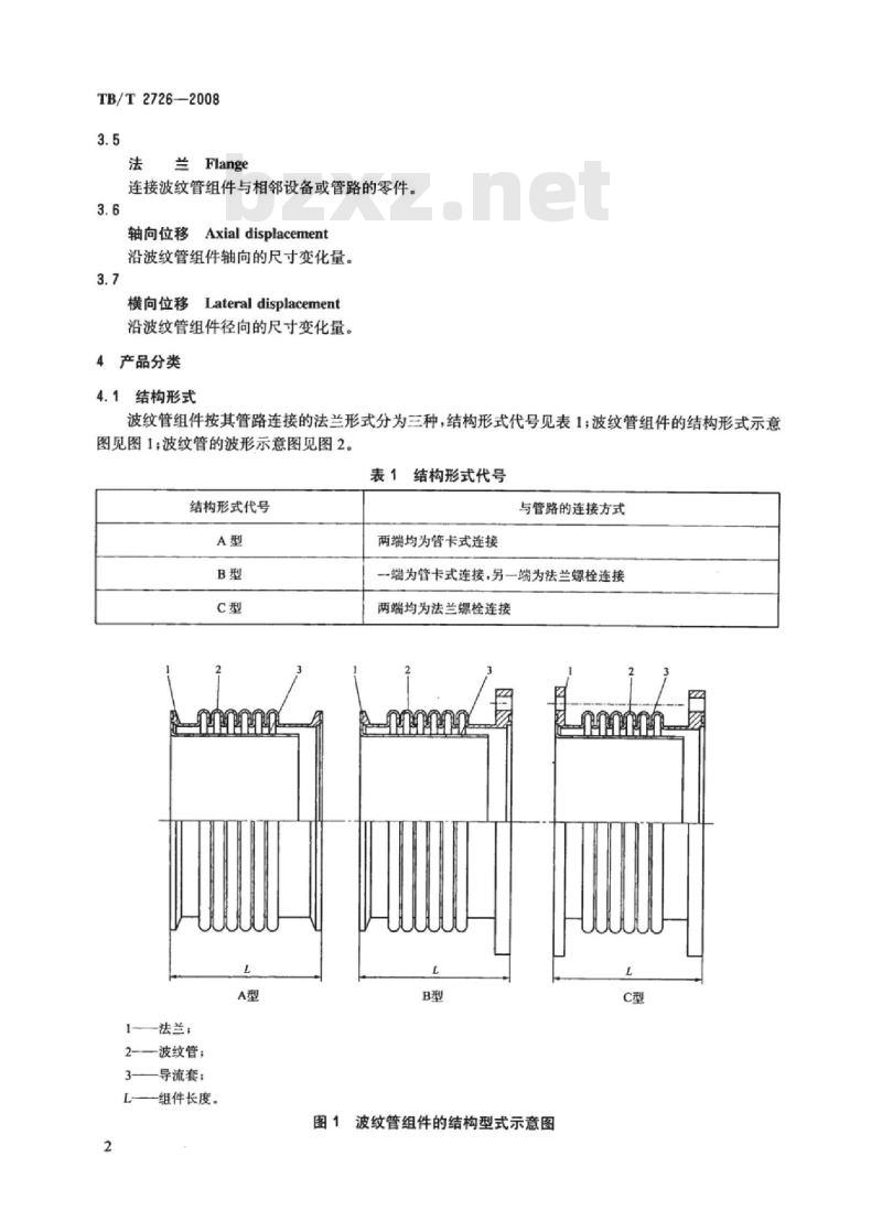
4.1结构形式
波纹管组件按其管路连接的法兰形式分为三种,结构形式代号见表1:波纹管组件的结构形式示意图见图1:波纹管的波形示意图见图2。表1结构形式代号
结构形式代号
一法兰:
2波纹管;
3—导流套:
L—组件长度。
两端均为管卡式连接
与管路的连接方式
一端为管卡式连接,另一端为法兰螺栓连接两端均为法兰螺栓连接
图1波纹管组件的结构型式示意图C型
——公称通径;
D-—波纹管外径;
1—直管段长度;
N-波数;
L--波纹管长度:
波距:
波纹管单层材料厚度:
一波纹管的层数;
R——波峰圆弧半径;
R2——波谷圆弧半径。
4.2标记示例
图2波纹管的波形示意图
TB/T2726--2008
公称通径d=150mm、单层壁厚3=0.3mm、层数n=3、波数N=5、组件长度L=200mm的A型波纹管组件,应标记为:波纹管组件A150×0.3×3×5×200TB/T2726—20085技术要求
5.1波纹管组件应按经规定程序批准的产品图样和技术文件制造,并符合本标准的规定。5.2波纹管组件各零件所用材料应按工作介质、工作温度、工作压力和外部环境等情况适当选用,选用的常用材料见表2,也可以采用与表2中所列材料性能相似的其他材料。表2波纹管组件各零件常用材料
零件名称
波纹管及导流套
材料牌号
OCr18NilOTi
0Cr17Ni12Mo2
0Cr18Ni9
OCr19Ni10
0Cr17Ni14Mo2
Q235B或20
符合的标准
GB/T3280.GB/T4237、
GB/T4239.YB/T5090
GB/T700.GB/T711
TB/T2726-2008
5.3有抗晶间腐蚀要求的奥氏体不锈钢,应按相应标准的规定做晶间腐蚀试验。5.4波纹管、导流套的结构设计及自振频率的计算等应按照GB/T12777--1999附录A的规定。5.5波纹管的工作压力和工作温度范围见表3。表3波纹管工作压力和工作温度
进气波纹管
工作压力
≤450
工作温度
≤300
工作压力
≤400
排气波纹管
工作温度
≤650
5.6波纹管成形用的薄板卷制管坏应采用全焊透对接型纵向焊缝,不应有环向焊缝。焊缝表面应无裂纹、气孔、咬边和对口错边。叫坑、下塌和余高不应大于板厚的10%。焊缝颜色不应存在黑色。焊缝应进行探伤检查。
5.7波纹管应采用整体成型方法成型。波形应均勾,波峰和波谷圆弧处应圆滑过渡。波形表面不应有机械损伤、裂纹、焊接飞溅物及大于板厚负偏差的划痕和凹痕等缺陷。不大于板厚负偏差的划痕和凹痕应修磨使其滑过渡。
5.8波纹管由两层以上套装时,每层之间的间隙应小于或等于0.8mm,各层管坏之间不应有水、油,泥土等污物。各层管坏纵向焊缝应沿圆周均匀分布。多层波纹管直边段端口应采用氩弧焊或滚焊封边,使端口各层熔合为个整体。5.9若要求对波纹管进行热处理,应按有关材料标准和图样规定的热处理方法进行,热处理后的波纹管应进行酸洗和钝化处理。
5.10产品图样应对波纹管组件的工作压力、I作温度、最大轴向位移、横向位移做出明确规定,在规定的条件下,其疲劳循环次数不应少于5000次。5.11波纹管、导流套与法兰之间的焊接应采用氟弧焊或等离子焊等焊接方法。导流套与法兰的装配除采用焊接方式外,也可以采用可拆式结构。5.12波纹管组件组装后,波纹管与导流套间的最小间隙应大于1.5mm,间隙应均匀。5.13波纹管组件尺寸的偏差应按GB/T1800.4执行并符合表4规定,波纹管组件两端法兰平面的平行度偏差应小于或等于0.01L,且不大于3mm。表4波纹管组件尺寸的偏差
公称通径
a的偏差
外径D的偏差
波距9的偏差
组件长度
L的偏差
法兰内孔直径
的偏差
5.14检验合格的波纹管组件,法兰应喷涂铝粉有机硅耐热漆进行防锈处理。6试验方法和检验规则
6.1检验项目
波纹管组件的型式试验与出厂检验项目见表5。4
波纹管长度
L的偏差
型式试验
出厂检验
6.2型式试验
6.2.1型式试验范围
表5波纹管组件的型式试验与出厂检验项目试验项目
煤油渗漏试验
水压试验
疲劳试验
壁厚均匀度
焊缝探伤检查
外观检查
渗漏试验
焊缝抽样检验
有以下任何一种情况时,应按表5进行型式试验:a)新产品试制;
b)老产品转生产单位生产;
产品停产一年以上恢复生产:
连续生产五年:
当改变产品的设计、工艺、材料而对产品性能有较大影响时:e)
出厂检验与上次出厂检验有较大差异时。f
6.2.2型式试验项目及试验方法
TB/T2726--2008
试验方法
6.2.2.5'6.2.2.6
.6.3.4、6.2.2.5、6.2.2.6
煤油渗漏试验:将波纹管焊缝能够检查的一面清理干净,涂以白粉浆,干后在焊缝另一面涂以6.2.2.1
煤油,使表面得到足够的没润,30min后白粉.上无油渍。6.2.2.2水压试验:用专用装置对波纹管组件进行1.5倍的公称压力试验,保压20min不得渗漏和明显变形。试验要保证在两端固定状态下进行,防止波纹管产生轴向变形或偏移。6.2.2.3疲劳试验:在规定条件下,以(15~30)次/min的频率对波纹管组件进行疲劳试验,其疲劳循环次数不应少于5000次(换算成常温下:轴向位移士3mm,横向位移士1mm,疲劳循环次数不应少于18000次),波纹管不应有任何破坏或永久变形。6.2.2.4检查波纹管的壁厚均匀度:壁厚减薄量应小于波纹管壁厚的10%。6.2.2.5管坏纵向焊缝探伤检查:所有波纹管的管坏纵向焊缝都应进行100%的着色渗透探伤或射线探伤检查。
着色渗透探伤法只适用管坏壁厚小于2mm的单道焊焊缝,着色渗透探伤时,不应有下列显示:a)所有的裂纹等线状显示;
b)四个或四个以上边距小于1.5mm的成行密集圆形显示;c)任一150mm焊缝长度内五个以上直径大于1/2管坏壁厚的随机散布圆形显示。当管坏壁厚小于2mm时,射线探伤焊缝缺陷等级应为GB16749一1997中附录B规定的合格级。管坏厚度大于2mm时,射线探伤焊缝缺陷等级不应低于JB/T4730.2--2005中的5.1规定的Ⅱ级。6.2.2.6波纹管与法兰连接焊缝探伤检查:波纹管与法兰的连接焊缝应进行100%的着色渗透探伤检查,不应有6.2.2.5中a)~c)的显示。6.3出厂检验
6.3.1基本要求bZxz.net
TB/T2726—2008
每个波纹管组件应按表5进行出厂检验。6.3.2外观检查
产品质量检验部门应按表6的规定,对波纹管组件进行外观检查。表6波纹管组件外观检查项目
检查项目
按照材料出厂技术证件和用外部检视方法检查材料的质量外观检查
尺寸偏差和位置偏差检查
符合表2的规定
按5.6~5.9的规定
按5.13的规定
6.3.3渗漏试验
将波纹管组件焊缝表面清理干净,以公称压力进行渗漏试验,保压20min,不应有渗漏现象。也可以按6.2.2.1的方法进行煤油渗透试验。6.3.4焊缝检查
按6.2.2.5的方法,应对每项合同中同一牌号和壁序材料的波纹管管坏纵焊缝进行至少10%的抽样并不少于一条焊缝的着色渗透探伤或射线探伤;按6.2.2.6的方法,应对每项合同中同一焊工施焊的波纹管与法兰连接环向焊缝进行至少10%的抽样并不少于一条焊缝的着色渗透探伤。7标志、包装、运输与贮存
7.1标志
在与导流套连接端的法兰侧面上制出在整个使用期内保持清晰完整的标志制造厂代号、制造年月和表示气体流动方向的箭头符号。7.2包装、运输
7.2.1将波纹管组件用防水材料包装密封好,放人专用包装箱内。7.2.2包装袋内应装有检验合格证。合格证内容包括:
a)制造厂代号、名称、地址:
b)产品名称、型号、规格;
c)制造年、月;
d)检验员代号或签章。
7.2.3包装箱应有防蚀防锈防震措施,保证在正常运输中,波纹管不致损伤和变形。7.2.4包装箱应表明内装波纹管数量、制造厂名称。7.2.5包装箱标志应符合GB/T191--2000的规定。7.2.6包装箱应标有外形尺寸及装人波纹管组件后的总重。7.3购存
波纹管组件应贮存在干燥、通风、无腐蚀性的库房内保管。自出厂之日起,在12个月内不锈蚀6
中华人民共和国
铁道行业标准
机车、动车用柴油机进排气波纹管组件Inlet & exhaust bellows assemblyof diesel engine for locomotive and power carTB/T2726—2008
中国铁道出版社出版、发行
(100054,北京市宣武区右安门西街8号)读者服务部电话:市电(010)51873174,路电(021)73174北京市兴顺印刷厂印刷
侵权必究
版权专有
印张:0.75
字数:10千字
开本:880mm×l230mm
2008年12月第1次印刷
2008年12月第1版
统—书号:15113·2854
定价:7.50元
小提示:此标准内容仅展示完整标准里的部分截取内容,若需要完整标准请到上方自行免费下载完整标准文档。