首页 > 铁路运输行业标准(TB) > TB/T 2369-2010 铁道车辆冲击试验方法
TB/T 2369-2010

基本信息

标准号: TB/T 2369-2010

中文名称:铁道车辆冲击试验方法

标准类别:铁路运输行业标准(TB)

标准状态:现行

出版语种:简体中文

下载格式:.zip .pdf

下载大小:1595550

相关标签: 铁道 车辆 冲击 试验 方法

标准分类号

关联标准

出版信息

相关单位信息

标准简介

TB/T 2369-2010.Impact test method and specification of rolling stock.
1范围
TB/T 2369规定了铁道车辆冲击试验基本要求、试验程序、数据处理和评价方法。
TB/T 2369适用于标准轨距铁路一般用途的客、货车辆的冲击试验。专用客、货车辆的冲击试验参照执行。
2规范性引用文件
下列文件对于本文件的应用是必不可少的。凡是注日期的引用文件,仅注日期的版本适用于本文件。凡是不注日期的引用文件,其最新版本(包括所有的修改单)适用于本文件。
TB/T1335铁道车辆强度设计及试验鉴定规范。
3总则
铁道车辆冲击试验是用一辆具有一-定质量和速度的车辆(冲击车)向一辆停在平直铁道线上处于非制动状态的受试车(被冲击车)冲撞,同时用测试仪器测量和记录冲击过程中发生的冲击力及应力等动态参数。另用一辆或数辆处于制动状态的车辆(阻挡车)停在受试车后面(非直接受冲击的一端)约1m处,以限制冲击后受试车的移动距离。
冲击车获得速度的方式是让其从斜坡上适当高度处靠重力作用自由溜下斜坡。
4试验要求
4.1受试车
受试车应经过制造商检验合格,在冲击试验前应进行静强度试验并记录其技术状态,如变形等。
受试车应安装设计所采用的缓冲器。
受试车应装载到标记载重。所装货物应有代表性并符合装载要求。客车、专用车辆按设计要求装载。
4.23阻挡车
一般用途的客、货车均可作为阻挡车并尽可能装载到标记载重。
阻挡车的手制动机应处于制动位,并在轨道上适当位置放置不少于两对铁鞋。

标准图片预览

TB/T 2369-2010 铁道车辆冲击试验方法
TB/T 2369-2010 铁道车辆冲击试验方法
TB/T 2369-2010 铁道车辆冲击试验方法
TB/T 2369-2010 铁道车辆冲击试验方法
TB/T 2369-2010 铁道车辆冲击试验方法

标准内容

ICS.45.060.20
中华人民共和国铁道行业标准
TB/T2369—2010
代替TB/T2369--1993
铁道车辆冲击试验方法
Impact test method and specification of rolling stock2010-12-02发布
2011-06-01实施www.bzxz.net
中华人民共和国铁道部发布
规范性引用文件.
试验要求
试验程序
试验数据处理
车体动强度的评定
试验资料与试验报告
TB/T2369—2010
TB/T2369-2010
本标准按照GB/T1.1—2009给出的规则起草。本标准代替TB/T2369—1993《铁道车辆冲击试验方法与技术条件》。本标准与TB/T2369—1993相比主要变化如下:增加了轴重23t和25t货车及专用货车车钩力取值(见表1):增加了应力测点部位的提示(见4.4.2)。本标准由铁道部标准计量研究所归口。本部分起草单位:中国铁道科学研究院机车车辆研究所。本标准主要起草人:徐情、缪忠海、王悦明。本标准所代替标准的历次版本发布情况为:-TB/T2369—1993。
1范围
铁道车辆冲击试验方法
本标准规定了铁道车辆冲击试验基本要求、试验程序、数据处理和评价方法。TB/T2369-2010
本标准适用于标准轨距铁路一般用途的客、货车辆的冲击试验。专用客、货车辆的冲击试验参照执行。
2规范性引用文件
下列文件对于本文件的应用是必不可少的。凡是注日期的引用文件,仅注日期的版本适用于本文件。凡是不注日期的引用文件,其最新版本(包括所有的修改单)适用于本文件。TB/T1335铁道车辆强度设计及试验鉴定规范。3总则
铁道车辆冲击试验是用一辆具有一定质量和速度的车辆(冲击车)向一辆停在平直铁道线上处于非制动状态的受试车(被冲击车)冲撞,同时用测试仪器测量和记录冲击过程中发生的冲击力及应力等动态参数。另用一辆或数辆处于制动状态的车辆(阻挡车)停在受试车后面(非直接受冲击的一端)约1m处,以限制冲击后受试车的移动距离。冲击车获得速度的方式是让其从斜坡上适当高度处靠重力作用自由溜下斜坡。4试验要求
4.1受试车
受试车应经过制造商检验合格,在冲击试验前应进行静强度试验并记录其技术状态,如变形等。受试车应安装设计所采用的缓冲器。受试车应装载到标记载重。所装货物应有代表性并符合装载要求。客车,专用车辆按设计要求装载。
4.2冲击车
受试车为货车时,应选用一辆装有MT-2型缓冲器的货车作为冲击车,均匀装载至车辆总重92_\t。受试车为客车时,应选用一辆客车作为冲击车,用袋装干砂均匀装载到总重(包括自重)与受试车总重相当。也可用一辆货车代替,但应将其缓冲器换成与受试车同型号的缓冲器,总重亦装载到与受试车相当。
4.3阻挡车
一般用途的客、货车均可作为阻挡车并尽可能装载到标记载重。阻挡车的手制动机应处于制动位,并在轨道上适当位置放置不少于两对铁鞋。4.4测量项目
4.4.1车钩力
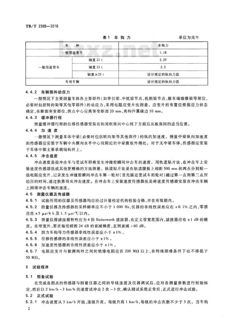
在受试车直接受冲击端上换上测力车钩,该车钩所承受的纵向冲击力即为车钩力。测力车钩应预先在钩身上贴电阻应变片组成电桥,电桥的联线方式应能消除由于纵向冲击力偏离车钩纵向中心而引起的附加应变,然后在试验机或荷重传感器上进行静力标定。标定载荷为:不小于表1规定的车钩力值的110%。
TB/T2369-2010
一般用途货车
一般用途客车
专用车辆
4.4.2车辆部件动应力
表1车钩力
轴重21t
轴重231
轴重≥25t
车钩力
单位为兆牛
设计规定的纵向力值
设计规定的纵向力值
一般情况下主要测量车体各主要部件(如牵引梁、中枕梁节点,枕侧梁节点、车端墙横梁等部位必要时包括转向架等其他零部件)的动应力,采用电阻应变片法测量。应变片的布置应根据应力状态确定,在断面突变部位,测点中心应离突变断面20mm,离构件翼缘边10mm。4.4.3缓冲器行程
测量缓冲器行程的位移传感器安装在钩尾框纵向中心线下方前后从板座间的适当位置。4.4.4加速度
一般情况下测量车体中梁(必要时包括转向架等其他部件)的纵向加速度。测量中梁纵向加速度的传感器应安装于车辆中央横向水平中心线附近的中梁腹板外侧处。对于无中梁车体,传感器应安装于车体中部主要承载结构件上。4.4.5冲击速度
冲击速度是指冲击车与受试车即将发生冲撞前瞬间冲击车的速度。用轨道贴片法、在冲击车上安装速度传感器法或其他更精确的方法测量。轨道贴片法是在轨道腹板上相距500mm的两点分别贴-组电阻应变片,记录发生冲撞前瞬间冲击车第一轮对(首先接近受试车的轮对)越过第一点到第二点所经历的时间,通过换算得出冲击速度。在冲击车上安装速度传感器法是将速度传感器安装在冲击车辆上测得冲击车辆的速度。
4.5测量仪器及传感器
4.5.1试验所用的仪器及传感器均应经过计量检定机构检验合格,并在有效期内。4.5.2测量仪器及传感器的采样频率应不小于1000Hz,仪器的非线性误差应在±0.1%之内,零漂应在±5μe/4h及1.5μs/℃以内。4.5.3测量仪器滤波器特性应为4阶Butterworth滤波器,在定义带宽范围内,滤波器应有+1dB的精度。在带宽外,要求每倍频程24dB的衰减梯度,直到衰减-60dB。测力车钩等力传感器非线性误差应小于±1%。4.5.4
位移传感器的非线性误差应小于±1%。加速度传感器的非线性误差应小于±1%。4.5.6
4.5.7电阻应变片与被测构件之间的绝缘电阻应在200MQ以上,在特殊困难条件下也不得低于50MO。
5试验程序
预备试验
在完成各测点的传感器与测量仪器之间的导线连接及仪器调试后,应对各测量参数进行初始标定,然后以2km/h~3km/h的速度试冲击2次~3次,确认测试系统正常后,正式进行冲击试验。5.2正式试验
5.2.1冲击速度从3km/h开始,逐级升高。每级升高1km/h,每级的冲击次数不少于3次。当车钩2
TB/T2369-2010
力接近或稍超过表1的规定值时或当冲击速度客车达到7km/h、货车达到12km/h时即可停止冲击,以先达到者为准。
5.2.2在冲击试验过程中应对受试车结构及车辆设备进行系统的观察,停止冲击后详细检查和记录。5.2.3冲击试验时应记录试验场地的大气环境温度及相对湿度。5.2.4停止冲击后应对各测量参数进行末标定,确认仪器及传感器的工作状态正常后即可结束试验。6试验数据处理
6.1数据的采集以及处理
各个测量参数应采用计算机进行数据的采集及处理。6.2滤波截止频率
车钩力及车辆部件动应力取100Hz,加速度取20Hz。6.3测量值
在每冲击一次所记录的各参数随时间的变化历程中,每个测试项只取一个最大值作为测量值。6.4应力合成
6.4.1对一般用途客、货车,先将最后达到的车钩力或冲击速度级三次测试项数据平均,再将车体各主要部件的动应力按该级车钩力与动应力的比例关系换算为车钩力等于表1的规定值时相应的动应力值。然后与垂直静载重下产生的静应力合成。对于装运散粒货物的车辆,还应加上第二工况散粒货物侧压力作用下的应力。当受试车为罐车时,还应加上内压载荷作用下的应力。6.4.2对专用客、货车,除特殊要求外与一般用途客、货车相同。7车体动强度的评定
按6.4.1或6.4.2方法整理得到的车体各主要部件的合成应力值,应小于TB/T1335规定的金属零部件许用应力值,客车按第一工况,货车按第二工况。8试验资料与试验报告
8.1试验的原始资料由试验单位整理归档备查。8.2试验报告应包括下列内容:
a)话
试验目的、试验时间和地点;
受试车的型号、车号、结构特征、技术状态以及缓冲器型号;测点布置图:
试验所用仪器及传感器的名称及型号;各个测量参数的试验结果表;
试验结果的分析;
试验结论;
试验负责人、参加试验人员及试验单位(公章)。3
中华人民共和国
铁道行业标准
铁道车辆冲击试验方法
Impact test method and specification of rolling stockTB/T2369—2010
中国铁道出版社出版、发行
(100054,北京市宣武区右安门西街8号)读者服务部电话:市电(010)51873174,路电(021)73174中国铁道出版社印刷厂印刷
版权专有
慢权必究
开本:880mm×1230mm
2011年5月第1版
印张:0.5
字数:6千字
2011年5月第1次印刷
15113344
价:8.00
小提示:此标准内容仅展示完整标准里的部分截取内容,若需要完整标准请到上方自行免费下载完整标准文档。