首页 > 铁路运输行业标准(TB) > TB/T 2496-2000 信号微机监测系统技术条件
TB/T 2496-2000

基本信息

标准号: TB/T 2496-2000

中文名称:信号微机监测系统技术条件

标准类别:铁路运输行业标准(TB)

标准状态:现行

出版语种:简体中文

下载格式:.zip .pdf

下载大小:2553954

相关标签: 信号 系统 技术

标准分类号

关联标准

出版信息

相关单位信息

标准简介

TB/T 2496-2000.Technical specifications for signal microcomputer monitoring system.
1范围
TB/T 2496规定了铁路信号设备微机监测系统的体系结构、监测内容、系统功能及技术要求。
TB/T 2496适用于电气集中、区间闭塞等设备微机监测系统的设计、制造、工程施工、验收应参照执行。新建计算机联锁的监测系统也应参照执行。
2引用标准
下列标准所包含的条文,通过在本标准中引用而构成为本标准的条文。本标准出版时,所示版本均为有效。所有标准都会被修订,使用本标准的各方应探讨使用下列标准最新版本的可能性。
GB/T 3047.2高度进制为 44.45 mm的面板、机架和机柜的基本尺寸系列
TB 1476铁路信号箱、 架、柜外形基本尺寸系列
3总则
3.1信号微机监测系统 (以下简称监测系统)是保证行车安全、加强信号设备结合部管理、监测铁路信号设备运用质量的重要行车设备。
3.2监测系统应能监测信 号设备的主要电气性能,当电气性能偏离预定界限时及时报警。
3.3监测系统应能及时记录 监测对象的异常状况,具有一定的故障诊断能力。
3.4监测系统能 监督信号设备与电力、车务、工务结合部的有关状态。
3.5监测系统不得影响被 监测设备的正常工作。
3.6监测系统应具有抗电气化干扰能力, 在电气化区段能正常工作。
3.7监测系统应采用模块化、 网络化结构,可分散、集中设置,适应不同站场的要求。
3.8监测系统应具有 良好的人机界面,操作简单。
3.9监测系统应采用统一接口、 标准协议,能实现全路联网功能。
3.10凡新建、 大修、更改工程,要同步装备微机监测系统。

标准图片预览

TB/T 2496-2000 信号微机监测系统技术条件
TB/T 2496-2000 信号微机监测系统技术条件
TB/T 2496-2000 信号微机监测系统技术条件
TB/T 2496-2000 信号微机监测系统技术条件
TB/T 2496-2000 信号微机监测系统技术条件

标准内容

中华人民共和国铁道行业标准
TB/T2496-—2000
20015108
信号微机监测系统技术条件
2000-10-24发布
中华人民共和国铁道部
2001-05-01实施
TB/T24962000
引用标准
3总则
体系结构
功能及要求
技术要求
TB/T2496—2000
本标准由中国铁路通信信号总公司研究设计院提出并归口。本标准起草单位:北方交通大学。本标准主要起草人:赵志熙、张莉、徐茂生、于拓华、单冬。1范围
中华人民共和国铁道行业标准
TB/T2496-2000
代替TB/T2496—94
信号微机监测系统技术条件
本标准规定了铁路信号设备微机监测系统的体系结构、监测内容、系统功能及技术要求。
本标准适用于电气集中、区间闭塞等设备微机监测系统的设计、制造。工程施工、验收应参照执行。新建计算机联锁的监测系统也应参照执行。2引用标准
下列标准所包含的条文,通过在本标准中引用而构成为本标准的条文。本标准出版时,所示版本均为有效。所有标准都会被修订,使用本标准的各方应探讨使用下列标准最新版本的可能性。
GB/T3047.2高度进制为44.45mm的面板、机架和机柜的基本尺寸系列TB1476铁路信号箱、架、柜外形基本尺寸系列3总则
3.1信号微机监测系统(以下简称监测系统)是保证行车安全、加强信号设备结合部管理、监测铁路信号设备运用质量的重要行车设备。3.2监测系统应能监测信号设备的主要电气性能,当电气性能偏离预定界限时及时报警。3.3监测系统应能及时记录监测对象的异常状况,具有一定的故障诊断能力。3.4监测系统能监督信号设备与电力、车务、工务结合部的有关状态。3.5监测系统不得影响被监测设备的正常工作。3.6监测系统应具有抗电气化干扰能力,在电气化区段能正常工作。3.7监测系统应采用模块化、网络化结构,可分散、集中设置,适应不同站场的要求。3.8监测系统应具有良好的人机界面,操作简单。3.9监测系统应采用统一接口、标准协议,能实现全路联网功能。3.10凡新建、大修、更改工程,要同步装备微机监测系统。中华人民共和国铁道部2000-10-24批准2001-05-01实施
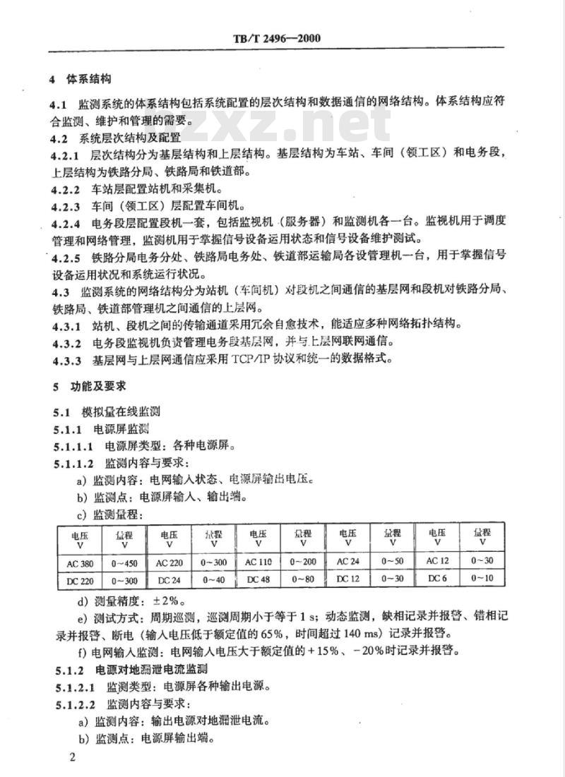
4体系结构
TB/T2496-2000
4.1监测系统的体系结构包括系统配置的层次结构和数据通信的网络结构。体系结构应符合监测、维护和管理的需要。
4.2系统层次结构及配置
4.2.1层次结构分为基层结构和上层结构。基层结构为车站、车间(领工区)和电务段,上层结构为铁路分局、铁路局和铁道部。4.2.2车站层配置站机和采集机。4.2.3车间(领工区)层配置车间机。4.2.4电务段层配置段机一套,包括监视机(服务器)和监测机各一台。监视机用于调度管理和网络管理,监测机用于掌握信号设备运用状态和信号设备维护测试。4.2.5铁路分局电务分处、铁路局电务处、铁道部运输局各设管理机一台,用于掌握信号设备运用状况和系统运行状况。4.3监测系统的网络结构分为站机(车间机)对段机之间通信的基层网和段机对铁路分局、铁路局、铁道部管理机之间通信的上层网。4.3.1站机、段机之间的传输通道采用余自愈技术,能适应多种网络拓扑结构。4.3.2电务段监视机负资管理电务段基层网,并与.上层网联网通信。4.3.3基层网与上层网通信应采用TCP/IP协议和统一的数据格式。5功能及要求
5.1模拟量在线监测
5.1.1电源屏监测
5.1.1.1电源屏类型:各种电源屏。5.1.1.2监测内容与要求:
a)监测内容:电网输人状态、电源屏输出电压。b)监测点:电源屏输人、输出端。c)监测量程:
DC 220
d)测量精度:±2%。
e)测试方式:周期巡测,巡测周期小于等于1s;动态监测,缺相记录并报替、错相记录并报、断电(输入电压低于额定值的65%,时间超过140ms)记录并报警。f)电网输人监测:电网输人电压大于额定值的+15%、一20%时记录并报普。5.1.2电源对地漏泄电流监测
5.1.2.1监测类型:电源屏各种输出电源。5.1.2.2监测内容与要求:
a)监测内容:输出电源对地漏泄电流。b)监测点:电源屏输出端。
TB/T2496-—2000
c)监测量程:AC0~300mA,DC0~10mA。d)测量精度:±10%。
e)测试方式:在天窗点内人工启动,通过1k电阻测试电源对地漏泄电流值。5.1.3转辙机监测
5.1.3.1转辙机类型:直流电动转辙机、三相交流电动转辙机。5.1.3.2监测内容与要求:
a)监测内容:道岔转换全过程中电动转辙机动作、故障电流,动作时间。b)监测点:动作回线。
c)监测量程:动作电流:010A;动作时间:0~20S。
d)测量精度:±3%,时间小于等于0.15。e)测试方式:随机测试。
f)采样速率:不大于40ms。
5.1.4轨道电路监测
5.1.4.1轨道电路类型:交流连续式、25Hz相敏、高压不对称等轨道电路。5.1.4.2监测内容与要求(以交流连续式轨道电路为例,其他制式参照《信号维护规则》要求):
a)监测内容:轨道受电端交流电压。b)监测点:轨道继电器端。
c)监测量程:0~40V。
d)测量精度:±2%。
e)测试方式:周期巡测,巡测周期小于等于2min:动态监测,轨道继电器励磁时测调整电压,失磁时测分路电压;命令监测,根据需要随时以命令方式监测。5.1.5电缆绝监测
5.1.5.1电缆类型:各种信号电缆。5.1.5.2监测内容与要求:
a)监测内容:电缆芯线全程对地绝缘。b)监测点:分线盘或电缆测试盘处。c)测试电压:DC500V。
d)监测量程:020MQ,超出量程值时显示>20MQ\。e)测量精度:±10%。
f)测试方式:人工启动、自动测量。5.1.6区间自动闭塞监测
5.1.6.1监测类型:集中式移频、UM71。5.1.6.2监测内容与要求:
a)监测内容:闭塞分区轨道电路发送、接收端电压。b)监测点:发送器(盒)功出电压、接收器(盒)限(接)人电压。c)监测量程:发送电压0~200V,接收电压0~5V。d)测量精度:±20%。
e)测试方式:周期巡测,巡测周期小于等于2min;动态监测,轨道有车占用时监测;3
TB/T2496—2000
命令监测,根据需要随时以命令方式监测。5.1.7站内电码化监测
5.1.7.1监测类型:移频、UM71。5.1.7.2监测内容与要求:
a)监测内容:电码化轨道电路发送端电流、电压。b)监测点:分线盘和监测盒处。c)监测量程:0~5A、0~100V。
d)测量精度:土2%。
e)测试方式:周期巡测,巡测周期小于等于2min:动态监测,分路状态时测发送端电流。
5.2开关量在线监测
5.2.1监测类型:按钮状态、控制台表示状态、功能型继电器状态。5.2.2监测内容与要求:
a)监测内容:开关量实时状态变化。b)监测点:按钮状态原则上从按钮表示灯电路采集,对于无表示灯电路的按钮,采按钮空接点:控制台所有表示灯从表示灯电路采集:其他继电器状态,根据系统软件实现监测功能的需要,具体选定继电器进行采集。c)采样周期:不大于250ms。
5.3.其他监测内容
5.3.1监测列车信号主灯丝断丝,可按信号机架或架群报警。5.3.2对组合架零层、组合侧面以及控制台的主副熔丝转换装置进行监测。5.3.3记录集中式(或有小循环)的区间信号机点灯、区间轨道电路占用状态。5.3.4对站内电码化发码、传输继电器状态监测并记录。5.3.5道岔表示缺口监测:
a)监测内容:道岔表示缺口、道岔实际位置。b)对道岔表示缺口超限记录并报警。5.3.6对道岔实际位置与室内表示不一致进行动态监测,记录并报警。5.3.7对道岔电路SI第八组接点封连进行动态监测,记录并报警。5.4故障报警
5.4.1一级报警
5.4.1.1报警内容:涉及到行车安全的信息。5.4.1.2报警方式:声光报警:人工确认后停止报警,并传送到站机、车间(领工区)机及段机。
5.4.2二级报警
5.4.2.1报警内容:影响行车或设备正常工作的信息。5.4.2.2报警方式:声光报警:报警后,延时适当时间自动停报,并传送到站机及车间(领工区)机。
5.4.3三级报警
5.4.3.1报警内容:电气特性超标。5.4.3.2报警方式:红色显示报警:电气特性恢复正常后自动停报。4
5.5数据处理及控制功能
5.5.1站机
5.5.1.1图形的生成、存储与再现:TB/T2496—2000
a)电源屏输人输出电压变化的日、月、年曲线。b)轨道电路受电端电压变化的日、月、年曲线。c)转辙机动作电流曲线。
d)站场运用状态图。
5.5.1.2表格的生成、存储与再现:a)电源屏实时测试表。
b)电源屏24h测试日报表。
c)轨道电路实时测试表。
d)轨道电路24h测试日报表。
e)转辙机动作次数表。
f)电缆绝缘测试表。
g)电源对地漏泄电流测试表。
h)图表生成用的原始数据表。
i)设备故障统计表。
i)铅封按钮动作次数及时间。
k)列车、调车按钮动作次数及时间。1)列车、调车信号开放次数及时间。m)道岔SI接点封连记录及时间。n)道岔缺口状态记录及时间。
o)各种报警记录。
5.5.1.3滚动数据存储时间:中小车站的数据不少于72h,大站数据不少于48h。5.5.1.4向网络传送数据。
5.5.1.5接收并执行来自网络的控制命令。5.5.1.6及时提供一、二、三级报警,向车间(领工区)机提供一、二级报警,向段机提供一级报警。
5.5.1.7实现人机对话。
5.5.1.8修改基准参数。
5.5.1.9接收并执行段机时钟校核命令。5.5.2车间(领工区)机
5.5.2.1向所辖站机发送控制命令。图形、表格的生成、存储与再现。5.5.2.2
报警信息的存储、再现。
必要时向网络传送数据。
根据管理需要生成汇总报表。
实现人机对话。
接收并执行段机时钟校核命令。显示系统通信网络结构拓扑图及通信状态。5
5.5.3段监视机
TB/T2496—2000
向车间(领工区)机或站机发送控制命令。5.5.3.11
图形、表格的生成、存储与再现。5.5.3.21
报警信息的存储、再现。
根据管理需要生成汇总报表。
接收并执行铁路分局(路局)的监测命令。5.5.3.5
段监视机站机间的网络管理。
向上层网传送数据。
与段监测机通信。
定时发布校核时钟命令。
段监测机
5.5.4.1信号试验室用图形、表格的生成、存储与再现。5.5.4.2监测系统的设备维护管理。6技术要求
6.1采集机
6.1.1采集机应具有良好的可靠性和实时性,并具有抗于扰及自检功能。6.1.2采集机与被测设备之间必须具有良好的电气隔离措施。6.1.3采集机必须采用高可靠的开关量和模拟量采集器件。6.1.4采集机应留有与调度管理信息系统(DMIS)等有关的开关量采集连接端子和数据通信接口。
6.1.5采集机应根据功能划分,采集容量需满足不同监测规模的要求,并适应分散和集中两种设置方式。
6.1.6采集机的电路板、插件等应进行可常性和可维修性设计。6.1.7采集机的电路板、面板、组合、机柜尺寸符合GB/T3047.2或TB1476的相关规定。
6.2站机、车间(领工区)机与段机6.2.1站机、车间(领工区)机和段监测机必须采用可靠的工业级控制微机。6.2.2站机、车间(领工区)机和段机的应用程序应在具有图形用户界面,并支持多任务和网络功能的高可靠操作系统上运行。6.2.3站机应具有与既有计算机联锁设备联机通信功能,从计算机联锁设备获取相关信息。6.3通信通道Www.bzxZ.net
6.3.1监测信息传输应采用光纤数字通道,也可采用实回线或载波话路。6.3.2站机以上各信息传输通道的传输速率不低于14.4kbit/s。6.4监测系统室内工作环境:
a)环境温度:0~40C。
b)相对湿度:不大于90%。
6.5监测系统的地线利用既有设备的地线。6.6监测系统供电电源
6.6.1监测系统采用工频单相交流供电,站机电源应从电源屏两路转换稳压后经UPS引6
TB/T2496—2000
6.6.2监测系统供电电源应与被监测对象电源可靠隔离。6.6.3监测系统应采用在线UPS供电,UPS容量应保证交流断电后维持监测系统可靠供电10min以上。
(京)新登字063号
TB/T2496-2000
中华人民共和国
铁道行业标准
信号微机监测系统技术条件
TB/T2496—2000
中国铁道出版社出版、发行
(100054北京市宣武区右安门西街8号)北京市燕山印刷厂印刷
版权专有不得翻印
开本:787mm×1092mm1/16印张:0.75字数:10千字2001年2月第1版2001年2月第1次印刷米
统书号:15113·1525
定价:8.00元
小提示:此标准内容仅展示完整标准里的部分截取内容,若需要完整标准请到上方自行免费下载完整标准文档。