首页 > 铁路运输行业标准(TB) > TB/T 3246.6-2010 机车车辆及其零部件设计准则螺栓连接第6部分:连接尺寸
TB/T 3246.6-2010

基本信息

标准号: TB/T 3246.6-2010

中文名称:机车车辆及其零部件设计准则螺栓连接第6部分:连接尺寸

标准类别:铁路运输行业标准(TB)

标准状态:现行

出版语种:简体中文

下载格式:.zip .pdf

下载大小:2731534

相关标签: 零部件 设计 准则 螺栓 连接 尺寸

标准分类号

关联标准

出版信息

相关单位信息

标准简介

TB/T 3246.6-2010.Design guide for railway vehicles and their components Bolted joints Part 6: Connecting dimensions.
1范围
TB/T 3246.6规定了铁道机车车辆螺栓连接的连接尺寸、边缘间距和接触面等技术要求。
TB/T 3246.6适用于铁道机车车辆用螺栓连接的选择和应用,其他轨道车辆可参照使用。
注:本部分中规定的螺栓连接件参照的主要是DIN25200。
2规范性引用文件
下列文件对于本文件的应用是必不可少的。凡是注日期的引用文件,仅注日期的版本适用于本文件。凡是不注日期的引用文件,其最新版本(包括所有的修改单)适用于本文件。
GB/T 70.1内六角 圆柱头螺钉(GB/T 70. 1- -2008 ,IS0 4762 :2004 , MOD)
GB/T 70.3内六角 沉头螺钉(CB/T 70.3- -2008 , ISO 10642 :2004,MOD)
GB/T 96.1大垫圈A 级(GB/T 96. 1-2002 ,eqv ISO 7093 - 1 :2000)
GB/T97.1平垫圈A 级(GB/T 97.1- -2002 ,eqv ISO 7089 - 1 :2000)
GB/T 131产 品几何技术规范(GPS)技术产品文件中表面结构的表示法(GB/T 131- -2006, ISO1302 :2002 ,IDT)
GB/T818十字槽 盘头螺钉(GB/T 818-2000 , eqv ISO 7045:1994)
GB/T 819.1十字槽沉头螺钉 第1 部分:钢4.8级(GB/T 819.1-2000 ,eqv IS0 7046- 1:1994)
GB/T 819.2十字槽沉头螺钉 第2 部分:钢8.8级、不锈钢A2-70和有色金属CU2或CU3(GB/T 819. 1- -2000 , idt ISO 7046 - 2:1990)
GB/T 820十字槽 半沉头螺钉(GB/T 820- -2000 , eqv ISO 7047 :1994)
GB/T 848小垫圈A 级(GB/T 848- 2002 , eqv ISO 7092 :2000)

标准图片预览

TB/T 3246.6-2010 机车车辆及其零部件设计准则螺栓连接第6部分:连接尺寸
TB/T 3246.6-2010 机车车辆及其零部件设计准则螺栓连接第6部分:连接尺寸
TB/T 3246.6-2010 机车车辆及其零部件设计准则螺栓连接第6部分:连接尺寸
TB/T 3246.6-2010 机车车辆及其零部件设计准则螺栓连接第6部分:连接尺寸
TB/T 3246.6-2010 机车车辆及其零部件设计准则螺栓连接第6部分:连接尺寸

标准内容

ICS45.060
中华人民共和国铁道行业标准
TB/T3246.6-2010
机车车辆及其零部件设计准则wwW.bzxz.Net
螺栓连接
第6部分:连接尺寸
Design guide for railway vehicles and their components Bolted jointsPart6:Connectingdimensions
2011-01-12发布
2011-07-01实施
中华人民共和国铁道部发布
规范性引用文件
连接尺寸
边缘间距和接触面
TB/T3246.6—2010
TB/T3246.6—2010
TB/T3246《机车车辆及其零部件设计准则第1部分:螺栓连接的分类;
第2部分:设计一机械制造应用:第3部分:设计—电气应用;
第4部分:螺栓连接的安全;
-第5部分:防腐蚀保护;
第6部分:连接尺寸;
-第7部分:安装。
本部分为TB/T3246的第6部分。
螺栓连接》共分为7个部分:
本部分按照GB/T1.1--2009给出的规则起草。本部分使用重新起草法修改采用DIN25201-6:2004《铁道机车车辆及其零部件设计准则—螺栓连接一第6部分:连接尺寸》(德文版)。本部分与德国标准的主要差异如下:删除了DIN25201-6:2004的前言”对DIN25201-6中引用的德国标准(DIN)、欧洲标准(EN)和ISO标准,如果我国有对应等同或修改采标的标准,则被替换为相应的国家标准。如果我国没有对应等同采标但DIN标准等同ISO标准的,则被替换为相应的ISO标准。本部分由南车戚墅堰机车车辆工艺研究所有限公司提出并归口。本部分主要起草单位:南车青岛四方机车车辆股份有限公司南车戚墅堰机车车辆工艺研究所有限公司,南车株洲电力机车有限公司,唐山轨道客车有限责任公司,中国北车集团大连机车车辆有限公司,南车戚墅堰机车有限公司,中国北车集团长春轨道客车股份有限公司。本部分主要起草人:王斌、冯纪诚、陈维金、李冠军、刘渤海、王祥、杨燕、缤智勇。I
1范围
TB/T3246.6-2010
机车车辆及其零部件设计准则螺栓连接第6部分:连接尺寸
本部分规定了铁道机车车辆螺栓连接的连接尺寸,边缘间距和接触面等技术要求。本部分适用于铁道机车车辆用螺栓连接的选择和应用,其他轨道车辆可参照使用。注:本部分中规定的螺栓连接件参照的主要是DIN25200。2规范性引用文件
下列文件对于本文件的应用是必不可少的。凡是注日期的引用文件,仅注日期的版本适用于本文件。凡是不注日期的引用文件,其最新版本(包括所有的修改单)适用于本文件。GB/T70.1内六角圆柱头螺钉(GB/T70.1—2008,IS04762:2004,MOD)GB/T70.3内六角沉头螺钉(GB/T70.3—2008,IS010642:2004,MOD)CB/T96.1大垫圈A级(GB/T96.1—2002,eqvIS07093-1:2000)GB/T97.1平垫圈A级(GB/T97.1-2002,eqvIS07089-1:2000)产品几何技术规范(GPS)技术产品文件中表面结构的表示法(CB/T131一2006,ISOGB/T131
1302:2002,IDT)
GB/T818十字槽盘头螺钉(GB/T818—2000,eqvIS07045:1994)GB/T819.1十字槽沉头螺钉第1部分:钢4.8级(GB/T819.1-2000eqvIS07046-1:1994)GB/T819.2十字槽沉头螺钉第2部分:钢8.8级、不锈钢A2-70和有色金属CU2或CU3(GB/T819.1—2000,idtIS07046-2:1990)GB/T820十字槽半沉头螺钉(GB/T820—2000,eqvIS07047:1994)GB/T848小垫圈A级(GB/T848—2002,eqvISO7092:2000)1型非金属嵌件六角锁紧螺母(GB/T889.1--2000,eqvIS07040:1997)GB/T889.1
GB/T3103.1—2002紧固件公差螺栓、螺钉、螺柱和螺母(IS04759-1:2000,IDT)GB/T3228
GB/T5277
GB/T5287
GB/T5782
GB/T5783
GB/T6170
螺栓螺母用装配工具冲击式机动四方传动套筒的尺寸螺栓和螺钉通孔(GB/T5277—1985,eqvISO273:1979)特大垫圈C级(GB/T5287—2002,eqvISO7094:2000)六角头螺栓(GB/T5782—2000,eqvIS04014:1999)六角头螺栓全螺纹(GB/T5783-2000,eqvIS04017:1999)型六角螺母(GB/T6170—2000,eqvIS04032:1999)GB/T6185.12型全金属六角锁紧螺母(GB/T6185.1—2000,eqvIS07042:1997)9产品几何量技术规范(GPS)几何公差位置度公差注法(GB/T13319—2003,ISOGB/T13319
5458:1998,IDT)
ISO15065
头部外形符合IS07721标准的沉头螺钉的埋头孔带法兰的六角螺母
EN1661
带法兰的六角螺栓重型系列
EN1665
EN10025非合金结构钢热轧制品
DIN74:2003
埋头螺钉的沉孔,不包括具有DINEN27721规定的螺栓头的埋头螺钉1
TB/T3246.6—2010
DIN76-1
DIN838
DIN897
螺纹尾扣和螺纹退刀槽—第1部分:DIN13-1规定的米制螺纹螺纹尾部
开口不同的双头弯颈梅花扳手:按A系列的试验扭矩开口不同的双头矮颈梅花扳手:按A系列的试验扭矩DIN974-1
DIN974-2
DIN3129
DIN6796
DIN7349
DIN7984
圆柱头螺钉用埋头直径:结构尺寸六角螺栓、螺钉和螺母用埋头直径:结构尺寸六角螺栓用机动带内四方的套简扳手部件螺栓连接用的鞍形弹簧垫圈
螺栓用重型加厚垫圈
薄头内六角圆柱头螺钉
DIN8140-1
DIN34801
DIN34802
DIN46008
ISO米制螺纹用钢丝螺套-
第1部分:尺寸交货技术条件
配有带大法兰的外六角传动部件的螺栓及螺钉配有内六角传动部件的圆柱头螺栓及螺钉接地和安全引线连接螺栓的连接面:测量电压低于52kVVDI2230-1:2003-02
高强度螺栓连接系统计算一一单个圆柱螺栓连接3
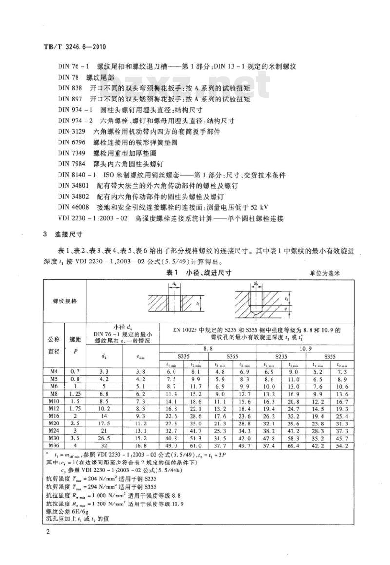
连接尺寸
表1、表2、表3、表4、表5、表6给出了部分规格螺纹的连接尺寸。其中表1中螺纹的最小有效旋进深度t,按VDI2230-1:2003-02公式(5.5/49)计算得出。表1小径、旋进尺寸
螺纹规格
小径d
DIN76-1规定的最小
螺纹尾扣e,一般情况
单位为毫米
EN10025中规定的S235和S355钢中强度等级为8.8和10.9的螺纹孔的最小有效旋进深度,或S235
ti ain
,=marmm,参照VDI2230-12003-02公式(5.5/49),t,=t,+3P其中:c,=1(在边缘间距至少符合表7规定的值的条件下)C参照VDI2230-1:2003-02公式(5.5/44b)抗剪强度T.=204N/mm适用于钢S235抗剪强度T..=294N/mm适用于钢S355抗拉强度Rmmm=1000N/mm2适用于强度等级8.8抗拉强度Rm=1200N/mm适用于强度等级10.9螺纹公差6H/6g
沉孔应加上,或的值
t2 min
ti min
标记(按
照DIN
8140-1
的规定)
DIN8140-1-EG
螺纹接头、螺纹尾部
强度等级为8.8和10.9、抗拉强度Rm为下列值的材料的螺纹接头的最小长度:>300N/mm=A组
250~300N/mm=B组
200~250N/mm=C组
150~200N/mm=D组
圆柱头螺栓和沉头螺栓用贯通孔、沉孔D
DIN974-1,
贯通孔(按照GB/T5277的
规定)
包括DIN974-1规定的余量。
系列1适用
于内六角圆
柱头螺栓
DIN34802
DIN974-
系列1适用
于内六角圆
柱头螺栓
DIN7984
DIN974-1,
系列1适用
于开槽圆柱
头螺钉
GB/T818
TB/T3246.6-2010
单位为毫米
最小螺纹尾伸出长度
DIN78适用于螺母
无锁紧件,=2P
有锁紧件=3P
Wa mia
单位为毫米
埋头角90°±1°
ISO15065适
用于十字槽
DIN74适用
于内六角沉
头螺钉
埋头螺栓
GB/T819.1
GB/T819.2
GB/T820
TB/T3246.6—2010
表4六角螺栓和六角螺母用沉孔
最小埋头直径DDIN974-2,系列2,适用于:扳手DIN838、DIN897、DIN3129'、GB/T3228最小沉孔深度适用于:
六角螺栓GB/T5782、GB/T5783;六角螺母CB/T6170:
六角螺母GB/T889.1(带非金属锁紧件):六角螺母GB/T6185.1(带金属锁紧件)GB/T5782
GB/T5783
GB/T6170
需要更小的直径,见DIN974-1系列。适用于接地和安全引线连接螺栓,见DIN46008。表5
扳手开口度
或外六角传
动部件
GB/T889.1
GB/T6184
带法兰的螺栓和螺母用沉孔
埋头直径DDIN974-2,系列2,适用于:扳手DIN838、DIN897、DIN3129、GB/T3228。沉孔深度适用于:
带法兰的六角螺栓EN1665;
带法兰的六角螺母EN1661;
配有带大法兰的六角传动部件的螺栓DIN34801Dain
包括DIN974-1规定的余量。
EN1665
EN1661
DIN34801
沉孔D
DIN974-2,系列3
最大沉孔深度t
GB/T5782
GB/T5783
单位为毫米
单位为毫米
沉孔DDIN974-2,系列2和系列
沉孔深度!
按照法兰高度c的最小尺寸
EN1665
EN1661
DIN34801
螺纹规地
埋头直径DDIN974-1,系列5,
垫图GB/T97.1
垫圈高度h
埋头直径DDIN974-1,
垫圈GB/T5287
垫圈高度h
垫圈用沉孔
埋头直径DDIN974-1,系列4,
垫圈图GB/T848
垫圈高度h
埋头直径DDIN974-1,系列6,
弹性垫圈DIN6796
垫圈高度h
使用配有外部传动件的螺栓时,应对比表4和表5中规定的值。并使用较大的值。TB/T3246.6-2010
单位为毫米
埋头直径DDIN974
-1,系列
4/5,垫圈GB/T96.1
垫图高度h
埋头直径DDIN974-1,
垫圈DIN7349
垫图高度
TB/T3246.6-2010
边缘间距和接触面
边缘间距和接触面的要求见表7。表7边缘间距、形状和位置公差、表面粗糙度D
螺纹规格
贯穿(插入式)连接
推荐的最小边缘间距
Ramax12.5
贯通孔结构的位置公差m
贯穿连接
螺纹连接
螺纹连接,其他要求跟贯穿(插入式)连接的一样垂直度的最大偏差
粗糙度上限值
如果超过推荐的边缘间距,应考虑偏心紧固的螺栓连接。使用垫圈和埋头的螺栓的时候,尺寸D应大于表3~表6中的值。几何要素的位置公差按照GB/T13319的规定执行。尺寸元=d-d。
尺寸y=(d-d)/2。
尺寸是GB/T3103.1—2002中3.2.2.3中值的一半,圆整到小数点后两位。适用GB/T131规定的定义。
中华人民共和国
铁道行业标准
机车车辆及其零部件设计准则
第6部分:连接尺寸
螺栓连接
Design guide for railway vehicles and their componentsBolted joints
Part 6:Connecting dimensionsTB/T3246.6-2010
中国铁道出版社出版、发行
(100054,北京市西城区右安门西街8号)读者服务部电话:市电(010)51873174,路电(021)73174中国铁道出版社印刷厂印刷
版权专有慢权必究
开本:880mm×1230mm
印张:0.75字数:12千字
2011年6月第1版:
2011年6月第1次印刷
133482
定价:8.00元
小提示:此标准内容仅展示完整标准里的部分截取内容,若需要完整标准请到上方自行免费下载完整标准文档。