首页 > 其他行业标准 > YS/T 524-2011合成白钨
YS/T 524-2011

基本信息

标准号: YS/T 524-2011

中文名称:合成白钨

标准类别:其他行业标准

英文名称:Synthetic scheelite

标准状态:现行

发布日期:2011-12-20

实施日期:2012-07-01

出版语种:简体中文

下载格式:.pdf .zip

相关标签: 合成

标准分类号

标准ICS号:冶金>>77.150有色金属产品

中标分类号:冶金>>有色金属及其合金产品>>H63稀有高熔点金属及其化合物

关联标准

替代情况:替代YS/T 524-2006

出版信息

出版社:中国标准出版社

书号:155066·2-23597

页数:8页

标准价格:14.0

出版日期:2012-07-01

相关单位信息

起草人:潘建忠、刘柏禄、王林生、管建红、武四平、谢世勇、田永红

起草单位:赣州有色冶金研究所

归口单位:全国有色金属标准化技术委员会(SAC/TC 243)

发布部门:中华人民共和国工业和信息化部

主管部门:全国有色金属标准化技术委员会(SAC/TC 243)

标准简介

本标准规定了合成白钨的要求、试验方法、检验规则、标志、包装、运输、贮存、质量证明书及合同(或订货单)内容。 本标准适用于经冶炼所得合成白钨产品(亦称钨酸钙),供生产仲钨酸铵、三氧化钨、钨铁、硬质合金、合金钢、钨材及其它钨合金等使用。
本标准代替YS/T524—2006《合成白钨技术条件》。
本标准与YS/T524—2006相比主要变化如下:
———合成白钨的品级由6个调整为8个;
———化学成分做了相应的调整;
———对试验方法和检验规则做了修改。
本标准由全国有色金属标准化技术委员会(SAC/TC243)归口。
本标准起草单位:赣州有色冶金研究所。
本标准主要起草人:潘建忠、刘柏禄、王林生、管建红、武四平、谢世勇、田永红。
本标准所代替标准的历次版本发布情况为:
———GB/T5192—1985、YS/T524—2006。
下列文件对于本文件的应用是必不可少的。凡是注日期的引用文件,仅注日期的版本适用于本文件。凡是不注日期的引用文件,其最新版本(包括所有的修改单)适用于本文件。
GB/T1480 金属粉末粒度组成的测定 干筛分法
GB/T4414 包装钨精矿取样、制样方法
GB/T6150(所有部分) 钨精矿化学分析方法

标准图片预览

YS/T 524-2011合成白钨
YS/T 524-2011合成白钨
YS/T 524-2011合成白钨
YS/T 524-2011合成白钨
YS/T 524-2011合成白钨

标准内容

ICS77.150
中华人民共和国有色金属行业标准YS/T524—2011
代替YS/T524—2006
合成白钨此内容来自标准下载网
Syntheticscheelite
2011-12-20发布
中华人民共和国工业和信息化部2012-07-01实施
中华人民共和国有色金属
行业标准
合成白钨
YS/T524—2011
中国标准出版社出版发行
北京市朝阳区和平里西街甲2号(100013)北京市西城区三里河北街16号(100045)网址www.spc.net.cn
总编室:(010)64275323发行中心:(010)51780235读者服务部:(010)68523946
中国标准出版社秦皇岛印刷厂印刷各地新华书店经销
开本880×12301/16
印张0.5字数8千字
2012年6月第一版
2012年6月第一次印刷
书号:155066·2-23597
如有印装差错
由本社发行中心调换
版权专有
侵权必究
举报电话:(010)68510107
本标准代替YS/T524—2006《合成白钨技术条件》。本标准与YS/T524—2006相比主要变化如下:合成白钨的品级由6个调整为8个;化学成分做了相应的调整;
一对试验方法和检验规则做了修改。本标准由全国有色金属标准化技术委员会(SAC/TC243)归口。本标准起草单位:赣州有色冶金研究所。本标准主要起草人:潘建忠、刘柏禄、王林生、管建红、武四平、谢世勇、田永红。本标准所代替标准的历次版本发布情况为:GB/T5192-1985、YS/T524—2006。YS/T524—2011
1范围
合成白钨
YS/T524—2011
本标准规定了合成白钨的要求、试验方法、检验规则、标志、包装、运输、贮存、质量证明书及合同(或订货单)内容。
本标准适用于经冶炼所得合成白钨产品(亦称钨酸钙),供生产仲钨酸铵、三氧化钨、钨铁、硬质合金、合金钢、钨材及其他钨合金等使用。2规范性引用文件
下列文件对于本文件的应用是必不可少的。凡是注日期的引用文件,仅注日期的版本适用于本文件。凡是不注日期的引用文件,其最新版本(包括所有的修改单)适用于本文件。GB/T1480金属粉末粒度组成的测定干筛分法GB/T4414包装钨精矿取样、制样方法GB/T6150(所有部分)钨精矿化学分析方法3要求
3.1产品分类
产品按化学成分和冶炼方法划分为两种类别、八个品级。其中I类产品供火法冶炼用,Ⅱ类产品供湿法冶炼用。
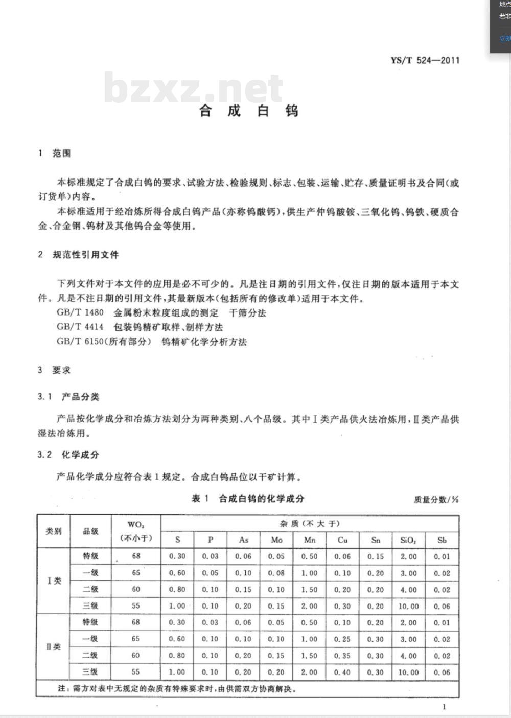
3.2化学成分
产品化学成分应符合表1规定。合成白钨品位以干矿计算。表1
合成白钨的化学成分
(不小于)
杂质 (不大于)
注:需方对表中无规定的杂质有特殊要求时,由供需双方协商解决Mn
质量分数/%
YS/T524—2011
3.3粒度
粒度应均匀,粒度小于0.074mm(200目)的重量应不少于80%。如用户对粒度有特殊要求,可由供需双方协商。
3.4水分
产品水分应符合表2规定。
合成白钨的水分
水分(不大于)
3.5外观质量
产品应呈淡灰色粉末状,不得混人外来夹杂物。试验方法
4.1产品化学成分分析按GB/T6150的规定进行。4.2产品粒度分析按GB/T1480的规定进行。三级
4.3产品水分含量的测定按GB/T6150.6的规定进行。4.4产品外观质量用目视检查。
检验规则
检查和验收
质量分数/%
5.1.1产品应由供方进行检验,保证产品质量符合本标准及合同(或订货单)的规定,并填写质量证明书。
5.1.2需方应对收到的产品按本标准及合同(或订货单)的规定进行检验。如检验结果与本标准及合同(或订货单)的规定不符时,应在收到产品之日起一个月内向供方提出,由供需双方协商解决。如需仲裁,仲裁取样在需方,由供需双方共同进行。5.2组批
产品应成批提交验收,每批应由同一类别、同一品级的产品组成,同批产品要求混合均匀。每批重量为10.t~20t。
5.3检验项目及取样
每批产品的检验项目及取样见表3。2
检验项目
化学成分
外观质量
5.4检验结果的判定
表3检验项目及取样
取样规定
逐批,按GB/T4414的规定进行
逐件,按GB/T4414的规定进行
要求的章节号
YS/T524—2011
检验方法章节号
5.4.1产品的化学成分检验结果如有一项不合格,则在该批产品中对不合格的项目取双倍数量的试样进行重复检验。如仍有一个检验结果不合格,则判该批产品为不合格。5.4.2产品的粒度检验结果如不合格,则在该批产品中取双倍数量的试样进行重复检验。如仍有一个检验结果不合格,则判该批产品为不合格5.4.3产品的水分检验结果如不合格,则在该批产品中取双倍数量的试样进行重复检验。如仍有一个检验结果不合格,则判该批产品为不合格。5.4.4产品的外观质量检验不合格,则判该单件产品为不合格。6标志、包装、运输、贮存和质量证明书6.1标志
产品外包装上应有标志,其上应注明:供方名称、商标;
b)产品名称(类别、品级);
c)净重;
d)批号。
6.2包装、运输、贮存
6.2.1产品用双层袋包装,袋口应封严。包装材料由供需双方协议。每包产品净重为50kg。6.2.2运输时严防受潮。
6.2.3产品应存放在干燥处,不得露天放置。6.3质量证明书
每批产品应附有质量证明书,其上注明:a)
供方名称;
b)产品名称、类别和品级;
c)批号;
d)数量;
e).分析检验结果和质量检验部门印记;f)本标准编号;
出厂日期(或包装日期)。
YS/T524—2011
合同(或订货单)内容
订购本标准所列产品的合同(或订货单)应包括下列内容:a)产品名称;
类别、品级;
数量;
本标准编号;
其他。
YS/T524-2011
版权专有侵权必究
书号:155066·2-23597
定价:
小提示:此标准内容仅展示完整标准里的部分截取内容,若需要完整标准请到上方自行免费下载完整标准文档。