首页 > 石油天然气行业标准(SY) > SY/T 6638-2005 天然气长输管道和地下储气库工程设计节能技术规范
SY/T 6638-2005

基本信息

标准号: SY/T 6638-2005

中文名称:天然气长输管道和地下储气库工程设计节能技术规范

标准类别:石油天然气行业标准(SY)

标准状态:现行

发布日期:2005-07-26

实施日期:2005-10-01

出版语种:简体中文

下载格式:.rar.pdf

下载大小:2509247

相关标签: 天然气 长输 管道 地下 工程设计 节能 技术规范

标准分类号

标准ICS号:石油及相关技术>>75.060天然气

中标分类号:石油>>石油、天然气>>E24天然气

关联标准

出版信息

出版社:石油工业出版社

书号:155021.5861

页数:9页

标准价格:8.0 元

出版日期:2005-10-13

相关单位信息

起草单位:中国石油天然气华东设计研究院、大庆石油学院

发布部门:石油工业节能专标委

标准简介

本标准规定了天然气长输管道和地下储气库工程节能设计的技术要求。本标准适用于天然气长输管道和地下储气库新建、改建和扩建工程。 SY/T 6638-2005 天然气长输管道和地下储气库工程设计节能技术规范 SY/T6638-2005 标准下载解压密码:www.bzxz.net

标准图片预览

SY/T 6638-2005 天然气长输管道和地下储气库工程设计节能技术规范
SY/T 6638-2005 天然气长输管道和地下储气库工程设计节能技术规范
SY/T 6638-2005 天然气长输管道和地下储气库工程设计节能技术规范
SY/T 6638-2005 天然气长输管道和地下储气库工程设计节能技术规范
SY/T 6638-2005 天然气长输管道和地下储气库工程设计节能技术规范

标准内容

ICS75.060
SY_T 6638-2012
备案号:16510—2005
中华人民共和国石油天然气行业标准SY/T6638--2005
天然气长输管道和地下储气库工程设计节能技术规范
Code for design of energy saving in gas transmission pipelineandundergroundgasstorage
2005—07-26发布
国家发展和改革委员会bzxZ.net
2005-11-01实施
规范性引用文件
天然气长输管道
地下储气库
6原动机的选择
7辅助和公用系统
附录A(规范性附录)
能量消耗的计算方法
SY/T 6638-2005
SY/T6638—2005
本标准的附录A是规范性附录
本标准由石油工业节能节水专业标准化技术委员会提出并归口。本标准起草单位:中国石油天然气华东勘察设计研究院、天津大港油田集团石油工程有限责任公司、大庆石油学院。
本标准主要起草人:孟凡彬、贾桂梅、吴照云、王峰、邱立波、胡颖、刘科慧、刘泽复、李西明。
1范围
SY/T6638-2005
天然气长输管道和地下储气库工程设计节能技术规范本标准规定了天然气长输管道和地下储气库工程节能设计的技术要求。本标准适用于天然气长输管道和地下储气库新建、改建和扩建工程。2规范性引用文件
下列文件中的条款通过本标准的引用而成为本标准的条款。凡是注日期的引用文件,其随后所有的修改单(不包括勘误的内容)或修订版均不适用于本标准,然而,鼓励根据本标准达成协议的各方研究是否可使用这些文件的最新版本。凡是不注日期的引用文件,其最新版本适用于本标准。GB11062天然气发热量、密度、相对密度和沃泊指数的计算方法SY/T6393—1999原油长输管道工程设计节能技术规定3总则
3.1天然气长输管道和地下储气库工程设计应遵守《中华人民共和国节约能源法》及相关国家法规的规定,合理利用能源,提高经济效益。3.2节能措施应重视投资效果,规模较大、以节能为主要目的措施,其投资额、投资回收年限和贷款偿还期,应符合国家或行业现行规定。3.3天然气长输管道和地下储气库工程的初步设计应有节能篇(章)。3.4节能篇(章)中的能耗分析,应有不同阶段设计输量下输气单位周转量能耗、输气单位周转量电耗和输气单位周转量气耗指标。能耗计算见附录A。3.5设计中应以系统的方法考虑设计对象与相关部分(如其他输气管道、气田和地下储气库)的相互影响、相互作用,优化设计方案,提高工程项目投产后的运行经济效益。3.6注气站、输气站和工艺装置消耗的油、气、水、电和蒸汽应设置计量仪表。3.7设计中应选用先进、成熟可靠的技术和高效设备,严禁选用国家公布淘汰的产品。4天然气长输管道
4.1输气工艺设计应充分利用管输气体压力能,提高管道输送效率,降低能量消耗。当采用增压输送时,应根据管道管径、长度和输气要求,合理选择压气站的站压比和站间距。4.2输气工艺设计应减少管输气体放空。应选用结构密封性能好的设备、阀门及管道附件,避免管输气体的漏损。
4.3输气管道应设置清管设施。宜采用有减阻效果的内壁涂层。4.4根据管道所经地区的自然环境条件,因地制宜地利用太阳能、风能、地热能及其他可利用的能源。
4.5压缩机的选型和台数,应根据压气站流量、压比、出站压力、气质等参数,结合机组备用方式进行技术经济比较后确定。在输量的波动范围内,压气站和压缩机的匹配应能使压缩机在高效区内运行。
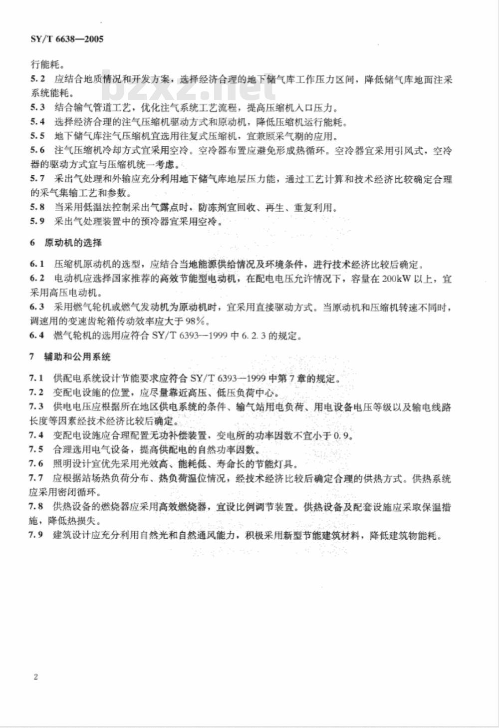
5地下储气库
5.1应选择经济合理的地下储气库调峰半径,地下储气库宜靠近调峰用气负荷中心,降低储气库运SY/T6638—2005
行能耗。
5.2应结合地质情况和开发方案,选择经济合理的地下储气库工作压力区间,降低储气库地面注采系统能耗。
5.3结合输气管道工艺,优化注气系统工艺流程,提高压缩机入口压力。5.4选择经济合理的注气压缩机驱动方式和原动机,降低压缩机运行能耗。5.5地下储气库注气压缩机宜选用往复式压缩机,宜兼顾采气期的应用。5.6注气压缩机冷却方式宜采用空冷。空冷器布置应避免形成热循环。空冷器宜采用引风式,空冷器的驱动方式宜与压缩机统一考虑。5.7采出气处理和外输应充分利用地下储气库地层压力能,通过工艺计算和技术经济比较确定合理的采气集输工艺和参数。
5.8当采用低温法控制采出气露点时,防冻剂宜回收、再生、重复利用。5.9采出气处理装置中的预冷器宜采用空冷。6原动机的选择
6.1压缩机原动机的选型,应结合当地能源供给情况及环境条件,进行技术经济比较后确定。6.2电动机应选择国家推荐的高效节能型电动机;在配电电压允许情况下,容量在200kW以上,宜采用高压电动机。
6.3采用燃气轮机或燃气发动机为原动机时,宜采用直接驱动方式。当原动机和压缩机转速不同时,调速用的变速齿轮箱传动效率应大于98%。6.4燃气轮机的选用应符合SY/T6393—1999中6.2.3的规定。7辅助和公用系统
供配电系统设计节能要求应符合SY/T6393-1999中第7章的规定。7.2变配电设施的位置,应尽量靠近高压、低压负荷中心。7.31
供电电压应根据所在地区供电系统的条件、输气站用电负荷、用电设备电压等级以及输电线路长度等因素经技术经济比较后确定。变配电设施应合理配置无功补偿装置,变电所的功率因数不宜小于0.97.4
合理选用电气设备,提高供配电的自然功率因数。7.6
照明设计宜优先采用光效高、能耗低、寿命长的节能灯具。7.7应根据站场热负荷分布、热负荷温位情况,经技术经济比较后确定合理的供热方式。供热系统应采用密闭循环。
7.8供热设备的燃烧器应采用高效燃烧器,宜设比例调节装置。供热设备及配套设施应采取保温措施,降低热损失。
7.9建筑设计应充分利用自然光和自然通风能力,积极采用新型节能建筑材料,降低建筑物能耗。2
附录A
(规范性附录)
能量消耗的计算方法
SY/T6638-2005
A.1能耗是计算在生产过程中所消耗燃料的能量和蒸汽、电力、耗能工质(各种水、压缩空气等)消耗能量的总和。
A.2能耗包括装置(站、场、库)综合能耗和全厂综合能耗。全厂综合能耗为直接生产能耗(各生产装置的能耗)和非直接生产能耗(包括化验室、维修间、管理部门等的能耗)的总和。A.3站、场、库装置综合能耗的计算公式见式(A.1):E=E+E,+E+E+E+E+E
式中:
装置综合能耗,MJ/d;
燃料气能耗,MI/d;
蒸汽能耗,M/d;
电力能耗,MJ/d;
各种水能耗,MJ/d;
压缩空气能耗,M/d;
其他耗能工质能耗,M/d;
与界外交换的有效热量,MJ/d。燃料气能耗的计算公式见式(A.2):E=VQ
式中:
燃料气消耗量,m/d;
燃料气低发热值,M/m。
A.3.2蒸汽、电力、耗能工质能耗的计算公式见式(A3)~式(A7):E,=Z(GA)
Ew=Z(GmAw)
E, = (GA)
Ex=(GAs)
式中:
第i种蒸汽消耗量,t/d;
G.-电力消耗量,(kw·h)/d;Gwi
第i种水消耗量,t/d;
第i种压缩空气消耗量,m/d;
第i种其他耗能工质消耗量,t/d或m/d;-第i种蒸汽的能量换算指标,M/t;电力的能量换算指标,MJ/(kW·h);第i种水的能量换算指标,MI/t;第i种压缩空气的能量换算指标,MJ/m;第i种其他耗能工质的能量换算指标,MJ/t或MJ/m。(A.1)
SY/T 66382005
燃料气低发热值的计算执行GB11062。A.3.3
A.3.4蒸汽、电力和各类耗能工质的能量换算指标见表A.1。当表A.1中的能量换算指标与实际出入较大时,以及未列人其他耗能工质的能量换算指标,由设计计算确定。表A.1统一规定的能量换算指标
新鲜水
循环水
软化水
除盐(软化)水
除氧水
凝汽式汽轮机凝结水
加热设备凝结水
锅炉供3.5MPa级过热蒸汽
锅炉供2.5MPa级过热蒸汽
锅炉供1.0MPa级过热蒸汽
0.3MPa~0.6MPa级过热蒸汽
背压式汽轮机排出1.0MPa级过热蒸汽背压式汽轮机排出0.3MPa级过热蒸汽净化压缩空气
非净化压缩空气
MJ/(kW·h)
向界外供出的燃料气、蒸汽、凝结水的数量计为负值。换算值
向界外交换的有效热量(E),供热计为负值,受热计为正值。开工、停工、事故、消防、临时吹扫时的能耗,不予统计。A.4输气单位周转量能耗见式(A.8)、式(A.9):M=E
式中:
M输气单位周转量能耗,MJ/(10m2·km);E
-装置综合能耗,M/d;
输气单位周转量,(10*m2,km)/d;输气管道气体(p。=101.325kPa,T。=293K)流量,10*m/d;q
L—输气管道计算段的长度,km。A.5输气单位周转量电耗见式(A.10):式中:
输气单位周转量电耗,MJ/(10*m2,km);外购
用于湿式空气冷却器
用于锅炉或蒸汽发生器
用于蒸汽发生器
指回收有效热
指回收有效热
此系无热再生的指标
E电力能耗,MJ/d;
q—输气单位周转量,(10*m·km)/d。A.6输气单位周转量气耗见式(A.11):式中:
M—输气单位周转量气耗,M/(10*m2·km);Er燃料气能耗,MJ/d;
q输气单位周转量,(10*m2·km)/d。SY/T 6638-2005
小提示:此标准内容仅展示完整标准里的部分截取内容,若需要完整标准请到上方自行免费下载完整标准文档。