首页 > 石油天然气行业标准(SY) > SY/T 6581-2003 高压油气井测试工艺技术规程
SY/T 6581-2003

基本信息

标准号: SY/T 6581-2003

中文名称:高压油气井测试工艺技术规程

标准类别:石油天然气行业标准(SY)

标准状态:现行

发布日期:2003-03-18

实施日期:2003-08-01

出版语种:简体中文

下载格式:.rar.pdf

下载大小:206303

相关标签: 高压 油气井 测试 工艺 技术规程

标准分类号

标准ICS号:75.010

中标分类号:石油>>石油勘探、开发与集输>>E11石油地质勘探

关联标准

出版信息

页数:8页

标准价格:14.0 元

相关单位信息

起草单位:中国石油天然气股分有限公司塔里木油田分公司、新疆油田分公司、西南油气田分公司

发布部门:石油地质勘探标委会

标准简介

SY/T 6581-2003 高压油气井测试工艺技术规程 SY/T6581-2003 标准下载解压密码:www.bzxz.net

标准图片预览

SY/T 6581-2003 高压油气井测试工艺技术规程
SY/T 6581-2003 高压油气井测试工艺技术规程
SY/T 6581-2003 高压油气井测试工艺技术规程
SY/T 6581-2003 高压油气井测试工艺技术规程
SY/T 6581-2003 高压油气井测试工艺技术规程

标准内容

CS75-010
备案号:637—21M03
中华人民共和国石油天然气行业标准$Y/T 65812003
高压油气井测试工艺技术规程
The technique specitication for high pressurc well testing23 -- 18发布
国家经济贸晶委会
2(H3-1实施
2规范性引用文件
3术语和定义
测试方式
5并简准备
6并下副试1.其及井口控制转置
了地面测试滴程
8测试管柱投讨
9施T.T艺技术要求
10异常情况处理·...
附录A【究料性附采】推荐地面测试流程自
SY/T 6581—2003
SY/T 6S81--2013
本标准的谢孕A为资料性附录,
本标准由石裤地质劫探专业标准化变员会提出并山:1。本标准起草单位:中国石油天然气股份有限公司塔里本油口分公司、新疆油川分公司、西南油气m分公司。
本标准主要起草人:刘海,土维,于志光。n
1范围
高压油气井测试工艺技术规程
本标准规定了高尚乐油气井试油测试工艺技术要求。本标准适用于高压油气并试油测成试作业,2规范性引用文件
SY/T6581—2003
下列文件中的条款通过本标准的引用而成为本标准的条款,凡是注日期的可用文件,其随后所的修总单(不包抵助误的内容)或修订版均不适用于本标准,然而,效刷根据本标准达成协设的各方研究是否可使用这些文件的般新版本。凡是不注口期的引用文件,其最新版本适用于本标准。SYT5483常规此测试技术规税
5Y/T5486非带规地层测试技术规程SY/T5981常规试油试采找术规程油套管选用推荐作法
SY/T6268
SY/T6293勘探试油T作规范
:3术语和定义
下列术语和定义适用于本标准,3.1
高压油气井high pressurewell
地层压力大于或等于68.9外MPa(1DMHpgi)的油气并。3.2
超高压油气井gupar high Pressture well地展压力大于成等下103.4MP(15010si)的油气井,4确试方式
4.1无特殊地质要求成工况条件限制,高压油气并试油应测试一层、封闭一-层,逐层上返作业。4.2预测并口退力大于或等于50MP的试油测试作业,采用气渐封谢试管柱及采袖树共口装置。4.3优先选用负压射开测试联作1.艺,为控制管壮内外压差,满足封隔器和节柱的密封要求、采用合理密度的射孔液。
4.4系统试并或测试后直接转采的井,采用尤面柜射孔液。4.5高正高产油气井测试(试井)宜采用井下关并。5并尚准备
5.1高主油气非测达作业前应将177.8mm套管国接垒并口,井水泥返全地州,相关要求应符合SY/T6268的规定,
5.2起挂尾贷的压油开,树试作业前成下人测试工其在民管忌挂器上方20m~30m坐时开井,验证尾誉挂器尼否率漏。验审压差值应不小于危管私书器对成深原钻片液液性严力与项替射准液后魂忙正力所产生的静液住止整值。不率漏,方可项替射孔液:-
SY/T6581—23
5.3正升疮的储备不丁计筒容积的1.5估。6井下测试工具及井口控制装
6.1并下TF宜送用压校或通域网和循以G.2成深用化备诺定装觉的卡刺隔器,若测试片转采,我使用承久式封隔器6.1报提预测兆品压力选用相意力级并控制装,就高乐来泊树的汕管注来用可换式金同密封环。
6站高业止宜使用片安全御和地心安企阀,6.5灵冲树的压.力衣、传感馨采拥特气窃划深纹连按。了地面测试流租
7.1我训气产望大于或等于100×10%m/1,宜采用两套测战流程进行双翼放啦求产。7.2地血测试流轻应配备露急关闭景统(FSD)、紧想放喷阀(MS2V)及数据自动采案系统7.3预消单真气产量大或等于80x10m,并凹至分离器宜选用规格为70mm专用管线:分离器气出口管线的内检荐为:单翼气产量小十或等:内轻2
单翼气产小于或等于80家10:内径70m单英气产量大」80:内径105ram7.4节流降压采用地血嘴管汇,加热式采用态汽换热,7.5裤管前用通库山条专响管线,用1实产前改喷.7.心改测片1气流温度大于或等手85℃时,采油树至地厨池嘴管汇之间的普线虚来用整体元活技头玻法连援。
7.7H效吨管线和分离气出口容线年隔t0m用1.m×1.0m×1.m的水湿效和征4+20元um的地脚端抢固亲,地脚爆掩用双排,直定卡板的宽度不小于160mm,序度不小」Smur,放觅1的求规啦长范×高岁2.m×2.0m×!0m放唤性品井不小于5%m,出朝装有消音装7.推的高压气地面测试流程参见附乘A.的国A.1.8测试管柱设计
8.1测试管率应设计两级并下开关阅,至少有一经照环空压女控制,的.2循环期的位胃成带近封隔器。8.3根据管杜力学分析计算压力:温变化部整的雪性长短化:推荐在符检中记置侦缩市坛供补偿
8.+使用管均房器作业时,间等有效长应满尽补偿管长虚驾化的要求:不能满是时,接8.3配置件编节提供补尝,
施工工艺技术要求
91连接气封汕节时,成在端效所货勾涂未专月游封胎,接社管生产商推荐的叫扭短打紧煤纹紧打时出月拉定表进行益测,在下人测试咨杜的过程中作疗用汕管试压钢边下边试压,验证池管连授斯
9.1创成开井前,应对采神校或控制头)没均而流程战压,充用消求试压片再用氮气试作,比费求:
)分离器:接分离器额定工止用销水试压,稳压3n,压率大过0.5M为合格。2
SY/T6581—2003
b)分离器至换范器的管线:按分离器定二作正小分别州清水或气试,稳业30mir,正降不超过门.5为合齐bzxZ.net
)换热器至一级证晰管汇的管线:按换热器额定上作压力分别用洁水和氢气就压,稳压动min:乐降不超过0.5M红为合格。
一级消哦音汇一绒洲嘴肾汇:关闭一级油嘴管汇的非气阀,按一绒油带肾让颜定作!分别用清水作态气选行整体试压,稳压3min,压降不超过(.5Ma为合。e)一级油嘴管汇至采池树(或测试控制头?:关采树土阀按一级冲端管汇额定工件压力分别同清水和氮:过行整体试正,稳办mi,降超过.5MP:为合格。0.3并井期门月油控制放喊,排液时,油从人,求产时,端从本人,以控制并低流动正力,避负封隔器先对利套管变形。9.1高严气层产能诚十作业,可在排先液整后适当诺大油嘴并延长改喷时间,待比口流动压力良定后停股诚计没计进行关并
9.5井下关井后,应适保持告内的压力直至关并结束,避免管柱内压力过低起落满或济以管柱再故的发生:
9.6义升结束后,采用反循环正并,当进出片正并液性能一致时,解对过能器,9.了不按转果的高压神气并,症在全井试油结录后注水源塞封用所有的射孔井段:车二返这测试的过程广封闭已试商压汕气层推筹选用下述作业方式之一!注水泥深均闭
半封桥塞后叫投东(水波浆)中当诺大效成量;选口承高压的榜癌封闭,
9.8测成作业的其他要求成符合SY/T6293,SY/5981、SY/T5483SYT5486荆制定:10异常情况处理
10.1发封陷器失效,应立聯采用反循环压并,终止测试,12出抗坏空币刃商,应通过节流雪泄压:右世压仍不能消除环空正三升,立即终上试
10.3地层山沙严至义无可兼的地面除砂读等,文即终止测试。1U.4发现地而油气泄漏,规泄漏位及时关网油嘴汇。地面安全阀或采油耐牛产叫门,对汇设备进行整改,
1作.5发规地血安全钢下游流程油气失控,首先关闭均旧全阀,再关闲采油树牛产钢:」,然产对大控流程迟行整改,
10.6发生井1,治气漏失,成首先关闭井下压控测试阀,再采取处理措於,10.了发生升口泊气惊,虚及时关闭井下利试阅,终正凝试,立即压升:10.8尚并口关升!力达测试控制头额定工作压!的即%时,应用小的劳控制1非业:排9测试近假中马发现誉举自动上行,应及时大闭防喷帮,环空整压平街普升一行尔。环空整能达判井下法整测试网操作压行SY7T6561-2003
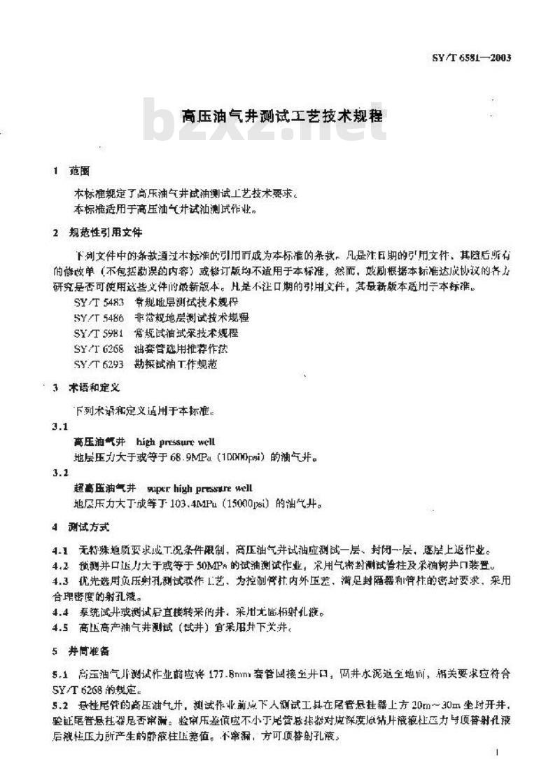
附录A
(资料性时录”
推荐地面测试流程
雅荐的商压油气并均而测试流程见图A,1:采
化学注入
施而安全料
1-2-34-F-F-7-6-9 10: 11-J2
1215151781920 212229
加效产程:
[15-1-T-8
实微程:26-25-30
12H5-16- 7-88
热女美团
节谢增汇
非北做一分高也
分高州
分赛业
图一手动平板图
一减动/争动安全购
今一净动安个间
、地面测试疏程示惠国
51m站
5放临
平流门
一针形
图一微乳计形用
小提示:此标准内容仅展示完整标准里的部分截取内容,若需要完整标准请到上方自行免费下载完整标准文档。