首页 > 石油天然气行业标准(SY) > SY/T 10049-2004 海上钢结构疲劳强度分析推荐作法
SY/T 10049-2004

基本信息

标准号: SY/T 10049-2004

中文名称:海上钢结构疲劳强度分析推荐作法

标准类别:石油天然气行业标准(SY)

标准状态:现行

发布日期:2004-07-03

实施日期:2004-11-01

出版语种:简体中文

下载格式:.rar.pdf

下载大小:2450796

相关标签: 海上 钢结构 疲劳强度 分析 推荐 作法

标准分类号

标准ICS号:石油及相关技术>>石油和天然气工业设备>>75.180.10勘探和钻采设备

中标分类号:石油>>石油勘探、开发、集输设备>>E92石油钻采设备与仪器

关联标准

采标情况:IDT DNV RP-C203:2001

出版信息

出版社:石油工业出版社

书号:155021.5846

页数:92页

标准价格:38.0 元

出版日期:2004-09-24

相关单位信息

发布部门:国家发展和改革委员会

主管部门:国家发展和改革委员会

标准简介

本推荐作法适用于大气中屈服强度小于700MPa的钢材,海水中有阴极保护或自由腐蚀且屈服。强度不高于500MPa的钢材。本推荐作法还适用于大气环境中或防护等级达到ASTM A490或等同标准中10.9级条件的螺栓。本推荐作法可适用于不锈钢。 SY/T 10049-2004 海上钢结构疲劳强度分析推荐作法 SY/T10049-2004 标准下载解压密码:www.bzxz.net

标准图片预览

SY/T 10049-2004 海上钢结构疲劳强度分析推荐作法
SY/T 10049-2004 海上钢结构疲劳强度分析推荐作法
SY/T 10049-2004 海上钢结构疲劳强度分析推荐作法
SY/T 10049-2004 海上钢结构疲劳强度分析推荐作法
SY/T 10049-2004 海上钢结构疲劳强度分析推荐作法

标准内容

S 75. 180. 10
备系号:14096--2(H4
中华人民共和国石油天然气行业标准SY/T 10049 2004
海上钢结构疲劳强度分析推荐作法Recomnended practice for fatigue slrength artalysisf offshnre steel structures
(DNV RP-C203: 2001, 1DT)
2004—07—03发布
国家发展和改革委员会
24一11—[1实施
NV前言
12标准的有效
费分析方法
14关丁省咯详细瘦劳分析的指南1.5
基」感劳试验的装劳分列
南要专点能应小
S曲线
非性接结构平均成力的账响
制造公差的彩响
板件结构的正力集中系数
的力集中系数
管节点及构件的力集中系数
方形战面节点的启集中系数·
负焊缝及部分熔透线
用有致心分析法算热点应力
疲劳的简化分析·
基上断裂方学的英分析
道过制染描高疲节存命
消过机加上和打磨行焊缝外观处理打、
钨极恰性气体保扩焊(TIC》表面处理锤士
延长的疫劳寿命:
6渡劳寿命政测中的人确定性
了象文越
唯京A(就范性附录!
构造州部能公些
SYT 100-19—2004
SY/I10049-2004
谢求3(现范性外策)
附录:现范性附录!
管节点的成力某中系数:
叔孔所妞处的应力果中系效
SY门10049—2004
本标准等问采用挪感敏杜(TNV)海网结构疫劳强度分折控荐作法\(LDNVRP-C2U3、2:年10几版,英文版),作为中华人民共和国润大然气行业推荐标连。本标准等同翻译DNVRP(2nFutigesengnanalysisofoyhoresfeelwxrrs(krnbet2。如对本标位的详文有题义,以采用术标堆的照文为准。交中华人民共和国领海内,海洋行油、人然气开发工程设计、连造和使月中涉及原标准所在国政府点其档主管部门的法令,法规和规定吋,律接中华人民共和民政府或主管部门颁布的相应法令、法规和规是执行。
本标准中十望单位以法定单火主,即法定单位在前,英制单位的应数值些于共后的括号内。为.改变原公式。其线的形状特企、数和系数,亢使用英制单位,仍沿用司单生.在标随的附录A、附录、附、求均为制范生函录。本标阵由海洋石油二程专业标准化委员公标山山管理。丰标注总草单位:宁浦辽河L程有限公司。本标准主要起草人,刘丹、任润即、本旭志、施洗英、修光军、红,案玉,杜凯秋,何延会S*T 100492004
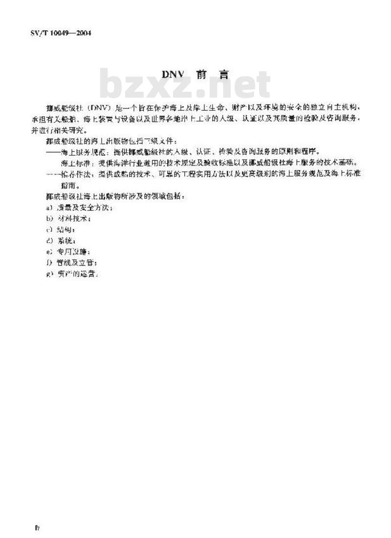
DNV前 言
撼威乾级机(NV)足一个旨在保户海上及岸上生命,财产以及坏感的安全的独立自土机构承担有义船范、悔上装置与设备以及业界卒地片上工业的人级、认证以及其质量的检验及咨询服务,并进行州关研究。
拆成船级社的将L出版勃他指一级文件:海上眼务现范:持供挪威船毅社的人經、认证。恰验及咨询驳务的原则和程序。海上标准:提供海洋行业兼用的核术规定及验收标准以及摄或船级性嗨上联务的拔术基础。-作.行作法,提供成的技术、可靠的工程实用凸法以皮史产级别的游上服务规范及海上标准指南。
邮或船毁社海上出版物所涉及的领域包括:击量及发全方法:
b财料技术;
结钩:
2) 系统;
e专同没施:
管线及立管;
究产的运营:
SY/T100-492004
该推荐作法的编写得到了一些海1.行业,研案院所以及人学的游划合作,存此对于位们所做的页献深表感谢。
SY/T100492004
主要变更下
在对接焊继及安叉节点的品力集中系数(SF)算,继谢监可以减大S一而线的页有值.
在有焊续外处理的情说况下:析减热点应为的计算公式为式(4.2.3:1 引
1.1总则
海上钢结构疲劳强度分析推荐作法SY/T 10049--2014
本推孕作法民以癌劳试验和断裂力学为基础是出的有关疫劳分析的议,推存准法的流州象件贝下文的1.?。
进行疲劳设计的片的是确保销购具石满足要求的芳寿台:道过一算得出的疲劳寿命出元在站构制造利惊出过程中实随勺效检验工法的依据。为了确保结构实现损定的收能,应对承受疲劳荷载的母一个单独构件选行减方评告、交适当情况下进行撑缅疲势分衍:参地1.4。应注愈的后年机结构学或构件,每一焊接节点及煤接附件或者任间形式的应力焦丰都老潜在的减券裂效源,万而单独考息。1.2标准的有效性
本准举作法适用于大气中里股强质小于7M1均钊材,海齐有资极保护或自由试H压服性不高于50KMP的钩材,
本让再作法还证用于人气环境中或防护等级适到ASTMA1成等同标准中:0.9数条件的螺择本准存作达可造府于不锈调
1.3疲劳分析方法
波劳分析虚建立企一N数抵和线性溃份设基速下,而SN数提是通过对所的焊接幻部进行裁旁试验得出的。在适当的情说下,减劳分研止可违立在断教力学基础上:对于失效后会导数严重后果的构件,如果基下需试验的疲方寿前评估不够究分时,成对构进更人治用的更端确闹含研究,或洪行断毁力学分析。在断载力学基础上进的计算应证列在在设恰验过程丰检测出裂级出现的时间和失格断裂之间的时间间随足足够的。对于河能影响披势损伤的所有分效力整应了以考虑,逆垃确定性分折或者谱分折可得出励力析的长期分布,条见参者文账「门:在确定应力历程时:减对动力效应给于充分的说明。疲劳分析可逆在期单的成力历望苯础上,力力程于定义火预期夺命内年个成力懂水平的预识得环次数。在实际成用中就是确定调于安全的长期应力物五程。对寂劳损榜产止更要影响的邪部分定力期历乱应经子够的伴估。相关指南请意见附录注释3。应说明的W比ull分布中的形状参数点对于计其疲劳损伤反布根大的。有关形状终数对费需概的影响参见图2.14:和图2.14-2中的没计用表。四此,当按照以Weil.1长期应力幅分作为能提的闭至解计算疲劳费价时:应似,用确:安全的形状参数。1.4关于齿略详细劳分析的指南
按随式(2.2.1)确定的实示继部的大后部应心十2.3一1(适用于大气中)和表>.32(活用于游水中并有阴保护)1次循环所分别对成的滤:疗极限:则可省路组癌劳分。在设计裁劳系数大于1时,还应逆此处的容许减节极限彩以察数().3,上的定义见心一10:参考文献「26,
对详到整劳公析的要求,也可根据图2.14-1图2.14-2中的载劳评估由线确定:1.5符号
材料数
案积劳损伤,张杆直征
SY/T 1(NN9-2004
Kur, Ku
设计波芳系数
节点处圆萨点径
杨压弹性模革
劳存命
管件的卤性年
分别表示最大及最小成业因
谭缝儿也形状所产生的应女差中系效K.. - K
疫劳失效循坏次数
带成小蚂,烂用下的疫劳实效循环次数管性的相尚力
所考忠弦杆外半格、秘当存命标诚系数应力常出系数
拍向痛致致点处的应山系数
洲向回就点外的应忠宁系数
平内曲集系效
出面外含曲座力莱中系数
强扑厚度
弦托的等效坚
以秒计的没川寿命
应幅的越帆率
裂纹深
固有装纹资的卡
效计S一N非线N辅的超距
exp (-r)
闻隙一:与耐件!而形状及裂效有关的系效webulE状参教,焊继尺寸
应方组缺数,指数
管件的首设权度
S一V山践料家的负们整,效扩展馨数应力组:的成力循环次数
在确定应小幅水:时内的度力循环次范预息
板件厚度,支杆壁
提件导度
Wrihit.尺度参效
伽马函数
判用率
节体的侧斜:=1.)
踪心准
α--1 -mo
S一N册线做有确心证.
平均跨枣项率
新格比
名义成方
惑点成惑何减!
细向方所产三的最大名文成
·轴:辐的弯山大名义成力
虚小城
循坏次数一口随过所赶过的应为蚂T
2基于疲劳试验的疲劳分析
SY/T10049—24
在假定能性累巩糖芳伤(1山-M现划)的前积下,可采用一必激达管热命当底竭的长期分作是值当数量的常陷应缺每个力格组块只有某一数量的应力得比数:均虑临自方图表示制:疲劳追引为:D
集积数劳拟作
计S一M业战辆「的做距:
一公山料意电:
应打组热数量
应力让的应刀循环饮数,
n, +()
带应力防作可下的疲费尖效陷环次数;?一利用率,取【对10第最分疲节限状态中的设计热势系数的倒数(3. [. 1)
在用古方图衣示应六守布时,为确保合限的数借持度,成勺组块数应足够大,至少在2)个以上。」积分点的位置对于依化私分法计算的痘劳存命叫能有录高,因此选用积分法付费过行允分的者虑,
用微化为法进行的劳抵快计算:见2.1+:2.2需要考虑的应力
2.3.J板件结构
感劳分护力法户法文立仅卡患确定疲劳强度的土成力恒(印在焊缝达据划疲范斗占中略平均应力)这一假定基建二得出的
当滑在减劳裂效的位置位于焊趾处的母材内对,相关熬点虚力就是靠近潜在裂纹位置处的最人丰成力幅,同叶需专虑应方其中:非管状书点的分及对应的N由线山考账节点不总发焊缝外从防产生的高部成方集中:因此可以把设计应力为靠近被考患缝处的率义应力。但如果节点处于结构的整体外恶所产止的应力架中区内,那么在算名义应力时就必须对此加以考愿:例如图2.2-1)户时示的好继,!然设计的相关尚部应力就是拉成:刘十图2.2-1)1所示的焊链,抗必须另外专虑其整体几何形状的应力果中系数,地相局部力等于SCF,(S是孔产生的网部成集中系数)r=X
度限据节点的分类把与相关一V山线的到心曲线一起使用。... (2.2 1)
SY/T 10049-2004下载标准就来标准下载网
在分析中证更用许处浓毁45竞角池主内的最人主成!幅在非些状接节点的详有限元分析中。可以根力出地用交变势点出力步行费劳寿命过北,更详细的指南见2. 77.2。
2. 1. 2管节点
觉节点就支打与核打的连接:设:使月的应力定中好缝儿何形款引起的拥想热点应力情,其值山郭近焊缴区域分存的策人主应小外推死定的战六慌。T出载站个使用的热点成力山下式笋:
7.8中貌出的成力来中系数
(2. 3. 2)
是在支承点下面设计成有角炽缝连核的女承板的地方,都应该验证焊缝不会产牛瘦劳留效,围使可带要求该节点来承受全业室力,而且板表面也迹行了装配机加工,也应该考妇缝传逆波动变化的心力,
如来很设压力通过接越来传范:那么施确保在忆接过程中姿独不会中,还壶考愿位据最大座产公差在内内实你安装条行
++++++++++
+++++++t+ttf*
2.2.3角焊继
tfte+++++t
国2.2一1局部应力说明
刘丁角焊经近捧由焊饿承裁的“点及部分烯透煤的书点,产生满存裂纹的相关应力幅可用如下公式计笠:
= AF 22 / (I. 22
在进行劳评估时应退通过缝传递的总体成方波免(却最人压力及最人拉力)的情况,2.3S-线
2、3.S—N曲线及节点分类
在实原握劳议计中,把焊技作点分为几个类列,每个类别的节点都有其对应的一√曲线:假定所有的售节点部厚于类,而其他类型的节点(包拦管与板的节点:则质十存2.3一1、衣2.32改2.,一3中死出的1类的某一类。影的分奖的其录如下,
·细部的儿何想踏:
,波动应于部的心
,细部的例道及核出法,
央能面
根属附求人中的标游把证子可依发牛潜在瘦劳题统的造部资可能用类上与其如差的节点类划中,成注良的SY/T1149—2004
是、在作何矫接节点中若会有儿处可能发生整劳票教,例如连按在一起的齐部分的岸趾处、湿蜂的端部以及归本国22-2角焊经焊猴藏面上的应力说明牙:对于布一处都成该迹行单独办类。瘦劳设计制用道过减劳试验得山的%曲级又过行,没所快据的S一V山裁是报拟杆关试将数据的平均值减2倍标殊差制的\线。内此S一V热线就只有.(%的牛存概率终学基本5N设计此践的公式如下:IgV=Igamlgau
式+:
许应力点内产牛度节失效的预计循环次效;度
-SN由键划率的乌倒教:
一S—此线在2N排上内。
与平均S一N出绒相关的带效
(2. 3. 1)
(2. .1. 2)
N的标准差,
凝接节点的疲劳强及在某种程度上收决十报的厚整,过种影是因为焊证的同部几和形次相对于析部极的听度而产生的,可也可参见4.2中焊外形对厚度数应的影响,代还取法」厚度范由内的温小梯典,造成厚度效成的原因是应力变化惊得对厚而吉的设计一山载的这数人于素用原度板上的读数,也可参见除录1)注释:lpr —[A[
式中:
S-出我等率的负倒数
参照导度:非管状节点焊接声接的参照孕度为25mm,管节点的等赋呼度为32元,樊抢.
的意照为25
最可能发生装效的呼度。当厚度于参照度,收(一表2.3-1、表?.2及表2.33中给均被劳温度荆亨度指数,单前归的管状对接焊避为1,在灿载方司上受定化成力的螺栓为4。股来说,站构构件的实际几何尺寸与类得SN数据所用的法行的几何尺寸不司,在设计公式中就包含了厚度挡数。也就是说,厚成指效由于最可起产心裂这的扳件尺小不同而引能。企某种程成上也考了焊缝受部牛的尺寸,们它片术说明焊链或构件的长典不同于试验结出的原因,正如设让系许系统时实际催古数远远多丁炭得试验数据所查的出数。所以就应农成用性率型论认印专虑寸效成,以得到一个可带的设计,是录>注释2。2.3.2大气中的S-N曲线
2.3-1利图2.1·中给出的是人气环境中的5-N曲载.2.3-3中示的是T座线:
小提示:此标准内容仅展示完整标准里的部分截取内容,若需要完整标准请到上方自行免费下载完整标准文档。