首页 > 石油天然气行业标准(SY) > SY/T 6107-2002 地层岩石热物性参数的测定方法
SY/T 6107-2002

基本信息

标准号: SY/T 6107-2002

中文名称:地层岩石热物性参数的测定方法

标准类别:石油天然气行业标准(SY)

标准状态:现行

发布日期:2002-05-28

实施日期:2002-08-01

出版语种:简体中文

下载格式:.rar.pdf

下载大小:1348927

相关标签: 地层 岩石 参数 测定方法

标准分类号

标准ICS号:石油及相关技术>>石油和天然气工业设备>>75.180.99其他石油和天然气设备

中标分类号:石油>>石油勘探、开发与集输>>E10石油勘探、开发与集输工程综合

关联标准

替代情况:SY/T 6107-1994

出版信息

页数:24页

标准价格:19.0 元

相关单位信息

标准简介

SY/T 6107-2002 地层岩石热物性参数的测定方法 SY/T6107-2002 标准下载解压密码:www.bzxz.net

标准图片预览

SY/T 6107-2002 地层岩石热物性参数的测定方法
SY/T 6107-2002 地层岩石热物性参数的测定方法
SY/T 6107-2002 地层岩石热物性参数的测定方法
SY/T 6107-2002 地层岩石热物性参数的测定方法
SY/T 6107-2002 地层岩石热物性参数的测定方法

标准内容

ICS 75.180.99
备案号:10457-2002
中华人民共和国石油天然气行业标准标准分享网
wbzfyw.com
SY/T 61072002
代替SY/r6107—1994wwW.bzxz.Net
地层岩石热物性参数的测定方法Test method for rock thernal petrophysical parameters2002 - 05 - 28 发布
国家经济贸易委员会
2002-08-01实施
1范围
2规范性引用文件
3地层岩石及流体导热系数的测定3.1原理
3.2装置及技术指标
3.3瞬态热丝法
3.3.1样品制备及要求
测试准备及要求
测试步骤
3.4探针法
试验谁备
3.4.2模型的建立
3.4.3测试程
3.5质量规定
4地层岩石及流体比热的测定
4.1稳态绝热量热法
试样制备及要求
4.1.4测试准备及要求
4,1.5测试程序
4.1.6 结果计算
4.2准稳态法…
4.2.1原理
4.2.3试样制备及要求
4.2.4仪器状态要求
4.2.5测试步骤
4.2.6结果计算
4.3差示扫描量热计(DSC)测量法4.3.1.原理
4.3.2装置
4.3.3测试程序
4.4质量规定
5试验报告
5.1前置部分
5.2试验报告图表格式
SY/T6107—2002
SY/T 6107-—2002
附求A(规范性附求)
高纯熔融石英导热系数值及电阴比、电阻温度系数附录B(规范性附录)
测定装置和测定结果的精度计算公式岩石热扩散系数和原始饱和油水状态的比热的计算附录(资料性附录)
附录D(规范性附录)用销电阳温度计测温的计算公式高纯α一AlO,和纯铜的比热值
附录E(规范性附录)
附录F(规范性附录)
试验报告的内容和格式
参考文献
图1导热系数测定流程示意图
图2稳态绝热量热法比热测定流程示意图:图3准稳态法比热测定流程示意图图4差示扫描量热计(DSC)比热测定流程示意图图F.1
导热系数与温度关系曲线示意图高纯熔融石英导热系数值
铂电阻比及电阻温度系数
“90 国际温标”发表的D.值
高纯 u-AlO, 的比热值
纯铜的比热值(TPRC)
导热系数测定数据表
导热系数与温度拟合数据
SY76107--2002
本标准中地层岩石及流体导热系数的测定,包括瞬态热丝法和探针法;地层岩石及流体比热的测定,包拮稳态绝热量热法、准稳态法和差示扫描量热计(IXX)测量法。岩石的热扩散系数和原始饱和油水状态的岩样比热的计算在附录C(资料性附录)中加以阐述。本标准足对SY/T6107—1994《储层岩石热物性参数的测定》进行的修订,本标准与SYT6107一1994(以下简称原标准)相比,主要变化如下:本标准中增加了流体导热系数测定及探针法测定疏松岩心、饱和油水岩心导热系数的内容。一增加了差示扫描量热计(I)SC)测定岩石及流体比热的内容,删除原标准中落人法测定岩石比热的内容及附录G.
检测报告的要求更加具体可行。本标准从实施之日起,同时代替SY/T6107—1994本标准的附录 A、附录 B、附录D、附录E、附录F 为规范性附录,附录C为资料性附录,本标准由油气出开发专业标推化委员会提出并HI,本标准起草单位:辽河油田分公司勘探开发研究院、中国石油大然气股份有限公司勘探开发科学研究院。
本标准起草人:刘定良、聂凌云、刘志惠、刘其成、刘敬、吴晓杰、马春红本标雅所代替标准的历次版本发布情况为:SY/T6107—1994。m
1范围
地层岩石热物性参数的测定方法本标雅规定了测定地层岩石导热系数、比热的方法和技术要求。SY/T 6107—2002
本标准中地层岩石导热系数的测定方法适用于室温~300、0,1MPa~12MPa条件下,各种饱和态的岩在导热系数的测定。室温+300,、01MI'a-12MIa条件下,地层原油导热系数的测定参照执行。
本标谁中地层岩石比热的测定方法适用于室温~300七、0.1MPa~12MPa条件下地层岩石比热的测定。室温~300、0.1MPa~12MPa条件下,地层原油比热的测定可参执行。2规范性引用文件
下列文件中的条款逆过本标准的引用而成为本标准的条款。凡是注日期的引用文件,其随后所有的修改单(不包括期误的内容)或修订版均不适用本标准,然,鼓励根据本标准达成协议的各方研究是否可使用这些文件的最新版本,凡是不注日期的引用文件,其最新版本适用于本标准。SY/T5336—1996岩心常规分析方法SY/T6384—1999稠油油藏高温相对渗透率测定3地层岩石及流体导热系数的测定3.1原理
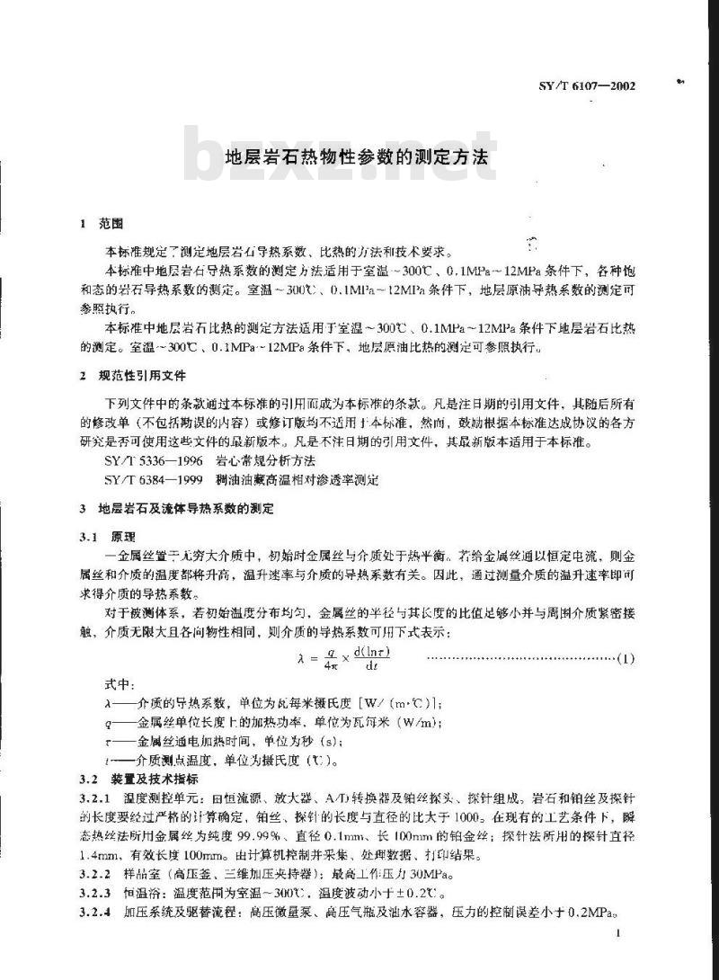
一金属丝置于无穷大介质中,初始时金属丝与介质处于热平衡。若给金属丝通以恒定电流,则金属丝和介质的温度都将升高,温升速率与介质的导热系数有关。因此,通过测量介质的温升速率即可求得介质的导热系数。
对于被测体系,若初始温度分布均匀,金属丝的半径与其长度的比值足够小并与周围介质紧密接触,介质无限大且各问物性相同,划介质的导热系数可用下式表示;-xd
式中:
>介质的导热系数,单位为比每米摄氏度[W/(m℃)l;Q——金属丝单位长度上的加热功率,单位为瓦每米(W/m);t一金属丝通电加热时间,单位为秒(s):一介质测点温度,单位为摄氏度(t)。3.2装置及技术指标
3.2.1温度测控单元:田恒流源、放大器、A)转换器及铂丝探头、探针组成,岩石和铂丝及探针的长度要经过严格的计算确定,铂丝、探针的长度与直径的比大于1000。在现有的工艺条件下,瞬态热丝法所用金属丝为纯度99.99%、直径0.1mm、长100mm的铂金丝:探针法所用的探针直径1.4mml,有效长度100mm。出计算机控制并采集、处理数据、打印结果。3.2.2样品室(高压釜、兰维加压夹持器):最高工作压力30MPa。3.2.3恒温浴:温度范用为室温~300%,温度波动小十±0.2℃。3.2.4加压系统及驱替流程:高压微量泵、高压气瓶及泄水容器,压力的控制误差小于0.2MPaSY/T 6107--2002
3.2.5电子天平:称量范围1000g~2000g,最小分度值0.01g。3.2.6游标卡长尺:精度0.02rrum3.2.7精密压力表:0MPa-25Mla,0MPa~40MPa,0.25级,3.2.8压力真空表:-0.1MPa~0MPa,0.25级。导热系数测定流程示意图见图1。1一计算机;2一温度测控单元;3·恒温浴;4—样品夹持器;5一加压系统及驱替流程:(一打印机图 1导热系数测定流程示意图
3.3瞬态热丝法
3.3.1样品制备及要求
3.3.1.1岩石样品的制备
3.3.1.1.1根据样品室的规格,将样制成两块等体积的半圆柱状。3.3.1.1.2两块相接岩样表面需用粒度小于0.045mm金刚粉研磨,平面度在被测面内小于0.05mm
3.3.1.1.3岩样清洗按SY/T5336-—1996中3.5的规定执行,岩样烘十按SY/T5336—1996中3.6.1的规定执行,
3.3.1.2原油样品的制备
原油样品先用孔径0.0451nn的不锈钢筛网在低于80r温度进行过滤,过滤后在低十120t:温度下进行脱水,含水低于0.3%为合格。3.3.2测试准备及要求
3.3.2.1铂丝无机械损伤,且与铜引线的电焊焊点应牢固。3.3.2.2测量铂丝长度,精确到土±0.02mm。与待测样品装配好后胃丁样品夹持器中,灭持器装配好后应进行试漏,试压1F压降小于0.05MPa为合格。铂丝与样品室的绝缘程度大于1×10°3.3.2.3将样品夹持器置于冰水浴内恒温4h后,测量铂丝电阻,精度为0.001Q3.3.3测试步骤
3.3.3,1将样品夹持器(压釜)置于恒温浴中,并将测试线路与导热系数测定主机连接。3.3.3.2按测试要求给样品加压。3.3.3.3打开导热系数测定装置电源,房动测试挖制程序。3.3.3.4输人参数:他括样品参数(井号、样号、并深)、检测条件参数(饱和度、压力)、铂丝探2
SY/T 6107—2002
头参数(长度、电阳)、采样控制参数(采样点数、来样起始时间),恒溢时间、测试点间隔时间、程序控温梯度设定:恒温时间应在1.5h以上,测试点间隔时间成在10rrim以上。3.3.3.5进人升温、恒温控制界面,自动迹行升温、恒温。当温度稳定且波动小于0.2么时,即可调整桥路平衡。
3.3.3.6根据样品的种类选择加热电流。一般晾油样品加热电流为0.20A或0.24A,岩石样品加热电流为0.42A或0.50A,饱和油水岩石样品加热电流为0.50A或0.60A。3.3.3.7进行导热系数的测。该温度点的导热系数测定完成后,打印出测定结果,自动进人下个设定温度的升温与恒温控制,如此反复,直至完成整个测定温区的测试。3.4探针法
3.4.1试验准备
3.4.1.1岩心的制备
3.4.1.1.1冷冻成型岩心的制备
冷冻成型的岩心,钻制成直径为63.5mm长度为110mm的两块等体积的半圆柱状,3.4.1.1.2疏松岩心的制备
疏松岩心直接进行抽提洗油:具体作法按SY/T5336一1996中3.6.1的规定执行:3.4.1.2试验用油
原油样品的处理同3.3.1.2
3.4.1.3试验用水
按地层水分析资料配制。
3.4.1.4测定探针的电阻
先测定探针信号线与外壳之间的电阻值,绝缘程度大于1×1042方可使用。然后将探针置于冰水浴内恒温1h后,测量探针电阻,精度为0.00103.4.2模型的建立
3.4.2.1疏松岩心模型的建立
3.4.2.1.1采用三维加压模型,首先将铜套与法兰装配好。将探针固定丁法兰的中心,并使探针的有效长度段处于样品之中,
3.4.2.1.2将模型竖起,法兰端盖的:-端朝下,在铜套筒两端都要加上一层孔径为0.045mm的不锈钢筛网,将油砂装人套筒夯实,L虾另堵头,与夹持器装配好。3.4.2.1.3视样品的井深给模型加环压,同时对模型进行试压,1h压力降小于0.05MPa为合格。3.4.2.1.4测定空气透率具体测定方法按SY/T5336—1996中5.4的规定执行,3.4.2.1.5测定孔隙体积。计算模型的孔隙度,具体作法按SY/T6384一1999中6.1的规定执行。3.4.2.1.6饱和油。计算模型的含油、含水饱利度,其体作法按SYT63841999中6.2的规定执行。
3.4.2.2冷冻成型岩心模型的建立3.4.2.2.1 同3.4.2.1.1.
3.4.2.2.2将模型竖起,法兰端盖的端朝下,在铜套筒两端部要加上一层孔径为0.045rnr的不锈钢筛网,将两块半圆柱状的样品装人铜套,上好男一堵头,与火持器装配好。3.4.2.2.3 同3,4.2.1.3.
3.4.3测试程序
3.4.3.1将样品夹持器(高压釜)与恒温浴装配好,并将测试、控制线路与溢度测控单元连接。3.4.3.2按测试要求给样品加压。3.4.3.3打开导热.系数测定流程电源,启动测试控制程序.3.4.3.4输入参数:包括样品参数(井号、样号、并深)、检测条件参数(饱和度、压力)、探针参3
SY/T 6107—2002
数(长度、电阻)、采样控制参数(采样点数、采样起始时间、间时问)、测试点问隔时间。3.4.3.5根据实验要求设定温度控制仪,自动进行升温、恒温。3.4.3.6进人升温、恒温控制界面,出程序检测升温、恒温情况3.4.37当温度愁定且波动小于0.2亿/min时,进行试测,并通过改变直流稳正电源的输出电压值来选择加热电流:一股岩石样品加热电流为0.42A或0.50A,饱和油水岩石样品加热电流为0.50A或0.60A
3.4.3.8进行导热系数的测定。该温度点的导热系数测定完成后,打印出测定结累。自动进入下一个设定温度的升温与恒温控制,如此反复,直牟完成整个温区的测试:3.5质量规定
3.5.1导热系数测定装置每年校验一次,用高纯度(99.97%)的熔融石英作标样。熔融石英的导热系数值见附录A,维修后随时校验。测试结果平均精度小于2.5%、平均相对误差小于4%为合格,计算公式见附录B。
3.5.2导热系数测定值的平均精度应小于2.5%,计算公式见附录B4地层岩石及流体比热的测定
4.1稳态绝热量热法
4.1.1原理
将一定质量的试样装人量热计样品容器中,使之恒定到所需的测试温度后,在绝热条作下,通入一定量的电能Q,使试样产生-定的温升△t。此时,准确测量出电能Q、温升△,则试样的比热可按下式求出:
Cr-试样的比热,单位为焦耳每克摄氏度J(g-t));Q—通人的电能,单位为焦耳(J);△t—试样温升,单位为摄氏度():m——试样质量,单位为克(g);H。一量热计空白热容量,单位为焦耳每摄氏度(I/t)。4.1.2装置
4.1.2.1主要仪器
稳态绝热量热法比热测定流程主要由以下几个部分组成:·(2)
a)量热计主体:由试样容器、铂电阻温度计一加热器组件、内外绝热屏、示差热电偶堆组成:b)绝热控制系统:由温度控制器及可控硅执行器组成:c)测量系统:由数字电压表、测温电路、测电能电路及计时器等组成;d)压力系统;由高压气瓶,不锈钢离压管阀件及压力表组成:e)抽真空系统:由真空室、下燥瓶及真空泵组成:f)电了天平;
g)微机系统:出计算机、打印机与全套测试装置连接。稳态绝热望热法比热测定流程示意图见图2。4.1.2.2技术指标
稳态绝热量热法比热测定流程技术指标包括以下内容:a)测量系统分辨率为.luV;
b)计时器分辨率为0.001s;
c)电子大平最小分度值小于0.001g;d)试样容器最高工作压力为12MPa;e)系统真空度应达到-0.1MPa。f)示差热电偶堆不少于四对串联热电偶:4.1.3试样制备及要求
SY/T 6107—2002
4.1.3.1计算岩石的热扩散系数和原始饱和油水状态的岩样比热。测出待测岩样的密度、孔隙度及含油、含水饱和度数据,测试方法按SY/T5336一1996中第4章和第6章的规定执行:根据所测参数结果计算岩石的热扩散系数和原始饱和水状态的岩样比热,见附录CA一量热计主体;B--绝热控制系统:C压力给定系统:D真京系统;F一测量系统;1一样品容器;2内加热屏:3--外加热屏;4一防辐射屏;5—真空室:6、7—示差热电偶:8,9一溢控仪:10一可控硅执行器:11—电能测量线路:12一温度测量线路;13—转换开关:14—数了电压表;15—计算机:16—打印机
图2稳态绝热量热法比热测定流程示意图4.1.3,2:岩样清洗按 SY/T 5336—1996 中3.5的规定执行,岩样烘十按 SY/T 5336—1996 中 3.6.1的规定执行。
4.1.3.3原油样品的处理同3.3.1.2。4.1.4测试准备及要求
4.1.4.1测试坏境要求:上作时室内温度保持在20℃~25℃,当日温差不大于±1℃,月光强空气对流.
4.1.4.2量热容器用石油醚、洗衣粉或有机溶剂洗涤,洗游后再用无水乙醇冲洗二至三欲,在5
SY/T 6107-2002
105t二2℃下烘干,在电子天平上称量,恒量误差±0.01g。4.1.4.3量热计空H热容量的测定:测试条件及步骤与测岩样相同,取三次测量的平均值,并存入微机待用。
4.1.4.4装岩样颗粒应填匀填实。原油样品装人量不大于20mL4.1.5测试程序
装样、称样并做好记录。
安装量热计。
充氮气试漏,试压1h压降小于0.05MPa为合格。4.1.5.3
量热计主体组装,抽真空、当系统真空度达到-0.1MPa后,再连续抽空1h以上。开机、预热,启动测试控制程序。4.1.5.53
4.1.5.6输入参数:井号、样号、层位、井深、试样质量、测试压力、真空度、平衡时问、加热时间、最高测试温度:
4.1.5.7启动测试:量热采用标准间歇式加热法,整个测试过程足:测初温、通电加热、恒温、测末温,如此反复直至设定的最高温度。测试过程中各试验点的温升控制在5℃~7℃。4.1.6结果计算
4.1.6.1电能计算:
Q. = Iux Vx t =
式中:
(EN_Ex)x×(2Rc+R+ Rx)×t
(Rn Rx/ Rx
加热电能,单位为焦耳(J);
加热器上通过的电流,单位为安培(A);IH
加热器1通过的电压,单位为伏特(V);测电能电路上的标准阻值,单位为欧姆(2):测电能电路上的加热器的电阻值,单位为欧姆(2);测电能电路上的标准电阻值,单位为欧姆(Q);测电能电路上的引线电阻值,单位为欧姆(2);标准电阻R上的电压,单位为伏特(V);加热器上的电压,单位为伏特(V);-通电加热时间,单位为秒(s)。4.1.6.2平均温度!的计算:
式中:
平均温度,单位为摄氏度(亡);测试初期恒定温度,单位为摄氏度(C):测试末期恒定温度,单位为摄氏度(℃)。4.1.6.3温升At的计算:
At - te - ti
式中:
一温升,单位为摄氏度(℃);ar
测试初期恒定温度,单位为摄氏度(T);t;
测试末期恒定温度,单位为摄氏度(℃)。+·(3)
用铂电阻温度计测温,H温度1的确定见附录 LD)4,1.6.4岩样比热C.按式(2)计算。4.2准稳态法
4.2.1原理
SY/T 6107—2002
一样品在管状加热器中从侧面受到恒定均匀加热,加热器的周界和端部处于“动态”绝热:经过一段时间后,样品内各处升温速率都相等。根据比热的定义,可得:式中:
Cp -m ×(du/dr)
C,——试样的比热,单位为焦耳每克摄氏度[J/(g)]:加热功率,单位为焦耳每秒(J/s);m—一试样质量,单位为克(g):ds/dt——温升速率,单位为摄氏度每秒(/s)。4.2.2装置
4.2.2.1主要器
推稳态法比热测定流程由以下儿个部分组成:a)温控系统:出温控及温度跟踪系统组成;b是热计本体:由样战池,绝热层及热电偶堆组成:c)测量系统:由微机及打印机组成;d)乐力系统:由高压氮气瓶、压力表及不锈钢管阀件组成;e)电子天平。
准稳态法比热测定流程示意图见图3。4.2.2.2技术指标
准稳念法比热測定流程的技术指标包括以下内容:a)样品池温度绝对误差小于1r;b)本体最高T作压力13MI'a;
c)本体压力控制绝对误差小于0.01MI\a;d)良子天平量程大丁200g:最小分度值小于0.001g;e)PID温度跟踪保护得失热小于0.02/min4.2.3试样制备及要求
4.2.3.1岩样清洗按4.1.3.2的规定执行。+.2.3.2油砂样品必须用耐高温材料密封包装方可放人样品简。(6)
4.2.3.3在样品筒允许条件下。样品可为柱状、颗粒状,但必须在样品简内分布均匀、紧密接触。4.2.4仪器状态要求
仪器状态应符合下列要求:
)仪器启动至少3min后力可使用;b)设置第一个数据采集点必须高出样品筒初始温度10℃以上;心)样品温度每分钟上升1.5℃~2C为宜;d)输人量热计的空白热容量应为相同条件下至少5次测量的平均值;e)用氮气冲洗量热计本体至少一次(2.0MPa);工作时,仪器周围不充许有强空气对流。4.2.5 测试步骤
4.2.5.1 装样。
SY/T 6107—2002
4.2.5.2冲洗本体、试压。
4.2.5.3在微机内输人量热计的空白热容量、初始温度、结束温度、加热电流和测试内容。x
A一温控系统:B一量热计本体;C一测量系统;D一压力系统;1一第二层温控仪;2一第一层温控仪:3一第一层温控伐;4一高压氮气瓶:5--计算机;6—打印机:7—样品池:8—压力表图3准稳态法比热测定流程示意图4.2.5.4启动测试
4.2.6 结果计算
出于加热器利样品筒有热容H。,因此计算时必须加以校正,即:Ce
式中:
tdt/dt
C——试样的比热,单位为焦耳每克摄氏度[J(g·)];试样质量,单位为克(g);
—-加热功率,单位为焦耳每秒J/s);d/dr——温升速率,单位为摄氏度每秒(r/s);H。—加热器和样品筒的热容,单位为焦耳每摄氏度(I)。4.3差示扫描量热计(DSC)测量法4.3.1原理
在不作非体积功的等压过程中,在没有物态变化和化学组成变化时,直接测得试样的吸热或放热速率
式中:
通过下式计算便可得到试样的比热:aHx
-试样的比热,单位为焦耳每克摄氏度[J(g·)];热熔变化速率,单位为焦耳每分(J/min)):(8)
小提示:此标准内容仅展示完整标准里的部分截取内容,若需要完整标准请到上方自行免费下载完整标准文档。