首页 > 石油天然气行业标准(SY) > SY/T 6109-1994 石油天然气储量报告图表格式
SY/T 6109-1994

基本信息

标准号: SY/T 6109-1994

中文名称:石油天然气储量报告图表格式

标准类别:石油天然气行业标准(SY)

标准状态:现行

发布日期:1995-01-18

实施日期:1995-07-01

出版语种:简体中文

下载格式:.rar.pdf

下载大小:1566608

相关标签: 石油 天然气 储量 报告 图表 格式

标准分类号

标准ICS号:石油及相关技术>>75.020石油和天然气的开采与加工

中标分类号:石油>>石油勘探、开发与集输>>E12石油开发

关联标准

出版信息

页数:26页

标准价格:20.0 元

相关单位信息

标准简介

SY/T 6109-1994 石油天然气储量报告图表格式 SY/T6109-1994 标准下载解压密码:www.bzxz.net

标准图片预览

SY/T 6109-1994 石油天然气储量报告图表格式
SY/T 6109-1994 石油天然气储量报告图表格式
SY/T 6109-1994 石油天然气储量报告图表格式
SY/T 6109-1994 石油天然气储量报告图表格式
SY/T 6109-1994 石油天然气储量报告图表格式

标准内容

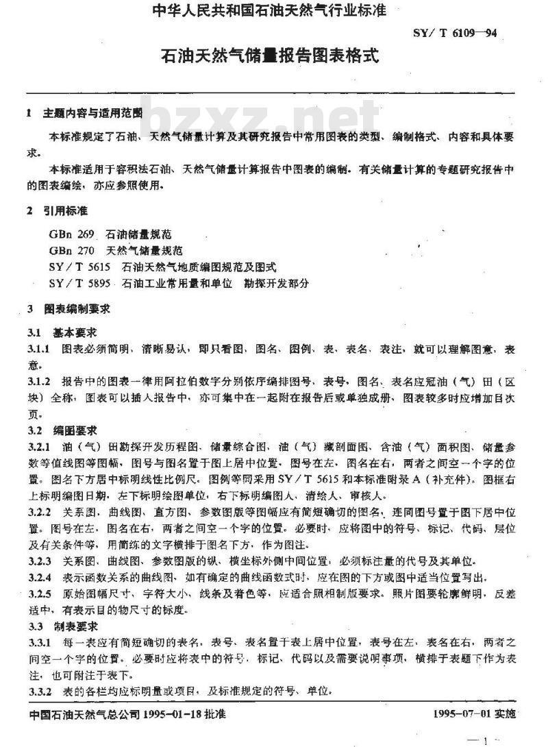
中华人民共和国石油天然气行业标准SY/T6109--94
石油天然气储量报告图表格式
1995--01-18发布
1995-07-01实施
主题内容与适用范围
2.引用标准
3图表编制要求
4图表格式·
附录A:储量图件常用补充图式(补充件)附B·储量报告表格格式(补充件)附录C储量报告图件格式(参考件)次
1主题内容与适用范
中华人民共和国石油天然气行业标准石油天然气储量披告图表格式
SY/ T 6109-94
本标准规定了石袖、天然气储量计算及其研究报告中常用图表的类型、编制格式、内容和具体要求。
本标准适用于容积法石油、天然气储量计算报告中图表的编:有关储量计算的专题研究报告中的图表编绘,亦应参照使用,
2引用标准
GBn 269石油储量规范
GBn270天然气储量规范
SY/T5615石油天然气地质编图规范及图式SY/T5895:石油工业常用量和单位勘探开发部分3图表编制要求
3.1基本要求
3.1.1、图表必须简明、清晰易认,即只看图、图名、图例、表、表名、表注,就可以理解图意,表意。
3.1.2报告中的图表一律用阿拉伯数字分别依序编排图号,表号,图名、表名应冠油(气)田(区块)全称,图表可以插人报告中,亦可集中在一起附在报告后或单独成册,图表较多时应增加目次页。
3.2编图要求
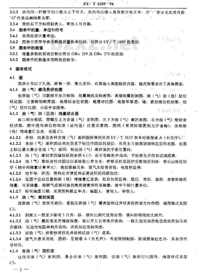
3.2.1油(气)田勘探开发历程图、储量综合图、油(气)藏剖面图、含油(气)面积图、储量参数等值线图等图幅,图号与图名置于图上居中位暨,图号在左、图名在右,两者之间空一个字的位置。图名下方居中标明线性比例尺。图例等间采用SY/T5615和本标准附录A(补充件)。图框右上标明编图日期左下标明绘图单位,右下标期编图人,清绘人,审核人。3.2.2关系图、曲线图、直方图、参数图版等图幅应有简短确切的图名:连同图号置于图下居中位置。图号在左,图名在右,两者之间空一个字的位置。必要时,应将图中的符号、标记、代码、层位及有关条件等,用简练的文字横排于图名下方,作为图注。3.2.3关系图,曲线图、参数图版的纵,横坐标外侧中间位置:必须标注量的代号及其单位。3.2.4表示函数关系的曲线图,如有确定的曲线函数式时,应在图的下方或图中适当位置写出。3.2.5原始图幅尺寸,字符大小,线条及着色等,应适合照相制版要求。照片图要轮廓鲜明,反差适中,有表示目的物尺寸的标度。3.3制表要求
3.3.1每一表应有简短确切的表名。表号,表名置于表上居中位置,表号在左,表名在右,两者之间空一个字的位置。必要时应将表中的符号:标记、代码以及需要说明事项,横排于表题下作为表注,也可附注于表下。
3.3.2表的各栏均应标明量或项目,及标准规定的符号、单位。中国石油天然气总公司1995-01-18批准1995-07-01实施
SY/ T 6109- 94
3.3.3表内同一栏数字的小数点上下对齐。表内均应填人具体数字和文字、用\一\表淤无此项内容,“O\代表实测结果为零。
3.3.4表的右下方标明制表人,审核人与日期。3.4图表中的量、单位和符号
3.4.1采用法定计量单位。
3.4.2图表中用符号表示数值的和单位时,应符合SY/T5895的规定。3.5图表中的数值
3.5.1储量参数的有效位数应符合GB11 269及GBn270的规定3.5.2图表中的数值采用阿拉伯数字;4图表格式
图共分为以下九类。除第一类、第九类外,对其他七类图幅的内容、格式和要求作了具体规定。4.1.1油(气)藏地质研究图
包括油(气)田勘探开发历程图,地養测线及构造图:·典型地囊剖面图:油(气)层(组)层位标定图,主要断层断面图,地层综合柱状图,地层对比图,地层等厚图:储:盖层综合柱状图,油(气)层对比图,小层平面图等。4.1.2油(气)田(区块)储量综合图由三部分组成。图幅左上为含油(气)面积图,左下为油(气)藏剖面图,右为油(汽气)层综合柱状图。图中适当部位附地理(或构造)位置示意图、图例(常用标准图例允许省略)、注和新(梭)增储量汇总表:见图C1。
4.1.2.1井别、线条及各种含油(气)面积图例等同采用SY/T5615和本标准附录A(补充件)。::4.1.2.2含油(气)面积图必须在图名下标注作图层的层位采用主力油层顶面标志层作底图。在图上标出最大登合含油(气)面积,标出油(气)藏剖面的平面位置线。4.1.2.3油(气)藏面图编制原则参照4.1.3,但可省略测井曲线,不标射孔井段和试油成果。4.1.2.4油(气)层综合柱状图应以系统取心井为主,拼接目的层段的完整地层剖面,表示出地层层序(细分到储量计算单元)、地层接触关系、油气水层和岩性、电性特征等。4.1.2.5对并号、拼图、资料应用情况和必要说明的问题加注。4,1.2.6在图中空白位置附新(核)增储量汇总表,栏目包括区块、层位、类别、面积、参数和地质储量、可采储量,溶解气或凝析油的地质储量和可采储量,表中不标计量单位。4.1.2.7标明编图日期、采用资料截止年月、编图人,清绘人,审核人。4.1.3油(气)藏劑面图
选取油(气)层发育部位。最能反映油(气)藏类型和过井较多的剖面方向作图,编图格式见图C2.
4.1.3.1剖面上一般至少要有3口井:纵、横向比例尺选用合理,横向标明线性比例尺。4.1.3.2油(气)蔽剖面采用海拔深度。每口升左右带测井曲线,-般左边绘自然电位或自然仰马测井曲线、右边绘电阻率测井曲线。井底标注完钻深度。4.1.3.3试油(气)井要标明射孔井段和试油(气)成果4.1.3.4油气水层采用统··图例,见附录A(补充件)。考虑照相制版,除油层涂红色外,其余用符号标注。
4.1.4含油(气)面积图
包括含油(气)面积图、叠合含油(气)面积图、含油(气)面积对比图等。编图格式见图C3。
SY/ T 610994
4.1.4.1应标明作图层位,即采用\×××层项(或底)面构造图\为底图。多含油层分砂层组计算储量时,应按计算单元分层作出油层预面构造图。4.1.4.2I,Ⅱ类探明储量含油面积图比例尺为1:10000;Ⅲ类探明储量为1:10000或1:25000控制储量为1:10000到1:50000:标注线性比例尺。4.1.4.3井位采用实测井位,斜并标出地下井位(相当作图层的实际钻遇位置)。4.1.4.4确定含油(气)边界的依据井齐全,包括油水(气)边界以外的水井,干井和空井等,并在表示有效厚度:砂层厚度的位置上,标明水层、干层、砂层尖灭,未钻穿等。4.1.4.5井别、厚度地层标志线,油(气)水边界线等采用统一线条和规定符号,详见附录A(补充件)。
4.1.4.6油(气)水边界的具体位置,要与油藏部面图及报告中的文字描述相符合:4.1.4.7新块、新层含油(气)面积图上标出试油(或试采)成果。4.1.4.8一张图上同时有不同层位或不同时间(面积对比图)的含油(气)边界时,用不同线条符号标注清楚、详见附录A(补充件)。4.1.4.9扩边新增含油(气)边界位置与上一次计算含油(气)面积边界相接部分应当重合。4.1.4.10储量类别用罗马数字I,Ⅱ,Ⅱ在含油(气)面积范围内标明。4.1.5典型曲线图
包括典型单并四性关系图(特殊储层岩性与电性关系图)、关键井测井解释综合图、有效厚度划分典型曲线(油层、气摆、油水层、干层、岩性、物性、电性下限层,厚度变化、夹层显示、低电阻率,薄层,稠油层,特殊岩性油层等)。编图具体内容及格式见图C4。4.1.5.1图幅一般采用1000mm×1400mm规格的16开(B4)纸。4.1.5.2特殊储层补充双侧向、自然伽马、伽马能谱、岩性密度、中子伽马、井径等测井曲线内容。4.1.6有效厚度标准
包括岩性标准,物性标准、电性标准图,油(气)水标准图及油(气)平标准图。编图格式见图C5。油、气、水,干层及层位等应用图例表示。4.1.7储层参数研究图
4.1.7.1储层参数研究图包括下列图幅:a.储层特征分析图:包括骨架矿物、岩石成分、颗粒粗细、胶结物含量、孔喉半径,孔隙度、渗透率分布图,储层岩相变化图及相互关系图等;b,流体性质变化规律研究图:包括油气性质平面、纵向变化规律图、粘度温度关系图,地层水电阻率纵、横向变化图,油、气层原始地层压力和温度纵横向变化图等c.孔隙度研究图:包括声波、密度、中子测井解释孔度图版,孔隙度与深度关系图等;d饱和度研究图:包括各种解释方法的饱和度图版;e原油密度与体积系数研究图:包括原油密度、体积系数与原油性质等其他参数的相关关系图等。
f.天然气压缩系数及凝析油含量的研究图等。以上图幅可用直方图、曲线关系图、散点图、等值线图等形式表示。其编图格式分别见图C6、图 C7、图 C8、 图 C9、图 C10。4.1.7.2在设置图例时用不同符号类型区别图中所表示的参数、如岩性、含油性、层位、油田等。4.1.7.3在各种关系图的适当位置应附公式,并标明有关精度值(相关系数、标准差,检验值等)及应用资料情况(采用并数、层位、层数、样品数等)。必要时应注明图版或公式的适用条件。4.1.8储量参数等值线图
包括各种储量参数(厚度、孔隙度。渗透率、饱和度、原油密度,气油比.凝析油含量、烃杜高度、储量丰度等)等值线图及综合评价图。3
SY/ T 6109-94
储量参数等值线图比例尺一般应与含油(气)面积图一致。4.1.9其他类
包括特殊岩性、特殊储层的描述图件:油(气)藏描述评价图件,经济评价图件等。4.2表
表共分为丸类、见附录B(补充件)。4.2.1基础资料明细囊
包括下列表格:
a,“××油(气)田(区块)勘探工作量统计表”(见表B1);h。××油(气)田(区块)分析化验工作量统计表”(见表B2)4.2.2地理地质情况表
包括下列表格:
a.“××油(气)田(区块)地理及地质情况表”(见表B3)h.“××油(气)田(区块)断层要素表”(见裘B4),4.2.3试油、试采数据表
包括下列表格:
a.“××油(气)田(区块)试油成果表”(见表B5);b,“××油(气)田(区块)试采数据表”(见表B6)4.2.4油(气)层性质、流体性质统计表包括下列表格:
a。“××油(气)田(区块)测井解释成果统计表”(见表B7);b.“××油(气)田(区块)油(气)层岩心分析统计表”(见表B8);c.“××油(气)田(区块)原油性质统计表”(见表B9);d,“××油(气)田(区块)源油高压物性分析统计表”(见表B10)e。“××油(气)田(区块)天然气组分分析及偏差系数计算表”(见表B11):f“××油(气)田(区块)地层水分析及地层水电阻率统计表”(见表B12)。4.2.5储量参数研究基础数据表
4,2.5.1有效厚度研充包括下列表格:a“××油(气)田(区块)有效厚度岩性、含油(气)性、物性界限基础数据表”(见表B13);
b。“××油(气)田(区块)有效厚度电性界限基础数据衰”(见表B14)。4.2.5.2有效孔隙度研究数据表(见表B15)。4.2.5.3原油物性相关分析研究数据表(见表B16)。4.2.6储量参数选值依据表
包括下列表格:
a。“××油(气)田(区块)含油(气)面积圈定依据表”(见表B17);b.“××油(气)田(区块)有效厚度选值依据表”(见表B18);C。“××油(气)田(区块)有效孔隙度、含油(气)饱和度选值依据表”(见表B19):d,××油(气)田(区块)地面原油密度、体积系数、气袖比选值依据表”(见表B20)。4.2.7储量计算汇总表及升级、核算对比分析表包括下列表格:
a.“××油(气)田(区块)石油储量表”(见表B21);b“××袖(气)田(区块)天然气储量表”(见表B22)C.“××油(气)田(区块)升级、核算石油储量对比分析表”(见表B23);SY/T 610994
d、“××油(气)田(区块)升级、核算天然气储量对比分析表”(见表B24)4.2.8储量综合评价表
包括下列裘格:
a。“××油(气)田(区块)石油(天然气)储量综合评价表”(见表B25)b,\××油(气)田(区块)石油(天然气)储量技术经济评价表”(见表B26)。4.2.9其他表格
包括特殊岩性、特殊储层、热采工艺的统计表等。Ai
油气水层厚度数据
油气水边界线
SY/ T 610994
附录A
储盘图件常用补充图式
(补充件)
断失或断失后
残余有效厚度
有效厚度
砂层厚度
砂层尖灭
外油水边界线
内油水边界线
外油气边界线
内油气边界线
含油边界线
油蕨中迹线
有效厚度需线
储量计算线
方括号内0\表示地层断
失,方括号内数字表示
断缺后残余有效厚度
有效厚度带圆括号表示
油干二类有效厚度,带
方框表示油水二类有效
A3含油气面积
A4试油试采
储量类别
SY/ T 6109-94
当年新增探明
含油面积
历年上报探明
含油面积
当年新增控制
含油面积
历年上报控制
含油面积
当年新增探明
含气面积
历年上报探明
含气面积
试油成果
鳍量类别
5mm.工作制度
215m******日产气量
21.3+*-日产油量
5.6m.-日产水量
7.4/ 2射开厚度/层数
图图内罗马字,Ⅱ,班
表示探明储量类别
区块或井号
km×km
长度!
井数口
获油流井号
见油层井:
制表人:
SY/T 610994
附录B
储量报告表格格式
(补、充件)
× ×油(气)田(区块)勘探工作量统计表井
获工业油流井号
油斑以上心长
审核人:
!区共项最后一行设合计栏,进行每个区块及金汕田的合计。试油 (气)
(汽气)
2修约位数:进尺值,心长值修约到2位小数,收获率值修约到1位小数。单试层
合试层
正裂井放
酸化井放
日期:
三维地震面积和二维地震测线长度是指控制区块形态的一定勘探范围内的工作量:钻井工作量包括含油(气)面积内外的井数,探井特指区探寸和预探井××油(气)田(区块)分析化验工作量统计表表B2
常规分析
制表人:
特殊分析
相对密透率
压缩孔度
审核人!
注:区块或井号项进行每个区块及全油田的合计。8
微观分析
图象分析
日期:
流体分析
块或个
商压物性
地理位置
断层编号
地面条件
SY/T 6109--94
××油(气)田(区块)地理及地质情况表表B3
区域构造位置
二级构造单元
断屠名称bzxZ.net
级构造单
制表人:
局部构造或圈闭情况
↓km2
审核人:
储层特征
日期:
表B4××油(气)田(区块)断层要素表断层产状
断层分级
制表人:
断层差
审核人:
倾角,(“)
日期:
非均质性
袖藏特征
钻遇并数
动类型
钻遇井号
(写)
—10-
试油结论
[/Bu1/Bu
飘离子
总矿化
凝國点
含硫物
天然气相对密度
气油比
综合含水%
方國式
日期年,月
试油或描施
原度m
层数层
射孔井段Ⅲ
解释序号
SY/ T 6109-94
含水%
含水%
甘期年,月
原度m
层数层
井段m
小提示:此标准内容仅展示完整标准里的部分截取内容,若需要完整标准请到上方自行免费下载完整标准文档。