首页 > 石油天然气行业标准(SY) > SY/T 6472-2000 油田生产主要能耗定额的分类编制方法
SY/T 6472-2000

基本信息

标准号: SY/T 6472-2000

中文名称:油田生产主要能耗定额的分类编制方法

标准类别:石油天然气行业标准(SY)

标准状态:现行

发布日期:2000-03-10

实施日期:2000-10-01

出版语种:简体中文

下载格式:.rar.pdf

下载大小:159487

相关标签: 油田 生产 主要 能耗 定额 分类 编制 方法

标准分类号

标准ICS号:石油及相关技术>>75.200石油产品和天然气储运设备

中标分类号:石油>>石油勘探、开发与集输>>E16油、气集输

关联标准

出版信息

出版社:石油工业出版社

页数:11页

标准价格:16.0 元

相关单位信息

发布部门:国家石油和化学工业局

标准简介

SY/T 6472-2000 油田生产主要能耗定额的分类编制方法 SY/T6472-2000 标准下载解压密码:www.bzxz.net

标准图片预览

SY/T 6472-2000 油田生产主要能耗定额的分类编制方法
SY/T 6472-2000 油田生产主要能耗定额的分类编制方法
SY/T 6472-2000 油田生产主要能耗定额的分类编制方法
SY/T 6472-2000 油田生产主要能耗定额的分类编制方法
SY/T 6472-2000 油田生产主要能耗定额的分类编制方法

标准内容

ICS 75.200
备案号:6860—2000
中华人民共和国石油天然气行业标准SY/T 6472—2000
油田生产主要能耗定额的
分类编制方法
Mcthod of stipulation of principal energyconsumption norm for production of oil field2000-03-10发布
国家石油和化学工业厨
2000-10-01实施
SY/T 6472--2000
2引用标准
3定义
4定额的分类编制
5定额编制资料
6钻井柴油消耗定额及来液用电单耗定额的制定附录A(标准的附录)
附录B(提示的附录)
附录C(提示的附录)
油田生产主要能耗定额分类构成项目华北油田钻井柴油消耗定额制定示例大庆油用采液用电单耗定额制定示例SY/T 6472—2000
本标难对油田牛产要能耗量的计算及十要能耗定额分类编制进行了规定。该标准的出版将指导石油企业实现合理利用能源,杜绝浪费,促进节能降耗工作。本标难规定了油田生产主要能耗定额的分类编制方法。本标难的附录 A是标准的渐录。本标雄的附录B、附录C都是提示的附录。本标雅由中国石油天然气集团公司提出。本标难由石油工业节能专业标推化技术委员会口。本标准起草单位:大港油田集团有限责任公司、河南石油勘探局、大庆石油管理局、华北石油管理局。
本标准主要起草人王相峰梁惠勋秦辉沈雷王建玺1范围
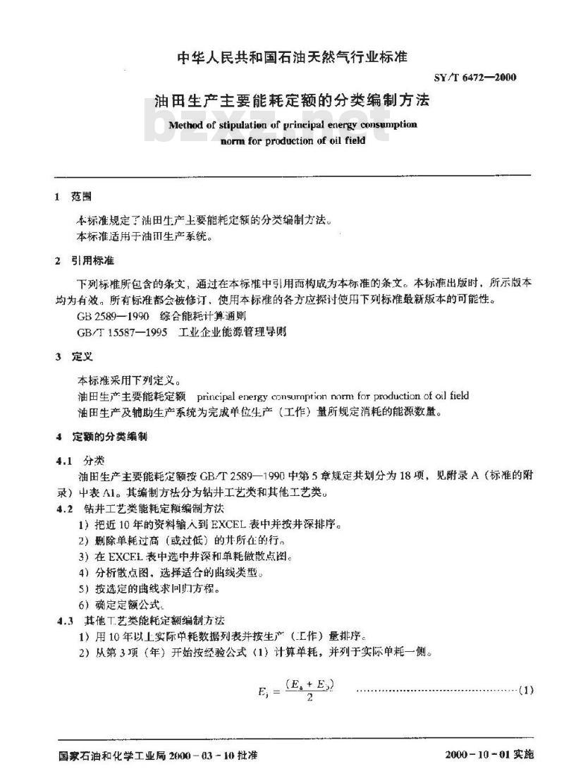
中华人民共和国石油天然气行业标准油田生产主要能耗定额的分类编制方法Method of stipulation of principal energy consumptionnorm for production of oil field本标准规定了油田生产王要能耗定额的分类编制方法本标准适用于油生产系统。
2引用标准
SY/T 6472—2000
下列标推所包含的条文,通过在本标准中引用而构成为本标准的条文。本标准出版时,所示版本均为有效,所有标准都会被修订,使用本标准的各方应探讨使用下列标准最新版本的可能性。GB2589—1990 综合能耗计算通则GB/T15587-—1995工业企业能源管理导则3定义
本标摊采用下列定义。
油田生产主要能耗定额principal energy consumptieon nnrm for production of oil ield油田生产及辅助生产系统为完成单位生产(工作)量所规定消耗的能源数量。4 定额的分类编制
4.1分类
油田生产主要能耗定额按GBT2589一1990中第5章规定共划分为18项,见附录A(标准的附录)中表A1。其编制方法分为钻井工艺类和其他工艺类。4.2钻井工艺类能耗定辙编制方法1)把近10年的资料输人到 EXCEL表中并按井深排序。2)删除单耗过高(或过低)的并所在的行,3)在EXCEL表中选中井深和单耗做散点图4)分析散点图,选择适合的曲绒类型,5)按选定的曲线求们方程。
6)确定定额公式。
4.3其他T.艺类能耗定额编制方法1)用10年以上实际单耗数据列轰并按生产(工作)量排序。2)从第3顶(年)开始按经验公式(1)计算单耗,并列于实际单耗一侧。E.
国家石油和化学工业局2000-03--10批准(E。+ Es)
2000 - 10 - 01 实施
式中:E:计算单耗;
E,—前3项实际单耗平均值
前3项实际单耗最低值。
SY/T 6472—2000
3)以生产:(工作)量为横坐标,以实际单耗、计算单耗为纵坐标做散点(曲线)图、参见图B1。
4)修正上面经验公式【见式(2).E,
式中:1,k2——计算单耗修正系数。(E+E)
k, + k2
5)根括散点(曲线)图确定1,表2,使计算单耗曲线与实际单耗曲线拟合。(2)
6)结合下一年计划生产(工作)量,按修正的经验公式确定E。,Eh:1,,计算出E,作为能耗定额。
5 定额编制资料
按GB/T15587的规定,定额编制应有下列资料:a)近10年生产(T作)量(产值)等技术经济指标;b)近10年能耗计量统资料和历史最好水平资料;c)节能技术措施实施情况:
d)近期设备耗能检测资料;
e)现行节能技术标准:
f)同行业相同生产条件下的耗能数据及国内外先进水平状况。6钻井柴油消耗定额及采液用电单耗定额的制定油田钻柴油消耗定额及油田采液用电单耗定额的制定见附录B(提示的附录)和附录C(提示的附录)。
SY/T 64722000
附录A
(标准的附录)
油田生产主要能耗定额分类构成项目表A1油田生产主要能耗定额分类构成项目定额名称
1.产值综合单耗
2.产值生产单耗
3.油气生产单耗
4.液量生产单耗
5.油(气)涟量生产单耗
6.油气生产用电单耗
7.液量生产用电单耗
8.注水用电单耗
9.钻井进尺生产单耗
10.钻井进尺柴油单耗
11.汽车运输汽油单耗
12.汽车运输柴油单耗
13.供水用电单耗
14、标推井饮生产单耗
15.标测线于米生产单耗
16.标准条件米生产单耗
17.油建产值单耗
18.筑路产值单耗
计量单位
kg(标煤)万元
kg(标煤)(万元
kg(标煤)(油)
kg(标煤)/t
kg(标煤)t
(kw-h)t(油)
(kw·h)t(液)
(kwh)/m3
kg(标煤)m
kg/ (10°t-km)
kg/ (10t-lm)
(kw-h) /m
kg(标煤)井次
kg(标煤)Akm
kg(标煤)/uri
kg(标蝶)历元
kg(标煤)方元
SY/T 6472--2000
附录B
(提示的附录)
华北油田钻井柴油消耗定额制定示例把近1U年的资料输人到计算机EXCEL丧中,并按扩深携序,见表B1:表 B1异深排序表
岔 17 -6
岔39-2
岔15-24
α15-7Www.bzxZ.net
删除单耗过高(或过低)的并所在的行。B2
在表中选中并深和单耗做散点图,见图B1。R3
升深,·
图微点求图
分析敏点,32m以基本为斜率较小购克线,3200m以上为斜率较大的直线或幕指数曲线。因此,应以3200m为界分别求回方程。防按选定的曲线求国叫方程:
1)320)以下(含3200m)设单耗为Y,深为,购:SY/T6472—2000
Y-α+ hH
利用EXEL的直线回归,则求出α一15,b一0.006143。则钻并进尺在3200m以卜的回照方程为:Y - 15 + 0.006143H
2)3200m以.上的并可以先用相关性检验系数的值来确定采用哪种曲线回明,应采用入值接近1的那种曲线。
用直线:^ =0.7394
用幕指数曲线:入=0.7435
通过以上两种线忙关性检验,说明用幂指数求回归方程更合适。设幕指数曲线回归方程为:
其中:
则回方程为:
B6确定定额公式:
b = 0. 00095
Y-.1.6581ec.nmg5H
320hm以下生产井柴油消耗定额=(15+0.006143H)3200m以上生产井柴油消耗定额一±1.6581e0.0095Hm其中k为区块修正系数,三(≥实际单耗)/(计算单耗),一般每区块都可以得出一个值。为减化定额,可以把值相近的区块划为类,用统的值。SY/T 6472--2000
附录C
提示的附录)
大庆油田采液用电单耗定额制定示例用10年以上实际单耗数据刻表并按生产(工作)量排序,见表C1C1
实际单耗及生产量排序表
采液量
270366830
278 639 555
280 982 070
287 686 142
291 72B 612
297 715557
300 677 390
321 054 777
实际单耗
(kw·h) /t
从第3项(年)开始接经验公式(C1)计算单耗并列于实际单耗一侧,见表C2及表C3C
表(2实际单耗、让算单耗及生产量排序表序
采液盘
270366 830
278 639 555
280 982 070
287 686 142
291 728 612
297 715 557
300 677 390
321 054 777
实际单耗
(kw-h)/t
(E+ E)
计算单耗
(kW·h)/t
..-(Cn)
式中:E
-计算单耗;
前3项实际单耗平均值:
F,一-前 3 项实际单耗最低值。SY/T 6472--2000
C3以生产(工作)量为横坐标,以实际单耗、计算单耗为纵坐标做散点(曲线)图见图CI。表C3
25 973
26 078
26 791
2R 098
28 769
29 173
29 772
30 068
实际单耗
(kwh) /
机械采液用电单耗
计算单耗
(kw-h) t
修正单耗
(kw-h) A
25002600027000280002900030000310003200033000来滋母。10
修正上前经验公式。
散点示意图
(Ea+ Eb)
kt + k?
实际单耗,(k两-5) / t
计算单耗(kw-h)/t
静正单耗, (k胃-h) / t
式中:,计算单耗修正系数。
SY/T 6472-2000
C5根据散点(曲线)图确定kl,t2,使计算单耗曲线与实际单耗曲线拟合。C6结合下一年计划生产(工作)量,按修正的经验公式确定E,Eb,表,,k2,计算出E,作为能耗定额。
小提示:此标准内容仅展示完整标准里的部分截取内容,若需要完整标准请到上方自行免费下载完整标准文档。