首页 >  铁路运输行业标准(TB) >  TB/T 1583-1996 机车车辆铸钢件补焊技术条件

基本信息

标准号: TB/T 1583-1996

中文名称:机车车辆铸钢件补焊技术条件

标准类别:铁路运输行业标准(TB)

标准状态:已作废

发布日期:1996-10-11

实施日期:1997-04-01

出版语种:简体中文

下载格式:.rar.pdf

下载大小:1.86 MB

相关标签: 铸钢件 补焊 技术

标准分类号

中标分类号:铁路>>机车车辆通用标准>>S39机车车辆检修工艺与设备

关联标准

替代情况:TB 1583-86

出版信息

页数:7页

标准价格:12.0 元

相关单位信息

标准简介

TB/T 1583-1996 机车车辆铸钢件补焊技术条件 TB/T1583-1996

标准内容

中华人民共和国铁道行业标准
TB/T1583—1996
机车车辆铸钢件补焊技术条件
1996-10-01发布
1997-04—01实施
中华人民共和国铁道部发布
中华人民共和国铁道行业标准
机车车辆铸钢件补焊技术条件
1主题内容与适用范围
TB/T1583-1996
代替TB1583—86
本标准规定了碳素钢及低合金钢铸件缺陷补焊的技术要求及质量检验。本标准适用于机车车辆及轨道起重机用碳素钢及低合金钢铸件缺陷的补焊。2引用标准
GB5117
GB5118
GB9448
JB3223
TB/T1464
TB/T1582
TB/T2246
TB/T2594
3基本技术要求
碳钢焊条
低合金钢焊条
焊接与切割安全
焊条质量管理规程
铁道机车车辆用碳钢铸件通用技术条件机车车辆二氧化碳气体保护焊技术条件机车车辆用低合金铸钢件通用技术条件铁道机车车辆结构用低合金铸钢3.1焊工必须经有关焊接理论的学习和实际操作培训,焊补工作应由经考试合格并取得相应合格证的焊工担任。
3.2碳素钢铸件的补焊范围按TB/T1464中的3.15条规定执行。3.3低合金钢铸件的补焊范围按TB/T2246中的3.14条规定执行。3.4焊接设备及辅助器具,应按维护保养要求,保持其良好状态,以保证使用安全可靠。3.5采用二氧化碳气体保护焊时,其材料及工艺应符合TB/T1582的规定。3.6焊接与切割的操作安全应符合GB9448的规定。4材料
碳钢铸件的化学成份和机械性能应符合TB/T1464的规定。4.12
4.2低合金钢铸件的化学成分和机械性能应符合TB/T2594铁道机车车辆结构用低合金铸钢的规定。
4.3碳钢焊条与低合金钢焊条应分别符合GB5117及GB5118的规定。中华人民共和国铁道部199610-01批准1997—04—01实施
TB/T1583—1996
4.4焊条应按JB3223的规定进行保管和烘干。4.5焊补铸钢件所用焊条应使熔敷金属的机械性能与母材的相当。5焊前准各
5.1坡口形状应根据铸件截面厚度、坡口部位及焊工操作条件等确定,坡口加工尺寸可参照图1的要求。
75°最力
20°最小
(30°最小
75°最大
R5最小
20°最小
0°最小
垫板焊后
130°最小
注:(1)(a)为非贯通坡口,(b)、(c)为贯通坡口;(2)对坡口(b),如能两面施焊时,一面焊后,应清根,再焊另一面。A-A
20°最小
R5最小
(3)对厚断面,宜开出双面坡口,如(C)。当焊完一面后,也应清根,再焊另一面。图1
3最小
5.2清除缺陷,制备坡口可采用机械方法(包括钻削、铣削等的机床加工及风铲铲削等)或采用气割及碳弧气刨等热切割方法。5.3坡口表面应露出母材金属本色,坡口底部与侧壁过渡要圆滑,不得留有尖角,坡口及其两边各10~20mm范围内应清除油污、铁锈和其它杂物。5.4双面焊时,焊缝根部间隙应不小于3mm,以确保完全焊透。5.5重要部位的缺陷,必须彻底清除。必要时,应采用磁粉探伤或渗透探伤方法验证。2
TB/T1583—1996
5.6进行贯通的单面坡口焊接时,可采用背面垫板或封底焊,钢垫板的化学成分应与铸件化学成分类似,或采用含碳量为0.26%以下的碳素钢板,其磷、硫含量应各不超过0.04%。5.7如采用非金属垫板时,应采用不可燃材料。5.8重要部件的坡口,焊前应由检查人员进行检查,合格后方可施焊。5.9预热
5.9.1应根据铸件的材质和温度等情况确定预热温度。铸件的预热温度及焊后热处理要求见表1。
5.9.2需补焊之铸件最好采用整体预热,如不能整体预热时,则可采用局部预热。局部预热的范围为焊缝两侧至少各取焊缝处截面厚三倍的宽度。表1
铸件牌号
ZG230—450
ZG310—570
ZGD265—480
ZGD415—620
ZGD690---830
6施焊
铸件温度
一腰时:>
预热温度
>50℃
≥150℃
≥150℃
150~280℃
6.1铸件焊补一般应在铸件热处理以前进行。6.2引弧
6.2.1焊接时,应防止电弧击伤铸件表面。6.2.2不允许在铸件的非焊补表面上引弧。6.3施焊部位应避免人为吹风与穿堂风。6.4施焊中应保持焊缝层间温度不低于预热温度。焊后保温措施
不需要
石棉被复盖缓冷或
随炉冷却
焊后热处理
除技术条件规定外,
二般不作焊后热处
600~650℃消除应
力处理
318~650℃消除应
力处理
430~650℃消除应
力处理
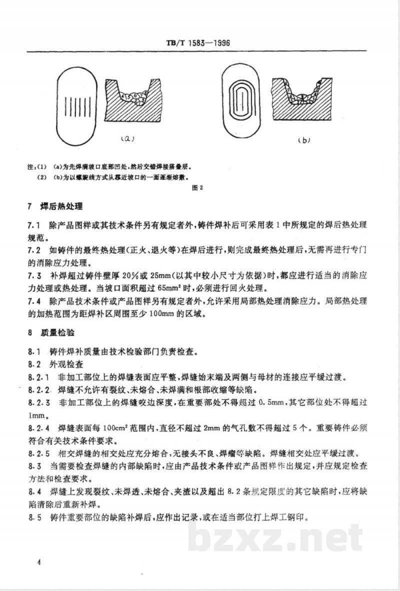
6.5多层焊时,第一层焊缝宜采用较小直径的焊条施焊,以减小焊缝的熔合比,防止产生热裂纹。每焊完一层后,应彻底清除熔渣(发现裂纹及其它缺陷应清除)后,再焊下一层。6.6较长焊缝(L>200mm)的焊接,应采用分段退焊法。6.7多层堆焊后,推荐采用下列焊接顺序(见图2)。3
TB/T1583—1996
注:(1)(a)为先焊满坡口底部凹处、然后交错焊接搭叠层。(2)(b)为以螺施线方式从靠近坡口的一面逐渐熔敷,图2
7焊后热处理
7.1除产品图样或其技术条件另有规定者外,铸件焊补后可采用表1中所规定的焊后热处理规范。
7.2如铸件的最终热处理(正火、退火等)在焊后进行,则完成最终热处理后,无需再进行专门的消除应力处理。
7.3补焊超过铸件壁厚20%或25mm(以其中较小尺寸为依据)时,都应进行适当的消除应力处理或热处理。当坡口面积超过65mm2时,必须进行回火处理。7.4除产品技术条件或产品图样另有规定者外,允许采用局部热处理消除应力。局部热处理的加热范围为距焊补区周围至少100mm的区域。8质量检验
8.1铸件焊补质量由技术检验部门负责检查。8.2外观检查
8.2.1非加工部位上的焊缝表面应平整,焊缝始末端及两侧与母材的连接应平缓过渡。8.2.2.焊缝不允许有裂纹、未熔合、未焊满和根部收缩等缺陷。8..2.3非加工部位上的焊缝咬边深度,在重要部处不得超过0.5mm,其它部位处不得超过1mm。
8.2.4焊缝表面每100cm2范围内,直径不超过2mm的气孔数不得超过5个。重要铸件必须符合有关技术条件要求。免费标准bzxz.net
8.2.5相交焊缝的相交处应充分熔合,无接头不良、焊瘤等缺陷。焊缝相交处应平缓过渡。8.3当需要检查焊缝的内部缺陷时,应由产品技术条件或产品图样作出规定,并应规定检查方法和检查要求。
8.4焊缝上发现裂纹、未焊透、未熔合、夹渣以及超出8.2条规定限度的其它缺陷时,应将缺陷清除后重新补焊。
8。5铸件重要部位的缺陷补焊后,应作出记录,或在适当部位打上焊工钢印。4
铸钢件牌号
ZG230—-450
ZG 310--570
ZGD265-480
ZGD 415--620
ZGD690~-830
附加说明:
TB/T 1583--1996
推荐的铸钢件手弧焊补焊焊接规范(参考件)
焊条型号
焊条直径(mm)
本标准由铁道部戚墅堰机车车辆工艺研究所提出并归口。焊接电流(A)
90-130
160-210
220--270
90—-120
140-180
200240
80-110
160—-200
90-130
150-190
200--240
80—110
130-170
160--200
本标准由铁道部戚墅堰机车车辆工艺研究所、戚墅堰机车车辆厂负责起草。5

小提示:此标准内容仅展示完整标准里的部分截取内容,若需要完整标准请到上方自行免费下载完整标准文档。

标准图片预览

TB/T 1583-1996 机车车辆铸钢件补焊技术条件 TB/T 1583-1996 机车车辆铸钢件补焊技术条件 TB/T 1583-1996 机车车辆铸钢件补焊技术条件 TB/T 1583-1996 机车车辆铸钢件补焊技术条件 TB/T 1583-1996 机车车辆铸钢件补焊技术条件