首页 >  铁路运输行业标准(TB) >  TB/T 1865-2006 T.CJ型驼峰音频测长器

基本信息

标准号: TB/T 1865-2006

中文名称:T.CJ型驼峰音频测长器

标准类别:铁路运输行业标准(TB)

标准状态:现行

发布日期:2006-04-10

实施日期:2006-07-01

出版语种:简体中文

下载格式:.rar.pdf

下载大小:3.65 MB

相关标签: 驼峰 音频

标准分类号

标准ICS号:铁路工程>>45.020 铁路工程综合土木工程>>93.100铁路建筑

中标分类号:铁路>>铁路信号>>S65驼峰溜放设备

关联标准

替代情况:TB/T 1865-1987

出版信息

页数:14页

标准价格:16.0 元

相关单位信息

标准简介

TB/T 1865-2006 T.CJ型驼峰音频测长器 TB/T1865-2006

标准内容

ICS 45.020;93.100
中华人民共和国铁道行业标准
TB/T1865—2006
代替TB/T1865—1987
T·CJ型驼峰音频测长器
Model T·CJ hump audio-frequency distance-to-coupling measurement device2006-04-10发布
2006-07-01实施
中华人民共和国铁道部发布
规范性引用文件
3术语和定义
产品型号及组成
5技术要求
试验方法
检验规则
标志、包装、运输、贮存
TB/T1865—2006
TB/T1865—2006
本标准代替TB/T1865—1987《T·C型驼峰音频测长器》。本标准与TB/T1865—1987相比主要变化如下:取消了动态测长器电路及其相关的技术要求及测试。降低音频轨道电路使用频率:133Hz、163Hz、183Hz、233Hz。比TB/T1865—1987低了三档有利于延长测量区段长度,由原来400m提高到850m。—增加了资料性附录,以取代TB/T1865--1987中第2章。一取消了TB/T1865一1987中5.17、5.18两项试验。因为测长器安装在计算机机房,工作环境不可能产生盐雾和霉变。
按新版本的温度及振动标准重新编写了相关高低温试验及振动测试条文。-增加了驼峰音频测长器对测长轨道电路的技术要求。-增加了驼峰音频测长器对测长防雷电路的技术要求。本标准由中国铁路通信信号集团公司西安铁路信号研究所提出并归口。本标准起草单位:铁道科学研究院通信信号研究所。本标准主要起草人:周喜鸿、陈志雄、周望梅、宾海丰。本标准于1987年首次发布,本次为第一次修订。1范围
T·CJ型驼峰音频测长器
TB/T1865—2006
本标准规定了T·CJ型驼峰音频测长器(以下简称测长器)的产品分类、技术要求、试验方法、检验规则、标志、包装、运输和贮存等。本标准适用于测长器的制造、使用、检验和维修。2规范性引用文件
下列文件中的条款通过本标准的引用而成为本标准的条款。凡是注日期的引用文件,其随后所有的修改单(不包括勘误的内容)或修订版均不适用于本标准,然而,鼓励根据本标准达成协议的各方研究是否可使用这些文件的最新版本。凡是不注日期的引用文件,其最新版本适用于本标准。GB/T191包装储运图示标志(eqvISO780:1997)GB/T2421—1999电工电子产品环境试验第1部分:总则(idtIEC68-1:1988)GB/T2423.1—2001电工电子产品环境试验第2部分:试验方法试验A:低温(idtIEC60068-2-1:1990)
GB/T2423.2—2001电工电子产品环境试验第2部分:试验方法试验B:高温(idtIEC60068-2-2:1974)
GB/T2423.3—1993
2-3:1984)
GB/T2423.10-1995
弦)(idtIEC68-2-6:1982)
电工电子产品基本环境试验规程试验Ca:恒定湿热试验方法(eqvIEC68-电工电子产品环境试验第2部分:试验方法·试验Fc和导则:振动(正GB/T2828.1一2003计数抽样检验程序第1部分:按接收质量限(AQL)检索的逐批检验抽样计划(ISO2859-1:1999,IDT)
GB/T28292002周期检验计数抽样程序及表(适用于对过程稳定性的检验)TB/T1447—1982信号产品的绝缘电阻TB/T1448—1982通信信号产品的绝缘耐压3术语和定义
下列术语和定义适用于本标准。3.1
空闲长度Carspace
从编组线内减速器出口轨道绝缘处至停留车辆(最后一个轮对)之间的距离。3.2
静态测长Carspacemeasure
对编组线内溜放车辆走行状态空闲长度的测量,即从测长轨道电路区段始端至溜放在该区段最近一钩车走行或停留位置之间的距离的测量。3.3
逻辑相加Logical add
按照最后一个钩车的实际位置,把各区段的长度进行自动相加。1
TB/T1865-2006
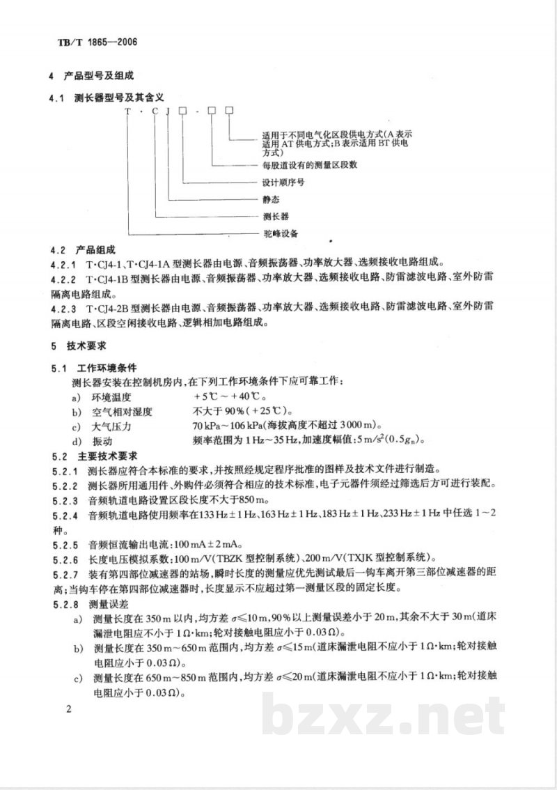
4产品型号及组成
4.1测长器型号及其含义
适用于不同电气化区段供电方式(A表示适用AT供电方式;B表宗适用BT供电方式)
每股道设有的测量区段数
设计顺序号
测长器
驼峰设备
4.2产品组成
4.2.1T·CJ4-1、T·CJ4-1A型测长器由电源、音频振荡器、功率放大器、选频接收电路组成。4.2.2T·CJ4-1B型测长器由电源、音频振荡器、功率放大器、选频接收电路、防雷滤波电路、室外防雷隔离电路组成。
4.2.3T·CJ4-2B型测长器由电源、音频振荡器、功率放大器、选频接收电路、防雷滤波电路、室外防雷隔离电路、区段空闲接收电路、逻辑相加电路组成。5技术要求
5.1工作环境条件
测长器安装在控制机房内,在下列工作环境条件下应可靠工作:a)环境温度
b)空气相对湿度
c)大气压力
d)振动
5.2主要技术要求
+5℃~+40℃。
不大于90%(+25℃)。www.bzxz.net
70kPa~106kPa(海拔高度不超过3000m)。频率范围为1Hz~35Hz,加速度幅值:5m/s(0.5gn)。5.2.1测长器应符合本标准的要求,并按照经规定程序批准的图样及技术文件进行制造。5.2.2测长器所用通用件、外购件必须符合相应的技术标准,电子元器件须经过筛选后方可进行装配。5.2.3音频轨道电路设置区段长度不大于850m。5.2.4音频轨道电路使用频率在133Hz±1Hz、163Hz±1Hz、183Hz±1Hz、233Hz±1Hz中任选1~2种。
音频恒流输出电流:100mA±2mA。5.2.5
5.2.6长度电压模拟系数:100m/V(TBZK型控制系统)、200m/V(TXJK型控制系统)。5.2.7装有第四部位减速器的站场,瞬时长度的测量应优先测试最后一钩车离开第三部位减速器的距离;当钩车停在第四部位减速器时,长度显示不应超过第一测量区段的固定长度。5.2.8测量误差
测量长度在350m以内,均方差g≤10m,90%以上测量误差小于20m,其余不大于30m(道床a)
漏泄电阻应不小于1Q·km;轮对接触电阻应小于0.032)。测量长度在350m~650m范围内,均方差g≤15m(道床漏泄电阻不应小于1Q·km;轮对接触b)
电阻应小于0.032)。
测量长度在650m~850m范围内,均方差g≤20m(道床漏泄电阻不应小于1Q·km;轮对接触电阻应小于0.03Q)。
5.2.9对轨道电路的要求:
TB/T1865—2006
测长轨道电路是一种特殊要求的轨道电路,要求钢轨接缝间的连线电阻尽可能小和稳定。因a)
此,要求采用双根接续线连接。测长轨道电路末端应设绝缘,并用双根连接线短路。b)
c)道床整洁、干燥时,道床漏泄电阻应大于3Qkm。峰尾有电力牵引区段时,测长区段应避开供电区段末端30.m,同时供电区段应设置流变压d)
器,以便供电回流。
维修使用单位应保证至少半年检查一次轨道电路的完好。e
5.2.10对防雷电路的技术要求,由于测长轨道电路两根钢轨对地电阻是平衡的,且较小,因此,室内防雷电路接地电阻和室外钢轨对地电阻存在差异,对电力牵引区段站场,特别是BT供电方式会造成钢轨对室内防雷地间有较大的交流电压(且有功率),极易损坏纵向防雷元件,造成测长发送电流及接收电压不稳,故测长防雷电路宜采用变压器隔离及多级横向保护电路,不采用纵向防护。5.3测长器电源组件技术要求
5.3.1电源组件应使用线性电源模块,使用率不应大于电源组件最大负载能力的60%,当使用率大于电源组件最大负载能力的50%时,应采用工业级模块或强制通风。5.3.2电源输人:AC220V±22V、50Hz±2Hz。5.3.3电源输出:技术要求见表1。表1电源输出技术要求
输出电压标值
负载电流A
16股道以下
(含16股道)
5.4音频振荡器特性
30股道以下
(含30股道)
纹波电压
稳定度
标值误差
5.4.1振荡频率:出厂振荡频率为133.0Hz±0.5Hz、163.0Hz±0.5Hz、183.0Hz±0.5Hz、233.0Hz±0.5Hz。
5.4.2输出交流电压范围:0~5V(有效值),可调。负载电阻不应小于1.2kQ,波形失真度小于或等于0.5%。
5.4.3稳定性:温度在+5℃~+40℃范围内,输出电压幅度变化应小于±2%(以20℃时输出电压幅度为准),频率变化应小于±0.5%。5.5功率放大器特性
5.5.1频带范围:100Hz~400.Hz。5.5.2功率放大器负载电阻为50Q时,恒流输出为100mA±2mA(10Q取样电阻上交流压降为1.00V土0.02V),最大不失真恒流输出为110mA(波形失真度小于5%)。5.5.3稳定性:温度在+5℃~+40℃范围内,输出电流变化应小于±4%(以20℃时输出电流值为准)。
5.6选频接收电路特性
5.6.1中心频率fo:133Hz±2Hz、163Hz±2Hz(T·CJ4-1、T·CJ4-1A、T·CJ4-2B型),183Hz±2Hz、233Hz±2 Hz(T·CJ4-1B 型)。
5.6.2通带宽度2Af:2Af<6%fo(T·CJ4-1B型);2Af≤10%fo(T·CJ4-1、T·CJ4-1A、T·CJ4-2B型)。输出交流电压范围:0~3V(有效值),即接有整流负载,波形最大不失真输出时的最大输出线性5.6.3车
TB/T1865--2006
范围。
工频抑制比50:50≥80dB(T·CJ4-1B型);5.6.41
s0≥40dB(T·CJ4-1、T·CJ4-1A、TCJ4-2B型)。交流一直流线性转换误差:小于1%。5.6.5
稳定性:温度在+5℃~+40℃范围内,选频放大倍数变化应小于±4%。谐振频率变化应小于5.6.6
土1%。(以20℃时的选频放大倍数、谐振频率为准)5.7绝缘电阻
在试验的标准大气条件下,测长器电源引人端子,各接插件引人、引出端子对测长器机壳的绝缘电阻不应小于100MQ2。
5.8绝缘耐压
测长器电源引人端子,各接插件引入、引出端子对测长器机壳的绝缘耐压应承受交流50Hz,1000V的有效值电压,历时1min应无击穿或闪络现象。重复试验时的试验电压应为原试验电压的75%。5.9测长器外观
5.9.1测长器外观应光滑细致,镀层牢固,不应有斑点、凸起或未镀的地方,镀层、边缘和棱角不得有烧痕。经铬酸盐钝化的镀锌表面应有从绿色到金黄色的光亮彩色膜。5.9.2测长器机箱、机壳漆层应颜色一致,平整清洁,美观光滑,不应有皱纹、流痕、起泡等缺陷6试验方法
6.1试验用仪表
检验测长器应使用表2仪表。必要时也可用相同准确度、规格的仪表代替。表2测试用仪表名称、规格
音频信号发生器
失真仪
数字频率计
双踪示波器
直流稳压电源
直流电流表
直流数字电压表
交流数字电压表
交流毫伏表
调压器
无感可调电阻器
兆欧表
绝缘耐压测试仪
频率范围:20Hz~20000Hz
输出幅度:0~5V
输出衰减:≥80dB
频率范围:20Hz~20000Hz
失真度精度:≤0.5%
频率范围:0~1MHz
准确度:±0.1Hz
频率范围:0~1MHz
双路,0~30V,2A
0~10A,1级(或三位半数字万用表)四位半,精度:±0.1%
四位半,精度:±0.5%
测量范围:0.01mV~300V
频率范围:20Hz20000Hz
1kV·A
10A,200
输出电压:0~5kV
变压器容量:1000V·A
漏电流范围:0~50mA
6.2测长器中插件、继电器、接线图、测试图中符号和名称测长器中插件、继电器、接线图、测试图中符号和名称见表3。表3测长器中插件、继电器、接线图、测试图中符号和名称序号
Fi1-1-1,Fi-1-2
Si1-1,Si-1-2
6.3音频振荡电路的测试
按图1连接测试线路。
音频振荡电路板
功率放大电路板
选频放大电路板
静态逻辑电路板
第四制动位减速器轨道电路复示继电器第一测长测量区段空闲执行继电器TB/T1865—2006
第一股道,第一测长区段一对发送电缆接线端子第一股道,第一测长区段一对接收电缆接线端子第一股道静态测长输出
选频接收电路交流输出电压
选频接收电路测长长度直流电压选频接收电路放大量调节电位器选频接收电路调零电位器(零米补偿用)交流电压表
直流电流表
无感可调电阻器
每路振荡器外接1.2k2负载电阻,依次测试一、二路振荡频率、输出交流电压范围、波形失真度。测试结果应符合5.4的规定。
6.4功率放大器的测试
按图2连接测试线路。
从音频信号发生器送出1.8V2V,133Hz~233Hz的音频信号,功率放大器外接10Q电阻(连同功率放大器电路板上电阻共50Q),测试功率放大器电路板上10Q取样电阻的交流压降,在1.000V~1.100V范围内,从示波器观察的波形失真度应小于5%。数字频率计
振荡电路板及插座
图1音频振荡电路(板)的测试电路示波器
交流毫伏表
失真仪
TB/T1865-2006
音频信号
发生器
6.5选频放大接收电路的测试
功率放大电
路及插座
(外接)
图2功率放大电路(板)的测试电路本电路由两部分组成:选频放大电路及交流一直流线性转换电路。6.5.1中心频率的测试
按图3连接测试线路。
示波器
交流毫伏表
调节音频信号发生器输出电压幅值,使功率放大器1α取样负载电阻上压降为交流100mV,改变音频信号发生器频率,交流毫伏表指示最大值时所对应的频率值就是选频放大接收电路的中心频率,测试结果应符合5.6.1的规定。
6.5.2通带宽度的测试
按图3连接测试线路。
调节音频信号发生器输出电压幅度,使选频接收电路输出幅度为交流1V,改变音频信号发生器输出频率,记下选频接收电路输出幅度为交流0.707V时的两频率值,两频率的差就是通带宽度2Af。不同型号电路的测试结果应符合5.6.2的规定。6.5.3交流一直流线性转换误差的测试按图3连接测试线路。
调节音频信号发生器输出幅度为零,调节选频接收电路板上调零电位器Rw2,使测长长度直流电压V。为-0.1V(T·CJ4-1、T·CJ4-2B型测长器)、-0.05V(T·CJ4-1A、T·CJ4-1B型测长器),即对测长器在0m处时,由于车轮轮对与钢轨接触电阻形成的电压进行的补偿(0m补偿电压),记下此时输入信号电压值。调节放大量调节电位器Rw1,使放大量调至最大放大量的90%,然后增加输入信号电压幅度使测长长度直流电压V。为1V、2V、3V、4V、5V、6V、7V、8V、9V时(处),依次记下所对应输入信号电压值。计算输出与输入电压比值,线性误差应符合5.6.5的规定。交流毫伏表
音频信号
发生器
数字频率计
功率放大
电路板
选频接收电路
及插座
示波器
直流数字
电压表
交流数字
电压表
图3选频接收电路中心频率、通带宽度、交流一直流线性转换电路线性度的测试电路6.5.4工频抑制比的测试
按图4连接测试线路。
先测出选频接收电路在其中心频率处的电压放大倍数,再求出输入频率为50Hz时的电压放大倍数,用公式(1)计算工频抑制比。6
式中:
850 = 20 lg(Kfo /K s0 )
-工频抑制比,单位为分贝(dB);Kfo
选频放大器对f。的电压放大倍数;-选频放大器对工频(50Hz)的电压放大倍数。计算结果应符合5.6.4的规定。
音频信号
发生器
数字频率计
交流数字
电压表
6.6电源电路的测试
按图5连接测试电路。
选频放大接收
电路及插座
图4送
选频接收电路工频抑制比的测试电路TB/T1865—2006
交流数字
电压表
示波器
连接导线截面积不应小于1.5mm2,长度尽可能短。测试时,直流数字电压表在电源引出口处测量,按表1测试条件及内容逐项测试,结果应符合表1的规定。~220V
6.7测长器联调试验
调压器
电源模块
图5电源电路的测试电路
直流数字
电压表
交流毫伏表
测长器出厂前,应进行联调试验。试验方法是:在测长器发送部分功率放大器插头上各路输出端并联10Q+1Q模拟电阻,其中100电阻相当于信号楼至钢轨间连接电缆电阻,1Q电阻为轨道电路模拟电阻。1Q电阻的两端接至相应选频接收输入电路输入端上,各股道输出音频电流调至100mA左右,即在1Q电阻上取样交流电压为100mV土5mV,调节各股道选频接收电路的放大量(调Rw1),使各路输出直流电压为8V(T·CJ4-1B型为4V)左右,拔掉发送电路输出插头,调节各股道选频接收电路的调零电位器Rw2,使各路输出直流电压为-0.1V(T·CJ4-1A、T·CJ4-1B型为-0.05V),再插人发送电路输出插头,恢复各路原有输人信号,重新调节Rw1,使各路输出电压为8.00V±0.08V(T·CJ4-1A、T·CJ4-1B型为4.00V±0.04V)。6.8连续开机考核
测长器联调完毕后,随即进行240h连续开机的考核。测试内容如表4所示。每天早9点、晚21点各测一次。测试结果应符合功率放大器输出100mA土2mA(即取样电阻上交流压降变化小于20mV),接收电路直流输出变化小于4%。当偏离上述指标时,应检查配接电阻及配线是否有虚焊,电路板是否7
TB/T1865—2006
有问题,问题解决后再进行测试,应保证所有电路板连续240h内满足上述考核要求。表4连续开机考核记录
功率放大器取样交流电压(mV)
选频接收电路(V)
注:一块功率放大器电路板包含4路独立的功率放大器,I、ⅡI、Ⅲ、IV分别是各路输出代号。一块选频接收电路板包含2路独立的选频接收电路,Vo1、Voz2是2路输出代号。6.9绝缘电阻测试
断开测长器电源端子(直流、交流)、发送输出端子、选频接收电路输入、输出端子的连线,按TB/T1447一1982的规定,用500V兆欧表测试各端子对机箱外壳的绝缘电阻,测试结果应符合5.7的规定。6.10绝缘耐压测试
断开测长器电源端子(直流、交流)、发送输出端子、选频接收电路输人、输出端子的连线,按TB/T1448---1982的规定,用绝缘耐压测试仪测试各端子对机箱外壳的绝缘耐压,测试结果应符合5.8的规定。
6.11低温试验
低温试验按GB/T2423.1一2001试验Ad进行,并应符合以下规定:a)初始检测:对室温下的试验用测长器进行外观检查,应符合5.9的规定。再给测长器通电,并按6.7的方法进行测试。测试音频振荡电路振荡频率、输出电压,功率放大电路10Q取样电阻上交流压降(即测试功率放大电路恒流输出),测试结果应符合5.4.1,5.4.2,5.5.2的规定。测试选频接收电路测长长度电压应为8.00V±0.08V(T·CJ4-1A、T·CJ4-1B型为4.00V土0.04V)。同时从各试验电路板端子上引出测试线并做标记,以便后面检测。b)条件试验:将试验用测长器按正常位置安放在试验箱内,将试验箱温度调至所要求的严酷等级温度。当试验箱温度和持续时间达到严酷等级的规定后,测长器通电,10min后测试音频振荡电路、功率放大电路,测试结果应符合5.4.3,5.5.3的规定。测试选频接收电路测长长度电压,该电压的变化量应小于初始检验时其电压值的6%。严酷等级:温度为+5℃±3℃,持续时间为2h。c
最后检测:试验用测长器在标准大气条件下恢复1h,1h后检查外观及电气性能。外观检查结d)
果应符合5.9的规定。测试音频振荡电路、功率放大电路,测试结果应符合5.4.3,5.5.3的规定。测试选频接收电路测长长度电压,该电压的变化量应小于初始检验时其电压值的6%。6.12高温试验
高温试验按GB/T2423.2—2001试验Bd进行,并应符合以下规定:a)初始检测:同6.11a)。
b)条件试验:同6.11b)。
c)严酷等级:温度为+40℃±2℃,持续时间为2h。d)最后检测:同6.11d)。
6.13恒定湿热试验
恒定湿热试验按GB/T2423.3-1993进行,并应符合以下规定:a)初始检测:对试验用测长器进行外观检查,应符合5.9的规定。通电并按6.7的方法进行测8

小提示:此标准内容仅展示完整标准里的部分截取内容,若需要完整标准请到上方自行免费下载完整标准文档。

标准图片预览

TB/T 1865-2006 T.CJ型驼峰音频测长器 TB/T 1865-2006 T.CJ型驼峰音频测长器 TB/T 1865-2006 T.CJ型驼峰音频测长器 TB/T 1865-2006 T.CJ型驼峰音频测长器 TB/T 1865-2006 T.CJ型驼峰音频测长器