首页 >  铁路运输行业标准(TB) >  TB 10401.2-2003 铁路工程施工安全技术规程(下册)(附条文说明)

基本信息

标准号: TB 10401.2-2003

中文名称:铁路工程施工安全技术规程(下册)(附条文说明)

标准类别:铁路运输行业标准(TB)

标准状态:现行

发布日期:2003-03-28

实施日期:2003-06-01

出版语种:简体中文

下载格式:.rar.pdf

下载大小:47.25 MB

相关标签: 铁路 工程施工 安全 技术规程 下册 条文 说明

标准分类号

标准ICS号:土木工程>>93.100铁路建筑

中标分类号:工程建设>>交通运输工程>>P65铁路工程

关联标准

出版信息

出版社:中国铁道出版社

页数:57页

标准价格:24.0 元

相关单位信息

起草人:王作祥、杨建国、肖红、刘传华、李秦、吕忠起、刘永奇、张绍臣、刘金良、吴钧、邢会良、张一麟、梁善俊、邰建民、孟乐平

起草单位:中铁电气化局集团有限公司

提出单位:中铁电气化局集团有限公司

发布部门:中国人民共和国铁道部

主管部门:中国人民共和国铁道部

标准简介

本规程适用于新建、改建标准规矩铁路通信。信号。电力及电力牵引供电工程的施工。 TB 10401.2-2003 铁路工程施工安全技术规程(下册)(附条文说明) TB10401.2-2003

标准内容

中华人民共和国行业标准
TB10401.2—2003
J260—2003
铁路工程施工安全技术规程(下册)Code for technique on construction safetyof railway engineering(VolumeTwo)2003-03-28
中华人民共和国铁道部
2003-06-01
中华人民共和国行业标准
铁路工程施工安全技术规程(下册)Code for technique on construction safetyof railwayengineering (Volume Two)1B10401.2--2003
J260-2003
主编单位:中铁电气化局集团有限公司批准部门:中华人民共和国铁道部施行日期:2003年6月1日
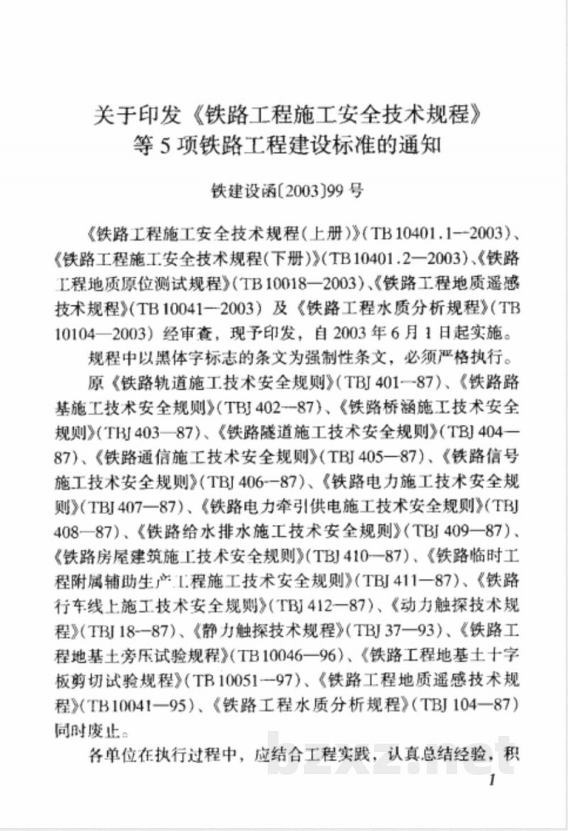
关于印发《铁路工程施工安全技术规程》等5项铁路工程建设标准的通知
铁建设爾[2003]99号
《铁路工程施工安全技术规程(上册)》(TB10401.1--2003)、《铁路工程施工安全技术规程(下册)》(TB10401.2一2003)、《铁路工程地质原位测试规程》(TB10018一2003)、铁路工程地质遥感技术规程》(TB10041一2003)及《铁路工程水质分析规程》(TB10104一2003)经审查,现予印发,自2003年6月1日起实施。规程中以黑体字标志的条文为强制性条文,必须严格执行。原《铁路轨道施工技术安全规则》(TB401一87)、《铁路路基施工技术安全规则》(TBI402--87)、铁路桥施工技术安全规则(TBJ403一87)、《铁路隧道施工技术安全规则》(TB)404一87)、《铁路通信施工技术安全规则》(TB405一87)、《铁路信号施工技术安全规则》(TB406-一87)、《铁路电力施工技术安全规则》(TB407一87)、铁路电力牵引供电施工技术安全规则》(TB408一87)、《铁路给水排水施工技术安全规则》(TB409一87)、《铁路房尾建筑施工技术安全规则》(TB)41087)、《铁路临时工程附属辅助生产:1.程施工技术安全规则》(TB411一87)、《铁路行车线上施工技术安全规则》(TB412一87)、《动力触探技术规程》(TBI18--87)、《静力触探技术规程》(TBI37一93)、《铁路工程地基土旁压试验规程》(TB10046一96)、《铁路工程地基土十字板剪切试验规程》(TB1005197)、铁路工程地质遥感技术规程》(TB10041一95)、铁路工程水质分析规程》(TBI104一87)同时废止。
各单位在执行过程中,应结合工程实践,认真总结经验,积累资料。如发现需要修改和补充之处,请及时将意见和有关资料报建设管理司。
本标准由铁道部建设管理司负责解释,中国铁道出版社和铁路工程技术标准所组织出版发行。中华人民共和国铁道部
二〇〇三年三月二十八日
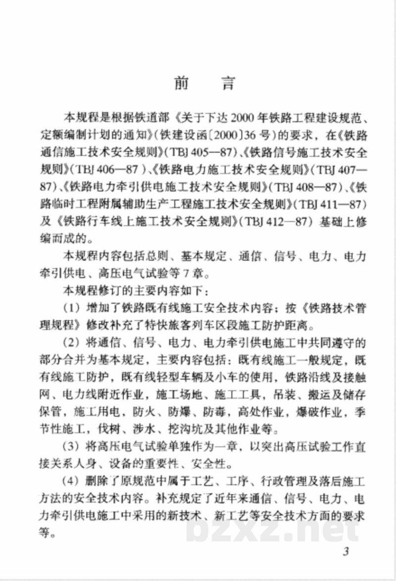
本规程是根据铁道部关于下达2000年铁路工程建设规范、定额编制计划的通知》(铁建设函【2000]36号)的要求,在铁路通信施工技术安全规则》(TB405--87)、《铁路信号施工技术安全规则》(TBI406一87)、《铁路电力施工技术安全规则》(TBJ407一87)、《铁路电力牵引供电施工技术安全规则》(TBI408一87)、《铁路临时工程附属辅助生产工程施工技术安全规则》(TB411一87)及《铁路行车线上施工技术安全规则》(TB412一87)基础上修编而成的。
本规程内容包括总则、基本规定、通信、信号、电力、电力牵引供电、高压电气试验等7章。本规程修订的主要内容如下:
(1)增加了铁路既有线施工安全技术内容;按铁路技术管理规程》修改补充了特快旅客列车区段施工防护距离。(2)将通信、信号、电力、电力牵引供电施工中共同遵守的部分合并为基本规定,主要内容包括:既有线施工一般规定,既有线施工防护,既有线轻型车辆及小车的使用、铁路沿线及接触网、电力线附近作业,施工场地、施工工具,吊装、搬运及储存保管,施工用电,防火、防爆、防毒,高处作业,爆破作业,季节性施工,伐树、涉水、挖沟坑及其他作业等。(3)将高压电气试验单独作为一章,以突出高压试验工作直接关系人身、设备的重要性、安全性。(4)删除了原规范中属于工艺、工序、行政管理及落后施工方法的安全技术内容。补充规定了近年来通信、信号、电力、电力牵引供电施工中采用的新技术、新工艺等安全技术方面的要求等。
本规程以黑体学标志的条文为强制性条文,必须严格执行。在执行本规程过程中,希望各单位结合工程实践,认真总结经验,积累资料。如发现需要修改和补充之处,请及时将意见及有关资料寄交中铁电气化局集团有限公司(北京市万寿路南口金家村1号,邮政编码:100036),并抄送铁路工程技术标准所(北京市海淀区羊坊店路甲8号,邮政编码:100038),供今后修订时参考,
本规程由铁道部建设管理司负费解释。本规程主编单位:中铁电气化局集团有限公司。本规程参编单位:中国铁路通信信号集团公司,本规程主要起草人:王作祥、杨建国、肖红、刘传华、李秦、吕忠起、刘永奇、张绍臣、刘金良、吴钩、邢会良、张一麟、梁善俊、部建民,孟乐平。
基本规定
既有线施工一般规定
既有线施工防护
既有线轻型车辆及小车的使用
铁路沿线及接触网、电力线附近作业施工场地、施工工具
吊装、搬运及储存保管·
施工用电:
防火、防爆、防毒·
高处作业.·
爆破作业
季节性施工
伐树、涉水、挖沟坑及其他作业信:
通信光、电缆线路
通信站及中间站通信机械室..
站场(区间)通信:
无线通信··
电缆及基础
地面固定信号机·
转辙装置.
轨道电路
驼峰机械设备
室内施工
变、配电所·
架空线路·
电缆线路
带电、停电作业….
电力牵引供电:
基础及构支架..
桥隧打孔、灌注及装配
支柱及软(硬)横跨装配
导线架设·
防雷、接地及回流线··下载标准就来标准下载网
电气设备安装··
整组试验及送电开通
7高压电气试验
绝缘试验
高压试验:
二次回路传动试验
启动及带电
本规程用词说明
《铁路工程施工安全技术规程(下册)》条文说明6
1总则
1.0.1为贯彻执行“安全第一、预防为主”的安全生产方针,保障铁路工程施工中的人身安全及行车安全,预防事故发生,制定本规程。
1.0.2本规程适用于新建、改建标准轨距铁路通信、信号、电力及电力牵引供电工程的施工。对于客运专线和高速铁路的施工,应视项目具体情况,做出必要的补充规定。1.0.3施工单位必须建立安全生产责任制,并组织实施和监督。参加施工的人员必须熟悉及遵守本规程的有关规定,并经安全考试合格后方准上岗。
1.0.4施工单位应根据本规程的规定,结合现场施工的具体情况,编制实施细则,经批准后负彻实施。1.0.5既有线施工必须严格执行铁道部有关既有线施工确保行车安全的规定。
1.0.6同一工地有几个单位同时施工或不同专业交叉施工时,应共同拟定现场的安全技术管理办法,做好协调,共同执行。1.0.7施工中采用新技术、新工艺、新设备、新材料时,必须制定相应的安全技术措施。
1.0.8国家规定的特种作业人员,以及在劳动过程中容易发生伤亡事故的有关作业人员,必须经专业培训和考核合格取得特种作业操作证后,方准上岗。
1.0.9施工人员身体应健康,并定期进行身体检查。风患有不宜从事某项施工作业的疾病人员,不得从事该项工作。1.0.10施工现场应设置安全防护设施。进入施工现场的人员,应按规定使用合格的劳动保护和防护用品。1.0.11施工所用各种机具设备应定期进行安全检查,不合格者·1
严禁使用。
1.0.12铁路工程施工中的劳动安全卫生措施,应在施工组织设计中确定。
1.0.13铁路通信、信号、电力和电力牵引供电工程施工中的安全技术工作除应符合本规程外,尚应符合国家现行有关强制性标准的规定。
2基本规定
2.1既有线施工一般规定
2.1.1当施工需封锁线路或停用运行中通信、信号、电力、电力牵引供电设备影响行车时,施工单位应在施工前规定期限内向铁路运输部门提报施工计划
2.1.2在施工计划实施前,施工负责人应根据批准的施工计划,向车站值班员办理登记要点申请手续。2.1.3施工负责人在接到允许施工命令后,必须确认施工的起止时间,并根据施工地点所在位置设置可靠防护后,方可指示开工。施工负责人应保证在施工命令规定的时间内撤离施工区段。2.1.4施工期间施工单位应保持与车站值班员的联系。当开行施工列车进行施工时,应与列车调度员联系。施工地点与车站、调度所之间应有可靠的通信联络。2.1.5封闭点施工结束,施工负责人应确认线路及设备已具备正常运行条件后,撤除防护信号并及时办理消点。待列车通行正常后,施工人员方可全部撤离。遇有特殊情况,不能按时开通区间或不能按施工方案规定的速度允许列车运行时,施工负责人应提前通知车站值班员,请求延长施工时间或限制列车运行速度。2.1.6利用列车间隔时间进行施工时,施工负责人应通过车站值班员与列车调度员联系,取得允许命令后方可进行。2.1.7利用列车间隔施工作业,施工负责人应加强与车站值班员及驻站联络员的联系,确切掌握列车运行情况和施工时间。严禁利用特快旅客列车与前行列车的间隔进行施工。2.1.8开行施工列车应符合下列规定:.3

小提示:此标准内容仅展示完整标准里的部分截取内容,若需要完整标准请到上方自行免费下载完整标准文档。

标准图片预览

TB 10401.2-2003 铁路工程施工安全技术规程(下册)(附条文说明) TB 10401.2-2003 铁路工程施工安全技术规程(下册)(附条文说明) TB 10401.2-2003 铁路工程施工安全技术规程(下册)(附条文说明) TB 10401.2-2003 铁路工程施工安全技术规程(下册)(附条文说明) TB 10401.2-2003 铁路工程施工安全技术规程(下册)(附条文说明)