首页 > 医药行业标准(YY) > YY 0128-1993 医用X射线防护装置及用具
YY 0128-1993

基本信息

标准号: YY 0128-1993

中文名称:医用X射线防护装置及用具

标准类别:医药行业标准(YY)

标准状态:已作废

实施日期:1993-10-01

作废日期:2005-11-01

出版语种:简体中文

下载格式:.rar.pdf

下载大小:212554

相关标签: 医用 射线 防护装置 用具

标准分类号

中标分类号:医药、卫生、劳动保护>>医疗器械>>C43医用射线设备

关联标准

替代情况:ZB C43017~43022-1989;被YY/T 0128-2004代替

出版信息

页数:9页

标准价格:14.0 元

相关单位信息

标准简介

YY 0128-1993 医用X射线防护装置及用具 YY0128-1993 标准下载解压密码:www.bzxz.net

标准图片预览

YY 0128-1993 医用X射线防护装置及用具
YY 0128-1993 医用X射线防护装置及用具
YY 0128-1993 医用X射线防护装置及用具
YY 0128-1993 医用X射线防护装置及用具
YY 0128-1993 医用X射线防护装置及用具

标准内容

中华人民共和国医药行业标准
医用X射线防护装置及用具
1主题内容与适用范压
YY0128—93
代替ZBC43017~022—89
1.1本标准规定了医用X射线防护装置(医用X射线防护屏、医用X射线防护室、医用X射线防护椅)及用具(医用X射线防护裙、医用X射线防护手套)的型式、技术要求及试验方法。1.2本标准适用于医用X射线防护屏(以下简称屏)、医用X射线防护室(以下简称室)医用X射线防护椅(以下简称椅)、医用X射线防护裙(以下简称裙)和医用X射线防护手套(以下简称手套)。上述产品适用于X射线的防护。
2引用标准
GB528硫化橡胶拉伸性能的测定
GB530硫化橡胶撕裂强度的测定方法(直角型)GB531橡胶邵尔A型硬度试验方法GB2828逐批检查计数抽样程序及抽样表(适用于连续批的检查)GB2829周期检查计数抽样程序及抽样表(适用于生产过程稳定性的检查)ZBC30003.1医疗器械油漆涂层分类,技术茶件ZBC30003.2~003.6医疗器械油漆涂层测定方法YY0076金属制件的镀层分类、技术要求HG4-845橡胶热空气老化试验方法3通则
3.1医用X射线防护装置及用具应符合本标准的要求,并按规定程序所批准的图样及文件制造。3.2医用X射线防护装置的电镀件应符合YY0076中规定的V类要求。3.3医用X射线防护装置的油漆应符合ZBC30003.1~003.6中规定的3类要求。3.4医用X射线防护装置及用具的表面应平整,结构牢固,医用X射线防护装置的各结合部应无裂损,开脱现象。屏蔽部分可采用分层结构·其内衬物不得有坠落现象。3.5如需有观察窗,则观察窗的有效尺寸应不小于140mm×190mm,其透光率不得低于80%。3.6运输试验:包装后的装置类产品应进行运输试验,即在三级公路的路面上,将包装件固定于载重车的中后部,以25~40km/h的车速行驶。行驶距离为200km。4技术要求
4.1.1屏分为单联、双联和三联三种型式,其总宽度应不小于900mm,有效高度应不小于1800mm。4.1.2屏的铅当量(包括观察窗)应不低于0.5mmPb。4.1.3,屏应装有便于移动的脚轮,其移动应灵活、平稳,当倾斜10°放开后,屏不得翻倒。4.1.4屏必须有观察窗。观察窗中心距地面高度应在1500~~1600mm之间。国家医药管理局1993-07-01批准1993-10-01实施
YY0128--93
4.1.5屏的底边与地面应贴合,例如加装铅橡皮帘等屏蔽材料。4.2室
4.2.1室为带有门的闭合结构,分透视防护室和摄影防护室两种。特殊防护室,本标准不适用。4.2.2室的铅当量应满足下述要求:据
透视室的正面、两侧面的铅当量不得低于0.5mmPb;摄影室的正面(包括观察窗)的铅当量不得低于1.0mmPb,两侧面的铅当量不得低于0.5mmPb。其他面的铅当量不得低于0.25mmPb(底边与地面贴合除外)。4.2.3室的门应开闭灵活,无回弹。4.2.4透视室在与荧光屏配套时,应方便可靠,操作灵活。4.2.5射人透视室的可见光应不影响诊断。4.2.6透视和摄影兼用的防护室应满足摄影防护室有关条文的规定。4.2.7以地面为底面的摄影室,其底边与地面应贴合。4.3椅
4.3.1椅的型式及基本结构尺寸
椅为移动可拆式;
椅的正面屏蔽的投影宽度应不小于900mm,侧面屏蔽的投影宽度各不小于150mm;b.
椅的屏蔽部分的总高度应不小于850mm(包括脚轮)。正面、两侧面的屏蔽板的底边距地面的高度应不大于80mm;
d.椅应带有坐凳。坐和屏蔽部分应为一体结构,坐凳应能前后移动。坐距地面的高度可在490~650mm之间选定或调节。
4.3.2椅的正面、两侧面屏蔽部分的铅当量应不低于0.5mmPb。4.3.3坐凳在承受135kg的负载时,椅及坐凳不得产生永久变形。4.3.4椅应装有脚轮,推动、转向应灵活,并应装有制动装置。制动装置应可靠,便于操作,当制动时,脚轮不得有转动现象。
4.4.1裙的种类及规格尺寸
裙的种类分为大(L)、中(M)、小(S)三种规格a.
裙的有效尺寸不应小于表1规定的数值;b.
大(L)
中(M)
小(s)
注:长指最短处的尺寸,即裙的下凹到底襟。宽指最窄处的尺寸。寸.cm
c,裙的肩片宽度必须不小于10cm,肩片的长度应能延伸到肩的20cm以上。4.4.2裙的内衬表面应贴布和用胶或塑料覆盖,贴合层必须牢固、均匀、不易脱落、不易破裂。裙应柔软、穿脱方便。
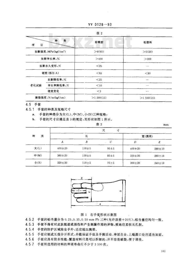
4.4.3裙带及其附属用品必须结实、轻便。4.4.4裙的铅当量分为0.25、0.350.50mmPb三种(允许误差+20%)。铅当量应均匀一致。4.4.5裙所选用的材料的物理性能应符合表2的规定。162
扯断强度,MPa(kgf/cm*)bZxz.net
扯断伸长率,%
扯断永久变形,%
硬度(邵尔A)
扯断降低率,%
老化试验
伸长率降低率,%
硬度变化
撕裂强度.N/m(kgf/cm)
4.5手套
手套的种类及规格尺寸
YY0128-93
铅橡胶
>6(60)
>1 500(15)
手套的种类分为大(L)、中(M)、小(S)三种规格:手套的尺寸应满足表3的规定,其形状如图1所示。表3
大(L)
中(M)
小(S)
400±20
360±20
320±20
130±5
120±5
110±5
图1右手套形状示意图
铅塑料
>5(50)
>1 500(15)
宽(圆周)
400±20
350±20
300±20
280±10
260±10
240±10
4.5.2手套的铅当量分为0.25、0.35、0.50mmPb三种(允许误差+20%),铅当量应均匀一致。4.5.3手套不得有对皮肤能造成损伤和产生刺激作用的异物,质地应柔软无孔洞。4.5.4手套的防护区域除全手外,还应超出腕部。4.5.5手套应制成五指分开形式,并能保证手指及手腕活动、伸屈自由,上端圆口处应适当加固。4.5.6手套应具有防水性能,覆盖材料应是可以拆卸的,并不容易破裂,便于清洗,4.5.7手套所选用的材料的伸届寿命应不少于3500次。163
YY0128—93
4.5.8手套所选用的材料的物理性能应满足4.4.5条表2的规定。5试验方法
5.1外观检验
以目力观察。
5.2尺寸检验
以通用量具检验。
5.3室可见光检验、室门回弹检验、手套防水性能检验、椅制动性能检验实际观察。
5.4手套异物、孔洞检验
以目力观察。
5.5坐凳承载性能检验
在凳面上加上135kg的负荷,5min后,以目力观察。5.6透光率检验
用分光光度计测定。测量光波长为500nm。5.7倾斜试验
在平坦的水泥地面上,在最不利的方向上将所试样品倾斜10°,放开后,试件不应翻倒。5.8伸屈寿命试验
将手套戴在手上,作握靠、伸直动作,经3500次后,目力观察,不应有破裂现象。5.9物理性能试验
a。扯断强度、扯断伸长率、扯断永久变形检验按GB528的规定进行,其引张速度:铅橡胶板500士10mm/min铅塑料板为200士10mm/min。b.硬度检验
按GB531的规定进行。
℃。老化检验
按HG4-845的规定进行。
d.撕裂强度检验
按GB530的规定进行,其引张速度:铅橡胶板500土10mm/min;铅塑料板为200土10mm/min。e。在进行物理性能试验时,应取下板衬表面的附加贴物。5.10铅当量检验
5.10.1试验管电压要求
a.用于管电压120kV(包括120kV>以下的X射线防护装置及用具,其试验管电压为120kV,总滤过在2.5mmAl以上。
用于管电压在120kV以上的x射线防护装置,其试验管电压为150kV,并应附加0.5mmb.
Cu 的滤过。
C.试验管电压的实际值不得低于规定试验电压值的90%。d、试验中使用的X射线测定器,应为电离室式的X射线照射量测定器。5.10.2试验的布局
a.采用标准铅片替代法(也可采用胶片密度测定法)进行测量,根据内插法求出铅当量,以mmPb表示。
b.试验装置如图2所示。
射线曾
附加源过
#限东器
YY 0128—93
解截板
X射线入射面
X射线
图2试验装置布置
标准铅片
或被试样品
酒定器
探测中心
用标准铅片进行测量时,每次不得少于3点,每点不得少于3次,取其平均值。三点测量取其最低值。所选用的标准铅片的厚度,应覆盖和接近被试样品铅当量的数值。d.标准铅片的纯度为99.9%,厚度精度为士0.01mm,测量仪器与装置的重复读数精度不得低于±5%。
吊等。
在被试样品1m的空间范圈内,不得放置任何能导致X射线散射的物品,如X射线床、椅、天6检验规则
6.1防护装置与用具应由制造厂技术检验部门进行检验,合格后方可提交验收。6.2防护装置与用具必须成批提交验收。验收检查分为逐批检查(出厂检验或交收检验)和周期检查(型式检验或例行检验)。
6.3逐批检查
6.3.1逐批检查按GB2828的规定进行6.3.2抽样方案类型采用一次抽样,抽样方案严格性,从正常检查抽样方案开始,其不合格分类、检查水平、检查项目和合格质量水平(AQL)按表4的规定。表4
不合格分类
检查项目
检查水平
合格质量水平
4. 1. 1,4. 1. 3,4. 3, 1 b,4. 3. 1 c.4. 4. 1 b4.4.1c,4.5.1b,4.5.3,4.5.4
6.3.3单位产品不合格判定
表4B类中有一项不合格,判单位产品为不合格;b.
表4C类中有二项不合格,判单位产品为不合格。C
3.2,3.3,4, 1. 4,4.1.5,4.2.1,4,2.3,4.2. 4.4.2.5.4.2.7.4.3.1d,4.3. 4,4.4.2,4. 4.3,4.5.5,4.5.6
6.4周期检查
YY 0128--93
有下列情况之一时,一般应进行周期检查:6.4.1
新产品或老产品转厂生产的试制定型鉴定;正式生产后,如结构、材料、工艺有较大改变,可能影响产品性能时;正常生产时,定期或积累一定产量后,应周期性进行一次检查;产品长期停产后,重新生产时;逐批检查结果与上次周期检查有较大差异时;e.
国家质量监督机构提出进行周期检查时。6.4.2周期检查按GB2829的规定进行。6.4.3周期检查前应先进行逐批检查,从逐批检查合格的批中抽取样本进行周期检查。6.4.4周期检查采用一次抽样方案,判别水平为I,其不合格分类、检查分组、检查项目、判定数组、不合格质量水平(RQL)按表5规定。表5
不合格分类
检查分组
检查项目
判定数组
不合格质量水平
3. 6,4,12,4. 2.2,4. 3.2,4.3. 3,4.4.4.4.4.5,4.5.2,4.5.7,4.5.8
n = 2CA. = 0.R = 1)
标志、包装、运输和储存
在装置与用具的适当位置,至少应有下列标志:7.1
产品名称;
规格:
重量:
铅当量,
出广日期:
制造厂名称。
3.4.3.5,7.1,7.2.7.3,7.4
n = 2(A. = I、R. = 2]
7.2每个产品都应有随机文件一套。随机文件一般应包括使用说明书、技术说明书、合格证明书和装箱单。随机文件应用防湿材料封装。合格证明书上至少应有下列标志:产品名称、生产日期、检验员代号、生产厂名称。7.3防护裙应平放在箱体内,每件之间应用衬底隔开。防护手套应按每副一组进行包装。7.4装置与用具的包装,不论采用何种形式,都应有防湿、防雨措施,其包装标志至少应有下列内容:a.
糊不清。
产品出厂编号(指装置类)、型号、名称、规格及生产日期;箱体最大外形尺寸,净重、毛重;制造厂名称及厂址;
标准号;
“小心轻放”、“不可倒置”、“防湿\等字或标志(装置类)。字样或标志应保证不因历时较久而模7.5包装后经检验合格的产品应储存在温度为一10~~40℃、相对湿度不超过80%,无腐蚀气体和通风166
良好的库房内。
YY0128-93
7.6防护用具不得受阳光直接照射,放置处应远离热源,并不能与油漆、酸、等其他有损于该产品的物品接触。
7.7运输要求按订货合同规定。
附加说明:
本标准由国家医药管理局提出。本标准由全国医用X射线设备及用具标准化分技术委员会归口。本标准由辽宁省医疗器械研究所负责起草。本标准主要起草人王寿民。
小提示:此标准内容仅展示完整标准里的部分截取内容,若需要完整标准请到上方自行免费下载完整标准文档。