首页 > 医药行业标准(YY) > YY/T 0279-1995 口腔材料生物试验方法 口腔粘膜刺激试验
YY/T 0279-1995

基本信息

标准号: YY/T 0279-1995

中文名称:口腔材料生物试验方法 口腔粘膜刺激试验

标准类别:医药行业标准(YY)

标准状态:现行

发布日期:1995-11-14

实施日期:1996-05-01

出版语种:简体中文

下载格式:.rar.pdf

下载大小:93584

相关标签: 口腔 材料 生物 试验 方法 刺激

标准分类号

中标分类号:医药、卫生、劳动保护>>医疗器械>>C33口腔科器械、设备与材料

关联标准

采标情况:ISO/TR 7405-84 NEQ

出版信息

出版社:中国标准出版社

页数:4页

标准价格:8.0 元

出版日期:1996-05-01

相关单位信息

起草人:林红、刘文一、贺铭鸣、李盛林

起草单位:国家医药管理局口腔材料质量检测中心

归口单位:全国口腔材料和器械设备标准化技术委员会

发布部门:国家医药管理局

标准简介

本标准规定了口腔材料的口腔粘膜刺激试验方法。本标准适用于评价暂时或长期与口腔粘膜组织接触的口腔材料对口腔粘膜组织产生的刺激作用。 YY/T 0279-1995 口腔材料生物试验方法 口腔粘膜刺激试验 YY/T0279-1995 标准下载解压密码:www.bzxz.net

标准图片预览

YY/T 0279-1995 口腔材料生物试验方法 口腔粘膜刺激试验
YY/T 0279-1995 口腔材料生物试验方法 口腔粘膜刺激试验
YY/T 0279-1995 口腔材料生物试验方法 口腔粘膜刺激试验
YY/T 0279-1995 口腔材料生物试验方法 口腔粘膜刺激试验

标准内容

YY/T0279--1995
本标准非等效采用国际标准化组织ISO/TR7405--1984《牙科材料生物性能评价》。本标准主要依据美国国家标准局/美国牙科协会ANSI/ADA文件No.41a一1982《牙科材料生物性能评价推荐标准》及国际标准化组织ISO/TR7405—1984《牙科材料生物学评价》而制定。由于ISO/TR7405一1984中规定的试验方法及评价指标均不具体,而美国ANSI/ADANo.41a1982试验方法简便易行,但仅适用于固体材料。故本标准试验方法(如动物选择、样本固定)主要依据美国ANSI/ADANo.41a—1982。而液体及半固体材料的制备及固定方法仍依照ISO/TR7405--1984的规定。
本标准由全国口腔材料和器械设备标准化技术委员会归口。本标准起草单位:国家医药管理局口腔材料质量检测中心。本标准主要起草人:林红、刘文一、贺铭鸣、李盛林。123
1范围
中华人民共和国医药行业标准
口腔材料生物试验方法
口腔粘膜刺激试验
Biological test methods of dental materials-Oral mucous membrane irritation test本标准规定了口腔材料的口腔粘膜刺激试验方法。YY/T0279--1995
本标准适用于评价暂时或长期与口腔粘膜组织接触的口腔材料对口腔粘膜组织产生的刺激作用。2试验动物
出生60~70d的金色仓鼠10只,任何性别,雌性动物应无孕。3试样制备
试验材料及对照材料每组各制备10个试样。3.1液体材料
用一直径小于5mm的棉球浸湿液体材料。3.2半固体材料
按厂家使用说明制备成直径为5 mm的圆片。3.3固体材料
制备成直径为5mm、厚0.5~~0.7mm的圆片,圆片中央制备四个等距离的、直径小于1mm的圆孔,以便缝线穿通。试样表面及周边应光滑圆钝。3.4对照材料
3.4.1液体及半固体材料的对照材料选用新调和的熟石膏。3.4.2固体材料的对照材料选用口腔科用牙胶。制备成规格同3.3的圆片。3.5按厂家使用说明书选择合适的方法对制备好的固体材料及对照试样进行清洗、消毒。4试验方法和步骤
4.1将动物麻醉,用0.2%新洁尔灭清洁消毒动物的口腔内外,分别将试验材料和对照材料放入仓鼠口腔两侧颊粘膜表面。试样放置在上颌和颊间极高处口腔粘膜或在中央颊粘膜极低处。侧为试验材料,另一侧为对照材料。
4.2液体及半固体材料的接触时间应为厂商提供的材料实际应用所需的时间,但不能短于5min。1 h及24 h对测试部位进行临床观察。24h时,处死动物。4.3固体材料试片及对照材料试片用医用5-0缝合丝线进行穿颊及皮肤缝合,使试片固定在颊粘膜表面。缝合力量以使试片紧密贴合粘膜,但无压迫为宜。缝合后第14d处死动物。4.4临床观察
国家医药管理局1995-11-14批准121
1996-05-01实施此内容来自标准下载网
YY/T0279-1995
处死动物时,观察试样固定情况,颊粘膜有无充血、肿胀、糜烂及溃疡反应。反应程度分为无、轻、中及重度(见表1)。
表1口腔粘膜临床表现分级
无红斑
明显红斑
中度红斑
重度红斑(深红)~轻度疤痕形成(包括糜烂及溃疡)4.5组织学观察
4.5.1取与试样接触部位颊粘膜及其周围组织,用10%福尔马林固定,常规石蜡包埋,连续切片,做H-E染色。观察时应区分由于缝线造成的人为损伤。4.5.2记录上皮是否有如下变化:溃疡、过度角化、上皮异常增生、角化不良、棘皮症、空泡形成、色素沉积、基底细胞变化、化生、增生或其他异常变化。4.5.3记录结缔组织是否有如下变化:充血、血管扩张、炎症细胞漫润、基质疤痕形成、出血、异物反应或其他异常变化。
4.5.4与对照相比,按表2病理反应评分标准计算每只动物病理反应评分。之后按表3进行病理反应分级。
表 2口腔粘膜组织病理反应评分标准反
白细胞浸润(每个高倍视野)
血管充血
细胞变性或变平
局部糜烂
广泛烂
极小<25个
轻度26~50个
中度51~100个
重度>100个
重度伴有血管破裂
结果评价
反应评分
YY/T0279—1995
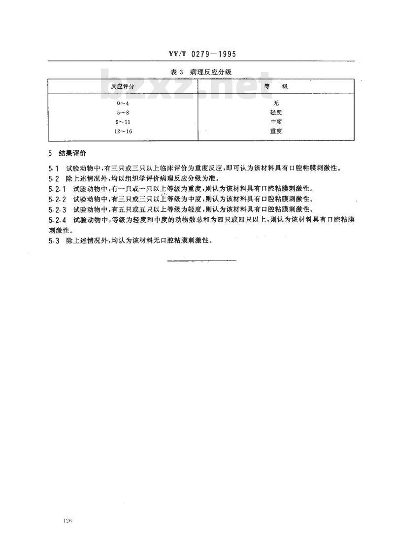
表3病理反应分级
5.1试验动物中,有三只或三只以上临床评价为重度反应,即可认为该材料具有口腔粘膜刺激性。5.2除上述情况外,均以组织学评价病理反应分级为准。5.2.1试验动物中,有一只或一只以上等级为重度,则认为该材料具有口腔粘膜刺激性。5.2.2试验动物中,有三只或三只以上等级为中度,则认为该材料具有口腔粘膜刺激性。5.2.3试验动物中,有五只或五只以上等级为轻度,则认为该材料具有口腔粘膜刺激性。5.2.4试验动物中,等级为轻度和中度的动物数总和为四只或四只以上,则认为该材料具有口腔粘膜刺激性。
5.3除上述情况外,均认为该材料无口腔粘膜刺激性。126
小提示:此标准内容仅展示完整标准里的部分截取内容,若需要完整标准请到上方自行免费下载完整标准文档。