首页 > 其他行业标准 > 05K232 分(集)水器 分汽缸
05K232

基本信息

标准号: 05K232

中文名称:分(集)水器 分汽缸

标准类别:其他行业标准

标准状态:现行

出版语种:简体中文

下载格式:.rar .pdf

下载大小:2439957

相关标签: 汽缸

标准分类号

关联标准

替代情况:原92T907改号

出版信息

页数:24页

标准价格:10.0 元

相关单位信息

起草单位:北京市设备安装工程公司、中国建筑标准设计研究院

标准简介

适用于筒体直径小于等于1000mm工作压力小于等于2.5MPa,工作温度小于150℃的分(集)水器和额定工作压力小于等于1.6MPa,工作温度小于等于200℃的分汽缸的设计选用及安装。 05K232 分(集)水器 分汽缸 05K232 标准下载解压密码:www.bzxz.net

标准图片预览

05K232 分(集)水器 分汽缸
05K232 分(集)水器 分汽缸
05K232 分(集)水器 分汽缸
05K232 分(集)水器 分汽缸
05K232 分(集)水器 分汽缸

标准内容

分(集)水器
批准部门中华人民共和国建设部北京市设备安装工程公司
主编单位
中国建筑标准设计研究院
实行日期二00五年一月二十五日目
总说明
系统示意图
选用说明
分(集)水器结构尺寸图
分(集)水器选用表
分汽缸结构尺寸图
分汽缸选用表
筒体及封头壁厚选用表
筒体及封头重量表
简体及封头表面积表
分汽缸
批准文号建质【2005】14号
统编号GJBT-812
图集号05K232
主编单位负责人
,王玉色
主编单位技术负责人
吴本霞
技术审定人
设计负责人
允许不另行补强的最大接管尺寸表2-4
分(集)水器安装
分汽缸安装
支架形式及选型
基础图
印盖于双黄择
图集号
审核李红霞本电校对许诚设计于欣租05K232
1编制依据
总说明
1.1本图集依据建设部\建质[2004]46号"《2004年国家建筑标准设计编制工作计划》中有关项目的要求编制。
1.2引用规范:
《压力容器安全技术监察规程》质技监局锅发[1999]154号
《钢制压力容器》
《钢制压力容器用封头》
《补强圈》
《钢制管法兰》
GB150-1998
JB/T4746-2002
JB/T4736-2002
JB/T81-1994、GB/T9119-2000
《压力容器无损检测》
2适用范围
JB4730-1994
2.1适用于工作压力小于等于2.5MPa,最高工作温度小于100℃,筒体直径小于等于1000mm的分(集)水器的设计选用、制造与安装。2.2适用于工作压力小于等于2.5MPa,工作温度大于等于100℃小于等于150℃,筒体直径小于等于1000mm的分(集)水器的设计选用与安装,2.3适用于额定工作压力小于等于1.6MPa,工作温度小于等于200℃,筒体直径小于等于1000mm的分汽缸的设计选用与安装。
3设计制造说明
3.1对于适用范围2.1款中的分(集)水器,可按本图集进行设计、制造与安装。*3.2适用范围中2.2款分(集)水暴、2.3款分汽缸其设计、制造、安装、验收和使用执行《压力容器安全技术监察规程》质技监局锅发[19991154号和《钢制压力容器》GB150。并按要求委托有相应等级压力容器设计、制造资质的单位进行设计和制造。
4主要材料选用
4.1本图集所涉及的分汽缸分(集)水器由筒体,封头、接管及附件(补强圈、法兰)组成,4.2筒体:当分(集)水器的设计压力小于等于总说明(一)
申核李红颜本一离校对许诚比诚设计于欣子政图集号
05K232
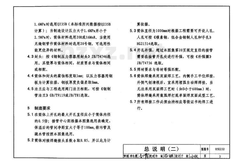
1.6MPa时选用Q235B(本标准所列数据按Q235B计算):当制造设计压力大于1.6MPa并小于2.5MPa时,筒体材料选用20R或16MnR。当使用无缝钢管作筒体材料时选用20号钢。可选用性能更优异的材料。
4.3封头:按《钢制压力容器用封头》JB/T4746选用。其壁厚与简体相同,材质要求与筒体相同或相配。
4.4简体和封头的腐蚀裕度取1mm;以压力容器用钢板为计算依据,钢板厚度负偏差取0mm。4.5法兰应与工程选用阀门法兰相配,可按《钢制管法兰》GB/T9119或JB/T81选取。5制造要求
5.1在筒体上开孔的最大开孔直径应小于简体内径的0.5倍:接管中心距根据本图集选用表确定,保温后的管间净距宜大于等于100mm,排污管及疏水管按照本图集选用。
5.2筒体对接焊缝接头系数中取0.85,并以此为计算依据。
5.3简体直径为1000mm时根据工程需要可开设人孔。人孔可按《碳素钢、低合金钢制人孔和手孔》HG21514选取。
5.4开孔补强,超过本图集第20页规定直径的接管需要在接管开孔处进行补强,可按《补强圈》JB/T4736选取。
5.5焊材要求与母材等强匹配。
5.6筒体焊缝采用双面焊工艺,内侧手工平位焊接:外侧气刨清根后,宜采用埋弧自动焊焊接。当无法采用双面焊工艺时(如D小于600mm)时,简体焊缝采用氩弧焊打底单面焊双面成型工艺。5.7所有焊接工作必须由持相应等级证书的焊工进行。
总说明(二)
审核李红霞本校对许诚诚设计于欣千级图集号
05K232
5.8对接焊缝进行X射线探伤检查,采用抽查,抽查长度为每条焊缝长度的20%且不小于250mm焊缝交叉部位应100%检测,并计入检测比例符合《压力容器无损检测》JB4730标准,二级为合格。
5.9组焊完成后应以分(集)水器设计压力的1.25倍进行水压试验。试压合格后,排除内部积水,吹于水渍,对法兰进行临时封堵,防止杂物进入。制造完毕除锈后,外表面涂刷防锈漆两遍。6安装要求
6.1分汽缸或分(集)水器进入施工现场后,必须由监理,施工和供货单位共同进行验收,检查其产品质量合格证及相关检验报告(包括焊续无损探伤检验报告、强度试验记录等),并对其进行外观检验,合格后方可安装。6.2支架安装高度由工程设计人员决定,但不得大于1000mm,支架型式可按照本图集选用。支架安装前应进行防腐处理,刷防锈漆两道,外刷面漆。
6.3基础形式由工程设计人员决定,当设计无规定时可按照本图集选用。bzxZ.net
6.4压力表安装参照国标图集《压力表安装图》01R405,当工作压力大于等于1.0MPa时,应在分(集)水器或分汽缸与压力表之间增加阀门。压力表及阀门的规格型号由工程设计根据工艺情况选择确定。
6.5温度计安装参照国标图集《温度仪表安装图》01R406,温度计的规格型号由工程设计根据工艺情况选择确定。
6.6支架安装应满足简体热胀冷缩的要求,应一端固定另一端采用活动或滑动支架,确保简体工作状态下的热胀冷缩。
7关于简体直径的说明
当筒体直径小于等于426mm时按外径计算;简体直径大于等于450mm时按内径计算。总说明(三)
审核李红霞尽霞校对许诚设计于欣手图集号
05K232
膨胀水箱
(或定压装置)
冷热源
注:系统以工程设计为准,本图仅示意说明分(集)水器在系统中的配置。XIX
分水器
循环水泵
除污器
分水器
分水器
集水器
系统示意图(—)
集水器
集水器
图集号
审核李红夏校对许诚设计于欣千政页
05K232
蒸汽一
分汽缸
凝结水
凝结水箱
凝结水泵
注:系统以工程设计为准,本图仅示意说明分汽缸在系统中的配置
凝结水回热网
系统示意图(二)
审核 李红鼠尽窗校对许诚证设计于欣于放图集号
05K232
选用说明
筒体直径的决定:
1.1简体直径比汽水连接总管直径大两号以上。1.2一般可按筒体断面流体流速经计算后确定,蒸汽流速按10m/s计算,水流速按0.1m/s、0.3m/s,0.5m/s,0.7m/s,1.0m/s计算,为便于选用,特制成第十至十四页选用表,
简体长度L根据筒体接管数确定,计算公式:L-130+L1+L2+......+Li+120+2h简体接管中心距L1、L2、L3、.Li,根据接管直径和保温层厚度确定。一般可按下表选用简体接管中心距L1L2、L3..Li选用表d1+120
d1+d2+120
d2+d3+120
di-1+120
温度计管
130L1L2L31L4i-1129
d1d2d3
豫水管排污管
压力表管
如接管不保温,则接管中心距必须大于d1+d2+80d1,d2为任意两相邻接管的外径。分(集)水器的排污管及分汽缸的排污管和疏水管安装位置、安装方向,由工程设计决定。5选用示例
一采暖用户,热媒为95℃热水,水量20000kg/h进、出水总管d1=100,三根分支管:d2=70,d3=80,d4=70预留-根备用管d5=50。热水流速按0.1m/s计算,根据水量,从第10页表中选用简体直径D=325,确定分集水器长度LL1=100+120=220
L2100+70+120-290
L3=70+80+120270
L4=80+70+120=270,
L5-70+50+120-240,
L6=50+120=170,查封头高度表h=106L=130+L1+L2+L3+L4+L5+L6+120+2h=1922mm注:d1、d2----排列顺序按实际需要决定,订货时需画出简图。
保温(冷)厚度应按工程设计要求,如无要求,可按国标图集《管道与设备保温》98R418及《管道与设备保冷》98R419选用。
选用说明
审核李红霞本帘校对许诚诚设计于放和图集号
05K232
Ldixo1
筒体直径D(mm)
封头高度h(mm)
排污管规格dp(mm)
tdixai
9001000
200225250275
4.d,d2...di为接管外径,81,82...8i为接管壁厚,由工程设计人员确定5.简体长度L随接管数不同,由工程设计人员确定。6.件号和图注见第9页。
说明:
温度计接管
1.所有接管与筒体的焊接均按节点I图加工。
2.尺寸可取简体上方任意两接管的中心距,但应注意不妨碍支架的安装。3.接管尺寸及数量由工程设计确定。h1-一般应大于等于150mm,也可根据阀门规格型号调整接管长度,以保证安装阀门后,阀体中心线在同一水平线上,h2宜大于等于100mm
分(集)水器结构尺寸图()
图集号
审核昊刚吴刚校对李红霞本宝 设计孟邱五05K232
温度计接管详图
铭牌支座详图
M27×2
压力表接管详图
压力表接管
排污管
铭牌支座
温度计接管
名称及规格
注:8为筒体壁厚。
Si为接管壁厚。
h根据保温(冷)厚度确定。
见本图集第8页说明3
见压力表接管详图
Q235B或20R/16Mn
Q235B或20R
分(集)水器结构尺寸图(二)
JB/T81-94
铭牌支座详图
见本图集第17页
JB/T4736
见温度计接管详图
图集号
审核昊喇早校对李红霞本设计邸孟盖05K232
工作温度
分(集)水器选用
简体直径
热水量
注:1、分(集)水器直径计算:D=595VG/(V:p)2、水流速按照0.1m/s计算。
3、筒体壁厚见第17页,
其中:D分(集)水器内径(mm)G
--通过分(集)水器的总流量(t/h)V-----通过分(集)器的断面流速(m/s)p
-工作温度下水的密度(kg/m2)分(集)水器选用表(V=0.1m/s)1000
图集号
审核李红复本度校对许诚化诚设计于欣手视页
05K232
工作温度
分(集)水器选用
简体直径
热水量
注:1、分(集)水器直径计算:D=595VG/(V·p)2、水流速按照0.3m/s计算。
3、简体壁厚见第17页。
D(mm)
其中:D-----分(集)水器内径(mm)900
G-通过分(集)水器的总流量(t/h)V--一通过分(集)器的断面流速(m/s)D
工作温度下水的密度(kg/㎡
分(集)水器选用表(V=0.3m/s)审核李红度本宽校对许诚诚设计于欣于便1000
图集号
05K232
工作温度
分(集)水器选用
筒体直径
热水量
注:1、分(集)水器直径计算:D=595/c/(V·p)2、水流速按照0.5m/s计算。
3、简体壁厚见第17页。
其中:
分(集)水器内径(mm)
一通过分(集)水器的总流量(t/h)V---—-通过分(集)器的断面流速(m/s)p
-工作温度下水的密度(kg/m2)分(集)水器选用表(V=0.5m/s)审核 李红霞本霞胶校对许诚诚设计于欣手锁1307.65
图集号
05K232
小提示:此标准内容仅展示完整标准里的部分截取内容,若需要完整标准请到上方自行免费下载完整标准文档。