首页 > 石油天然气行业标准(SY) > SY 4030.1-1993 石油建设工程质量检验评定标准 电气工程(架空电力线路工程)
SY 4030.1-1993

基本信息

标准号: SY 4030.1-1993

中文名称:石油建设工程质量检验评定标准 电气工程(架空电力线路工程)

标准类别:石油天然气行业标准(SY)

英文名称: Petroleum Construction Engineering Quality Inspection and Assessment Standard Electrical Engineering (Overhead Power Line Engineering)

标准状态:现行

发布日期:1993-09-09

实施日期:1994-03-01

出版语种:简体中文

下载格式:.rar.pdf

下载大小:1473303

相关标签: 石油 建设工程 质量检验 评定 电气工程 架空 电力 线路 工程

标准分类号

标准ICS号:75.010

中标分类号:工程建设>>原材料工业及通信、广播工程>>P71石油工程

关联标准

替代情况:SYJn4030-88

出版信息

出版社:石油工业出版社

页数:55页

标准价格:15.0 元

出版日期:1994-03-01

相关单位信息

发布部门:中国石油天然气总公司

标准简介

本标准适用于油、气田和长输管道工程建设中的220kV及以下新建架空电力线路工程的质量检验和评定。 SY 4030.1-1993 石油建设工程质量检验评定标准 电气工程(架空电力线路工程) SY4030.1-1993 标准下载解压密码:www.bzxz.net

标准图片预览

SY 4030.1-1993 石油建设工程质量检验评定标准 电气工程(架空电力线路工程)
SY 4030.1-1993 石油建设工程质量检验评定标准 电气工程(架空电力线路工程)
SY 4030.1-1993 石油建设工程质量检验评定标准 电气工程(架空电力线路工程)
SY 4030.1-1993 石油建设工程质量检验评定标准 电气工程(架空电力线路工程)
SY 4030.1-1993 石油建设工程质量检验评定标准 电气工程(架空电力线路工程)

标准内容

中华人民共和国石油天然气行业标准石油建设工程质量检验评定标准电气工程
(架空电力线路工程)
Standard for. Quality laspestiar Rnd Eraluationof Petroleum Construction EngineeringElectrical Engineering
(Overhead Power Lines Engineering)SY4030.1--93
主编部门:中国石油天然气总公司基建工程局批推部门:中华人民共和国能源部施行日期,1984年3月1日
石油工业出版社
1993·北京
土石方工程
现场浇筑基础工程
装配式预制基磁工程
岩石基础工程
托塔工程
拉线安装工程
导线架设工程
附件安装工程
10杆上电器设备安装工程
11接户线安装工程
12接地工程wwW.bzxz.Net
附录A
附录B
检验器具表.
架空电力线路工程质量保证资料··本标准用词说明
薪加说明
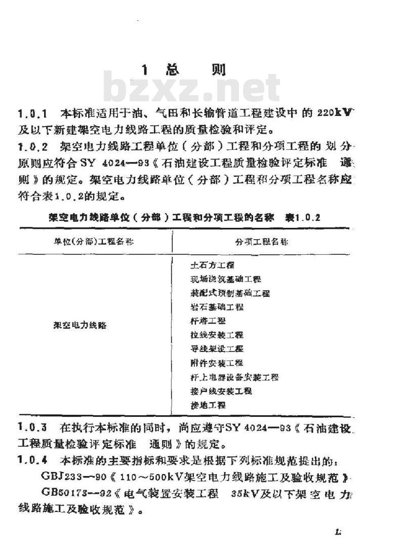
1总则
1.0.1本标准适用于油、气田和长输管道工程建设中的220kV及以下新建架空电力线路工程的质量检验和评定。1.02架空电力线路工程单位(分部)工程和分项工程的划分原叫应符合SY4024一93《石油建设工程质量检验评定标雅薄则》的规定。架空电力线路单位(分部)工程和分项工程名称座符合表1.0,2的规定。
架空电力裁路单位(分部)工程和分项工程的名称表1,0,2单位(分部)工程名称
果空电力线路
土石方工程
分项工程名称
现场浇筑基础工程
装配式频制革础工程
岩石基础工程
杆塔工程
拉线安装工程
导线塑设工程
附安装工程
杆上电器设备安装工程
接户线安装工程
接地工程
1.0.3在执行本标准的同时,尚应避守SY4024一93石油建设工程质量检验评定标准通则》的规定。1.0.4本标推的主要指标和要求是根据下列标准规范提出的:GBJ233-~90《110~500kV架空电力线路施工及验收规范GB50173--9么《电气装置安装工程35KV及以下架空电力线路施工及验收规范》。
1.0.5在进行工程质量检验评定中所使用的检验工具和仪器,应在计量检定有效期内,其主要工具和仪器名称及规格应符合本标准附录A的规定。
1.0.6架空电力线路工程质量保证资料名称应符合本标准附录B的规定。
土石方工程
保证项目
2.1.1土石方工程施工前必须按设计交底进行施工测基。检验方法根据设订图核查施工测量记录。2.2基本项目
2.2.1杆塔基础坑的质量要求及其规定分值应符合表2,21的规定。
杆塔整础坑的质量要求及其规定分值110k以上架空电力线
路杆塔基础坑深超过
质量要求
规定分值
坑底应平整
+100血m以上,应接规范
规定进行处理
同基杆塔基坑深度应
检查数量
抽查20%,但不少下5处,其中应包括终端、耐张和转角杆塔的基础坑。
捡验方法检香隐截工程记录或观察检聋。2.2.2岩石基坑开挖的质量要求及其规定分值应符合表2.2.2的规定。
质量要求
规定分值
岩石基坑开挖的质量要求及其规定分值坑深不应小
于设计深度
缺固式基研成孔
应持合设计锥度
坑丙石粉,浮土
及坑壁松散活石
应清除干净
岩石基础坑开挖
不应破坏裂在构
造的整体性
抽查20%,但不心于5处,其中应包括终端、耐检查数量主
张和转角杆塔的基础坑。
检验方浩观察检查或检查隐蔽工程记录。2.2.3基础坑回填的质量要求及其规定分值应符合表2.2.3的规定。
基础坑回填的质重要求及基规定分值土坑每回填
质量要求
规定分值
次,且不得落
入杂草及冰雪
检查数量
检验方法
石坑回填特石
子与土接3:1掺
合后分层回填
抽套20%。
积水坑应先排
除积水,回填
于士,并分层
检查隐蔽工程记录或观察捡查。2.3允许值差项目
对不宜夯实的
基坑应采取措
游加固
2.舌1土石方工程允许偏差项目的质量指标及其检查数量,检验方法和规定分值应符合表2.3.1的规定。预
土石方工程允许偏差项目的质量指标及其检查数量检验方法和规定分值
杆塔基础坑深
拉线基础坑深
杆塔基坑根开
杆塔及拉线
35kV及以下
防沉台高度
允许遍差
(mm)
+不控制
10k及以
接地沟防沉合高度(血m)
防沉台上部面积
规定值
检查数慰检验方法规定分值
甜查10尺量检查
[100~300
学坑口
24土石方分项工程质置检验评定表2.4.1
土石方分项工程质量检验评定表应符合表2,4,1的统一格5
保证项证
伯得徽
项实您
项均教
子孚处
扦塔趣础坑
碧石基坑开挖
士期回
基础坑回域
耳得数
頭实份
检查结果
核定等级
评定筝链
3现场浇筑基础工程
31保证项目
3,11现场浇筑基础所使用的钢材,水泥等原材料的品种及规格必须符合设计要求,并其应基有产品出厂质量证明书或化验报告单。
检验方法核查原材料出厂质量证明书或化验报告单。3.1.2基础混凝土中严禁掺入氯盐。捡验方法检香混凝王基础施工记录。3.13现场瓷筑基础的强度必须筹合设计规定。检验方法核查混凝土强度试块测试记录,必要时用回弹仪按30%进行抽检。
32基本项目
3.2.1现场浇筑基础养护及表面的质量要求及其检查数量,检验方法,规定分值应符合表3,2,1的规定。现场浇筑基础养护及表面的质量真求及其检查数量,检验方法,规定分值
基础的养护及试块制
质量要求
检查数基
检验方法
规定分值
作应符合规范规定
表面放平整,无努显
抽查30%
检验施工记录
观察检查
拆模时基础强度不低于
2.5MP8,且不应损坏
基础表面和棱角
检查施工记录及观察检查
3,2.2地脚螺栓及预埋件的质量要求及其检查数量、检验方法、规定分值应符合表3.2.2的规定。地脚螺栓及预理件的质量要求及其检查数量,检验方法、规定分值
质量要求安装应牢固、正确,无遗游检查数量
检验方法用手扳动检查
规定分值
螺拴应与基础面垂直
抽查3需
现察检查
3,3允许编整项目
螺栓丝扣应完好
现场浇筑基础工程允许偏差耳的质量指标及其检香数量,检验方法和规定分值应符念表3,3,1的规定。现场浇筑基础工程充许偏差项目的质量指标及其检查数量、检验方法和规定分情
铁塔基础
腿尺寸
保护层厚度(也m)
立挂及各底座断面尺寸
高组地脚螺栓中心对立程中心儒移(mm)
断面尺寸
拉线基础门
拉线环币心与设计位置的确移
拉线环中心在拉线方向前、后
右与设计位臀偏移(为拉
环中心室样塔拉茂商定点的录率距离)
允许偏差检查数盘检验方法规定分值15
一一8
抽查3%
[但不少于
尺量检查
横线路方向
地脚螺检式主角钢描
顺裁路方向
基础根开及对角
线尺寸
直线(m血)
转角(mm)
转角(Ⅱ血)
地脚螺栓式
主角钢插入式
基础项面间或主角钢操平印记间相对高差(m)
基础的扭转()
基仙中心与中心桩之间横线路力间位移mm)
基础根开及对角线尺寸
基础顶面或主角钢操平记间相
对高差(mm)
基础的扭转()
续表3.3.1
允许偏差检查数量检验方法规定分值30
±2号
全数检查尺量检查
注:(①转角塔基础横线路方向是指内角平分线方向:顺线路方向是指转角平分线方向:
②基础根开及对角线是指同一组地脚螺栓中心之间或塔腿主角钢准线间的水平距离:
③相对高差忌指抹面后的相对高差。转角塔及终端塔有预编时,盐础顶面相对高差不受5mm的限制,
①高低服基础预面标高差是指与设计标高之比;②商塔甚指接大跨越设计,塔高在8血以上的铁塔:③L为拉线环中心至杆塔中心的水平距离。3。4现场浇筑基础分项工程质量检验评定表3.4.1现场浇筑基础分项工程质量检验评定表应符合表3.41的统一格式。
小提示:此标准内容仅展示完整标准里的部分截取内容,若需要完整标准请到上方自行免费下载完整标准文档。