首页 > 船舶行业标准(CB) > CB 1146.9-1996 舰船设备环境试验与工程导则 振动(正弦)
CB 1146.9-1996

基本信息

标准号: CB 1146.9-1996

中文名称:舰船设备环境试验与工程导则 振动(正弦)

标准类别:船舶行业标准(CB)

英文名称: Environmental testing and engineering guidelines for ship equipment Vibration (sinusoidal)

标准状态:现行

发布日期:1996-12-23

实施日期:1997-06-01

出版语种:简体中文

下载格式:.rar.pdf

下载大小:5696467

相关标签: 舰船 设备 环境 试验 工程 振动 正弦

标准分类号

标准ICS号:造船和海上建筑物>>船舶和海上建筑物综合>>47.020.01造船和海上建筑通用标准

中标分类号:船舶>>船舶综合>>U04基础标准与通用方法

关联标准

替代情况:CB 1146.9-85

出版信息

页数:10页

标准价格:15.0 元

相关单位信息

标准简介

CB 1146.9-1996 舰船设备环境试验与工程导则 振动(正弦) CB1146.9-1996 标准下载解压密码:www.bzxz.net

标准图片预览

CB 1146.9-1996 舰船设备环境试验与工程导则 振动(正弦)
CB 1146.9-1996 舰船设备环境试验与工程导则 振动(正弦)
CB 1146.9-1996 舰船设备环境试验与工程导则 振动(正弦)
CB 1146.9-1996 舰船设备环境试验与工程导则 振动(正弦)
CB 1146.9-1996 舰船设备环境试验与工程导则 振动(正弦)

标准内容

中国船舶工业总公司部标准
CB 1146.1~1146. 18--96
舰船设备环境试验与工程导则
1996-12—23发布
中国船舶工业总公司发布
1997—06—01实施
1主题内容与适用范围
中国船舶工业总公司部标准
舰船设备环境试验与工程导则
振动(正弦)
CB1146.996
代替CB1146.9-85
分类号:U08
本标准规定了舰船设备环境振动(正弦)试验的试验条件、严酷等级、试验程序、合格判据,并提供了工程导则。
本标准适用于评价舰船设备在规定的振动条件下的工作适应性和结构完好性的环境试验。2引用文件
CB/T2423.10一1995电工电子产品基本环境试验第二部分:试验方法试验Fc和导则:振动(正弦)
·CB1146.1-96舰船设备环境试验与工程导则总则3术语
3.1固定点
试品与夹具或与振动台接触的点,通常是在使用中固定试品的地方。如果实际安装结构的一部分作夹具使用,则应取该部分与振动台点接触作固定点,而不应取试品与安装结构接触点作为固定点。3.2测量点
试验中采集数据的某些特定点,所采集的数据是供检查试验参数或控制试验参数用的。注:为了评价试品的性能或探测试品各部位的振动响应特性面布置的测量点不作为本标准的测量点。3.2.1检测点
位于夹具、振动台或试品上的点,并且要尽可能接近于固定点。如果存在四个或四个以下的固定点,则每一个都可作为检测点;如果存在四个以上的固定点,则有关标准应规定四个具有代表性的固定点作检测点。
特殊情况下,例如大型或复杂的试品,如果要求检测点在其它地方(不紧靠固定点),则由有关标准规定,或由试验工程确定。
当若干个小试品安装在一个夹具上时,或当一个小试品其有许多固定点时,为了导出控翻信号,可选用单个检测点,该点应选自试品和夹具的固定点,而不应选自夹具和振动台的固定点。这仅当夹具装上试品后最低共振频率超过试验的上限频率时才可行。3.2.2基准点
从检测点中选定的点,该点上的信号是用来控制试验的。3.3控制点
3.3.1单点控制
单点控制是通过使用来自基准点上传感器的信号,使该点的振动参数保持在规定的范围内来实现的。
中国船舶工业总公司1996—12一23批准1997—06—01实施
3.3.2多点控制
CB 1146.9-96
多点控制是通过使用选定的各检测点上的传感器信号,将信号进行连续的算术平均或采用比较技术处理,产生一个控制信号来实现的。4试验条件
4.1振动台的特性要求
当振动台装上试品和夹具时应具有下列特性:4.1.1基本运动
基本运动应为时间的正弦函数,试品中固定点应基本上相同,沿平行直线运动,并符合4.1.2和4.1.3的容差要求。
4.1.2横向运动
垂直于主振方向的任何轴向检测点上最大振幅应不大于主振方向规定振幅的50%,对于小试品应不大于25%。
横向运动的测量仅需在规定的频率范围内进行。对于大的试品或对于较高的试验频率要达到上述要求可能是困难的。在这种情况下,应将横向运动记录在试验报告中。
4.1.3失真
加速度波形的失真度应不超过25%。在某些情况下,例如,大型或复杂的试品,在试验频率范围内的某些频段上,要达到该要求可能是困难的,此时可控制基频振幅到规定的值。如使用跟踪滤波器,则允许失真度超过25%。
如果失真度超过25%,并且又不能使基频振幅控制到规定值,则应在试验报告中说明失真情况及频率范围。
加速度波形的失真应在基准点上进行测量。测量的上限频率应包括到5000Hz,对于机械和液压振动台,测量的上限频率可只到振动台本身最高频率的5倍。4.1.4振幅容差
在振动方向的检测点和基准点上的实际振幅应等于规定值,并应在下列容差范围内:a.检测点:±25%;
b.基准点:±15%。
4.1.5频率容差
在危险频率上进行耐久试验时容差为;a.5Hz以下:±20%;
b.5~50Hz:±1Hz;
c.50Hz以上:±2%
在比较耐久试验前后的危险频率时:a.5Hz以下:±10%;
b.5~100Hz:±0.5Hz;
c.100Hz以上:±0.5%。
4.1.6扫频要求
频率应能连续变化,且频率随时间应按指数规律变化,扫频速率应为每分钟一个倍频程,其容差为±10%。
4.2试品的安装
4.2.1安装状态
试品应采用与在舰船上相同的安装姿态并牢固地固定在振动台上。58
CB 1146.9—96
安装在舱壁和天棚上的设备应与采用模拟舱壁和天棚的过渡安装架(下称夹具)一起固定到振动台当试品在船上有数种安装姿态时,应选其最不利的安装姿态进行安装。实际使用中带有减振器的试品应连同减振器一起安装。移动的或携带式的设备可按在船上使用和存放方式或用适当的固定方法安装在振动台上。试品的任何连接物,如电缆、导管等对试品的约束应和实际状态相类似。4.2.2安装夹具
夹具应有足够的刚度,其固有频率应高于试验的上限频率;夹具的固有频率最低也应高于试品系统共振频率的三倍以上。
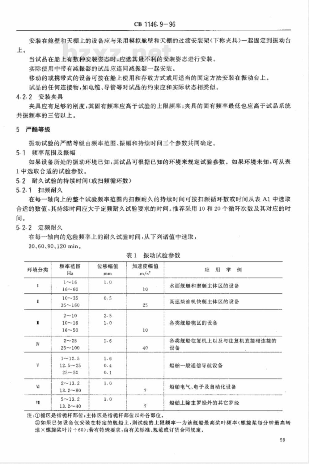
5严酷等级
振动试验的严酷等级由频率范围、振幅和持续时间三个参数共同确定。5.1频率范围及振幅
如果设备所处的振动环境已知,其试品可根据已知的环境来规定试验参数。如果环境未知,可从表1中选取合适的试验参数。
5.2耐久试验的持续时间(或扫频循环数)5.2.1扫频耐久
在每一轴向上的整个试验频率范围内扫频耐久的持续时间可按扫频循环数或时间从表A1中选取合适的数值,其持续时间应大于定频耐久试验要求的时间。推荐采用10和20个循环次数及其对应的时间。
5.2.2定频耐久
在每一轴向的危险频率上的耐久试验时间,从下列诸值中选取:30.60、90、120min。
振动试验参数
环境分类
颖率范围
35~160
位移幅值
加速度幅值
注:①檐区是指稳杆部位;主体区是指檐杆部位以外各部位。应用举例
水面舰艇和潜艇主体区的设备
高速油机快艇主体区的设备
各类舰船枪区的设备
各类舰船往复机上以及与往复机直接相连接的设备
船舶一般通信导航设备
船舶电气、电子及自动化设备
船舶上除主罗经外的其它罗经
②如果已知设备仅安装在特定的舰船上,则试验的上限额率一为该舰船最高浆叶题率(螺楚桨每分钟最高转速×螺施浆叶片十60);若有特殊要求,由有关标准、规范或订货合同规定。59
6试验程序
6.1初始检测
CB1146.9-96
试验前应按产品试验大纲或技术条件的规定,对试品进行外观检查并对电性能和机械性能进行检测,若不满足要求,不得进行本试验。6.2条件试验
试品应进行振动响应检查和振动耐久两项试验。对于只进行扫频耐久试验的,上述两项试验可合二而一。
除产品标准或技术文件另有规定外,此两项试验应在三个互相垂直的轴向上进行。其试验顺序是,可在一个轴向做完两项试验以后再进行另一轴向的两项试验;也可在三个轴向做完一项试验以后,再进行三个轴向的另一项试验。
6.2.1振动响应检查
按表1规定的振幅,在试验频率范围内,频率由低到高,再由高到低,以每分钟一个倍频程的速率往返扫频1~2次。
除产品标准或技术文件另有规定外,在振动响应检查期间,试品应处于正常工作状态;如果因试品处于工作状态而不能确定其机械振动特性时,则应将试品处于非工作状态再进行附加的响应检查。在振动响应检查期间应检测试品的主结构及内部局部结构的振动响应,并观测试品上的指示仪表或其它性能检测方式所显示的电流、电压及其它性能变化情况。据此来判断出现下列现象的危险频率,a.试品出现故障和(或)性能下降;b.机械共振或其它响应现象。
试验人员应记录出现上述现象的危险频率、振幅和性能变化情况。6.2.2振动耐久试验
产品标准或技术文件应规定采用扫频耐久或是定频耐久,本标准推荐优先选用扫频耐久。在整个耐久试验期间或适当阶段上,试品应按其典型的功能条件进行工作,并在适当阶段上及试验结束前对试品进行功能检测。
6.2.2.1扫频耐久
除产品标准或技术文件另有规定外,可按第5章选定的频率范围、振幅和扫频循环数或试验时间,以每分钟一个倍频程的速率进行往返扫频。当只规定进行扫频耐久试验时,可不进行振动响应检查。扫频耐久试验期间,试品应处于正常工作状态,并对试品性能进行检测。6.2.2.2定频耐久
定额耐久试验,一般应在振动响应检查期间所发现的危险频率上进行,当危险频率多于一个以上时,则应在由供需双方协商或由试验工程师选定的最危险频率上进行耐久试验。若未发现危险频率时,除非另有规定外,推荐在30Hz进行耐久试验。耐久试验的振幅和持续时间按产品标准或按附录B(参考件)的规定。6.2.3附加的振动响应检查
当产品标准有要求时,在定频耐久试验结束后再进行一次振动响应检查,以比较耐久试验前后危险频率的变化情况。如果危险频率发生变化,产品标准应规定对此所采取的措施。耐久试验前后的两次振动响应检查应在相同的振幅、相同的方式等条件下进行。6.3中间检测
在条件试验期间,应对试品的主要性能进行检测。6.4恢复
CB 1146.9~96
有关规范有要求时,在条件试验结束后,给一段恢复时间,以便试品恢复到与初始检测时相同条件。6.5最后检测
恢复后,按产品试验大纲或技术文件规定,对试品进行外观检查和电性能及机械性能的检测,7试验中断处理
试验中,试品出现较大故障,如结构损坏,或误动作等性能超出产品试验大纲或技术条件规定的允许范围的情况时应中断试验。修复后,重复振动试验,送试方也可提供全新的试验品重试。如果出现易更换、易修理的非重复性的小故障,如指示灯、元件损坏及焊接毛病时也应中断试验,修复后只需重复进行出现故障的试验项目,不需重复整个振动试验。无论出现上述哪种试验中断,都应在试验报告中予以详细说明。8合格判据
试品在试验期间和试验之后若无以下故障,则认为试验合格:a.影响完成主要功能的机械损坏或损伤;b.最后检测时,有一项性能指标不满足要求;c.最后检测时,各项性能指标均满足要求,但在振动响应检查期间,以及在扫频耐久试验期间,试品工作紊乱或工作不正常;然而,在危险频率上进行耐久试验时,若出现类似情况,供需双方以及试验工程师应进行具体分析。
d.连接件的松脱(不包括试品与夹具或振动台的连接));e.产品试验大纲或技术条件规定不允许发生的故障。9试验记录与文件
试验文件编制应符合CB1146.1第8章有关规定。10工程导则
工程导则见附录A(参考件)。
11引用本标准时应规定的细则
a.频率范围;
b.振动幅值;
c.耐久试验的类型和持续时间;d.初始检测和最后检测的内容:e.中间检测内容;
f.是否要求附加的振动响应检查,若两次响应检查发现危险频率变化,应如何处理,61
A1引言
CB1146.996
附录A
舰船设备振动环境试验工程导则(参考件)
本标准的目的是提供一种在试验室内模拟产品在舰船上受到的振动环境的效应方法,而不是重现舰船上的实际振动环境。
本标准汇集了国内外主要的有关船舶设备环境振动试验方法标准中的试验参数和方法,以适应与国际标准接轨。
本试验的目的是揭示试品在规定振动试验条件下其设计和制造工艺方面的机械弱点和电性能的变化情况,并结合产品技术条件来评价试验在舰船的振动环境下的工作适应性和结构完好性。它不是疲劳寿命试验。
振动试验总是具有一定的工程判断性质,供需双方必须充分认识到这一点。A2环境效应
振动会引起:
a.导线的摩擦;
b.紧固件的松动;
c.间断电触点;
d.带电元件间的接触和短路;
e.密封失效;
f.构件疲劳;
g.光学上的失调;
h.裂纹和断裂;
i.松开的质点或元件引起系统回路或机械的卡塞;j.强电噪声。
A3测量与控制
A3.1、试验夹具
试品的安装离不开夹具。夹具的基本用途是模拟产品在舰船上的安装并将振动台产生的应力如实地传递给试品。夹具的动态特性对试验结果的影响很大。因此,一般都要求夹具要有足够的刚度,其固有频率应高于试验的上限频率;最低限度也应做到其固有频率高于试品系统共振赖率的三倍以上。对于大的和重的设备的夹具,要达到上述要求可能是困难的,甚至无法实现。主要原因是国内目前能满足舰船设备环境振动特性要求的振动台的承载能力比较小。在现实情况下,往往由于夹具的共振而使试品承受超过规定振幅的过大振动,即过试验。鉴于这种情况,唯一有效的方法就是采用多点控制。A3.2控制点的选择
控制点的位置和数量的多少对试验结果有很大关系,选择得不合适,往往会造成过试验或欠试验。对于小型试品,或当试验夹具的动态特性满足4.2.2要求时,可采用单点控制,而且控制点可选自任一检测点。对于大型、复杂的试品,或当试验夹具的动态特性不满足4.2.2要求时,则应采用多点控制,控制点一般不应超过四个。当试品有两个安装面时,每个安装面上都应选取控制点。当采用多点控制时,有关规定可规定控制信号导出的方法。本标准推荐渠用多点平均控制信号,即将各控制点上加速度(或位移)信号进行算术平均,当各控制点的信号值之差超过5dB时,则应采用对62
CB1146.9-96
数平均。再将平均信号转换成(例如通过均法器直流电压。A3.3扫频
A3.3.1扫频速率
在一定振幅、频率连续变化的激励下,振动系统的响应取决于频率变化速率,即扫频速率。如果扫频速率过大,振动系统的响应幅值达不到稳态振动的理论值,且共振频率也要比理论值高。为了规范化起见,本标准规定了扫频速率为每分钟一个倍频程。这在一般情况下是合适的。但对于具有低频高Q值共振的振动系统,每分钟一个倍频程的速率可能不合适了,这时可按式(A1)求出允许的最大扫频速率:β=1.443log.(23.6f/Q*+1)***
式中:3-
一扫频速率,10Ct/min;
一系统的共振频率,Hz;
Q-系统的品质因素。
A3.3.2扫频循环数及相应的时间对数扫频,其频率随时间按指数规律变化,即:f/f,=ekt
式中:f。
一扫频的上限频率,Hz;
f.扫频的下限频率,Hz;
k-取决于扫频速率的因数;
t-时间,min。
,如果时间以分钟计,扫频速率为每分钟一个倍频程,则k=iog.2=0.693
++.·(A1)
.*(A2)
对于给定的频率范围,一个扫频循环(由f,到f2,再由f到f,>所需的时间(或倍频程数),可按式(A3)计算:
N=2log2(f,/f,)=2/logto2×logio(fg/f)=6.644log1e(fa/f,).*式中:N——倍频程数;
f1、f扫频的下限和上限频率,Hz。对于5.1给出的频率范围,按式(A3)计算,扫频循环数及相应时间列于表A1。A1扫频循环数及相应的时间
额率范围
10~160
A4试验程序
振动响应检查
扫额循环数
扫频时间
·(A3)
CB1146.9-96
.在振动试验中,以往的规范通常是先进行共振检查,然后使试品在其共振频率上进行耐久试验。这里的共振频率不仅是包括试品的整体共振频率,而且还应包括内部局部结构的共振频率。然而,有些试验人员往往只注重整体共振,而忽略局部共振。实践证明,整体共振固然是造成设备性能失常或损坏的主要因素,但局部结构的共振也是导致设备发生故障的重要因素。对于大型复杂的试品要进行内部局部结构的共振检查可能是困难的。主要原因是构件太多,不可能逐一进行检测,因而有可能是存在共振,但被检;对于封闭式的设备或现代化的小型装置要探测内部结构的振动特性几乎是不可能的。即使可以使用振动传感器进行探测,但可能要改变结构的质量一一-刚度分布特性,所以通常不能使用。即使可以使用,成败的关键完全取决于试验工程师对测量点的选择技术和经验。本标准强调的振动响应检查,也包括对机械共振的检测,但不是唯一的,主要的是检查导致试品性能失常、超差或损坏的“危险频率”。不论其是否由共振造成的,也不考虑是整体共振或局部共振或其它原因引起的。当产品标准或有关规范对共振的放大倍率有要求时,则必须对整体或局部的共振进行检测。因此,振动响应检查可以减少对试验工程师的依赖性。重要的是在振动响应检查期间必须随时对试品的性能进行观测。值得指出的是,在非线性的情况下,试品可能随扫频方向的改变(上扫或下扫)而有不同的响应,即上扫时的共振频率和下扫时的共振频率可能不一致。耐久试验前后的振动响应检查可以用来确定共振频率和其它某些响应频率所发生的变化。频率的变化可能标志着紧固件的松动或某些疲劳的出现。产品标准应规定对此所采取的措施。当试品带减振器试验时,由于温度效应等原因可能导致系统共振频率的变化。因此,耐久试验前后的频率若发生变化,应进行认真的分析。
A4.2耐久试验
扫频耐久试验对模拟试品在使用中所经受到的应力影响最合适:扫频耐久试验可以避免机械共振和危险频率检测的麻烦和困难;当危险频率不明显,例如出现颤振,或几个独立的试品同时试验,或危险频率较多又很难判明那个危险题率最有害,需要对容易引起试品失效的危险频率与在长时间振动下不可能引起试品失效的危险频率进行区别时,采用扫频耐久更合适。采用扫频耐久试验也可以减小对试验工程技术水平的依赖性。
然而,当危险频率明显且不多的情况下,要达到在危险频率上进行久试验的效果时,采用扫频耐久试验可能导致持续时间过长。但扫频耐久是一种发展趋势,建议优先选用。定颁耐久试验通常是在振动响应检查中所发现的危险频率上进行的。当未发现危险频率时,本标准推荐在30Hz以上进行。这主要是从A5章所述的b.环境出现的概率e.对设备功能和执行任务的预期影响,以及f.用此方法揭示间题的可能性等观点出发。有的规范要求在试验的上限频率上进行耐久试验,这是从振动循环次数多少的角度考虑的。定频耐久试验适合有限范围内使用的产品。在这种情况下,主要的频率是已知的或可以预测的。为了确定试品经受振动的能力以及验证在某些离散频率上是否出现疲劳问题是合适的,它可以避免扫频耐久的持续时间过长;当危险频率明显且数量不多时也是合适的。定频耐久试验需要进行许多工程判断,还需要不断调整振动台的振动频率使其保持在试验样品系统共振频率上。尤其带减振器的试品,由于减振器的温度效应等原因,系统的共振频率可能会发生变化。由上可见,同一个试品,如果试验振幅相同,要保持对试品的试验产酷程度相近似,其扫频耐久和定频耐久的持续时间有很大的差别。这种差别随着试品动态特性的不同而不同。尤其是对具有明显共振的试品具动态放大倍数越大,其差别也越大。由于试品的动态于差万别,因此两者的持续时间很难给出精确的对应关系。不论如何扫频耐久的持续时间应大于定频耐久的持续时间。国家标准GB/T2423.10附录A中推荐船舶设备扫频耐久的持续时间为20个循环次数。64免费标准bzxz.net
A5严酷等级选取
CB1146.9-96
为了能包括各类舰船设备振动的环境,本标准给出的频率范围、振幅及耐久试验的持续时间是从目前国内主要有关的舰船设备环境振动试验标准中优选出来的。值得指出的是,作为通用的环境振动试验标准,它既不是重现舰船设备的实际振动环境,也较少具有模拟实际环境振动的性质。实质上是提供一种方法模拟产品在舰船上受到环境振动的效应,揭示设计和制造工艺方面的缺陷。凡满足试验要求的产品,一般能在船上满意地工作。由于试验时间比较短,对疲劳间题未作充分考虑。
当设备实际使用的环境振动特性已知时,最好根据实际的环境振动特性来确定试验参数。在这种情况下,必须对下列问题进行认真的分析研究:a.振动环境是否正常,测点布置是否合理;b.环境出现的概率及数据是否充分;c.数据记录和分析仪器及其标定情况;d.数据分析和归纳方法;
e.对设备功能和执行任务的预期影响和失效模式;f.用此方法揭示间题的可能性;g.试验设备的现状。
例如,舰船上设备的环境振动的频率成分是相当丰富的,有的高达几干棘兹。但目前世界各国关于舰船设备环境振动试验标准中都把试验的上限频率规定为螺旋桨最高轴转速的桨叶频率,这主要是从上述的d.e.f.g四个方面考虑的。众所周知,设备系统的固有频率与于扰力的频率一致而发生共振往往是导致设备产生故障的主要原因。舰船设备的固有频率比较低,\-般都在80Hz以下。大型设备通常在40Hz以下。设备所用减振器的固有频率一般是在6~40Hz范围内,超过这一频率范围一般都以6~12dB/倍频程衰减;另外,船上有的部位虽然振动频率是丰富的,但就其振幅而言,浆叶频率以下的振幅比起高频分量的振幅要大得多。因此,在浆叶频率范围内是揭示设备是否存在质量问题的最佳频段。
如果设备的实际环境的振动特性未知,可按第5章选取合适的试验参数或从附录B(参考件)中选择具体的严酷等级及相应的试验方法。A6减振器的传递特性
对通常应装减振器且已装有减振器的试品或当试品安装在一个公共的弹性系统中时,若减振器的特性已知,应按已知的特性系数乘以规定试验振幅来进行试验;如果减振器的特性未知,可按GB/T2423.10附录A中给出的减振器的一般传递特性曲线中查出试验频率对应的传递率再乘以所规定的试验振幅进行试验。
CB1146.9-96
附录B
严酷等级及试验方法应用示例
(参考件)
为便于本标准的应用,表B1给出了常用的严酷等级及试验方法的应用示例。表B1
环境分类
额率范围
35~160
25~100
位移幅值
注:①试验均在三个轴向上进行:②扫题速率均为每分钟一个倍频程。附加说明:
加速度幅值
试验方法
1.韧始振动响应检
查:进行5次扫频循
!2.在危险额率上总
共进行2h的耐久试
验,若无危险频率,则
在30Hz频率上试验
3.最后振动响应检
查:耐久试验后再进
行5次扫频循环。
每外颖段至少扫额
!1.每个频段扫额1~
本标准由中国船舶工业总公司六〇三所提出。本标准由船用环境条件归口组归口。3次。
2.在危险的频率上
振动2h,若无解除频
率,则在30Hz上振
动2h。
本标准由中国船舶工业总公司七院标准化室负责起草。本标准主要起草人:黄书富。
应用举例
水面舰艇和潜艇主区的设备
高速案油机快艇主区的设备
各类舰船稳区的设备
各类舰船往复机上以及与往复
机直接相连接的设备
船舶一般通信导航设备
船舶电气、电子及自动化设备
船舶上除主罗经外的其它罗经
小提示:此标准内容仅展示完整标准里的部分截取内容,若需要完整标准请到上方自行免费下载完整标准文档。