首页 > 商检行业标准(SN) > SN/T 2049-2008 进出口食品级磷酸中铜、镍、铅、锰、镉、钛的测定电感耦合等离子体原子发射光谱法
SN/T 2049-2008

基本信息

标准号: SN/T 2049-2008

中文名称:进出口食品级磷酸中铜、镍、铅、锰、镉、钛的测定电感耦合等离子体原子发射光谱法

标准类别:商检行业标准(SN)

标准状态:现行

发布日期:2008-04-29

实施日期:2008-11-01

出版语种:简体中文

下载格式:.rar.pdf

下载大小:497329

相关标签: 进出口 磷酸 测定 电感 耦合 等离子体 原子 发射光谱

标准分类号

标准ICS号:食品技术>>67.050食品试验和分析的一般方法

中标分类号:食品>>食品综合>>X04基础标准与通用方法

关联标准

出版信息

出版社:中国标准出版社

页数:6

标准价格:0.0 元

出版日期:2008-11-01

相关单位信息

主管部门:国家质量监督检验检疫总局

标准简介

SN/T 2049-2008 进出口食品级磷酸中铜、镍、铅、锰、镉、钛的测定电感耦合等离子体原子发射光谱法 SN/T2049-2008 标准下载解压密码:www.bzxz.net

标准图片预览

SN/T 2049-2008 进出口食品级磷酸中铜、镍、铅、锰、镉、钛的测定电感耦合等离子体原子发射光谱法
SN/T 2049-2008 进出口食品级磷酸中铜、镍、铅、锰、镉、钛的测定电感耦合等离子体原子发射光谱法
SN/T 2049-2008 进出口食品级磷酸中铜、镍、铅、锰、镉、钛的测定电感耦合等离子体原子发射光谱法
SN/T 2049-2008 进出口食品级磷酸中铜、镍、铅、锰、镉、钛的测定电感耦合等离子体原子发射光谱法
SN/T 2049-2008 进出口食品级磷酸中铜、镍、铅、锰、镉、钛的测定电感耦合等离子体原子发射光谱法

标准内容

中华人民共和国出入境检验检疫行业标准SN/T2049—2008
进出口食品级磷酸中铜、镍、铅、锰、镉、钛的测定
电感耦合等离子体原子
发射光谱法
Determination of copper,nickel,lead,manganese,cadmium,titanium in foodgradeofphosphoricacidforimportandexport-Inductively coupled plasma atomic emissionspectrometricmethod2008-04-29发布
中华人民共和国
国家质量监督检验检疫总局
2008-11-01实施
本标准由国家认证认可监督管理委员会提出并归口。本标准由中华人民共和国江苏出人境检验检疫局负责起草本标准主要起草人:封君兴、周秋红、翟晓东、丁华、郭俊文。本标准系首次发布的出入境检验检疫行业标准SN/T2049—2008
1范围
进出口食品级磷酸中铜、镍、铅、锰、镐、钛的测定电感耦合等离子体原子发射光谱法
SN/T2049—2008
本标准规定了食品级磷酸中铜、镍、铅、锰、镉、钛的电感耦合等离子体原子发射光谱(简称ICPAES)的测定方法。
本标准适用于食品级磷酸中铜、镍、铅、锰、镐、钛的测定。2规范性引用文件
下列文件中的条款通过本标准的引用而成为本标准的条款。凡是注日期的引用文件,其随后所有的修改单(不包括勘误的内容)或修订版均不适用于本部分,然而,鼓励根据本部分达成协议的各方研究是否可使用这些文件的最新版本。凡是不注日期的引用文件,其最新版本适用于本标准。GB/T6682分析实验室用水规格和试验方法(GB/T66821992neqISO3696:1981)3方法提要
食品级磷酸样品直接稀释20倍后,用ICP-AES仪测定溶液中待测元素特征谱线的强度,采用标准加人法定量。
4试剂和溶液
除另有说明外,本方法所用的试剂均为优级纯试剂,试剂用水为符合GB/T6682规定的二级水。4.1硝酸。
4.2标准储备溶液:铜、镍、铅、锰、镉、钛单元素标准溶液直接使用有证标准物质,其浓度均为1000μg/mL.
4.3锰标准中间液:准确移取10mL锰元素标准储备液(4.2),置于100mL容量瓶中,加10mL硝酸用水稀释并定容至刻度,混匀。其浓度为100ug/mL4.4混合标准溶液:分别准确移取铜、镍、铅、、钛单元素标准储备溶液(4.2)0.50mL,准确移取锰标准中间液(4.3)0.50mL,置于100mL容量瓶中,加10mL硝酸,用水稀释并定容至刻度,混匀。此溶液中铜、镍、铅、镉、钛浓度均为5ug/mL.锰浓度为0.5ug/mL。4.5氩气纯度应大于99.99%。
5仪器和设备
5.1感耦合等离子体发射光谱仪。5.2电子天平。
6分析步骤
6.1试样测定和标准曲线的绘制
6.1.1标准系列溶液配制
称取均匀试样各8.5g(精确至0.01g)于100mL容量瓶,按表1要求的浓度系列,分别加人混合1
SN/T2049—2008
标准溶液(4.4)0mL、5.00mL、10.00mL、15.00mL.用水稀释至刻度,摇匀,待测表1
系列号
标准加入的浓度系列
注:可根据样品中杂质的实际含量确定标准系列中元素的具体浓度6.1.2测试条件
元素、波长和测试条件见表2和表3。2元素和波长
表3测试条件
功率/W
冷却气流量/(L/min)
辅助气流量/(L/min)
雾化气压力/kPa(psi)
试液提升量/(mL/min)
积分时间/s
6.1.3标准曲线的绘制
单位为微克每毫升
波长/nm
工作参数
206.85(30)
短波30.长波10
按照ICP-AES仪器的操作规程,设置相应型号仪器的最佳工作条件,并调节仪器至最佳工作状态,按顺序由低到高分别测定标准系列溶液(6.1.1)中各被测元素的光谱强度,绘制谱线强度对加入标准浓度的标准曲线。计算出线性相关系数(r)(线性相关系数应大于0.999)。6.2、空白试验
随同试样进行空白试验。
6.3试样溶液中各元素浓度的测定测量试样用水稀释20倍后试液中各被测元素的光谱强度再从标准曲线上计算出试样溶液中各元素的浓度,做两次平行测试,结果取平均值。分析结果的计算
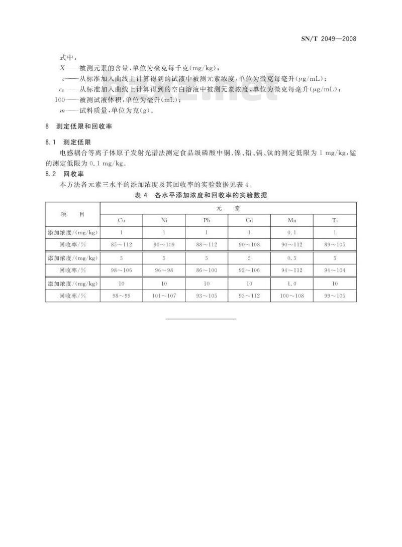
各被测元素的含量按式(1)计算。(c-c)×100
+.............(I)
式中:
被测元素的含量,单位为毫克每千克(mg/kg);SN/T2049—2008
从标准加入曲线上计算得到的试液中被测元素浓度,单位为微克每毫升(μg/mL);从标准加人曲线上计算得到的空白溶液中被测元素浓度,单位为微克每毫升(ug/mL);被测试液体积,单位为升(mL):试料质量,单位为克(g)。
测定低限和回收率
测定低限
电感耦合等离子体原子发射光谱法测定食品级磷酸中铜、镍、铅、锅、钛的测定低限为1mg/kg,锰的测定低限为0.1mg/kg。
8.2回收率
本方法各元素三水平的添加浓度及其回收率的实验数据见表4。表4各水平添加浓度和回收率的实验数据项
添加浓度/(mg/kg)
回收率/%
添加浓度/(mg/kg)
回收率/%
添加浓度/(mg/kg)免费标准bzxz.net
回收率/%
85~112
98-106
90~109
101~107
88~112
86~100
93~105
90~108
92~106
93~112
90~112
94~112
100~108
89~105
99~105
小提示:此标准内容仅展示完整标准里的部分截取内容,若需要完整标准请到上方自行免费下载完整标准文档。