首页 > 商检行业标准(SN) > SN/T 2360.24-2009 进出口食品添加剂检验规程 第24部分:特定用途食品添加剂
SN/T 2360.24-2009

基本信息

标准号: SN/T 2360.24-2009

中文名称:进出口食品添加剂检验规程 第24部分:特定用途食品添加剂

标准类别:商检行业标准(SN)

标准状态:现行

发布日期:2009-09-02

实施日期:2010-03-16

出版语种:简体中文

下载格式:.rar .pdf

下载大小:1260759

相关标签: 进出口 食品 添加剂 检验 规程 特定 用途

标准分类号

关联标准

出版信息

出版社:中国标准出版社

书号:155066·2-20135

页数:12页

标准价格:16.0 元

出版日期:2010-03-16

相关单位信息

起草人:黄鹏、邹志飞、孙霓、孙国防、李国明

起草单位:中华人民共和国广东出入境检验检疫局、中华人民共和国深圳出入境检验检疫局、中华人民共和国江苏出入境检验检疫局、中华人民共和国上海出入境检验检疫局

归口单位:国家认证认可监督管理委员会

提出单位:国家认证认可监督管理委员会

发布部门:中华人民共和国国家质量监督检验检疫总局

主管部门:国家认证认可监督管理委员会

标准简介

SN/T 2360的本部分规定了超出GB 2760和GB 14880标准规定的范围,但具备食品添加剂属性和质量要求,符号特定国家或地区的食品添加剂规定与要求,仅用于进出口贸易生产加工和作为样品等用途的添加剂适用范围、报检、监督管理、检验、结果判定和处置等检验检疫工作规范。本部分适用于超出GB 2760和GB 14880规定的品种并符合下列条件之一的成品状态的下列物质:a)仅用于进料或来料加工后全部返销出口并符合输入国家或地区要求的添加剂;b)参展后销毁或全部复出口的添加剂样品;c)用于非食品工业生产用途(包括科研、行政审批等)的添加剂样品。本部分不适用于下列物质:a)用于生产和合成食品添加剂的前体物质和原料;b)属于GB 2760和GB 14880规定范围的非食品级物质;c)生产和制造食品的食物原料和辅料;d)生产和制造食品的食物原料和辅料;e)非法添加到食品的化工产品;f)法律法规要求予以豁免的。 SN/T 2360.24-2009 进出口食品添加剂检验规程 第24部分:特定用途食品添加剂 SN/T2360.24-2009 标准下载解压密码:www.bzxz.net

标准图片预览

SN/T 2360.24-2009 进出口食品添加剂检验规程 第24部分:特定用途食品添加剂
SN/T 2360.24-2009 进出口食品添加剂检验规程 第24部分:特定用途食品添加剂
SN/T 2360.24-2009 进出口食品添加剂检验规程 第24部分:特定用途食品添加剂
SN/T 2360.24-2009 进出口食品添加剂检验规程 第24部分:特定用途食品添加剂
SN/T 2360.24-2009 进出口食品添加剂检验规程 第24部分:特定用途食品添加剂

标准内容

GB/T8719-2009
打印H期:2010年2月26日
中华人民共和国
国家标准
炭素材料及其制品的包装、标志、储存、运输和质量证明书的一般规定
GB/T 87192009
中国标准出版社出版发行
北京复兴门外三里河北街16号免费标准下载网bzxz
邮政编码:100045
网址www.spc.net.cn
电话:6852394668517548
中国标准出版社秦皇岛印剧厂印刷各地新华书店经销
开本880×12301/16
印张0.5
字数5千字
2009年10月第一-版
2009年10月第一次印刷
书号:155066·1-38842
定价14.00元
如有印装差错
由本社发行中心调换
版权专有侵权必究
举报电话:(010)68533533
全文阅读已结束,下载本文需要使用三1250积分
GB/T 8719—2009
本标准代替GB/T8719一1997《炭素材料及其制品的包装、标志、储存、运输和质量证明书的一般规定》。
本标准对原标准下列内容进行了修改:包装用材料取消了柳条;
增加了电极接头孔的保护内容;增加了石墨块的包装要求;
-增加了散装材料内衬塑料布的内容;一增加了对电极包装现场、包装的要求;一增加了成品电极安全线标识要求;增加了成品炭块的标记要求;
修改了放置、码放要求。
本标准由中国钢铁工业协会提出。本标准由全国钢标准化技术委员会归口。本标准起草单位:冶金工业信息标准研究院、晋能集团大同能源发展有限公司炭素分公司。本标准主要起草人:孙伟、张向军、张进莺。本标准所代替标准的历次版本发布情况为:GB8719—1988,GB/T8719—1997。-
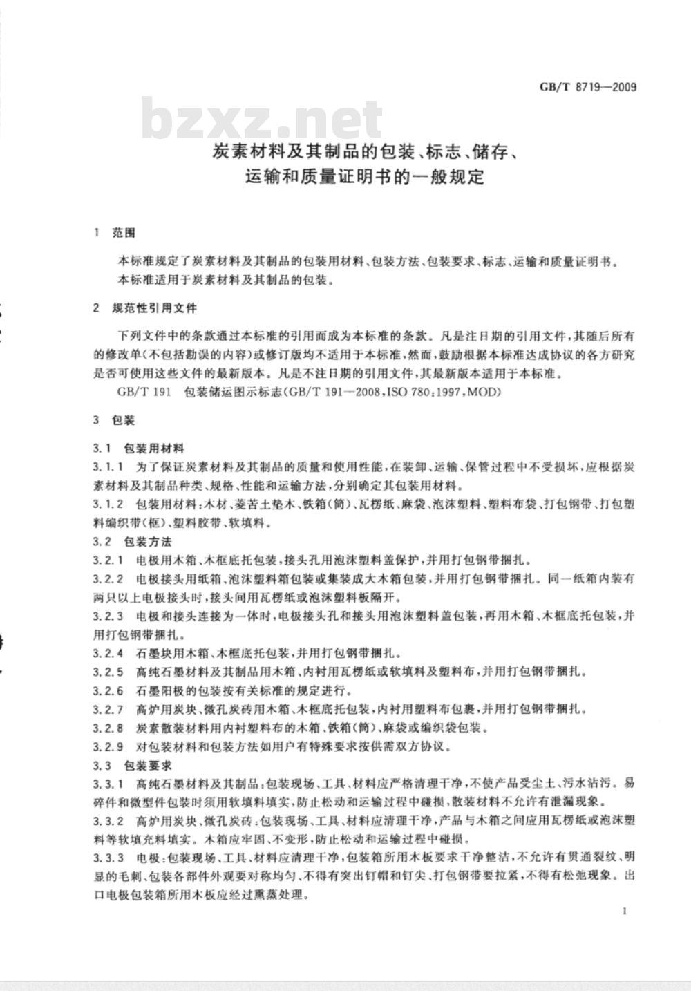
1范围
炭素材料及其制品的包装、标志、储存、运输和质量证明书的一般规定
GB/T8719-2009
本标准规定了炭素材料及其制品的包装用材料、包装方法、包装要求、标志、运输和质量证明书。本标准适用于炭素材料及其制品的包装。2规范性引用文件
下列文件中的条款通过本标准的引用而成为本标准的条款。凡是注日期的引用文件,其随后所有的修改单(不包括勘误的内容)或修订版均不适用于本标准,然而,鼓励根据本标准达成协议的各方研究是否可使用这些文件的最新版本。凡是不注日期的引用文件,其最新版本适用于本标准。GB/T191包装储运图示标志(GB/T1912008,ISO780:1997,MOD)3包装
3.1包装用材料
3.1.1为了保证炭素材料及其制品的质量和使用性能,在装卸、运输、保管过程中不受损坏,应根据炭素材料及其制品种类、规格、性能和运输方法,分别确定其包装用材料。3.1.2包装用材料:木材、菱苦土垫木、铁箱(筒)、瓦楞纸、麻袋、泡沫塑料、塑料布袋、打包钢带、打包塑料编织带(框)、塑料胶带、软填料。3.2包装方法
3.2.1电极用木箱、木框底托包装,接头孔用泡沫塑料盖保护,并用打包钢带捆扎。3.2.2电极接头用纸箱、泡沫塑料箱包装或集装成大木箱包装,并用打包钢带捆扎。同一纸箱内装有两只以上电极接头时,接头间用瓦楞纸或泡沫塑料板隔开。3.2.3电极和接头连接为一体时,电极接头孔和接头用泡塑料盖包装,再用木箱、木框底托包装,并用打包钢带捆扎。
3.2.4石墨块用木箱、木框底托包装,并用打包钢带捆扎。3.2.5高纯石墨材料及其制品用木箱、内衬用瓦楞纸或软填料及塑料布,并用打包钢带捆扎。3.2.6石墨阳极的包装按有关标准的规定进行。3.2.7高炉用炭块、微孔炭砖用木箱、木框底托包装,内衬用塑料布包裹,并用打包钢带捆扎。炭素散装材料用内衬塑料布的木箱、铁箱(筒)、麻袋或编织袋包装。3.2.8
3.2.9对包装材料和包装方法如用户有特殊要求按供需双方协议。3.3包装要求
3.3.1高纯石墨材料及其制品:包装现场、工具、材料应严格清理干净,不使产品受尘土、污水沾污。易碎件和微型件包装时须用软填料填实,防止松动和运输过程中碰损,散装材料不允许有泄漏现象。3.3.2高炉用炭块、微孔炭砖:包装现场、工具、材料应清理干净,产品与木箱之间应用瓦楞纸或泡沫塑料等软填充料填实。木箱应牢固、不变形,防止松动和运输过程中碰损。3.3.3电极:包装现场、工具、材料应清理干净,包装箱所用木板要求干净整洁,不允许有贯通裂纹、明显的毛刺、包装各部件外观要对称均匀、不得有突出钉帽和钉尖、打包钢带要拉紧,不得有松弛现象。出口电极包装箱所用木板应经过熏蒸处理。1
GB/T8719—2009
3.3.4电极规格≤400mm可三只包装;>400mm两只包装。3.3.5其他炭素材料及其制品:包装现场、工具、材料应清理干净,产品包装时应加以固定,易碎件包装时须用软填料填实,防止松动和运输过程中碰损。散装材料不允许有泄漏现象。3.3.6人工装卸每件重量不超过25kg,机械装卸每件重量不超过5000kg。3.3.7如用户有特殊要求,按供需双方协议。4标志
4.1成品电极在与接头孔底相对应的电极表面上标出安全线标记。4.1.1成品电极安全线标记宽度应≥25mm。4.1.2成品电极安全线标记要均匀、清晰,不得由粘涂现象,同一端不允许有双条及以上安全线标记。4.2在成品电极接头孔底须粘贴标签,标签上应标明品种、规格、体积密度、电阻率、重量、长度、生产日期等。端部须清晰标明品级、重量等。4.3成品炭块需作标记时不能使用易脱落材料,标记要清晰、牢固。4.4包装件应在外表面明显部位标明生产厂厂名、产品牌号、型号、规格、品级、数量、毛重、净重等,每件产品应附有合格证或合格标志。4.5运输标志和货件上的标记方法按GB/T191的规定进行。4.6如用户有特殊要求按供需双方协议。5储存、运输
5.1炭素材料及其制品应按类别、品种、规格、性能,分别放置在清洁的仓库内,码放整齐、码放高度应避免产品变形和琦塌,并要防止受潮和受外界沾污。各类炭糊可放置在室外清洁场地,按品种分开堆放,不得互混。
5.2炭素材料及其制品应用遮盖或带有篷布的车、船运输,各类炭糊可用无遮盖或篷布的车、船运输。5.3装车、船前应将车、船底及接触部位清扫干净。5.4产品散装运输,在装卸时应轻起轻放,码放整齐,运输工具底部应铺软垫料,并用小木楔使产品固定,防止滑动造成产品撞击、碰损。6质量证明书
炭素材料及其制品按批量出厂时,应附有产品质量证明书。质量证明书中应包括以下项目:生产厂名称;
需方名称;
产品名称、型号、规格、品级;重量和件数;
产品标准编号;
理化指标检验结果;
生产厂质量监督部门印记。
GB/T8719-2009
打印H期:2010年2月26日
中华人民共和国
国家标准
炭素材料及其制品的包装、标志、储存、运输和质量证明书的一般规定
GB/T 8719—2009
中国标准出版社出版发行
北京复兴门外三里河北街16号
邮政编码:100045
网址www.spc.net.cn
电话:68523946
68517548
中国标准出版社秦皇岛印剧厂印刷各地新华书店经销
开本880×1230
2009年10月第一版
印张0.5
字数5千字
2009年10月第一次印刷
书号:155066·1-38842
如有印装差错
定价14.00元
由本社发行中心调换
版权专有
侵权必究
举报电话:(010)68533533
小提示:此标准内容仅展示完整标准里的部分截取内容,若需要完整标准请到上方自行免费下载完整标准文档。