首页 > 其他行业标准 > QB/T 4151-2010工艺伞
QB/T 4151-2010

基本信息

标准号: QB/T 4151-2010

中文名称:工艺伞

标准类别:其他行业标准

英文名称:Art umbrella

标准状态:现行

发布日期:2011-01-21

实施日期:2011-04-01

出版语种:简体中文

下载格式:.pdf .zip

下载大小:2393533

相关标签: 工艺

标准分类号

标准ICS号:家用和商用设备、文娱、体育>>97.195艺术和手工艺品

中标分类号:轻工、文化与生活用品>>工艺美术品与其他日用品>>Y85工艺美术品与其他日用品综合

关联标准

出版信息

出版社:中国轻工业出版社

标准价格:0.0

出版日期:2011-04-01

相关单位信息

起草单位:杭州天堂伞业集团有限公司、浙江友谊菲诺伞业有限公司等

归口单位:全国日用杂品标准化中心

发布部门:工业和信息化部

标准简介

本标准规定了工艺伞的产品分类、要求、试验方法、检验规则和标志、包装、运输、贮存。 本标准适用于观赏、演出或装饰用伞。


标准图片预览

QB/T 4151-2010工艺伞
QB/T 4151-2010工艺伞
QB/T 4151-2010工艺伞
QB/T 4151-2010工艺伞
QB/T 4151-2010工艺伞

标准内容

ICS97.195
分类号:Y85
备案号:31094-2011
中华人民共和国轻工行业标准
QB/T4151-2010
工艺伞
Art umbrella
2010-12-29发布
中华人民共和国工业和信息化部2011-04-01实施
本标准由中国轻工业联合会提出。本标准由全国日用杂品标准化中心归口。前
QB/T41512010
本标准起草单位:杭州天堂伞业集团有限公司、浙江友谊菲诺伞业有限公司、太阳城(厦门)雨具有限公司、天外天伞业有限公司、厦门市同安合鑫雨具工艺有限公司、温州海螺集团有限公司、绍兴市金鼎伞业有限公司、晋江鸿盛雨具有限公司、北京市轻工产品质量监督检验一站。本标准主要起草人:李传和、王奇伟、吕苗芬、蔡荣湍、连亚君、卢景祥、陈海和、吕信苗、王清鸿、魏晓英、袁杰、何玲君、龚大舒。1范围
工艺伞
QB/T 4151—2010
本标准规定了工艺伞的产品分类、要求、试验方法、检验规则和标志、包装、运输、贮存。本标准适用于观赏、演出或装饰用伞。2规范性引用文件
下列文件对于本文件的应用是必不可少的。凡是注日期的引用文件,仅注日期的版本适用于本文件。凡是不注日期的引用文件,其最新版本(包括所有的修改单)适用于本文件。GB/T250一2008纺织品色牢度试验评定变色用灰色样卡(ISO105-A02:1993,IDT)GB/T1733-1993漆膜耐水性测定法GB/T2828.1一2003计数抽样检验程序第1部分:按接收质量限(AQL)检索的逐批检验抽样计划(GB/T2828.1-2003,ISO2859-1:1999,IDT)GB/T2829一2002周期检验计数抽样程序及表(适用于对过程稳定性的检验)QB/T3826一1999轻工产品金属镀层和化学处理层的耐腐试验方法中性盐雾试验(NSS)法QB/T3832-1999轻工产品金属镀层腐蚀试验结果的评价3产品分类
按伞面材质可分为丝绸、化纤、棉麻等织物或纸:按伞的用途可分为观赏、演出、装饰;按开关伞形式可分为手开直骨工艺伞、自开直骨工艺伞。4要求
4.1产品完整性
产品应完整,不应有零部件缺装、脱落。工艺伞结构见附录A。4.2尺寸偏差
尺寸允许偏差为士8mm。
4.3安全要求
可接触的部位不应有伤害人体的锐角、快口、毛刺,铁丝头不得外露。4.4整体外观
4.4.1伞面外观
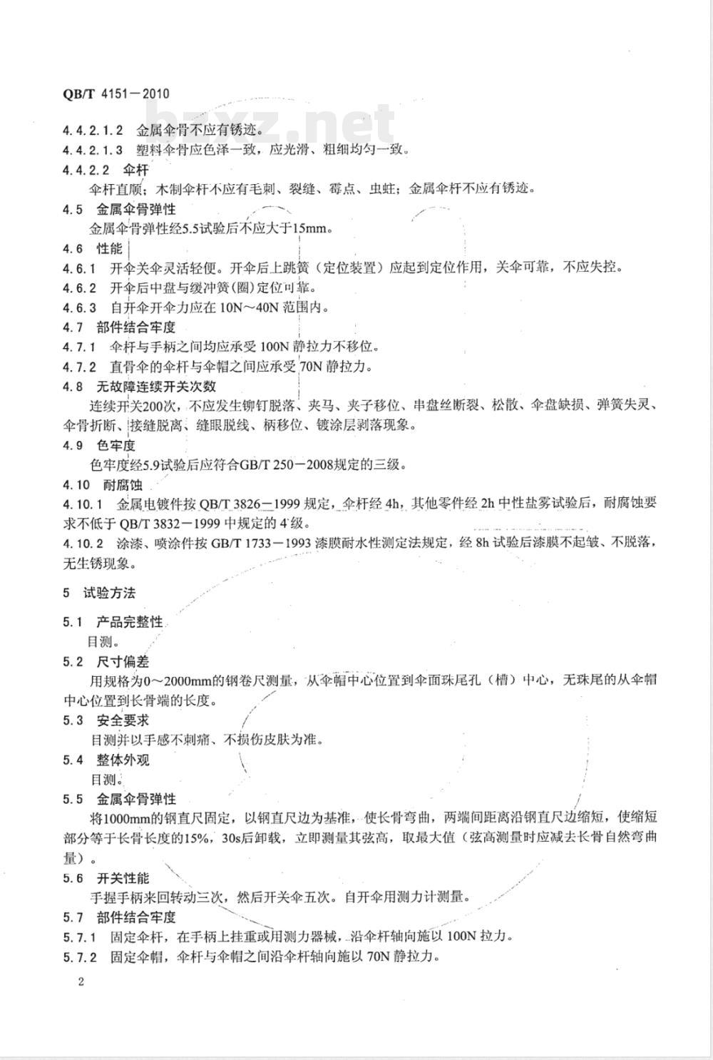
4.4.1.1伞面不应有设计外的破洞,色泽一致(特殊风格除外),不应有污迹。纺织面料不应有跳纱且同一点断经线和纬线总和不应大于4根;纸伞伞面应粘合平整,不应有漏粘和脱落现象。4.4.1.2伞面绘画图案清晰;印花无重叠;贴绣平服,无明显漏绣。4.4.1.3锁边不得有漏边、脱边现象。4.4.1.4伞面接缝不应脱离、露边,不应有跳针、线头、断线,其针距密度为5cm内不少于13针。4.4.2伞骨、伞杆
4.4.2.1伞骨
4.4.2.1.1竹木伞骨应均匀,裂槽不应超过1条,不应有毛刺、霉点、虫蛀,不应漏漆。1
QB/T4151-2010免费标准bzxz.net
4.4.2.1.2金属伞骨不应有锈迹。4.4.2.1.3塑料伞骨应色泽一致,应光滑、粗细均匀一致。4.4.2.2伞杆
伞杆直顺;木制伞杆不应有毛刺、裂缝、霉点、虫蛀;金属伞杆不应有锈迹。4.5金属伞骨弹性
金属伞骨弹性经5.5试验后不应大于15mm。4.6性能
4.6.1开伞关伞灵活轻便。开伞后上跳簧(定位装置)应起到定位作用,关伞可靠,不应失控。4.6.2开伞后中盘与缓冲簧(圈)定位可靠。4.6.3自开伞开伞力应在10N~40N范围内。4.7部件结合牢度
4.7.1伞杆与手柄之间均应承受100N静拉力不移位。4.7.2直骨伞的伞杆与伞帽之间应承受,70N静拉力。4.8无故障连续开关次数
连续开关200次,:不应发生铆钉脱落、夹马、夹子移位、串盘丝断裂、松散、伞盘缺损、弹簧失灵、伞骨折断、接缝脱离、缝眼脱线、柄移位、镀涂层剥落现象。4.9色牢度
色牢度经5.9试验后应符合GB/T250一2008规定的三级。4.10耐腐蚀
4.10.1金属电镀件按QB/T3826一1999规定,伞杆经4h,其他零件经2h中性盐雾试验后,耐腐蚀要求不低于QB/T3832-1999中规定的4级。4.10.2涂漆、喷涂件按GB/T1733一1993漆膜耐水性测定法规定,经8h试验后漆膜不起皱、不脱落,无生锈现象。
5试验方法
5.1产品完整性
目测。
5.2尺寸偏差
用规格为0~2000mm的钢卷尺测量,从伞帽中心位置到伞面珠尾孔(槽)中心,无珠尾的从伞帽中心位置到长骨端的长度。
5.3安全要求
目测并以手感不刺痛、不损伤皮肤为准。5.4整体外观
目测。
5.5金属伞骨弹性
将1000mm的钢直尺固定,以钢直尺边为基准,使长骨弯曲,两端间距离沿钢直尺边缩短,使缩短部分等于长骨长度的15%,30s后卸载,立即测量其弦高,取最大值(弦高测量时应减去长骨自然弯曲量)。
5.6开关性能
手握手柄来回转动三次,然后开关伞五次。自开伞用测力计测量。5.7部件结合牢度
5.7.1固定伞杆,在手柄上挂重或用测力器械,沿伞杆轴向施以100N拉力。5.7.2固定伞帽,伞杆与伞帽之间沿伞杆轴向施以70N静拉力。2
QB/T4151-2010
5.8无故障连续开关次数
在室内手工或模拟开伞机进行开关伞试验,一开一关为一次,频率10次/min~20次/min,以4.8中所列的任何一个故障出现的次数为实测值。5.9色牢度
截取一块150mm×200mm大小的伞面遮盖一半,放在照度为65001x的光源下连续照射72h后取出,与另一半进行比对评级。
5.10耐腐蚀
5.10.1金属电镀件
5.10.1.1金属镀层按QB/T3826-1999规定的方法进行。5.10.1.2评定方法应符合QB/T3832-1999的规定,考核面规定如下:a)伞骨:在活动关节中心部位,单向20mm,双向40mm的范围外为考核面,槽骨里面不考核;b)伞杆:圆孔和槽口周围2mm范围外为考核面;c)伞骨、伞杆及其他零部件的考核面均需满足0.01m2方可评级。5.10.1.3检查腐蚀点:计算腐蚀率和评级按QB/T3832-1999规定进行。5.10.2涂漆、喷涂件
5.10.2.1.试验取样
在受检的成品上随机抽取三件同样涂漆、喷涂件,长度适宜,将试样上的截口和特殊部位用质量比为1:1石蜡和松香混合物或用防水胶粘带封闭。5.10.2.2·试验设备与器材
a)恒温设备;
b)玻璃容器;
c)蒸馏水。
5.10.2.3试验程序
将蒸馏水倒入玻璃容器内,利用恒温设备,使蒸馏水保持在(25土1)℃,然后将试样三分之二的长度浸在蒸馏水中,试样之间的间距、试样与容器壁的间距应大于30mm,保持8h后取出试样,目测。5.10.2.4评价方法
完成5.10.2.3的程序后,立即检查每件试样的表面,如三件试样中的两件涂漆、喷涂有起皱、剥落或生锈现象即为不合格。
6检验规则
6.1产品检验
产品须经生产厂质量检验部门按本标准检验合格后方能出厂,并附有检验合格证。6.2检验分类
6.2.1出厂检验
出厂检验采用GB/T2828.1一2003一般检验水平I正常检查一次抽样方案,检验项目、要求、试验方法、接收质量限AQL值见表1。6.2.2型式检验
6.2.2.1有下列情况之一时,应进行型式检验。a)新产品或老产品转厂生产的试制定型鉴定;b)正式生产后,如结构、材料、工艺有较大变动,可能影响产品性能时;c)正常生产后,对批量产品进行抽样检查,每年至少一次;d)产品停产半年后,恢复生产时;e)出厂检验结果与上次型式检验有较大差异时;3
QB/T4151-2010
f)国家产品质量监督机构提出进行型式检验要求时。6.2.2.2型式检验的样本应从经过出厂检验的合格批中抽取6把检验,型式检验的评定以不合格把数计算。
3型式检验采用GB/T2829一2002判别水平I的一次抽样方案,检验项目、要求、试验方法、6.2.2.3
不合格质量水平ROL值样本大小及判定数组见表2。一项不合格即判定为不合格。表1
检验项目
产品完整性
尺寸偏差
安全要求
整体外观
开关性能
检验项目
产品完整性
尺寸偏差
安全要求
整体外观
开关性能
金属伞骨弹性
部件结合牢度
无故障连续开关次数
色牢度
耐腐蚀
7标志、包装、运输、贴存
7.1标志
7.1.1每把伞应附有如下中文内容:a)产品名称;
b)生产厂厂名、厂址;
c)产品质量检验合格证;
d)产品执行标准编号;
e)商标;
f)产品型号;
g)规格尺寸。
7.1.2产品包装箱应有以下中文内容:要求
试验方法
试验方法
不合格质量水平
样本大小
接收质量限AQL
判定数组
a)产品名称;
b)生产厂厂名、厂址:
c)商标;
d)产品型号;
e)规格尺寸、数量。
7.2包装
包装应牢固,无破损、防挤压、防潮。7.3运输
产品搬运时应轻装轻卸,切勿重压。7.4购存
存放在干燥、通风的仓库内。
QB/T4151-2010
QB/T 4151-2010
说明:
手柄;
2—珠套;
3——珠尾;
4—下盘(下巢);
5——长骨;
6—撑骨;
7—伞杆;
夹马;
伞面;
10—上跳簧;
附录A
(规范性附录)
工艺伞结构示意图
伞帽垫圈;
限位销:
13——上盘(上巢);
14——衬垫:
伞帽;
一顶套;
上、下线簧钉;
上线弹簧;
销钉:
-串盘丝。
手开工艺伞结构示意图
说明:
手柄;
珠套;
一按钮:
3-b—按键;
4下片弹簧;
5—珠尾;
6—下盘 (下巢);
7—长骨;
8—拉骨;
开伞压缩弹簧:
10—伞杆;
撑骨;
夹马;
伞面;
中盘(中巢);
15—缓冲圈:
16—伞帽垫圈;
17——上盘(上巢);
18——伞帽:
19—衬垫;
20--串盘丝;
21——开伞拉伸弹簧。
图A.2自开直骨工艺伞结构示意图QB/T4151-2010
QB/T4151-2010
GB/T 23147-2008
晴雨伞
参考文献
QB/T 4151-2010
中华人民共和国
轻工行业标准
工艺伞
QB/T4151-2010
中国轻工业出版社出版发行
地址:北京东长安街6号
邮政编码:100740
发行电话:(010)65241695
网址:http://www.chlip.com.cnEmail: club@chlip.com.cn
轻工业标准化编辑出版委员会编辑地址:北京西城区月坛北小街6号邮政编码:100037
电话:(010)68049923
版权所有侵权必究
书号:155019·3517
印数:1-200册
小提示:此标准内容仅展示完整标准里的部分截取内容,若需要完整标准请到上方自行免费下载完整标准文档。