首页 > 其他行业标准 > YS/T 882-2013铅锑精矿
YS/T 882-2013

基本信息

标准号: YS/T 882-2013

中文名称:铅锑精矿

标准类别:其他行业标准

英文名称:Lead antimony concentrates

标准状态:现行

发布日期:2013-04-25

实施日期:2013-09-01

出版语种:简体中文

下载格式:.pdf .zip

相关标签: 精矿

标准分类号

标准ICS号:采矿和矿产品>>73.060金属矿

中标分类号:矿业>>有色金属矿>>D42重金属矿

关联标准

出版信息

出版社:中国标准出版社

页数:8页

标准价格:14.0

出版日期:2013-09-01

相关单位信息

起草人:罗佩珍、覃祚明、赵军锋、邓崇进、霍锡晓

起草单位:广西华锡集团股份有限公司等

归口单位:全国有色金属标准化技术委员会(SAC/TC 243)

发布部门:中华人民共和国工业和信息化部

主管部门:全国有色金属标准化技术委员会(SAC/TC 243)

标准简介

本标准规定了铅锑精矿的要求、试验方法、检验规则及包装、运输、合同 (或订货单)。 本标准适用于原生多金属矿石生产、加工生成的铅锑精矿。
本标准按照GB/T1.1—2009给出的规则起草。
本标准由全国有色金属标准化技术委员会(SAC/TC243)归口。
本标准负责起草单位:广西华锡集团股份有限公司。
本标准参加起草单位:中国有色金属工业标准计量质量研究所、广西有色金属集团河池鑫华冶炼有限公司。
本标准主要起草人:罗佩珍、覃祚明、赵军锋、邓崇进、霍锡晓。
下列文件对于本文件的应用是必不可少的。凡是注日期的引用文件,仅注日期的版本适用于本文件。凡是不注日期的引用文件,其最新版本(包括所有的修改单)适用于本文件。
GB/T1819.3 锡精矿化学分析方法 铁量的测定 硫酸铈滴定法
GB/T1819.7 锡精矿化学分析方法 铋量的测定 火焰原子吸收光谱法
GB/T1819.14 锡精矿化学分析方法 铜量的测定 火焰原子吸收光谱法
GB/T1819.16 锡精矿化学分析方法 银量的测定 火焰原子吸收光谱法
GB/T8152.1 铅精矿化学分析方法 铅量的测定 酸溶解-EDTA 滴定法
GB/T8152.4 铅精矿化学分析方法 锌量的测定 EDTA 滴定法
GB/T8152.5 铅精矿化学分析方法 砷量的测定 原子荧光光谱法
GB/T8170 数值修约规则与极限数值的表示和判定
GB/T14260 散装重有色金属浮选精矿取样、制样通则
YS/T556.1 锑精矿化学分析方法 第1部分:锑量的测定 硫酸铈滴定法
YS/T556.8 锑精矿化学分析方法 第8部分:硫量的测定 燃烧中和法

标准图片预览

YS/T 882-2013铅锑精矿
YS/T 882-2013铅锑精矿
YS/T 882-2013铅锑精矿
YS/T 882-2013铅锑精矿
YS/T 882-2013铅锑精矿

标准内容

中华人民共和国有色金属行业标准YS/T882—2013
铅锑精矿
Leadantimonyconcentrates
2013-04-25发布
2013-09-01实施
本标准按照GB/T1.1一2009给出的规则起草。本标准由全国有色金属标准化技术委员会(SAC/TC243)归口。本标准负责起草单位:广西华锡集团股份有限公司。YS/T882—2013
本标准参加起草单位:中国有色金属工业标准计量质量研究所、广西有色金属集团河池鑫华冶炼有限公司。
本标准主要起草人:罗佩珍、覃祚明、赵军锋、邓崇进、霍锡晓。I
1范围
铅锑精矿
YS/T882--2013
本标准规定了铅锑精矿的要求、试验方法、检验规则、包装、运输和质量预报单以及合同(或订货单)。
本标准适用于原生多金属矿石生产、加工生成的铅锑精矿。2规范性引用文件
下列文件对于本文件的应用是必不可少的。凡是注日期的引用文件,仅注日期的版本适用于本文件。凡是不注日期的引用文件,其最新版本(包括所有的修改单)适用于本文件。GB/T1819.3
GB/T1819.7
GB/T1819.14
GB/T1819.16
GB/T8152.1
GB/T8152.4
GB/T8152.5
GB/T8170
GB/T14260
YS/T556.1
YS/T556.8
3要求
3.1产品分类
锡精矿化学分析方法
锡精矿化学分析方法
锡精矿化学分析方法
锡精矿化学分析方法
铅精矿化学分析方法
铅精矿化学分析方法
铅精矿化学分析方法
铁量的测定
铋量的测定
铜量的测定
银量的测定
铅量的测定
锌量的测定
碑量的测定
硫酸滴定法
火焰原子吸收光谱法
火焰原子吸收光谱法
火焰原子吸收光谱法
酸溶解-EDTA滴定法
EDTA滴定法
原子荧光光谱法
数值修约规则与极限数值的表示和判定散装重有色金属浮选精矿取样、制样通则锑精矿化学分析方法第1部分:锑量的测定硫酸铺滴定法锑精矿化学分析方法
第8部分:硫量的测定
燃烧中和法
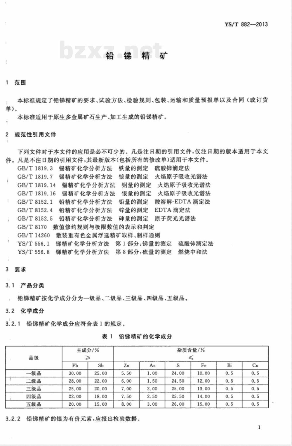
铅锑精矿按化学成分分为一级品、二级品、三级品、四级品、五级品。3.2化学成分
铅锑精矿化学成分应符合表1的规定。表1铅锑精矿的化学成分
一级品
二级品
三级品
四级品
五级品
主成分/%
3.2.2铅锑精矿的银为有价元素,应报出检验数据。As
杂质含量/%
YS/T882-2013
3.2.3需方如对铅锑精矿有特殊要求时,可由供需双方商议。3.2.4化学成分数据的修约规则按GB/T8170中的有关规定进行。3.3水分
铅锑精矿中的水分应不大于12%。3.4粒度
铅锑精矿的粒度应不大于150μm。4试验方法
4.1铅锑精矿水分的测定
铅锑精矿中水分的测定按GB/T14260的规定进行。4.2铅锑精矿化学成分的测定
4.2.1铅锑精矿中铅的测定按GB/T8152.1的规定进行。4.2.2铅锑精矿中锑的测定按GB/T556.1的规定进行。4.2.3铅锑精矿中锌、含量的测定按GB/T8152.4、GB/T8125.5的规定进行。4.2.4铅锑精矿中硫的测定按YS/T556.8的规定进行。4.2.5铅锑精矿中铁、铋、铜、银的测定分别按GB/T1819.3、GB/T1819.7、GB/T1819.14、GB/T1819.16的规定进行。
4.3粒度测定
铅锑精矿的粒度用相应孔径的标准筛测定。5检验规则
5.1检查和验收
铅锑精矿运到需方或双方认可的地点后,由需方质量技术监督部门按本标准或合同(或订货单)的规定进行验收。供方应确保产品质量符合本标准或合同(或订货单)的规定。取样由供需双方共同进行。
5.2组批
铅锑精矿应成批提交检验,每批由同一品级组成。检验批量应不大于65t,或由供需双方议定。5.3检验项目
每批产品应进行化学成分、水分的检验。每批产品质量检验项目应符合表1的规定。5.4取样和制样
5.4.1取样
袋装铅锑精矿按不小于10%的比例采样;散装铅锑精矿的取样参照GB/T14260的规定进行。取样时,取样钎应直插底部,旋转一周,弃去第一钎样品,收集第二钎以后的样品为试样,并将所取的份样混合均匀。
5.4.2制样
YS/T882—2013
试样的制备按照GB/T14260的规定进行。将所取试样制成四份:一份为验收分析试样,一份为供方样,一份为需方样,一份为仲裁样。仲裁样保留三个月。供需双方对验收结果有异议时,应在仲裁样保留期内提出。
5.5检验结果的判定
5.5.1检验结果的判定按GB/T8170的规定进行。5.5.2化学成分、水分、粒度的检验结果与本标准规定不符时,按批判不合格。5.5.3当供需双方对检验结果有争议时,由供需双方协商解决。如需仲裁,由供需双方选择有仲裁资质的第三方机构进行仲裁,当仲裁结果与检验结果的误差在双方认可采用的方法规定的允许误差范围内,则以检验结果为判定依据,当仲裁结果与检验结果的误差超出双方认可采用的方法规定的允许误差范围,则仲裁结果为判定依据。6包装、运输和质量预报单
6.1铅锑精矿为袋装或散装。袋装用编织袋或麻袋装包,每袋净重应基本一致。6.2铅锑精矿按批发运,用火车、船舶、汽车运输。发运时,每种装载货箱允许装矿的平面高度应低于整个装载货箱标准栏板高度20cm。6.3质量预报单
每批铅锦精矿发运时应附有出厂质量预报单,注明:a)
供方名称、地址、电话、传真;精矿名称;
b)米
c)品级;
d)重量;
车号(批号);
执行标准编号;
发货日期。
7合同(或订货单)内容
本标准所列铅锑精矿的合同(或订货单)应包括下列内容:a)产品名称;
b)品级;
c)杂质含量的特殊要求;
d)数量;
执行标准编号;
供需双方交接结算应以需方质量技术监督部门检验提供的数据为依据,或供需双方协商;其他。
YS/T882-2013
打印日期:2013年7月25日F009
中华人民共和国有色金属
行业标准
铅精矿
YS/T882—2013
中国标准出版社出版发行
北京市朝阳区和平里西街甲2号(100013)北京市西城区三里河北街16号(100045)网址www.spc.net.cn
总编室:(010)64275323发行中心:(010)51780235读者服务部:(010)68523946
中国标准出版社秦皇岛印刷厂印刷各地新华书店经销www.bzxz.net
开本880×1230
1/16印张0.5字数8千字
2013年7月第一版
2013年7月第一次印刷
书号:155066·2-25632定价14.00元如有印装差错由本社发行中心调换版权专有侵权必究
举报电话:(010)68510107
小提示:此标准内容仅展示完整标准里的部分截取内容,若需要完整标准请到上方自行免费下载完整标准文档。