首页 > 其他行业标准 > YS/T 900-2013高纯钨化学分析方法 痕量杂质元素的测定 电感耦合等离子体质谱法
YS/T 900-2013

基本信息

标准号: YS/T 900-2013

中文名称:高纯钨化学分析方法 痕量杂质元素的测定 电感耦合等离子体质谱法

标准类别:其他行业标准

英文名称:Methods for chemical analysis of the high purity tungsten—Determination of trace impurity element content—Inductively coupled plasma mass spectrometry

标准状态:已作废

发布日期:2013-10-17

实施日期:2014-03-01

作废日期:2025-05-01

出版语种:简体中文

下载格式:.pdf .zip

相关标签: 化学分析 方法 杂质 元素 测定 电感 耦合 等离子体 质谱法

标准分类号

标准ICS号:冶金>>有色金属>>77.120.99其他有色金属及其合金

中标分类号:冶金>>有色金属及其合金产品>>H63稀有高熔点金属及其化合物

关联标准

替代情况:被YS/T 900-2024代替

出版信息

出版社:中国标准出版社

页数:8页

标准价格:14.0

出版日期:2014-03-01

相关单位信息

起草人:张殿凯、李艳芬、刘英、孙泽明、童坚、臧慕文、张江峰、邱平、文英

起草单位:北京有色金属研究总院、金川新材料科技股份有限公司、东方电气集团峨嵋半导体材料有限公司

归口单位:全国有色金属标准化技术委员会(SAC/TC 243)

发布部门:中华人民共和国工业和信息化部

主管部门:全国有色金属标准化技术委员会(SAC/TC 243)

标准简介

本标准规定了高纯钨中锂、铍、硼、铬、钛、钒、锰、铁、钴、镍、铜、镓、砷、锶、锆、钽、铌、钼、镉、锑、铪、铅和铋量的测定方法。 本标准适用于高纯钨中痕量杂质的测定,测定范围:0.0001%~0.010%。
本标准按照GB/T1.1—2009给出的规则起草。
本标准由全国有色金属标准化技术委员会(SAC/TC243)归口。
本标准起草单位:北京有色金属研究总院、金川新材料科技股份有限公司、东方电气集团峨嵋半导体材料有限公司。
本标准主要起草人:张殿凯、李艳芬、刘英、孙泽明、童坚、臧慕文、张江峰、邱平、文英。

标准图片预览

YS/T 900-2013高纯钨化学分析方法 痕量杂质元素的测定 电感耦合等离子体质谱法
YS/T 900-2013高纯钨化学分析方法 痕量杂质元素的测定 电感耦合等离子体质谱法
YS/T 900-2013高纯钨化学分析方法 痕量杂质元素的测定 电感耦合等离子体质谱法
YS/T 900-2013高纯钨化学分析方法 痕量杂质元素的测定 电感耦合等离子体质谱法
YS/T 900-2013高纯钨化学分析方法 痕量杂质元素的测定 电感耦合等离子体质谱法

标准内容

ICS 77.120.99
中华人民共和国有色金属行业标准YS/T 900—2013
高纯钨化学分析方法
痕量杂质元素的测定
电感耦合等离子体质谱法
Methods for chemical analysis of the high purity tungsten-Determination of trace impurity element content-Inductively coupled plasma mass spectrometry2013-10-17发布wwW.bzxz.Net
中华人民共和国工业和信息化部发布
2014-03-01实施
本标准按照GB/T1.1一2009给出的规则起草。言
本标准由全国有色金属标准化技术委员会(SAC/TC243)归口。YS/T900—2013
本标准起草单位:北京有色金属研究总院、金川新材料科技股份有限公司、东方电气集团峨嵋半导体材料有限公司。
本标准主要起草人:张殿凯、李艳芬、刘英、孙泽明、童坚、藏慕文、张江峰、邱平、文英。I
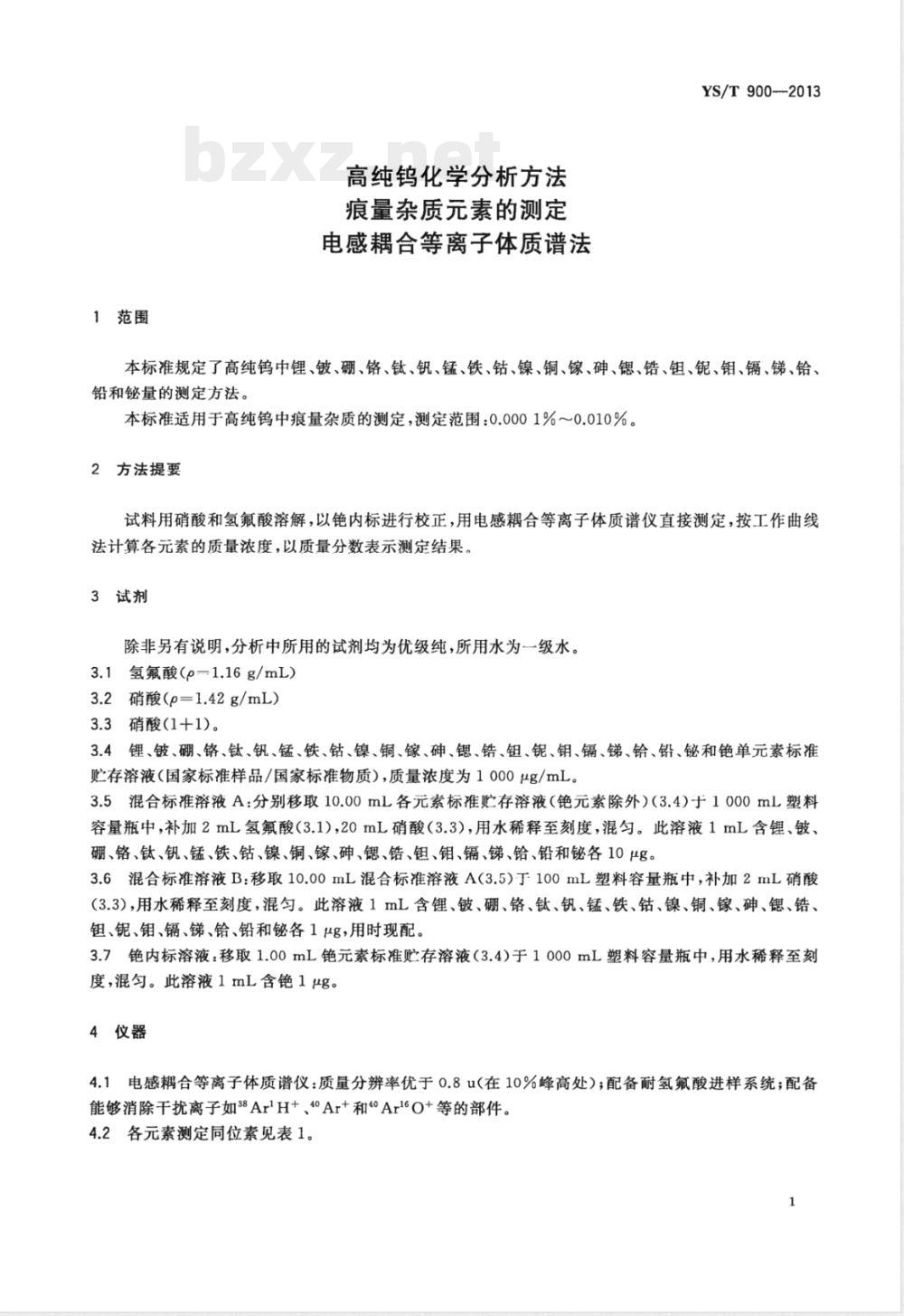
1范围
高纯钨化学分析方法
痕量杂质元素的测定
电感耦合等离子体质谱法
YS/T900--2013
本标准规定了高纯钨中锂、铍、硼、铬、钛、钒、锰、铁、钻、镍、铜、镓、砷、锶、锆、钼、锯、钼、镉、锑、铪、铅和铋量的测定方法。
本标准适用于高纯钨中痕量杂质的测定,测定范围:0.0001%~0.010%。2方法提要
试料用硝酸和氢氟酸溶解,以内标进行校正,用电感耦合等离子体质谱仪直接测定,按工作曲线法计算各元素的质量浓度,以质量分数表示测定结果。3试剂
除非另有说明,分析中所用的试剂均为优级纯,所用水为一级水。3.1氢氟酸(p=1.16g/mL)
3.2硝酸(p=1.42g/mL)
3.3硝酸(1+1)。
3.4锂、铍、硼、铬、钛、钒、锰、铁、钻、镍、铜、镓、砷、锶、锆、钮、锯、钥、镉、、铪、铅、铋和单元素标准存溶液(国家标准样品/国家标准物质),质量浓度为1000g/mL。3.5混合标准溶液A:分别移取10.00mL各元素标准贮存溶液(钝元素除外)(3.4)于1000mL塑料容量瓶中,补加2mL氢氟酸(3.1),20mL硝酸(3.3),用水稀释至刻度,混匀。此溶液1mL含锂、铍、硼、铬、钛、钒、锰、铁、钻、镍、铜、镓、砷、、锆、钼、钼、镉、锑、铪、铅和铋各10g。3.6混合标准溶液B:移取10.00mL混合标准溶液A(3.5)于100mL塑料容量瓶中,补加2mL硝酸(3.3),用水稀释至刻度,混匀。此溶液1mL含锂、铍、硼、铬、钛、钒、锰、铁、钻、镍、铜、镓、砷、锶、锆、钼、锯、钼、镉、锑、铪、铅和铋各1ug,用时现配。3.7内标溶液:移取1.00mL元素标准贮存溶液(3.4)于1000mL塑料容量瓶中,用水稀释至刻度,混勾。此溶液1mL含1ug。
4仪器
4.1电感耦合等离子体质谱仪:质量分辨率优于0.8u(在10%峰高处);配备耐氢氟酸进样系统;配备能够消除干扰离子如38Ar'H+、4°Ar+和4°Ar16O+等的部件。4.2各元素测定同位素见表1。
YS/T900—2013
5试样
同位素质量数
试样需加工成边长不超过2mm的碎屑。6分析步骤
6.1试料
称取0.10g试样,精确至0.0001g。6.2
测定次数
独立地进行两次测定,取其平均值。空白试验
随同试料做空白试验。
溶液的制备
6.4.1试料溶液的制备
同位素质量数
同位素质量数
将试料(6.1)置于50mL塑料烧杯中,加人少量水,2mL硝酸(3.2)、2mL氢氟酸(3.1),加热使试料完全溶解,冷却,移人100mL塑料容量瓶中,加人1.00mL艳内标溶液(3.7),用水稀释至刻度,混匀。
6.4.2标准系列溶液的制备
移取0mL、0.20mL、0.50mL、1.00mL、2.00mL、5.00mL、10.00mL混合标准溶液B(3.6)于一系列100mL塑料容量瓶中,分别加人1.00mL内标溶液(3.7),用水稀释至刻度,混匀。6.5测量
6.5.1于电感耦合等离子体质谱仪上,仪器运行稳定后,在选定的仪器工作条件下,按表1所示推荐的同位索质量数,用配制好的标准系列溶液(6.4.2)进行标准化或校准工作曲线,各元素工作曲线相关系2
数应在0.999以上,否则需重新进行标准化或重新配制标准系列溶液进行标准化。YS/T900—2013
6.5.2测定分析试液(6.4.1)及空白试液。仪器根据工作曲线,自动进行数据处理,计算并输出各元素质量浓度。
分析结果的计算
各元素的含量以质量分数w(X)计,以%表示,按式(1)计算:w(X):
式中:
允许差
(px-p。).V×10-9
计算机输出的分析试液中待测元素的质量浓度,单位为纳克每毫升(ng/mL);-计算机输出的空白试验溶液中待测元素的质量浓度,单位为纳克每毫升(ng/mL);分析试液的体积,单位为毫升(mL);试料的质量,单位为克(g)。
实验室之间分析结果的差值应不大于表2所列相对允许差。表2
含量范围w(X)/%
0.000 1~0.0003
>0.000 3~0.000 6
>0.000 6~0.001 5
>0.0015~0.003
>0.003~0.005
>0.005~0.010
试验报告
试验报告应包括下列内容:
试样;
使用的标准(包括发布或出版年号);分析结果及其表示;
与基本分析步骤的差异;
测定中观察到的异常现象;
试验日期。
相对允许差RD/%
(1)
YS/T900-2013
中华人民共和国有色金属
行业标准
高纯钨化学分析方法
痕量杂质元素的测定
电感耦合等离子体质谱法
YS/T900--2013
中国标准出版社出版发行
北京市朝阳区和平里西街甲2号(100013)北京市西城区三里河北街16号(100045)网址www.spc.net.cn
总编室:(010)64275323发行中心:(010)51780235读者服务部:(010)68523946
中国标准出版社秦皇岛印刷厂印刷各地新华书店经销
开本880×12301/16印张0.5字数8千字2014年3月第一次印刷
2014年3月第一版
书号:155066·2-26672
如有印装差错
由本社发行中心调换
版权专有侵权必究
举报电话:(010)68510107
小提示:此标准内容仅展示完整标准里的部分截取内容,若需要完整标准请到上方自行免费下载完整标准文档。