首页 > 其他行业标准 > YS/T 853-2012锆及锆合金铸件
YS/T 853-2012

基本信息

标准号: YS/T 853-2012

中文名称:锆及锆合金铸件

标准类别:其他行业标准

英文名称:Zirconium and zirconium alloy castings

标准状态:现行

发布日期:2012-12-28

实施日期:2013-06-01

出版语种:简体中文

下载格式:.pdf .zip

相关标签: 合金 铸件

标准分类号

标准ICS号:冶金>>有色金属产品>>77.150.99其他有色金属产品

中标分类号:冶金>>有色金属及其合金产品>>H63稀有高熔点金属及其化合物

关联标准

出版信息

出版社:中国标准出版社

页数:12页

标准价格:16.0

出版日期:2013-06-01

相关单位信息

起草人:李飞云、王兰芳、冯军宁、朱钟忍、任春燕、杨蓉、李献军、许小军

起草单位:宝钛集团有限公司、宝鸡钛业股份有限公司等

归口单位:全国有色金属标准化技术委员会(SAC/TC 243)

发布部门:中华人民共和国工业和信息化部

主管部门:全国有色金属标准化技术委员会(SAC/TC 243)

标准简介

本标准规定了生产一般工业级锆及锆合金铸件的要求、试验方法、检验规则、标志、包装、运输、贮存、质量证明书及合同(或订货单)内容。 本标准适用于采用熔模精密铸造和石墨机加型铸造方法生产的锆及锆合金铸件。
本标准是按照GB/T1.1—2009给出的规则起草的。
本标准由全国有色金属标准化技术委员会(SAC/TC243)归口。
本标准起草单位:宝钛集团有限公司、宝鸡钛业股份有限公司。
本标准参加起草单位:广东东方锆业科技股份有限公司。
本标准主要起草人:李飞云、王兰芳、冯军宁、朱钟忍、任春燕、杨蓉、李献军、许小军。
下列文件对于本文件的应用是必不可少的。凡是注日期的引用文件,仅注日期的版本适用于本文件。凡是不注日期的引用文件,其最新版本(包括所有的修改单)适用于本文件。
GB/T228.1 金属材料 拉伸试验 第1部分:室温试验方法
GB/T231(所有部分) 金属材料 布氏硬度试验
GB/T5677 铸钢件射线照相检测
GB/T6060.1 表面粗糙度比较样块 铸造表面
GB/T6414—1999 铸件 尺寸公差与机械加工余量
GB/T8180 钛及钛合金加工产品的包装、标志、运输和贮存
GB/T9443 铸钢件渗透检测
GB/T13747(所有部分) 锆及锆合金化学分析方法
GB/T26314 锆及锆合金牌号和化学成分

标准图片预览

YS/T 853-2012锆及锆合金铸件
YS/T 853-2012锆及锆合金铸件
YS/T 853-2012锆及锆合金铸件
YS/T 853-2012锆及锆合金铸件
YS/T 853-2012锆及锆合金铸件

标准内容

中华人民共和国有色金属行业标准YS/T 853—2012
锆及锆合金铸件
Zirconium and zirconium alloy castings2012-12-28发布
2013-06-01实施
本标准是按照GB/T1.1-2009给出的规则起草的。本标准由全国有色金属标准化技术委员会(SAC/TC243)归口。本标准起草单位:宝钛集团有限公司、宝鸡钛业股份有限公司。本标准参加起草单位:广东东方业科技股份有限公司。YS/T853—2012
本标准主要起草人:李飞云、王兰芳、冯军宁、朱钟忍、任春燕、杨蓉、李献军、许小军。I
1范围
锆及锆合金铸件
YS/T853-2012
本标准规定了生产一般工业级锆及锆合金铸件的要求、试验方法、检验规则、标志、包装、运输、贮存、质量证明书及合同(或订货单)内容。本标准适用于采用熔模精密铸造和石墨机加型铸造方法生产的锆及锆合金铸件。2规范性引用文件
下列文件对于本文件的应用是必不可少的。凡是注日期的引用文件,仅注日期的版本适用于本文件。凡是不注日期的引用文件,其最新版本(包括所有的修改单)适用于本文件。GB/T228.1金属材料拉伸试验第1部分:室温试验方法GB/T231(所有部分)金属材料布氏硬度试验GB/T5677铸钢件射线照相检测
GB/T6060.1表面粗糙度比较样块铸造表面GB/T6414—1999铸件尺寸公差与机械加工余量GB/T8180钛及钛合金加工产品的包装、标志、运输和贮存GB/T9443铸钢件渗透检测
GB/T13747(所有部分)锆及锆合金化学分析方法GB/T26314锆及锆合金牌号和化学成分3要求
供货状态
铸件应以铸态供货。需方要求并在合同(或订货单)中注明时,铸件可按热等静压或退火态供货。3.2材料
用于重熔浇注铸件的母合金电极应采用至少经过两次真空熔炼的铸锭或锻锭。3.3化学成分
铸件化学成分应符合表1的规定。表1
主元素
Zr+Hfa
2.0~3.0
:“Zr+Hf\含量为100%减去除Hf以外的其他元素分析值。杂质元索,不大于
质量分数/%Www.bzxZ.net
YS/T 853-2012
3.3.2化学成分分析偏差应符合GB/T26314的规定。3.4外形和尺寸
3.4.1铸件的外形和尺寸应符合双方签订的铸件图样的规定。3.4.2当合同(或订货单)及图样中未做规定时,采用熔模精密铸造生产的铸件尺寸公差应不低于GB/T6414中CT8级的要求,采用石墨机加型生产的铸件尺寸公差应不低于GB/T6414中CT10级的要求。
3.5力学性能
铸件的铸态室温力学性能应符合表2的规定。表2
3.6布氏硬度
抗拉强度
Rm;MPa
:≥483
规定非比例延伸强度
Rpo.2 /MPa
≥276
≥345
断后伸长率
A50mm /%
布氏硬度/
≤210
≤235
需方要求并在合同(或订货单)及图样中规定时,铸件的布氏硬度应符合表2的规定。3.7外观质量
3.7.1铸件应修整毛刺、飞边,表面光洁,不得有粘砂现象。3.7.2允许采用打磨或其他机械方法清除铸件表面毛刺和轻微流痕、冷隔等缺陷,清理部位应圆滑过渡,且应保证铸件允许的最小厚度。3.7.3非加工表面的浇置口应采用打磨或其他机械方法予以去除;待加工表面的浇冒口残余量不允许高出相邻面5mm。
3.7.4铸件的加工划线的基准表面部位应平整。3.7.5铸件上不允许有裂纹、冷隔及穿透性缺陷等。3.7.6需方要求并在合同(或订货单)及图样中注明时,可以采用液体渗透的方法检测铸件表面空洞、裂纹等缺陷,验收级别由供需双方协商确定。3.8表面状况
熔模精密铸造的铸件表面粗糙度Ra应不大于6.3μm;机加石墨型铸造的铸件表面粗糙度Ra应不大于12.5μm。
3.9X射线检验
需方要求并在合同(或订货单)及图样中注明时,应采用X射线法对铸件可执行部位的内部气孔、缩松、高、低密度夹杂等缺陷进行检查,验收级别和检验频次由供需双方协商确定。3.10修整和补焊
3.10.1铸件的修整
允许用打磨或其他机械加工的方法去除铸件上的任何缺陷,但修整后的铸件尺寸应符合铸件图样2
的要求。
3.10.2铸件的补焊
YS/T 853—2012
3.10.2.1除非合同(或订货单)及图样中规定不允许补焊的部位以外,铸件上便于操作的部位均允许采用补焊的方法进行修补。
3.10.2.2铸件应采用钨极氩弧焊或需方认可的其他补焊工艺进行补焊。3.10.2.3用于补焊的焊丝的化学成分应符合表1中相应牌号的要求。3.10.2.4对于下列几种情况应在补焊前得到需方的认可,并提供焊接修补的补焊图,否则不得进行补焊。
在铸件压力测试时发生渗漏的修补;b)
当焊接坡口加工深度超过铸件实际壁厚的20%或25.4mm(选择其中较小值);当孔洞的表面积超过6500mm2。
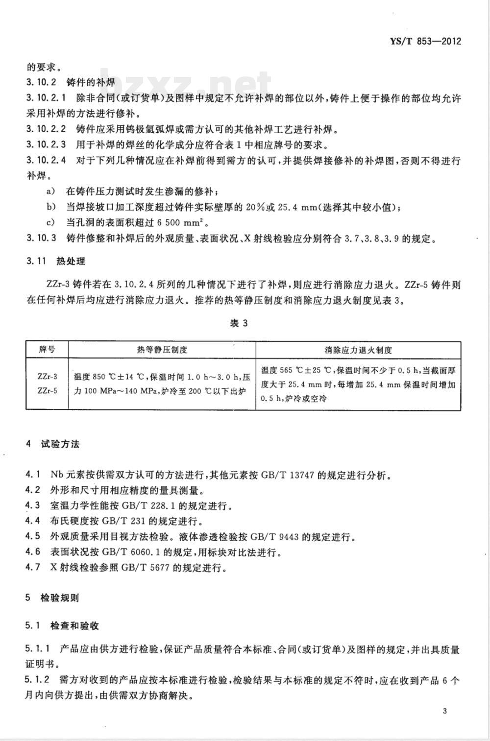
3.10.3铸件修整和补焊后的外观质量、表面状况、X射线检验应分别符合3.7、3.8、3.9的规定。3.11热处理
ZZr-3铸件若在3.10.2.4所列的几种情况下进行了补焊,则应进行消除应力退火。ZZr-5铸件则在任何补焊后均应进行消除应力退火。推荐的热等静压制度和消除应力退火制度见表3。表3
热等静压制度
温度850℃±14℃,保温时间1.0h~3.0h,压力100MPa~140MPa,炉冷至200℃以下出炉4试验方法
消除应力退火制度
温度565℃士25℃,保温时间不少于0.5h,当截面厚度大于25.4mm时,每增加25.4mm保温时间增加0.5h,炉冷或空冷
4.1Nb元素按供需双方认可的方法进行,其他元素按GB/T13747的规定进行分析。4.2外形和尺寸用相应精度的量具测量。4.3室温力学性能按GB/T228.1的规定进行。4.4布氏硬度按GB/T231的规定进行。4.5外观质量采用目视方法检验。液体渗透检验按GB/T9443的规定进行。4.6表面状况按GB/T6060.1的规定,用标块对比法进行。4.7X射线检验参照GB/T5677的规定进行。5检验规则
5.1检查和验收
5.1.1产品应由供方进行检验,保证产品质量符合本标准、合同(或订货单)及图样的规定,并出具质量证明书。
5.1.2需方对收到的产品应按本标准进行检验,检验结果与本标准的规定不符时,应在收到产品6个月内向供方提出,由供需双方协商解决。3
YS/T853---2012
5.2组批
产品应成批提交验收。每批应由同批次母合金、用相同的工艺、连续生产的不超过20个炉次的铸件组成。
5.3检验项目及取样
产品的检验项目及取样应符合表4的规定。表4
检验项目
化学成分
外形和尺寸
力学性能
布氏硬度
外观质量
表面状况
X射线检验
试样应取自铸件成品、浇道或同炉浇注的试样棒上。取样时,应至少去除6.3mm厚的铸造表面
铸件图样中所有规定的尺寸
试样应取自铸件成品或与铸件同炉浇注的试样棒上。样棒应与铸件同时进行所有热处理
双方协商
5.4检验结果的判定
双方协商
要求的
章节号
试验方法
的章条号
5.4.1化学成分分析结果不合格,允许取双倍试样对不合格项进行重复检验。若重复检验仍有结果不合格,判该批产品不合格。
5.4.2力学性能和布氏硬度检验不合格,允许重新取双倍试样对不合格项进行重复检验。若重复检验仍有结果不合格,判该批产品不合格。5.4.3外形和尺寸、外观质量和表面状况检验不合格,判单件产品不合格。5.4.4产品的X射线检验不合格,判该批产品不合格。6标志、包装、运输、贮存及质量证明书6.1标志
按合同(或订货单)及图样中规定的要求对铸件进行标记,标记可采用铸字、打钢印、激光标识或挂牌等方式。合同(或订货单)及图样中未规定时,标记内容至少应包括:a)铸件图样号;
b)材料牌号、状态;
c)炉批(次)号;
d)本标准编号。
6.2包装、运输、贮存
包装、运输和贮存按照GB/T8180的规定进行。4
质量证明书
每批铸件应附有质量证明书。其上注明:a)
供方名称;
合同(或订货单)号;
产品名称;
牌号、状态;
炉批(次)号、铸件图样号;
净重和数量;
各项分析检验结果及质量检验部门印记;本标准编号;
合同(或订货单)及图样中规定的其他要求。::合同(或订货单)内容
订购本标准所列材料的合同(或订货单)应包括下列内容:a)产品名称;
b)牌号、状态;
数量(件数、重量);
d)铸件图样;
本标准编号;
其他需要说明的内容。
YS/T 853--2012
YS/T853—2012
附录A
(资料性附录)
本标准中牌号与ASTM标准中的牌号对照表A.1
本标准中的牌号
本标准中牌号与ASTM标准中的牌号对照相当于ASTMB752-06标准中的牌号702C
YS/T853-2012
打印日期:2013年5月2日F009
中华人民共和国有色金属
行业标准
锆及锆合金铸件
YS/T853--2012
中国标准出版社出版发行
北京市朝阳区和平里西街甲2号(100013)北京市西城区三里河北街16号(100045)网址www.spc.net.cn
总编室:(010)64275323
发行中心:(010)51780235
读者服务部:(010)68523946
中国标准出版社秦皇岛印刷厂印刷各地新华书店经销
开本880×12301/16印张0.75
字数13千字
2013年4月第一版
2013年4月第一次印刷
书号:155066·2-25017定价
告由本社发行中心调换
如有印装差错
侵权必究
版权专有
举报电话:(010)68510107
小提示:此标准内容仅展示完整标准里的部分截取内容,若需要完整标准请到上方自行免费下载完整标准文档。