首页 > 其他行业标准 > JB/T 9759-2011内燃发电机组轴系扭转振动的限值及测量方法
JB/T 9759-2011

基本信息

标准号: JB/T 9759-2011

中文名称:内燃发电机组轴系扭转振动的限值及测量方法

标准类别:其他行业标准

英文名称:Internal combustion engine driven generating sets— Limits and measuring methods for torsional vibration of shaft systems

标准状态:现行

发布日期:2011-08-15

实施日期:2011-11-01

出版语种:简体中文

下载格式:.pdf .zip

相关标签: 内燃 发电机组 轴系 扭转 振动 限值 测量方法

标准分类号

标准ICS号:能源和热传导工程>>27.020内燃机

中标分类号:机械>>活塞式内燃机与其他动力设备>>J91内燃机与附属装置

关联标准

替代情况:替代JB/T 9759-1999

出版信息

出版社:机械工业出版社

标准价格:15.0

出版日期:2011-11-01

相关单位信息

起草单位:上海内燃机研究所

归口单位:全国内燃机标委会

发布部门:中华人民共和国工业和信息化部

标准简介

本标准规定了内燃发电机组轴系扭转振动的允许限值和测量方法的一般要求。 本标准适用于由往复式内燃机驱动的、固定式和移动式的发电机组轴系。本标准适用于陆用、船用发电机组,本标准不适用于航空和驱动陆用车辆、机车的发电机组。对特殊用途的内燃发电机组可提出专用要求。


标准图片预览

JB/T 9759-2011内燃发电机组轴系扭转振动的限值及测量方法
JB/T 9759-2011内燃发电机组轴系扭转振动的限值及测量方法
JB/T 9759-2011内燃发电机组轴系扭转振动的限值及测量方法
JB/T 9759-2011内燃发电机组轴系扭转振动的限值及测量方法
JB/T 9759-2011内燃发电机组轴系扭转振动的限值及测量方法

标准内容

ICS 27.020
备案号:33675—2011
中华人民共和国机械行业标准
JB/T 9759—2011
代替JB/T9759—1999
内燃发电机组轴系扭转振动的
限值及测量方法
Internal combustion engine driven generating sets-Limits and measuring methods for torsional vibration of shaft systems2011-08-15发布
2011-11-01实施
中华人民共和国工业和信息化部发布前言,
规范性引用文件,
3术语和定义
4扭转振动计算.
计算方法.
计算资料
计算结果.
计算报告
扭转振动的测量.
测量仪器
测量参数
测量工况..
测量位置
测试报告,
6扭振限值.
6.1扭振应力限值.
6.2扭振振幅限值
6.3振动扭矩限值..
附录A(资料性附录)当量系统图表1曲轴扭振应力限值.
表2机组传动轴、电机转子轴扭振应力限值次
JB/T9759—2011www.bzxz.net
JB/T9759—2011
本标准按照GB/T1.1一2009给出的规则编写。本标准代替JB/T9759—1999《内燃发电机组轴系扭转振动的限值及测量方法》,与JB/T9759—1999相比主要技术变化如下:
修改了标准的适用范围;
一增加了“规范性应用文件”;一增加了“术语和定义”;
一删除了“总则”;
一增加了“扭转振动计算”;
一修改了“扭转振动的测量”的大部分内容删除了“附录B”。
本标准由中国机械工业联合会提出。本标准由全国内燃机标准化技术委员会全(SAC/TC177)归口。
本标准起草单位:上海内燃机研究所。本标准主要起草人:袁卫平、叶怀汉、曹家骏、王晖、宋恩栋。本标准于1988年首次发布,1999年第一次修订,本次为第二次修订。I
1范围
JB/T9759—2011
内燃发电机组轴系扭转振动的限值及测量方法本标准规定了内燃发电机组轴系扭转振动的允许限值和测量方法的术语和定义、扭转振动计算、扭转振动的测量、扭振限值等。
本标准适用于由往复式内燃机驱动的、固定式和移动式的发电机组轴系。本标准适用于陆用、船用发电机组,本标准不适用于航空和驱动陆用车辆、机车的发电机组。对特殊用途的内燃发电机组可提出专用要求。2规范性引用文件
下列文件对于本文件的应用是必不可少的。凡是注日期的引用文件,仅注日期的版本适用于本文件。凡是不注日期的引用文件,其最新版本(包括所有的修改单)适用于本文件。GB/T13436扭转振动测量仪器技术要求3术语和定义
下列术语和定义适用于本文件。3.1
包括一台或数台往复式活塞式连杆机构驱动的机械与从动机的机械装置的总成。3.2
轴系 shaft system
与一台机组相连的所有可旋转零部件的总成。注:在计算扭转振动时,所考虑的是整个轴系。3.3
torsional vibration
扭转振动
旋转轴系的振荡角变形(扭转角)。3.4
torsional vibration amplitude扭振振幅
欲考虑的角位置与任意给定基准位置间、在垂直于轴系轴线剖面内所测得的最大角位移3.5
相对振幅
relativeamplitude
轴系中某点振幅与参考点振幅的比值。3.6
固有频率naturalfrequency
可以由各个无阻尼系统运动方程式求得的参数。注:通常不必计算阻尼系统的固有频率。3.7
固有失量
naturalvector
系统在按相应固有频率振动时,其所有剖面对任意选作系统基准剖面(此处振幅定为1)的相对振幅。
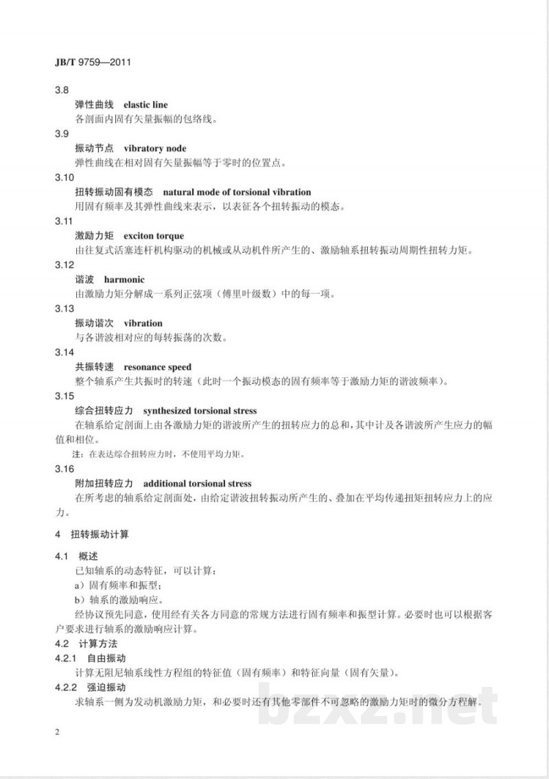
JB/T9759—2011
弹性曲线elastic line
各剖面内固有矢量振幅的包络线。3.9
振动节点vibratorynode
弹性曲线在相对固有矢量振幅等于零时的位置点,3.10
扭转振动固有模态naturalmodeoftorsionalvibration用固有频率及其弹性曲线来表示,以表征各个扭转振动的模态3.11
Eexcitontorque
激励力矩
由往复式活塞连杆机构驱动的机械或从动机件所产生的、激励轴系扭转振动周期性扭转力矩。3.12
harmonic
由激励力矩分解成一系列正弦项(傅里叶级数)中的每一项。3.13
振动谐次vibration
与各谐波相对应的每转振荡的次数。3.14
resonance speed
共振转速
整个轴系产生共振时的转速(此时一个振动模态的固有频率等于激励力矩的谐波频率)。3.15
综合扭转应力
synthesizedtorsionalstress
在轴系给定剖面上由各激励力矩的谐波所产生的扭转应力的总和,其中计及各谐波所产生应力的幅值和相位。
注:在表达综合扭转应力时,不使用平均力矩。3.16
附加扭转应力
additionaltorsionalstress
在所考虑的轴系给定剖面处,由给定谐波扭转振动所产生的、叠加在平均传递扭矩扭转应力上的应力。
4扭转振动计算
4.1概述
已知轴系的动态特征,可以计算:a)固有频率和振型;
b)轴系的激励响应。
经协议预先同意,使用经有关各方同意的常规方法进行固有频率和振型计算。必要时也可以根据客户要求进行轴系的激励响应计算。4.2计算方法
4.2.1自由振动
计算无阻尼轴系线性方程组的特征值(固有频率)和特征向量(固有矢量)。4.2.2强迫振动
求轴系一侧为发动机激励力矩,和必要时还有其他零部件不可忽略的激励力矩时的微分方程解。2
4.3计算资料
JB/T 9759—2011
为进行轴系扭转振动计算,所需计及的资料有:每一零部件的极惯性矩和扭转刚度(如附录A的例子),必要时还有零部件的激励力矩、运转转速范围、具体运行参数、扭转振动阻尼等。4.4计算结果
利用4.2.1和4.2.2所述方法求得的结果,连同其他资料可以得到下列数据:a)固有频率、固有矢量和共振转速:b)轴系扭转应力;
c)弹性联轴节的振动力矩和这些力矩对其他机件的影响;d)轴线给定点的振幅;
e)联轴节和其他阻尼源产生的热能4.5计算报告
如协议要求有扭转振动计算报告,则该报告内容应包括内燃发电机组主要数据、轴系布置和按4.4规定的必要计算结果。
5扭转振动的测量
5.1概述
如协议规定,为验证计算,应进行轴系扭转振动测量,则协议中应规定测量仪器、测量位置和测量工况的选择,以评价该位置的振幅。5.2测量仪器
测量仪器应符合GB/T13436的规定。可使用以下设备作为扭振拾振器:a)电涡流探头(非接触式);
b)应变式传感器;
c)光学传感器。
如经客户与供应商同意,亦可采用其他设备测量。5.3测量参数
根据测量方法,应测取下列参数,并将其记录在测试报告中。a)轴系转速;
b)发电机组输出电压、电流:
c)扭转振动振幅;
d)测试现场的环境温度;
e)固有频率和临界转速范围。
如需要,还可测量其他参数(如应变)。5.4测量工况
5.4.1机组应在额定转速、额定电压和额定负荷下进行扭振测量。5.4.2机组应在空负荷下,在最低稳定转速与110%额定转速的转速范围内进行扭振测量。5.4.3若测量是在转速连续变化状态下进行,则从低转速到高转速和从高转速到低转速都需进行测量。
5.4.4若测量按转速分档进行,则在共振区内的转速分档应小于2%的共振转速,且在每一测量工况下,应保证足够的测量时间,以提供稳定的记录信号。5.5测量位置
被测点应布置在振幅较大处,一般在发动机曲轴的自由端。也可根据需要,在发电机转子轴的外伸端增加测点。
JB/T9759—2011
5.6测试报告
如协议要求有扭转振动测试报告,则该报告应包括往复式内燃发电机组主要数据、轴系布置、按5.3规定(根据需要)的测量参数和测试现场。此外,还应记录测量设备的型式、准确度和校验方法,以及拾振器的位置等。
如果轴系实测固有频率值与理论计数值之间的误差在土5%范围内,则可用测量点的实测振幅按自由振动理论计算的相应固有振型推算共振区转速范围内轴系各处的振幅、应力及振型扭矩,否则应对理论计算作修正后再进行推算。
按上述推算所得轴系各部件或元件出现的扭振应力、振幅和振动扭矩与相应的允许限值进行比较,评议机组轴系工作可靠性。
当测量条件与协议规定条件不符时,应对不同条件所产生的影响和对结果的修正达成一致意见后方可开始测量。
扭振限值
6.1扭振应力限值
6.1.1内燃机曲轴的扭振应力应不超过表1规定的限值。6.1.2机组传动轴、电机转子轴的扭振应力应不超过表2规定的限值。6.2扭振振幅限值
持续运转时,交流发电机转子的扭振振幅应在土2.5°p范围内。注1:扭振振幅包括脉动振幅。
注2:p为发电机磁极对数。
表1曲轴扭振应力限值
运转类别
持续运转
瞬时运转
注1:r-
注2:Rm
转速比范围
合金钢(Rm≥680)
0.95≤r≤1.10
运转转速与额定转速之比。
材料的抗拉强度。
扭振应力限值
碳素钢(Rm≥430)
机组传动轴、电机转子轴扭振应力限值表2
运转类别
持续运转
瞬时运转
6.3振动扭矩限值
转速比范围
0.95≤r≤1.10
单位为兆帕
球墨铸铁(Rm≥588)
单位为兆帕
扭振应力限值碳钢(Rm≥430)
6.3.1在r小于0.95和r为0.95~1.10时,施加在发电机转子处的振动扭矩分别应在土6M.和土2M,范围内。
注:M.为额定功率时的扭矩。
6.3.2轴系内如设有齿轮传动装置,则齿轮啮合处的振动扭矩在r为0.951.10时,一般应不超过M/3。6.3.3轴系内如设有弹性联轴节,则其弹性元件传递的振动扭矩值,在r为0.95~1.10时,应不超过弹性联轴器说明书规定的持续运转的限值。瞬时运转时,应不超过瞬时运转规定的限值。4
耦合器
减振器
气缸1
气缸2
气缸3
气缸4
联轴器
励磁机
转动惯量
kg·m2
附录A
(资料性附录)
当量系统图
JB/T 9759—2011
柔度ex,+1
N-I . m-1
3.530 6×10-7
7.017×10-8
1.2316×10-7
1.2316×10-7
1.2316×10-7
5.7069×10-8
1.8474×10~6
2.2029×10-7
1.0071×10-7
2.5953×10-7
小提示:此标准内容仅展示完整标准里的部分截取内容,若需要完整标准请到上方自行免费下载完整标准文档。