首页 > 其他行业标准 > JB/T 4081-2011真空技术 溅射离子泵
JB/T 4081-2011

基本信息

标准号: JB/T 4081-2011

中文名称:真空技术 溅射离子泵

标准类别:其他行业标准

英文名称:Vacuum technology - Sputter-ion pumps

标准状态:现行

发布日期:2011-12-20

实施日期:2012-04-01

出版语种:简体中文

下载格式:.pdf .zip

相关标签: 真空技术 溅射 离子

标准分类号

标准ICS号:流体系统和通用件>>23.160真空技术

中标分类号:机械>>通用机械与设备>>J78真空技术与设备

关联标准

替代情况:替代JB/T 4081-1991;JB/T 4082-1991

出版信息

出版社:机械工业出版社

标准价格:18.0

出版日期:2012-04-01

相关单位信息

起草单位:北京中科科仪技术发展有限责任公司、沈阳真空技术研究所

归口单位:全国真空技术标委会

发布部门:中华人民共和国工业和信息化部

标准简介

本标准规定了普通型式的溅射离子泵的型式与基本参数、要求、测量方法、检验规则、标志、包装、运输、贮存及质量保证要求。 本标准适用于普通型式的溅射离子泵。


标准图片预览

JB/T 4081-2011真空技术  溅射离子泵
JB/T 4081-2011真空技术  溅射离子泵
JB/T 4081-2011真空技术  溅射离子泵
JB/T 4081-2011真空技术  溅射离子泵
JB/T 4081-2011真空技术  溅射离子泵

标准内容

ICS23.160
备案号:34895--2012
中华人民共和国机械行业标准
JB/T4081—2011
代替JB/T4081—1991、JB/T4082—1991真空技术免费标准bzxz.net
溅射离子泵
Vacuum technology—Sputter-ion pumps2011-12-20发布
2012-04-01实施
中华人民共和国工业和信息化部发布前言
1范围
规范性引用文件
3术语和定义
4型式与参数
4.1分类.
4.2型号表示方法
4.3基本参数
5要求..
5.1工作条件...
技术要求
5.3外观要求.
安全要求
保护功能..
6测量方法
最低工作压力测量
体积流率的测量
起动压力的测量
散射磁场的测量
消耗功率的测量
泵口径
外观检查.
安全检测
保护功能检测
7检验规则.
检验分类.
出厂检验
型式检验.
8标志、包装、运输和贮存
8.4购存.
质量保证.
测试罩1.
测试罩2...
连接件
典型体积流率曲线示例
散射磁场的测试点
JB/T4081—2011
JB/T4081—2011
本标准按照GB/T1.1-2009给出的规则起草。本标准代替JB/T4081—1991《溅射离子泵型式与基本参数》和JB/T4082—1991《溅射离子泵技术条件》,与JB/T4081—1991和JB/T4082—1991相比主要技术变化如下:整合了JB/T4081—1991和JB/T4082--1991的内容;在术语和定义中增加了“体积流率”、“最低工作压力”和“起动压力”的内容;-对JB/T4081一1991表1中的型号进行了调整,重新规定了参数名称,增加了“名义抽速偏差不得超过实际测量值的士10%”;
增加了“离子泵正常工作条件”(本版的5.1);将JB/T4082一1991的3.8中“三极泵对氟气的抽速不小于对空气抽速的20%”修改为“三极泵对氩气的抽速不小于对空气抽速的30%”(本版的5.2.8);增加了“离子泵的散射磁场应由各制造厂家自行规定,用户需要时制造厂应能提供实际测量值”(本版的5.2.9);
增加了“离子泵的功率消耗应在制造厂家规定值的土10%内”(本版的5.2.10);增加了“外观要求”(本版的5.3);增加了“安全要求”(本版的5.4);增加了“保护功能”(本版的5.5);-增加了“测量方法”(本版的第6章);删除了JB/T4082—1991第4章试验方法的内容;修改了JB/T4082—1991中5.2出厂检验的内容(本版的7.2.2);修改了B/T4082一1991中5.1.1的内容,修改了进行型式检验的时机,增加了7.3.1c)、7.3.1d)、7.3.1e)、7.3.1f)的要求(本版的7.3.1);修改了JB/T4082一1991中5.1.2的内容,增加了型式检验项目(本版的7.3.2);增加了型式检验样品的抽样方法(本版的7.3.3);增加了型式检验不合格后的处理方法(本版的7.3.4);修改了JB/T4082一1991中6.3的内容,修改了贮存条件(本版的8.4)。本标准由中国机械工业联合会提出。本标准由全国真空技术标准化技术委员会(SAC/TC18)归口。本标准负责起草单位:北京中科科仪技术发展有限责任公司。本标准参加起草单位:沈阳真空技术研究所。本标准主要起草人:朱国精、邹蒙、李春影。本标准代替了JB/T4081—1991和JB/T4082—1991。JB/T4081所代替标准的历次版本发布情况为:JB/T4081—1985,JB/T4081—1991;JB/T4082所代替标准的历次版本发布情况为:JB/T4082—1985,JB/T40821991。1范围
真空技术
溅射离子泵
JB/T4081—2011
本标准规定了普通型式的溅射离子泵(以下简称离子泵)的型式与基本参数、要求、测量方法、检验规则、标志、包装、运输、贮存及质量保证要求。本标准适用于普通型式的溅射离子泵。2规范性引用文件
下列文件对于本文件的应用是必不可少的。凡是注日期的引用文件,仅注日期的版本适用于本文件。凡是不注日期的引用文件,其最新版本(包括所有的修改单)适用于本文件。GB/T191—2008
GB/T825-—1988
GB/T2829-2002
GB4793.1-2007
GB5226.1—2008
GB/T6071—2003
包装储运图示标志
吊环螺钉
周期检验计数抽样程序及表(适用于对过程稳定性的检验)测量、控制和实验室用电气设备的安全要求第1部分:通用要求机械电气安全机械电气设备第1部分:通用技术条件超高真空法兰
GB/T133842008
机电产品包装通用技术条件
GB223602008
真空泵安全要求
JB/T7673真空技术真空设备型号编制方法3术语和定义
下列术语和定义适用于本文件。3.1
体积流率volumeflowrate
在理想条件下,单位时间从测试罩流过离子泵入口的气体体积。注1:出于实际测量的原因,离子泵对给定气体的体积流率通常约定为等于该气体的流量与给定点的平衡压力之商,体积流率采用的单位为立方米每秒(m/s)或升每秒(L/s)。注2:有时用术语“抽速”和符号“s”来代替体积流率。3.2
最低工作压力
minimumworkingpressure
泵在关闭进气阀、烘烤过程结束后48h内,在测试罩中逐渐接近的最低压力。3.3
起动压力startingpressure
在关闭前级真空泵之后,接通离子泵并开始有效抽气的最大压力。4型式与参数
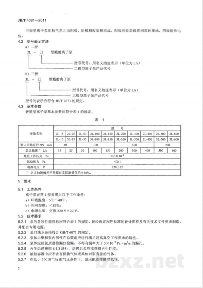
4.1分类
本标准把普通型式的离子泵分为二极型离子泵和三极型离子泵二极型离子泵的抽气单元由阳极筒和阴极板组成,阳极接正电位,阴极连同泵体接地。1
JB/T4081—2011
三极型离子泵的抽气单元由阳极、阴极和收集极组成。阳极和收集极连同泵体接地,阴极接负电位。
型号表示方法
a)二极
2L-口
b)三极
型溅射离子泵
型号代号,用名义抽速表示(单位为L/s)二极型离子泵产品代号
型溅射离子泵
型号代号,用名义抽速表示(单位为L/s)三极型离子泵产品代号
型号的表示应符合JB/T7673的规定。4.3基本参数
普通型离子泵基本参数应符合表1的规定。表
参数名称
泵口公称直径DN
名义抽速,L/s
最低工作压力Pa
起动压力Pa
电源电压V
2L-100
3L-100
名义抽速偏差不得超过实际测量值的士10%。5
5.1工作条件
离子泵正常工作要满足以下工作条件:a)环境温度:5℃~40℃;
b)相对湿度:<85%;
c)电源电压:交流220V土22V。5.2技术要求
2L-150
3L-150
2L-200
3L-200
≤3×10-8
220±22
2L-300
3L-300
2L-400
3L-400
2L-500
3L-500
2L-600
3L-600
5.2.1泵的各项性能指标应符合表1的规定,按经规定程序批准的设计图样及有关技术文件要求制造,并配有专用电源。
5.2.2泵口法兰必须符合GB/T6071的规定。5.2.3泵体内壁和泵内部件在总装前应进行满足超高真空工作要求的清洗。5.2.4
泵体应经氨质谱检漏仪检漏,不得有漏率大于5×10-Pa·m/s的漏孔。再生烘烤按照6.1.3进行,烘烤后泵应能获得再生性能。被抽容器中应不含有机物气体或其他对泵有害的气体。5.2.6
在低于5×10-Pa的气压条件下,泵应能连续抽除氢气。JB/T4081—2011
5.2.8二极泵不应连续抽除情性气体:三极泵对氩气的抽速不小于对空气抽速的30%。5.2.9:离子泵的散射磁场应由各制造厂家自行规定,用户需要时制造厂应能提供实际测量值。5.2.10离子泵的功率消耗应在制造厂家规定值的士10%内。5.3外观要求
离子泵表面应无磕碰划伤。
5.4安全要求
5.4.1机械安全的要求:
a)所有可接触的边、角都应划为避免受伤的区域。对锋利的边缘要有醒目的警告。b)离子泵的入口应配有封盖。
c)离子泵泵体上应带有手柄、吊环螺钉、接线板、支架等。其中吊环螺钉应符合GB/T825的规定。
5.4.2电器安全的要求:
a)专用电源的电器安装应符合GB4793.1和GB5226.1的要求。b)离子泵所有导电性的零部件都要有可靠的保护接地,接地阻抗不得超过0.12。如果用高压电缆的地屏蔽来实现接地,那么应规定最大故障电流,连接前应这样进行:接线前,离子泵接地,专用电源断电。
c)超过1000V操作电压的线路要有国际性警告标志(GB22360—2008的5.2.3c))。d)规定离子泵的最高工作电压,及高压电缆的最高温度。e)连接专用电源和离子泵的电缆线要经过设计计算,并规定离子泵的最高断路电压。5.4.3机械设计中的人类工程学原则应符合GB22360—2008中5.7的规定。5.5保护功能
应有过载保护功能,当泵内压力上升到起动压力以上或专用电源内部因某种原因有短路现象时,过载保护将切断电源。
6测量方法
6.1最低工作压力测量
6.1.1测量条件
6.1.1.1气体种类
作为测量用气体,一般可以用氮气或氩气,不过其他气体如氢气和氢气也可以用来做测量气体。最低工作压力通常是以氮气等效压力给出的,其他气体的最低工作压力用各自测量用气体的等效压力给出。
6.1.1.2密封性
包括离子泵在内的测量装置漏率不得大于1×10-Pa·m/s。6.1.1.3真空泵
所测量的离子泵按制造厂家的规定条件进行驱动。建议使用离子泵制造厂家的配套电源。前级泵不能用被有机气体污染过的,且必须能够达到离子泵的起动压力。6.1.2测量仪器
6.1.2.1真空计
测量用电离真空计必须经过校准,配合测试罩2(见图2)测体积流率的真空计(含电离规管),在所测量的压力范围内,压力读数误差不能超过土10%。配合测试罩1(见图1)测最低工作压力、体积流率的真空计(含电离规管),误差不得超过士20%。6.1.2.2测试罩及其使用条件
测试罩具有圆形的断面,其名义直径为D。对于入口法兰直径大于或等于公称直径DN100的离子3
JB/T4081—2011
泵,D与离子泵入口法兰公称直径相同:对于入口法兰公称直径小于DN100的离子泵,D与DN100公称直径相同,而不考虑离子泵的大小,到离子泵入口法兰用连接件(见图3)连接。测试罩顶部为平的、圆弧形或斜面,但距法兰平面应具有相同的平均高度。测试罩与离子泵之间连接法兰的密封圈由制造厂推荐,测试罩应能承受400℃真空烘烤。测试罩上设有能均匀加热到300℃的加热装置。6.1.2.2.1测试罩1
测试罩1如图1所示。测试罩总高度为1.5D,测试罩下部距连接法兰0.5D的平面上装有四根均匀分布在圆周上的连接管。图示中A处连接管深入测试中心,垂直向上弯曲高度为D,用以连接微调阀以充入测试气体。其余三根连接管垂直于罩壁向外伸出,分别用于连接规管P1、带可烘烤截止阀的前级真空系统、残余气体分析仪(RGA)测量系统。用来接残余气体分析仪(RGA)测量系统时,其测量部分不得向内伸进测试罩内壁。该测试罩用于最低工作压力、起动压力的测量,当有合适的流量计时,用于体积流率和名义抽速的测量。
单位为毫米
图1测试罩1
6.1.2.2.2测试罩2
测试罩2如图2所示。测试罩由上测试罩及下测试罩两部分组成,在工下测试罩连接法兰处设有一块厚度为e的金属薄板,板中央有一直径为d的圆孔。eld应小于0.1。为了使测试罩上下两部分规管的测量压力之比介于550的范围内,小孔直径d应在0.05D0.1D之间。上测试罩规格与测试罩1相同,A处连接微调阀用以通入测试气体,其余端口可用于连接真空规管Pl。
下测试罩具有四个垂直罩壁向外伸出的圆管,距离罩底部法兰为0.5D,其中B处用于连接微调阀,以便在测试前或测试完毕后向罩内充入测试气体对真空规的读数进行校正。其余连接管分别用以连接真空规P2、带可烘烤截止阀的前级真空系统、残余气体分析仪(RGA)测量系统。用来接残余气体分析仪(RGA)测量系统时,其测量部分不得向内伸进测试罩内壁。该测试罩用于保持小孔为分子流状态时对体积流率和名义抽速的测试。6.1.2.2.3连接件
如图3所示,大端名义直径D与DN100相同,小端名义直径与离子泵的入口法兰公称直径相等,中间采用45°锥形接头过渡。
6.1.3烘烤和测量方法
测试罩2
图3连接件
单位为毫米
单位为毫米
JB/T40812011
把测试罩1装在离子泵入气口上,用一台合适的无油前级真空泵抽至低于制造商推荐的起动压力,执行下述再生烘烤程序。
泵和测试罩在前级真空泵工作情况下烘烤4h,烘烤温度为300℃或制造厂家推荐的不超过300℃的烘烤温度。然后用离子泵的配套电源起动离子泵,关闭截止阀,使前级泵与测试罩隔离,在同样的温度下继续烘烤10h。在烘烤过程中,如果由于大的气体负荷使压力升高超过5×10Pa,需切断加热器,等压力降到1.0×10-3Pa以下时再重开加热器。根据测量仪器制造厂家的建议对电离真空计作去气处理。该去气过程在烘烤过程中和烘烤结束都要进行。
停止烘烤后,离子泵继续工作。等待测试罩冷却到15℃~25℃之间。在随后的48h内要保证温度变化不超过土3℃,最后一次去气在测量前至少5h进行,如果测量压力无显著变化,就作为离子泵的5
JB/T4081-2011
最低工作压力。
离子泵的供电电压、电流与对应的压力同时记录,也要记录试验过程中环境的最高、最低温度,6.2体积流率的测量
6.2.1测量仪器
6.2.1.1电离真空计
测试罩1:安装一个校准好的电离真空计。测试罩2:安装两个校准过的电离真空计,对于散射磁场应进行屏蔽,使磁场对测量结果影响不大于±3%。
6.2.1.2测试罩及其使用条件
按6.1.2.2的规定。
6.2.1.3气体流量计
选择一个流量合适的气体流量计:其精度不低于土2.5%。6.2.2测量方法
6.2.2.1流量法测量方法
把测试罩1装在离子泵上,测试罩连接微调阀和流量计,用一台合适的无油前级真空泵抽至低于制造商推荐的起动压力。进行与最低工作压力测量相同的再生烘烤程序。停止烘烤后,离子泵继续工作。待冷却到15℃~25℃之后,调节进气控制阀,放入4SNPa·L的试验气体:使泵达到饱和,如果要测量几种气体的体积流率,情性气体的测试应放在最后,特别是氩气,否则它会影响其他气体的瞬时体积流率。对于其他气体,应该把体积流率降低到生产商给出的该种气体对应的百分比。将此试验气体抽除之后,泵不经烘烤应重新达到最低工作压力。此时,如果P1的指示值为Pmin”则pmi可视为系统的本底压力。此压力不得高于1×10Pa。调节微调阀,放入测量气体,使P1的指示值p由最低值开始逐步增加,每个数量级三个测量点,并保证压力p处于1X10-7Pa~1×10-Pa的范围内。压力小于1×10-5Pa时,每点上稳定30min,在更高压力下每点应等待15min。记录下每点的流量qv和压力p,用公式(1)计算出体积流率9v。在以上规定的方法下测得的p、9pv稳定值应当记录下来,并代入公式(1)计算体积流率9vv
P-Pmin
式中:
9v—体积流率,单位为立方米每秒(m/s);pv
气体流量,单位为帕·立方米每秒(Pa·m/s):p压力,单位为帕(Pa);
Pmin—本底压力,单位为帕(Pa)。6.2.2.2小孔法测量方法
…(1)
把测试罩2(见图2)装在离子泵上,测试罩上部分连接微调阀,用一台合适的无油前级真空泵抽至低于制造商推荐的起动压力。进行与最低工作压力测量相同的再生烘烤程序。停止烘烤后,离子泵继续工作。待冷却到15℃~25℃之后,然后放入4SNPa·L的试验气体;使泵达到饱和,如果要测量几种气体的体积流率,情性气体的测试应放在最后,特别是氩气,否则它会影响其他气体的瞬时体积流率。对于其他气体,应该把体积流率降低到生产商给出的该种气体对应的百分比。
将此试验气体抽除之后,泵不经烘烤应重新达到最低工作压力。此时,如果P1的指示值为PAmin则PAmin可视为系统上部的本底压力,同时记录P2指示值为PBmin”作为系统下部的本底压力。本底压力不得高于1×10Pa
然后先确定电离真空计之间是否匹配。做法是:通过测量罩的底部B口(见图2)放入测试气体6
JB/T4081-2011
让气压达到1×10-Pa。气压稳定后,真空计在P1和P2处应该显示同样的压力读数。如果不是,就要确定一个相应的修正系数。然后关闭放气阀等到压力又恢复到它以前的值。调节微调阀,放入测量气体,压力P1指示值P将一级一级地升高(每个数量级三个测量点)。在此期间,为了保证P2的指示值Pg在1×10-7Pa~1×10-3Pa范围内每点压力的稳定,在压力小于1×10-5Pa时,每点平衡30min,在大于该压力下,每点等待15min。记录下压力p和对应的pg,并用公式(3)计算出体积流率qv。注意为了保证小孔板小孔流导为分子流,测试罩2在小孔板以上的压力pA不得超过PAmax。为了保证从上部分经小孔进入下部分的气体为分子流,测量体积流率时P1的指示值PA不能大于PAmx应用公式(2)算得PAmax:
式中:
d一一隔板小孔直径,单位为毫米(mm);PAmax
-P1测出的最大压力,单位为帕(Pa)。qv
式中:
5×10-1
体积流率,单位为立方米每秒(m/s):流导,单位为立方米每秒(m2/s);测试罩上部压力,单位为帕(Pa);系统上部的本底压力,单位为帕(Pa);测试罩下部压力,单位为帕(Pa);系统系统下部的本底压力,单位为帕(Pa)。式中C为小孔的流导,由公式(4)算得:c
式中:
V32M\1+e/d
C一流导,单位为立方米每秒(m\/s)。R—
普适气体常数,R=8.314J/(mol·K)=8.314kg·m2/(s2·mol·K);热力学温度,单位为开(K));M—摩尔质量,单位为千克每摩尔(kg/mol);一隔板小孔的厚度,单位为米(m);d
一隔板小孔的直径,单位为米(m);由此得出20℃时氮气(M=28.014×10-kg/mol)流导为:C氮气=92.4x
6.3起动压力的测量
(3)
测量之前按6.1.3进行烘烤并抽到最低工作压力,然后打开放气阀,放入氮气或干燥空气直到大气压,等待30min。接着用前级真空泵对系统抽气,一直抽到标称的起动压力为止。达到此压力时关闭截止阀,起动离子泵,30min后,记录P1的指示值p。该值不得超过起动压力的1%。6.4散射磁场的测量
6.4.1测量点
如图5所示,在与法兰平面间距为2D、与法兰轴线间距4D的平面上、间距为D的所有网格点。7
JB/T4081—2011
246810-8
6.4.2测量要求
压力Pa
典型体积流率曲线示例
图5散射磁场的测试点
在20℃土5℃室温下,离子泵正常运行时进行测量离子泵散射磁场的特性参数,测量点必须包括规定的所有测量点。每次测量均不得受到除被测试离子泵以外的磁场的影响。6.5消耗功率的测量
在不同入口压力下,用功率表测离子泵专用电源的输入功率,即为离子泵的消耗功率。离子泵起动时,专用电源的输入功率即为离子泵最大消耗功率。6.6泵口径
用工具尺检查泵口内径、法兰外径,是否与该型号相符。6.7外观检查
目测离子泵表面色泽均匀,无磕碰划伤。8
小提示:此标准内容仅展示完整标准里的部分截取内容,若需要完整标准请到上方自行免费下载完整标准文档。