首页 > 其他行业标准 > JB/T 11172-2011液环压缩机
JB/T 11172-2011

基本信息

标准号: JB/T 11172-2011

中文名称:液环压缩机

标准类别:其他行业标准

英文名称:Liquid ring compressors

标准状态:已作废

发布日期:2011-08-15

实施日期:2011-11-01

作废日期:2025-11-01

出版语种:简体中文

下载格式:.pdf .zip

标准分类号

标准ICS号:流体系统和通用件>>23.080泵

中标分类号:机械>>通用机械与设备>>J71泵

关联标准

替代情况:被JB/T 11172-2025代替

出版信息

出版社:机械工业出版社

标准价格:18.0

出版日期:2011-11-01

相关单位信息

起草单位:淄博真空设备厂有限公司、广东省佛山水泵厂有限公司、沈阳水泵研究所

归口单位:全国泵标委会

发布部门:中华人民共和国工业和信息化部

标准简介

本标准规定了液环压缩机的术语定义、型式分类、技术要求、试验方法、检验规则、保证期、标志、包装、运输和贮存。 本标准适用于输送或压缩不含固体颗粒气体的液环压缩机。


标准图片预览

JB/T 11172-2011液环压缩机
JB/T 11172-2011液环压缩机
JB/T 11172-2011液环压缩机
JB/T 11172-2011液环压缩机
JB/T 11172-2011液环压缩机

标准内容

ICS23.080
备案号:33605—2011
中华人民共和国机械行业标准
JB/T 11172—2011
液环压缩机
Liquid ring compressors
2011-08-15发布
2011-11-01实施
中华人民共和国工业和信息化部发布前言.
规范性引用文件,
术语和定义
型式与基本参数.
技术要求,
试验方法.
检验规则..
------
产品成套和保证期...
标志、包装、运输和贮存、
附录A(资料性附录)压缩机性能测试报告目
+++++++++--...
++++++++----+
++..........
JB/T 11172—2011
++.+...........+.
JB/T11172—2011
本标准按照GB/T1.1一2009给出的规则起草。本标准由中国机械工业联合会提出。本标准由全国泵标准化技术委员会(SAC/TC211)归口。本标准主要起草单位:淄博真空设备厂有限公司、广东省佛山水泵厂有限公司、沈阳水泵研究所。本标准主要起草人:徐法俭、雷春栋、吴泰忠、莫宇石、韩忠宝、张文达。本标准为首次发布。
1范围
液环压缩机
JB/T 11172—2011
本标准规定了液环压缩机的术语和定义、型式与基本参数、技术要求、试验方法、检验规则、产品成套和保证期、标志、包装、运输和存等。本标准适用于输送或压缩不含固体颗粒气体的液环压缩机(以下简称压缩机)。2规范性引用文件
下列文件对于本文件的应用是必不可少的。凡是注日期的引用文件,仅注日期的版本适用于本文件。凡是不注日期的引用文件,其最新版本(包括所有的修改单)适用于本文件。GB/T1348球墨铸铁件
GB/T2100
GB/T4662
GB/T4879
GB/T6391
一般用途耐蚀钢铸件
滚动轴承额定静载荷
防锈包装
滚动轴承
额定动载荷和额定寿命
GB/T9239.1一2006机械振动恒态(刚性)转子平衡品质要求第1部分:规范与平衡允差的检验
GB/T9439
GB/T11352
GB/T13306
GB/T13384
GB/T13929
GB/T13930
JB/T4127.1
JB/T4127.3
JB/T4297
灰铸铁件
般工程用铸造碳钢件
机电产品包装通用技术条件
水环真空泵和水环压缩机试验方法水环真空泵和水环压缩机气量测定方法机械密封技术条件
机械密封第3部分:产品验收技术条件泵产品涂漆技术条件
JB/T8097—1999
JB/T8098—1999
泵的振动测量与评价方法
泵的噪声测量与评价方法
ISO7005(所有部分)
3术语和定义
金属法兰
下列术语和定义适用于本文件。3.1
量suctioncapacity
压缩机的气量是指排气口在给定压力下,单位时间内通过压缩机进气口的气体体积,单位为m\/h。3.2
量maximum capacity
最大气量
压缩机的最大气量是指气量曲线上的最大值,单位为m/h3.3
入口压力inletpressure
JB/T11172—2011
压缩机的入口压力是指压缩机进气口处的绝对压力,单位为MPa。3.4
排出压力discharged pressure
压缩机的排出压力是指压缩机排气口处的绝对压力,单位为MPa。3.5
工作压力范围workpressurerange压缩机的工作压力范围是指压缩机允许连续工作的排出压力范围,单位为MPa。3.6
轴功率shaftpower
压缩机的轴功率是指压缩机实际消耗的功率,单位为飞W3.7
等温压缩功率isothermalcompresspower等温压缩功率是指在不考虑气体温度变化的情况下,压缩机将气体由一定的入口压力压缩到一定的排出压力所需的功率,单位为kW。3.8
等温压缩效率isothermal compressefficiency气体等温压缩功率与轴功率之比,用百分数表示。4型式与基本参数
4.1型式
压缩机可分为以下型式:
a)单级低压液环压缩机;
b)单级高压液环压缩机;
c)两级液环压缩机。
以上型式均可按单作用轴向吸、排气或径向吸、排气以及双作用轴向吸、排气或径向吸、排气设计制造。
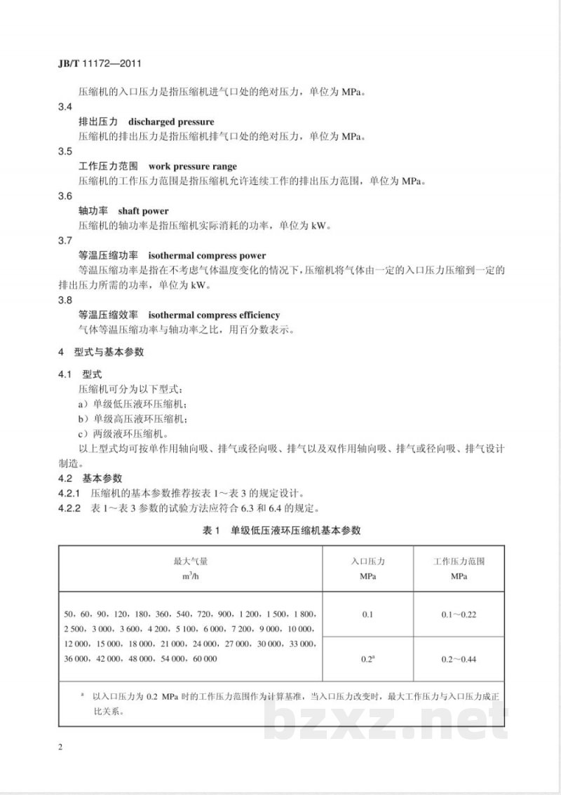
4.2基本参数
4.2.1压缩机的基本参数推荐按表1~表3的规定设计。4.2.2表1~表3参数的试验方法应符合6.3和6.4的规定。表1单级低压液环压缩机基本参数最大气量
50,60,90,120,180,360,540,720,900,1200,1500,1800,2500,3000,3600,4200,5100,6000,7200,9000,10000,12000,15000,18000,21000,24000,27000,30000,33000,36000,42000,48000,54000,60000入口压力
工作压力范围
a以入口压力为0.2MPa时的工作压力范围作为计算基准,当入口压力改变时,最大工作压力与入口压力成正比关系。
最大气量
表2单级高压液环压缩机基本参数入口压力
60,120,180,360,540,720,900,1200,1500,1800,2500,3000,3600,4200,5100,6000,72000.1
JB/T11172—2011
工作压力范围
以入口压力为0.2MPa时的工作压力范围作为计算基准,当入口压力改变时,最大工作压力与入口压力成正比关系。
3两级液环压缩机基本参数
最大气量
60,120,180,360,540,720,900,1200,1500,1800,2500,3000,3600
入口压力
工作压力范围
以入口压力为0.2MPa时的工作压力范围作为计算基准,当入口压力改变时,最大工作压力与入口压力成正比关系。
5技术要求
5.1压缩机的性能
5.1.1供货商应提供压缩机工作压力范围内的特性曲线,即应有不同排出压力下的气量曲线、轴功率曲线和工作液供给量曲线,并给出测试条件。必要时应给出等温效率曲线。性能指标数据表中应包括压缩机的工作转速、最大气量和最大轴功率,并作为验收测量的依据。必要时也可按约定条件给出以上数据和曲线。
5.1.2供货商应明确规定压缩机的工作压力范围。5.1.3压缩机的试验性能与规定性能相比,规定检查范围内(包括边界不少于三点)的允差应符合下列规定:
a)在规定排出压力下的气量偏差应不超过土10%;b)在规定的工作压力范围内,最大轴功率的上极限偏差应不超过10%,并且应不超过驱动机的额定功率;
c)最大排出压力应不低于规定值。5.2驱动机
5.2.1压缩机配用的驱动机的额定功率应不小于压缩机在允许使用范围内最大轴功率的1.1倍。5.2.2当压缩机输送或压缩易燃、易爆气体时,配套的驱动机必须按国家、行业有关标准或采购商要求选择相应的隔爆等级,并符合采购商提出的其他要求(如适应高原气候、防腐等)。5.3底座与安装
5.3.1底座应有足够的结构刚性,不致因吊装、运输和安装等环节的操作而使底座产生永久变形。5.3.2底座上应设置合理的起吊结构,设备起吊时,不应使底座损坏或产生有害变形,也不应使安装在底座上的设备受损。
3需要灌浆的底座应满足灌浆工艺的要求(如防止空气聚集等)。5.3.3
JB/T11172—2011
5.3.4压缩机和驱动机在底座上的装配,可用垫片来调整驱动机的轴线高度,以满足两轴线的位置要求。
5.3.5如果要求压缩机在室外安装使用,采购商则应与供货商共同商定室外安装的环境条件。5.4临界转速
在工作条件下,转子的实际第一横向临界转速至少应超出最高运行转速的10%。5.5转动部件的平衡
转动部件应进行静平衡或动平衡试验,当转动部件的外径小于或等于其轴向长度且转速大于1000r/min时,应进行动平衡试验,其余情况可只进行静平衡试验。静平衡和动平衡的试验精度应不低于GB/T9239.1一2006中规定的G6.3级。5.6振动
压缩机的振动烈度应不超过JB/T8097一1999中C级的规定值。当压缩机的中心高大于550mm、转速低于或等于600r/min时,可按JB/T8097一1999表2内“>600r/min~1500r/min”类别评价振动级别。其测试点为压缩机的最大工作压力点。5.7噪声
压缩机的噪声级应不超过JB/T8098一1999中C级加6dB(A)的规定值,其测试点为压缩机的最大工作压力点。
5.8承压件bZxz.net
承受压力的零件应具有足够的强度,使之能够在工作温度下承受最大工作压力。承受压力的零件应按6.1的规定进行水压试验。
5.9法兰
法兰外轮廓部分的尺寸应使法兰能按ISO7005的相关部分配置,或按国家、行业(采购商要求时)现行有关标准选取。法兰公称压力的选取应不小于最大排出压力的2倍。如果供货商的标准型式要求法兰的壁厚和直径大于规定的等级,则可以提供较重的法兰,但应该按规定进行表面加工和钻孔。应确保铸造法兰背面的螺栓头和/或螺母安装良好。法兰型式应选用凸面法兰。5.10进气口和排气口上的外力和外力矩如果采购商有要求,供货商应提供容许作用在压缩机机进气口和排气口上的外力和外力矩的详细数据。
5.11叶轮
叶轮与轴的连接应保证叶轮在运转过程中位置固定可靠。叶轮的结构以及在轴上的位置应考虑叶轮拆装的方便性,
压缩机轴应具有足够的轴径尺寸,以满足压缩机对轴强度和刚度的要求。轴的材料应适应有腐蚀性气体和工作液的耐腐蚀性要求,必要时应采用防护措施。5.13轴承
5.13.1轴承温升
轴承的工作温度与环境温度之差应不大于35℃,并且最高温度应不高于75℃。5.13.2轴承寿命
压缩机应按GB/T4662和GB/T6391的要求计算和选择轴承,在允许的工作范围内运转时,轴承的“基本额定寿命L10”应不小于16000h。5.13.3轴承润滑
使用说明书中应有关于轴承所用润滑剂的种类、剂量和使用频率等影响轴承润滑效果的内容。5.13.4轴承箱的设计
压缩机在正常工作条件下,轴承箱应能防止杂质的进入和润滑剂的流失。4
JB/T 11172—2011
如果轴承箱还用来做油箱使用,应当使用油位指示器或恒定油位计。推荐的工作油位标记或恒定油位计的定位标记应是持久的和可见的。轴承箱应设置排油孔。5.14轴封型式
压缩机的轴封型式一般采用机械密封,根据压缩机的工况条件,也可以使用其他可靠的轴封型式。
压缩机的轴封型式应能够承受规定的工作条件,使用材料应能满足腐蚀、磨损和机械应力等工作条件的要求。
机械密封的安装、试验,应符合JB/T4127.1和JB/T4127.3的规定。5.15传动系统
5.15.1压缩机与驱动机之间的传动可采用带传动、联轴器传动或减速器传动等型式。联轴器传动应采用挠性联轴器。
5.15.2传动系统的设计、选用应按最大的驱动机功率及相应的转速确定,其中包括计算系数,5.15.3如果采购商不要求配带驱动机,供货商应提供传动系统的选择、安装使用和必要的技术要求。
5.15.4传动系统的所有转动部件都应符合5.5的要求。如果几个零部件组装在一起做平衡试验,那么应用永久性显著标记表示其正确的组装位置。5.16防护装置
压缩机应在联轴器(或传动带)处安装防护装置,防护装置的设计应符合国家有关安全的规定。5.17材料
压缩机所使用的材料应符合国家、行业相应材料的标准规定,允许选择采购商有特殊要求的材料。压缩机过流部件的材料应适应有腐蚀性气体和工作液的耐腐蚀性要求,必要时应采用防护措施。5.18铸件
压缩机所使用的灰铸铁件、球墨铸铁件、铸造碳钢件及耐腐蚀铸钢件,其铸件性能应分别符合GB/T9439、GB/T1348、GB/T11352及GB/T2100的规定。6试验方法
6.1静水压试验
承受压力的零件应进行环境温度下的清水压力试验,试验的压力应不低于压缩机最大排出压力的2倍,最低试验压力应不低于0.3MPa,试验持续时间应不少于10min,水压试验不得有渗漏现象。6.2材料的化学分析和力学性能试验材料的化学分析和力学性能试验应符合国家或行业有关标准的规定。6.3性能试验
6.3.1试验气体以环境空气为介质,压缩机入口气体温度应在0℃~35℃范围内。工作液为水,试验时进水温度应在35℃以下,并以15℃左右为最适宜。6.3.2对于入口压力为环境空气压力的压缩机的性能试验和计算方法应符合GB/T13929的规定。6.3.3对于入口压力高于环境空气压力的压缩机,性能试验装置系统如图1所示,应采用其他压缩机形成前级压缩,使被测试压缩机的入口压力达到规定压力,压缩机的性能试验和计算方法应符合GB门13929的有关规定。前级压缩机的选用应符合下列要求:a)前级压缩机的最大工作压力应高于被测压缩机规定的入口压力:b)前级压缩机在被测压缩机规定的入口压力点的气量应大于被测压缩机的最大气量:c)前级压缩机在被测压缩机规定的入口压力点时的排气温度应不超过35℃。6.3.4对于工况条件与6.3.1不同的压缩机,如采购商有要求,供货商则应提供实际工况时压缩机的性能数据或按双方协商内容执行。5
JB/T11172—2011
6.3.5所有测试设备均应附有证明其精度符合GB/T13929规定的报告。精度证明可以通过校准或与其他计量标准作比对获得。
6.3.6供货商应提供压缩机工作压力范围内的性能测试报告,测试报告的内容和形式见附录A。6.4气量试验
6.4.1对于入口压力为环境空气压力的压缩机,气量测量和计算方法应符合GB/T13930的规定。6.4.2对于入口压力高于环境空气压力的压缩机,气量测量装置系统应符合6.3.3的规定,通过测得前级压缩机的气量按式(1)推算被测试压缩机的气量:Q=Pix
式中:
被测试压缩机的气量,单位为立方米每小时(m2/h);前级压缩机的气量,单位为立方米每小时(m2/h);前级压缩机的入口压力,单位为兆帕(MPa);被测压缩机的入口压力,单位为兆帕(MPa);前级压缩机的入口气体热力学温度,单位为开(K);被测压缩机的入口气体热力学温度,单位为开(K)。M
气体流量测量装置;2、5、8、9、11——调节阀门3-4、7-
前级压缩机:
气液分离装置;6—被测压缩机;10—液体流量测量装置;P1-
一真空计;T—
一温度计;M-
驱动机;P
一压力表。
图1入口压力为非大气压的压缩机试验装置系统示意图(1)
6.4.3对于工况条件与6.3.1不同的压缩机,如采购商有要求,供货商则应提供实际工况时压缩机的气量数据或按双方协商内容执行。6.5振动测量
压缩机的振动测量方法应符合JB/T8097的规定。6.6噪声测量
压缩机的噪声测量方法应符合JB/T8098的规定。6.7转动部件的平衡试验
转动部件的静平衡和动平衡试验方法应符合GB/T9239.1的规定。6
7检验规则
7.1试验类型
压缩机的试验类型分为型式试验和出厂试验。压缩机在型式试验和出广试验时均应先进行运转试验7.2运转试验
JB/T11172—2011
7.2.1压缩机应在规定转速下及工作压力范围内的工况点进行运转试验,并检查以下项目:a)轴承温升应符合5.13.1的规定;b)压缩机承压零部件和轴封不应有渗漏现象;c)不应有其他异常现象出现,如噪声、振动等,7.2.2压缩机的运转试验时间为:a)合同规定了运转时间的,应符合合同规定:b)合同未规定运转时间的,驱动功率小于100kW的压缩机应不少于30min,驱动功率大于等于100kW的压缩机应不少于60min。3压缩机运转试验的试验点应符合合同规定,合同未规定的压缩机,其运转试验的试验点为最大7.2.3
工作压力点,
7.3型式试验
7.3.1有下列情况之一时,应进行型式试验:a)新产品或该产品在市场上已有,但对供货商是第一次生产;b)定型产品的结构、材料、工艺有较大改变,可能影响性能;c)批量生产的产品进行周期性检验;d)长期停产后,恢复生产;
e)出广试验结果与上次型式试验结果有较大差异。7.3.2型式试验应按下述要求进行:a)压缩机的型式试验应按压缩机的规定转速进行试验,测量不同排出压力点压缩机的气量和轴功率;
b)压缩机型式试验的测点应不少于5点,测点应包括排出压力分别为环境空气压力(或接近环境空气压力)、最大工作压力以及它们之间的其他压力点:c)型式试验的性能允差应符合5.1.3的规定;d)型式试验检验台数应不少于2台。7.4出厂试验
7.4.1每台压缩机都应进行出厂试验,合格后方可出厂。7.4.2出厂试验应按下述要求进行:a)压缩机的出厂试验应测量在给定转速下不同排出压力点压缩机的气量和轴功率;b)压缩机出厂试验的测点数目可根据采购商要求适当选择,但至少应包括7.3.2b)规定的环境空气压力(或接近环境空气压力)、最大排出压力以及另一个压力点:c)出厂试验的性能允差应符合5.1.3的规定;d)当采购商有要求时,应按买卖双方协商的内容检验。8产品成套和保证期
8.1产品成套
采购商可根据需要订购下列供货范围中的全部或一部分,供货范围包括:a)压缩机;
b)底座;
JB/T11172—2011
c)电动机及传动部分(如减速器等);d)气液分离器;
e)拆卸和装配所需的专用工具;f)协议规定供应的备件和其他附件。8.2保证期
在采购商遵守压缩机的运输、贮存、安装及使用规则的条件下,从供货商发货之日起18个月内、使用期不超过12个月,若产品因制造质量不良而发生损坏或不能正常工作时,供货商应免费为采购商维修、更换零件或产品(但不包括易损件的正常磨损)。供货商提供的软件和硬件可以在以后的使用过程中升级9标志、包装、运输和贮存
9.1标志
9.1.1每台压缩机应在明显的位置安装产品标牌,标牌的尺寸和要求应符合GB/T13306的规定,标牌应能够耐环境腐蚀且牢固。标牌应包括下列内容:a)供货商名称和商标。
b)压缩机的型号及名称。
c)压缩机的主要参数:
入口压力,单位为MPa;
工作压力范围,单位为MPa;
最大气量,单位为m/h;
转速,单位为r/min;
配用驱动机功率,单位为kW。
d)压缩机的重量,单位为kg。
e)压缩机的出厂编号和制造日期。9.1.2压缩机的旋转方向应在适当的明显位置用红色箭头表示。9.2包装和运输
9.2.1包装准备
包装前的准备工作应按要求进行:a)压缩机内部应清理干净;
b)如果订货协议未提出特别的要求,压缩机的涂装应按JB/T4297的规定;c)压缩机的防锈处理应符合GB/T4879的规定,如果订货协议未提出要求,防锈有效期限应符合D级要求;
d)轴承如果是润滑脂润滑,轴承内应填充适量的规定润滑脂:e)压缩机的吸气口和排气口以及压缩机上通向外部的各管口应封堵,封堵件应耐风雨侵蚀和能经受意外的损坏;
f)压缩机的备件、工具和附属装置应进行防锈处理;g)压缩机出厂时随带的技术文件,如产品合格证、装箱清单、使用说明书等,应封存在防水的袋内。
9.2.2包装
压缩机的包装应符合GB/T13384的规定。压缩机的备件、工具和附属装置在包装时,应进行可靠固定,以防止机械损伤和进入潮气。压缩机的包装箱外应有清晰的字样及标记说明,内容包括供货商名称、供货商地址、压缩机的名称、压缩机的型号、压缩机的出厂编号、采购商名称、采购商地址及包装的总重量、相关包装的件数、包装8
小提示:此标准内容仅展示完整标准里的部分截取内容,若需要完整标准请到上方自行免费下载完整标准文档。